Разделы презентаций


БГТУ ВОЕНМЕХ им. Д.Ф. Устинова кафедра электротехники, О8

Однофазный синусоидальный токОсновные понятия Период Т и частотаВ России и Европе f=50 Гц,Т=20 миллисекунд-начальная фаза напряжения u, и тока i-амплитудное значение напряжения u, и тока i-циклическая частота или угловая скорость

Слайды и текст этой презентации

Слайд 1БГТУ «ВОЕНМЕХ» им. Д.Ф. Устинова кафедра электротехники, О8
Лекция 3
Расчет

электрических цепей
переменного тока

БГТУ «ВОЕНМЕХ» им. Д.Ф. Устинова кафедра электротехники, О8 Лекция 3 Расчет электрических цепей переменного тока

Слайд 2Однофазный синусоидальный ток
Основные понятия

Период Т и
частота
В России и Европе


f=50 Гц,
Т=20 миллисекунд
-начальная фаза напряжения u, и тока i
-амплитудное значение

напряжения u, и тока i

-циклическая частота или угловая скорость

Однофазный синусоидальный токОсновные понятия Период Т и частотаВ России и Европе f=50 Гц,Т=20 миллисекунд-начальная фаза напряжения u,

Слайд 3u
i
t
i,u
0
Фазовый сдвиг:

Мгновенные значения напряжения u(t), тока i(t) и фазовый

сдвиг 

uiti,u 0Фазовый сдвиг:Мгновенные значения напряжения u(t), тока i(t) и фазовый сдвиг 

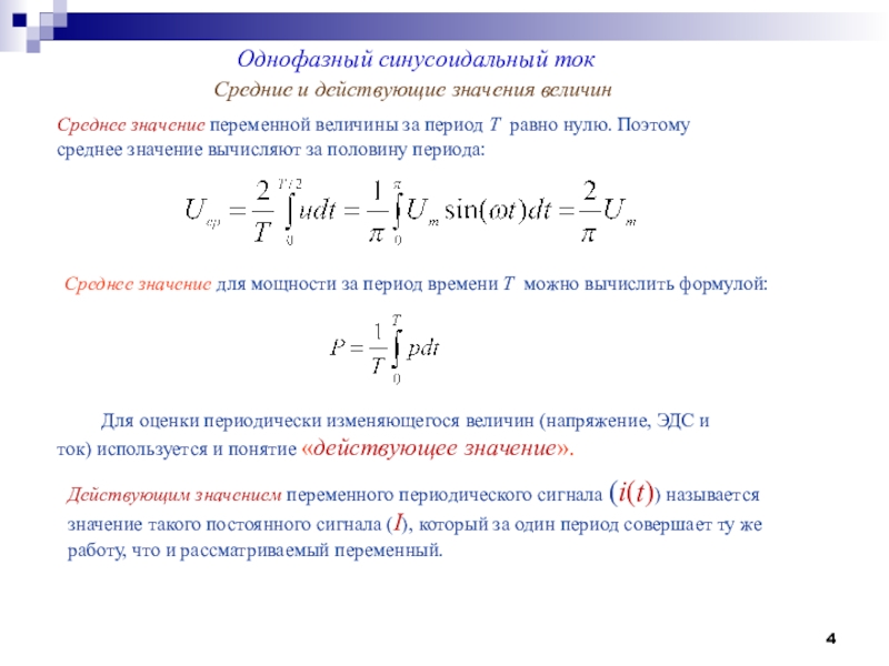
Слайд 4Средние и действующие значения величин
Среднее значение переменной величины за

период Т равно нулю. Поэтому среднее значение вычисляют за половину

периода:

Среднее значение для мощности за период времени Т можно вычислить формулой:

Для оценки периодически изменяющегося величин (напряжение, ЭДС и ток) используется и понятие «действующее значение».

Однофазный синусоидальный ток

Действующим значением переменного периодического сигнала (i(t)) называется значение такого постоянного сигнала (I), который за один период совершает ту же работу, что и рассматриваемый переменный.

Средние и действующие значения величин Среднее значение переменной величины за период Т равно нулю. Поэтому среднее значение

Слайд 5Действующее значение переменной величины
Работу, совершаемую при приложении напряжения на резистор

с сопротивлением r находим по закону Джоуля-Ленца.
Постоянное напряжение
Переменное напряжение


Если мгновенное значение напряжения:

То постоянное напряжение U вычислим из равенства работ

Действующее значение переменной величиныРаботу, совершаемую при приложении напряжения на резистор с сопротивлением r находим по закону Джоуля-Ленца.Постоянное

Слайд 6Мощность в сети переменного тока
Мощность отбирается от сети и совершает

полезную работу
Активная мощность. Единица измерения - Вт
Знакопеременная величина. Средняя

значения за период =0!

Реактивная мощность. Единица измерения - ВАр

Наибольшее значение активной мощности, возможное при данных значениях напряжения и тока, называется полной мощностью и обозначается S:

S=UI [ВА]

Мощность в сети переменного токаМощность отбирается от сети и совершает полезную работуАктивная мощность. Единица измерения - Вт

Слайд 7Соотношение действующих значений напряжения и тока и сдвиг по фазе

в цепи синусоидального переменного тока
Для резистора:
Для емкости:
Составим уравнение на

основании второго закона Кирхгофа для замкнутого контура:

Мгновенные значения тока i(t) и
напряжения u(t) на зажимах двухполюсника:

Для индуктивности:

Обозначим:

Для отдельных элементов цепи можем написать:

Соотношение действующих значений напряжения и тока и сдвиг по фазе в цепи синусоидального переменного тока Для резистора:Для

Слайд 8

Реактивное напряжение:
Полное напряжение:
Введем величину:
Тогда можем написать:
где:
Отсюда получим:
Мгновенное значение

напряжения на входе двухполюсника u(t):
 - фазовый сдвиг между входным

напряжением u(t) и током i(t)

Активное напряжение:

Полное напряжение умножим и поделим на z:

Для данной схемы введем:

Реактивное напряжение:Полное напряжение:Введем величину:Тогда можем написать:где:Отсюда получим:Мгновенное значение напряжения на входе двухполюсника u(t): - фазовый сдвиг

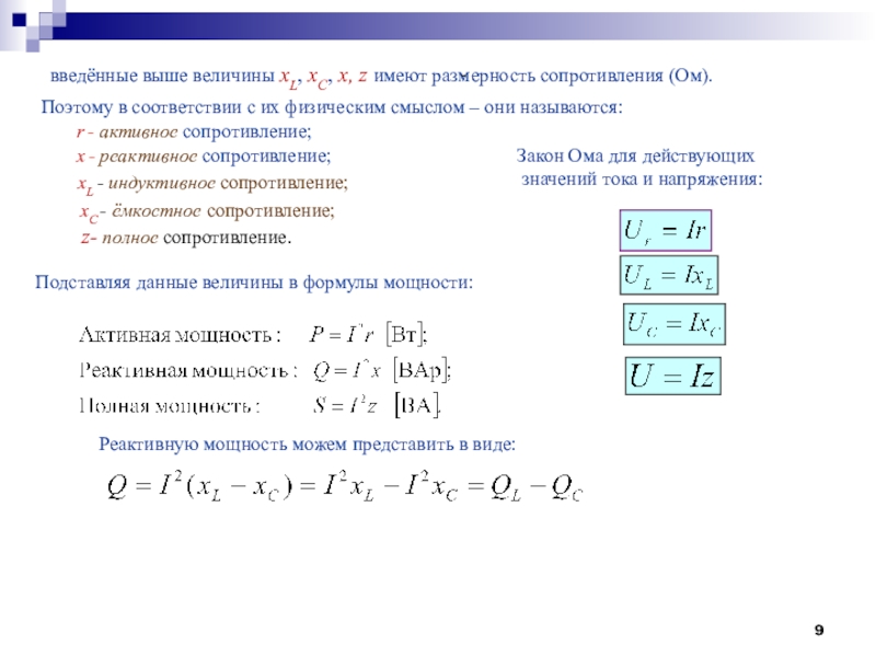
Слайд 9введённые выше величины xL, xC, x, z имеют размерность сопротивления

(Ом).
Поэтому в соответствии с их физическим смыслом – они называются:
z-

полное сопротивление.

xL - индуктивное сопротивление;

x - реактивное сопротивление;

Реактивную мощность можем представить в виде:

Подставляя данные величины в формулы мощности:

-

xC - ёмкостное сопротивление;

Закон Ома для действующих
значений тока и напряжения:

r - активное сопротивление;

введённые выше величины xL, xC, x, z имеют размерность сопротивления (Ом).Поэтому в соответствии с их физическим смыслом

Слайд 10Параллельное соединение элементов:
Приложенное напряжение:
Входящий ток можем найти в виде:
Для данной

схемы:
-для активной проводимости (g);
индуктивная проводимость;
ёмкостная проводимость;
полная проводимость;


Единица измерения – (Сим) Сименс

Закон Ома для действующих значений токов отдельных элементов и приложенного напряжения:

-для индуктивной проводимости (bL);

-для ёмкостной проводимости (bС);

-для реактивной проводимости(b);

-для полной проводимости (y);

реактивная проводимость;

Параллельное соединение элементов:Приложенное напряжение:Входящий ток можем найти в виде:Для данной схемы:-для активной проводимости (g); индуктивная проводимость; ёмкостная

Обратная связь

Если не удалось найти и скачать доклад-презентацию, Вы можете заказать его на нашем сайте. Мы постараемся найти нужный Вам материал и отправим по электронной почте. Не стесняйтесь обращаться к нам, если у вас возникли вопросы или пожелания:

Email: Нажмите что бы посмотреть 

Что такое TheSlide.ru?

Это сайт презентации, докладов, проектов в PowerPoint. Здесь удобно  хранить и делиться своими презентациями с другими пользователями.


Для правообладателей

Яндекс.Метрика