Разделы презентаций


Декартово произведение множеств

Содержание

Декартово произведение множествСвоё название декартово произведение получило в честь выдающегося французского математика, философа, физика и естествоиспытателя Рене Декарта. Рене Декарт (1596-1650)

Слайды и текст этой презентации

Слайд 1Декартово произведение множеств

Декартово произведение  множеств

Слайд 2Декартово произведение множеств
Своё название декартово произведение получило в честь выдающегося

французского математика, философа, физика и естествоиспытателя
Рене Декарта.
Рене Декарт

(1596-1650)
Декартово произведение множествСвоё название декартово произведение получило в честь выдающегося французского математика, философа, физика и естествоиспытателя Рене

Слайд 3Декартовым произведением множеств A и B называется множество АхВ, состоящее

из всех упорядоченных пар вида , при этом первым элементом

пары является элемент множества А, а вторым – элемент множества В.

Декартово произведение множеств

Декартовым произведением множеств A и B называется множество АхВ, состоящее из всех упорядоченных пар вида , при

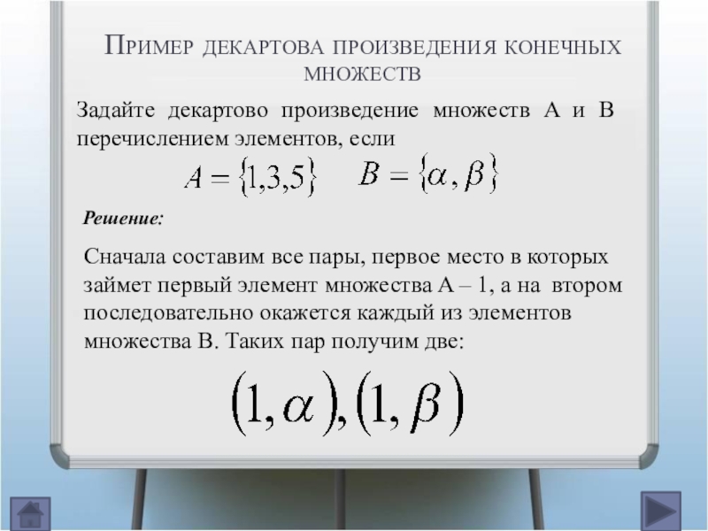
Слайд 4Пример декартова произведения конечных множеств
Задайте декартово произведение множеств A и

B перечислением элементов, если

.
Решение:
Сначала составим все пары, первое

место в которых займет первый элемент множества A – 1, а на втором последовательно окажется каждый из элементов множества В. Таких пар получим две:
Пример декартова произведения конечных множествЗадайте декартово произведение множеств A и B перечислением элементов, если .Решение:Сначала составим все

Слайд 5Затем составим все пары, первое место в которых займет второй

элемент множества A – 3, а на втором последовательно окажется

каждый из элементов множества В. Таких пар получим две:

.

Пример декартова произведения конечных множеств

Затем составим все пары, первое место в которых займет второй элемент множества A – 3, а на

Слайд 6Составим все пары, первое место в которых займет третий –

последний элемент множества A – 5, а на втором последовательно

окажется каждый из элементов множества В. Таких пар получим две:

Пример декартова произведения конечных множеств

Составим все пары, первое место в которых займет третий – последний элемент множества A – 5, а

Слайд 7

Пример декартова произведения конечных множеств

Пример декартова произведения конечных множеств

Слайд 8Способы задания декартовых произведений:
Графический
Табличный
Геометрический

Способы задания декартовых произведений:ГрафическийТабличныйГеометрический

Слайд 9Декартово произведение конечных множеств
А:
B:

Декартово произведение   конечных множествА:B:

Слайд 10 Декартово произведение двух конечных множеств В и А в

ряде случаев удобно задавать таблицей.
Для этого элементы множества В

размещают в первом столбце таблицы, элементы множества А – в первой строке и формируют пары: элемент строки – элемент столбца.

Пример:


Задайте декартово произведение множеств B и A таблицей, если


Задание декартова произведения конечных множеств таблицей

Декартово произведение двух конечных множеств В и А в ряде случаев удобно задавать таблицей. Для этого

Слайд 11

Задание декартова произведения конечных множеств таблицей
( , )
(

, )
( , )
( , )
( , )
( , )
1
1
3
5
5
3
1
3
5

Задание декартова произведения конечных множеств таблицей( , )( , )( , )( , )( , )(

Слайд 12


Задание декартова произведения числовых множеств геометрически

Декартово произведение двух числовых множеств A и B можно задать

геометрически в прямоугольной декартовой системе координат на плоскости.
Для этого элементы множества A откладываются по оси абсцисс, а элементы множества B – по оси ординат.
Элементами собственно декартова произведения являются точки плоскости.
Задание декартова  произведения числовых множеств геометрически  Декартово произведение двух числовых множеств A и

Слайд 13Пример задания декартова произведения числовых множеств геометрически
Изобразите геометрически декартово произведение

множеств A и B, если:

Пример задания декартова  произведения числовых множеств геометрическиИзобразите геометрически декартово произведение множеств A и B, если:

Слайд 14Пример задания декартова произведения конечных множеств геометрически

x
y
4
2
1
-1
3
-3
0
1

Пример задания декартова  произведения конечных множеств геометрически xy421-13-301

Слайд 15Домашнее задание:
Составить декартово произведение множеств A={3,1,6} и B={2,1,5}.
Изобразить данное произведение

графическим, табличным и геометрическим способом.

Домашнее задание:Составить декартово произведение множеств A={3,1,6} и B={2,1,5}.Изобразить данное произведение графическим, табличным и геометрическим способом.

Обратная связь

Если не удалось найти и скачать доклад-презентацию, Вы можете заказать его на нашем сайте. Мы постараемся найти нужный Вам материал и отправим по электронной почте. Не стесняйтесь обращаться к нам, если у вас возникли вопросы или пожелания:

Email: Нажмите что бы посмотреть 

Что такое TheSlide.ru?

Это сайт презентации, докладов, проектов в PowerPoint. Здесь удобно  хранить и делиться своими презентациями с другими пользователями.


Для правообладателей

Яндекс.Метрика