Разделы презентаций


Дифференцирование и дифференциал. Производные высших порядков. Основные теоремы дифференциального исчисления

Содержание

Берман Г.Н. Сборник задач по курсу математического анализа: учеб пособие. СПб.: Лань, 2007. – 448 с.Письменный Д.Т. Конспект лекций по высшей математике: [в 2 ч.]. Ч. 1. – М.: Айрис –

Слайды и текст этой презентации

Слайд 1Министерство образования и науки РФ
ФГБОУ ВПО «Уральский государственный педагогический университет»
Математический

факультет
Кафедра высшей математики




Математика

Лекция 7. Дифференцирование и дифференциал. Производные высших порядков.

Основные теоремы дифференциального исчисления. Правила Лопиталя.


Лектор: Бодряков В.Ю. E-mail: Bodryakov_VYu@e1.ru
Поток: 1 к. ИКРиМ, 2012-2013 уч.г.



Екатеринбург - 2012
Министерство образования и науки РФФГБОУ ВПО «Уральский государственный педагогический университет»Математический факультетКафедра высшей математикиМатематикаЛекция 7. Дифференцирование и дифференциал.

Слайд 2Берман Г.Н. Сборник задач по курсу математического анализа: учеб пособие.

СПб.: Лань, 2007. – 448 с.
Письменный Д.Т. Конспект лекций по

высшей математике: [в 2 ч.]. Ч. 1. – М.: Айрис – Пресс, 2008. – 288 с.
Тер-Крикоров А.М., Шабунин М.И. Курс математического анализа: учебное пособие для вузов. М.: БИНОМ. Лаборатория знаний, 2009. – 672 с.
Фихтенгольц Г.М. Основы математического анализа. Ч. 1. СПб.: Лань, 2005. – 448 с., Ч.2, 2005. – 464 с.
Электронный ресурс: www.exponenta.ru

Рекомендуемая литература

Берман Г.Н. Сборник задач по курсу математического анализа: учеб пособие. СПб.: Лань, 2007. – 448 с.Письменный Д.Т.

Слайд 3§1. Дифференцирование неявных и параметрически заданных функций. Логарифмическое дифференцирование
§2. Производные

высших порядков
§3. Дифференциал функции
§4. Основные теоремы дифференциального исчисления
§5. Правила Лопиталя






Содержание

лекции
§1. Дифференцирование неявных и параметрически заданных функций. Логарифмическое дифференцирование§2. Производные высших порядков§3. Дифференциал функции§4. Основные теоремы дифференциального

Слайд 4 Df: Говорят, что функция задана в явном виде (явная функция),

если она может быть выражена уравнением y = f(x), разрешенном

относительно y.
Df: Говорят, что функция задана в неявном виде (неявная функция), если она не может быть выражена уравнением y = f(x), разрешенном относительно y; в этом случае функция задается неявным уравнением F(x; y) = 0.
Так, неявно заданными функциями будут функции
y + 2x + cos y = 1; ey – x + y = 0; 4x2 + 9y2 − 16 = 0, и др. Неявно заданные функции трудно или невозможно (однозначно) разрешить относительно y.
Однако, для нахождения производной y′ ≡ yx′ нет необходимости в получении явного выражения y = y(x).

§1. Дифференцирование неявных и параметрически заданных функций. Логарифмическое дифференцирование 1.1. Неявно заданная функция

Df: Говорят, что функция задана в явном виде (явная функция), если она может быть выражена уравнением y

Слайд 5 
1.1. Неявно заданная функция (продолжение)

 1.1. Неявно заданная функция (продолжение)

Слайд 6 
1.2. Функция, заданная параметрически

 1.2. Функция, заданная параметрически

Слайд 7 
1.2. Функция, заданная параметрически (продолжение)

 1.2. Функция, заданная параметрически (продолжение)

Слайд 8 
1.3. Логарифмическое дифференцирование

 	1.3. Логарифмическое дифференцирование

Слайд 9 
1.3. Логарифмическое дифференцирование (продолжение)

 1.3. Логарифмическое дифференцирование (продолжение)

Слайд 10 
§2. Производные высших порядков 2.1. Явно заданные функции

 §2. Производные высших порядков 2.1. Явно заданные функции

Слайд 11 Df: Производной y(n) n-го порядка (или n-ой производной) функции y

= f(x) называется производная от производной (n−1)-го порядка:
y(n) =

(y(n−1))′.
Производные порядков выше первого называются производными высших порядков.
Начиная с производных четвертого порядка, порядок производных обозначают римскими цифрами или числом в скобках; так, yIV или y(4) – производная 4-го порядка.
П р и м е р 4. Найти 13-ю производную функции y = sin x.
Решение: Для выявления закономерности вычислим несколько первых производных данной функции: y′ = (sin x)′ = cos x; y″ = (cos x)′ = −sin x; y″′ = (−sin x)′ = −cos x; yIV = (−cos x)′ = sin x. Т.о., четвертая производная дает исходную функцию y = sin x и цикл замыкается. Поэтому y(13) = y′ = cos x.
Ответ: y(13) = y′ = cos x.

2.1. Явно заданные функции (продолжение)

Df: Производной y(n) n-го порядка (или n-ой производной) функции y = f(x) называется производная от производной (n−1)-го

Слайд 12 Пусть функция y = f(x) задана неявно уравнением F(x; y)

= 0. Требуется найти производные высших порядков переменной y по

независимой переменной x.
Продифференцировав уравнение F(x; y) = 0 по x и разрешив полученное уравнение относительно y′, найдем производную первого порядка (первую производную) y′ = y′(x; y). Продифференцировав вновь выражение y′(x; y) по x получим вторую производную y″ от неявно заданной функции. В выражение для y″ войдут x, y, y′. Подставляя уже найденное значение y′ в выражение для второй производной, получим выражение для второй производной y″ = y″(x; y).
Аналогично вычисляют производные третьего, четвертого и более высоких порядков.

2.2. Неявно заданные функции

Пусть функция y = f(x) задана неявно уравнением F(x; y) = 0. Требуется найти производные высших порядков

Слайд 13 
2.2. Неявно заданные функции

 2.2. Неявно заданные функции

Слайд 14 
§3. Дифференциал функции 3.1. Основные понятия

 §3. Дифференциал функции 3.1. Основные понятия

Слайд 15 
§3. Дифференциал функции (продолжение)

 §3. Дифференциал функции (продолжение)

Слайд 16 Выясним геометрический смысл дифференциала.
Для этого проведем к графику функции

y = f(x) в точке М(x; y) касательную MT и

рассмотрим ординату этой касательной для точки с абсциссой x + Δx (см. рис.).






На рис.: |AM| = Δx, |AM1| = Δy, |AB| = dy. Из прямоугольного треугольника ΔAMB имеем tg α = AB/AM = dy/dx = f′(x).
Дифференциал функции y = f(x) в точке x равен приращению ординаты этой касательной в т. x + Δx.




3.2. Геометрический смысл дифференциала функции

Выясним геометрический смысл дифференциала. 	Для этого проведем к графику функции y = f(x) в точке М(x; y)

Слайд 17 
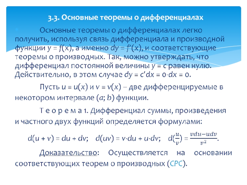
3.3. Основные теоремы о дифференциалах

 3.3. Основные теоремы о дифференциалах

Слайд 18 Т е о р е м а 2. Дифференциал

сложной функции равен произведению производной этой функции по промежуточному аргументу

на дифференциал этого промежуточного аргумента:
dy = yu′⋅du.
Доказательство: Пусть y = f(u) и u = ϕ(x) – две дифференцируемые функции, образующие сложную функцию y = f(ϕ(x)). По теореме о производной сложной функции можем написать: yx′ = yu′⋅ ux′. Умножив обе части этого равенства на dx, имеем: yx′⋅dx = yu′⋅ ux′⋅dx. Заметив, что yx′⋅dx = dy и ux′⋅dx = du, получаем требуемое:
dy = yu′⋅du, ч.т.д.

3.3. Основные теоремы о дифференциалах (продолжение)

Т е о р е м а 2. Дифференциал сложной функции равен произведению производной этой функции

Слайд 19 Сравнивая формулы для дифференциалов
dy = yx′⋅dx
и
dy = yu′⋅du,
видим, что они

имеют один и тот же вид, независимо от того, является

ли аргумент функции y(x) или y(u) независимой переменной x или сам является функцией другого аргумента u = u(x).
Df: Независимость вида (первого) дифференциала от того является ли аргумент функции независимой переменной или сам является функцией другого аргумента, называется инвариантностью (неизменностью) формы первого дифференциала.

3.3. Основные теоремы о дифференциалах (продолжение)

Сравнивая формулы для дифференциаловdy = yx′⋅dxиdy = yu′⋅du,видим, что они имеют один и тот же вид, независимо

Слайд 20 
3.4. Таблица дифференциалов

 3.4. Таблица дифференциалов

Слайд 21 
3.4. Таблица дифференциалов (продолжение)

 3.4. Таблица дифференциалов (продолжение)

Слайд 22 Как известно, приращение Δy функции y = f(x) в точке

x можно представить в виде Δy = f′(x)⋅Δx + α⋅Δx,

где α → 0 при Δx → 0. Отбрасывая бесконечно малую функцию более высокого порядка, получим приближенно:
Δy ≈ f′(x)⋅Δx = dy.
Это равенство выполняется тем точнее, чем меньше Δx. Нередко оказывается, что дифференциал функции вычислить проще, чем приращение самой функции, поэтому формула Δy ≈ dy широко применяется в практике приближенных вычислений. Формулу приближенных вычислений удобно использовать в виде:
f(x + Δx) ≈ f(x) + f′(x)⋅Δx.
Подразумевается, что значение функции f(x) в точке x известно или может быть легко найдено.
Можно показать, что абсолютная погрешность δy приближенной формулы не превышает величины |δy| ≤ M(Δx)2, где M = max|f″(x)|, x ∈ [x; x + Δx].

3.5. Применение дифференциала к приближенным вычислениям

Как известно, приращение Δy функции y = f(x) в точке x можно представить в виде Δy =

Слайд 23 
3.5. Применение дифференциала к приближенным вычислениям (продолжение)

 3.5. Применение дифференциала к приближенным вычислениям (продолжение)

Слайд 24 
3.5. Применение дифференциала к приближенным вычислениям (продолжение)

 3.5. Применение дифференциала к приближенным вычислениям (продолжение)

Слайд 25 Еще один прикладной аспект применения дифференциального исчисления состоит в численном

нахождении корня уравнения вида f(x) = 0.






Пусть в результате предварительного

исследования функции y = f(x) установлена единственность корня x и на n-ом итерационном шаге в точке xn значение функции равно f(xn). Следующее приближение (xn+1) выберем, проведя касательную к графику функции в точке xn (см. рис.).

3.5. Применение дифференциала к приближенным вычислениям (продолжение)

Еще один прикладной аспект применения дифференциального исчисления состоит в численном нахождении корня уравнения вида f(x) = 0.	Пусть

Слайд 26 
3.5. Применение дифференциала к приближенным вычислениям (продолжение)

 3.5. Применение дифференциала к приближенным вычислениям (продолжение)

Слайд 27 
3.5. Применение дифференциала к приближенным вычислениям (продолжение)

 3.5. Применение дифференциала к приближенным вычислениям (продолжение)

Слайд 28 Пусть y = f(x) – дифференцируемая функция, а ее аргумент

x – независимая переменная. Тогда ее первый дифференциал dy =

f′(x)dx сам является функцией от x и можно найти дифференциал этой функции.
Df: Дифференциал от (первого) дифференциала функции y = f(x) называется ее вторым дифференциалом (дифференциалом второго порядка); обозначается d2y или d2f(x) . По определению, d2y = d(dy) = d(f′(x)dx).
Вычислим второй дифференциал функции y = f(x):
d2y = d(dy) = d(f′(x)dx) = (f′(x)dx)′dx = (f′(x))′⋅dx⋅dx = f″(x)dx2.
Здесь dx2 = dx⋅dx = (dx)2 – квадрат приращения аргумента x.
Аналогично получаем для 3-го дифференциала:
d3y = d(d2y) = d(f″(x)dx2) = (f″(x) dx2)′dx = (f″(x))′⋅ dx2⋅dx =
= f″′(x)dx3,
где dx3 = dx2⋅dx = (dx)3 – куб приращения аргумента x.

3.6. Дифференциалы высших порядков

Пусть y = f(x) – дифференцируемая функция, а ее аргумент x – независимая переменная. Тогда ее первый

Слайд 29 
3.6. Дифференциалы высших порядков (продолжение)

 3.6. Дифференциалы высших порядков (продолжение)

Слайд 30 К числу основных теорем дифференциального исчисления относят классические теоремы Ферма,

Ролля, Лагранжа и Коши.
Т е о р е м

а (лемма) П. Ферма. Если функция имеет производную, и в точке с имеет экстремум, то значение производной в этой точке равно нулю: f′(с) = 0.
Доказательство: Приведено далее, при анализе экстремального поведения дифференцируемой функции.

§4. Основные теоремы дифференциального исчисления

К числу основных теорем дифференциального исчисления относят классические теоремы Ферма, Ролля, Лагранжа и Коши. 	Т е о

Слайд 31 Т е о р е м а M. Ролля (о

нуле производной). Если функция y = f(x) непрерывна на отрезке

[a; b], дифференцируема на интервале (a; b) и на концах отрезка принимает одинаковые значения f(a) = f(b), то найдется по крайней мере одна точка c ∈ (a; b), в которой производная f′(x) обращается в нуль, т.е. f′(с) = 0.
Доказательство: Согласно теореме Вейерштрасса, непрерывная на отрезке [a; b] функция f(x) достигает на этом отрезке своего наибольшего и наименьшего значений; обозначим их M и m, соответственно.
Если M = m, то функция постоянна (f(x) ≡ Const) и потому f′(x) ≡ 0 ∀x ∈ (a; b). Для этого, тривиального, случая утверждение теоремы доказано.

§4. Основные теоремы дифференциального исчисления (продолжение)

Т е о р е м а M. Ролля (о нуле производной). Если функция y = f(x)

Слайд 32 Рассмотрим нетривиальный случай: M ≠ m.
Если M ≠ m,

то функция достигает хотя бы одно из значений M или

m во внутренней точке c интервала (a; b), так как f(a) = f(b) (см. рис.).







Пусть, например, функция f(x) принимает значение M = f(c) во внутренней точке с области определения функции: c ∈ [a; b]. Тогда для всех x ∈ (a; b) выполняется соотношение f(x) ≤ f(c) = M.


§4. Теорема Ролля (продолжение)

Рассмотрим нетривиальный случай: M ≠ m. 	Если M ≠ m, то функция достигает хотя бы одно из

Слайд 33 
§4. Теорема Ролля (продолжение)

 §4. Теорема Ролля (продолжение)

Слайд 34 Геометрически теорема Ролля означает, что на графике функции y =

f(x) найдется точка, в которой касательная к графику функции параллельна

оси Ox (см. выше рис. а, б). Таких точек в области определения функции может быть несколько (см. рис.), и даже бесконечное (счетное) множество.

§4. Теорема Ролля (продолжение)

Геометрически теорема Ролля означает, что на графике функции y = f(x) найдется точка, в которой касательная к

Слайд 35 
§4. Основные теоремы дифференциального исчисления (продолжение)

 §4. Основные теоремы дифференциального исчисления (продолжение)

Слайд 36 
§4. Теорема Лагранжа (продолжение)

 §4. Теорема Лагранжа (продолжение)

Слайд 37 
§4. Теорема Лагранжа (продолжение)

 §4. Теорема Лагранжа (продолжение)

Слайд 38 
§4. Основные теоремы дифференциального исчисления (продолжение)

 §4. Основные теоремы дифференциального исчисления (продолжение)

Слайд 39 
§4. Теорема Коши (продолжение)

 §4. Теорема Коши (продолжение)

Слайд 40 
§5. Правила Лопиталя

 §5. Правила Лопиталя

Слайд 41 
§5. Правила Лопиталя

 §5. Правила Лопиталя

Слайд 42 
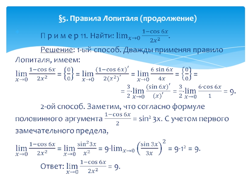
§5. Правила Лопиталя (продолжение)

 §5. Правила Лопиталя (продолжение)

Слайд 43 
§5. Правила Лопиталя (продолжение)

 §5. Правила Лопиталя (продолжение)

Слайд 44 
§5. Правила Лопиталя (продолжение)

 §5. Правила Лопиталя (продолжение)

Слайд 45 
§5. Правила Лопиталя (продолжение)

 §5. Правила Лопиталя (продолжение)

Слайд 46 
§5. Правила Лопиталя: раскрытие неопределенностей различных видов

 §5. Правила Лопиталя:  раскрытие неопределенностей различных видов

Слайд 47 
§5. Правила Лопиталя: раскрытие неопределенностей различных видов (продолжение)

 §5. Правила Лопиталя: раскрытие неопределенностей различных видов (продолжение)

Слайд 48 
§5. Правила Лопиталя (продолжение)

 §5. Правила Лопиталя (продолжение)

Слайд 49 
§5. Правила Лопиталя (продолжение)

 §5. Правила Лопиталя (продолжение)

Слайд 50Спасибо за внимание!
Ваши вопросы, замечания, предложения …

Спасибо за внимание!Ваши вопросы, замечания, предложения …

Обратная связь

Если не удалось найти и скачать доклад-презентацию, Вы можете заказать его на нашем сайте. Мы постараемся найти нужный Вам материал и отправим по электронной почте. Не стесняйтесь обращаться к нам, если у вас возникли вопросы или пожелания:

Email: Нажмите что бы посмотреть 

Что такое TheSlide.ru?

Это сайт презентации, докладов, проектов в PowerPoint. Здесь удобно  хранить и делиться своими презентациями с другими пользователями.


Для правообладателей

Яндекс.Метрика