Разделы презентаций


Дифференциальные уравнения Лекция 2: Линейные дифференциальные уравнения

Дифференциальные уравнения Лекция 2: Линейные дифференциальные уравнения Разное

Слайды и текст этой презентации

Слайд 1Дифференциальные уравнения Лекция 2: Линейные дифференциальные уравнения первого порядка
Линейные однородные уравнения
Линейные

неоднородные уравнения: метод вариации произвольной постоянной
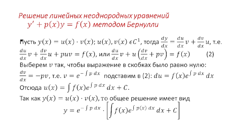
Линейные неоднородные уравнения: метод Бернулли
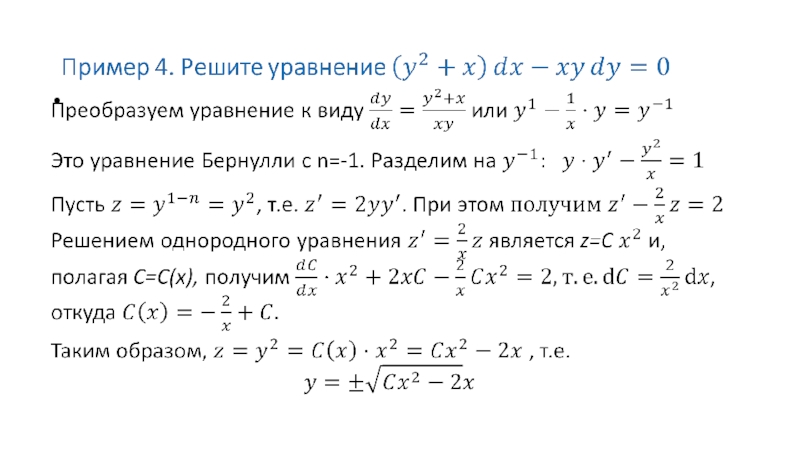
Уравнение

Бернулли
Дифференциальные уравнения  Лекция 2: Линейные дифференциальные уравнения первого порядка Линейные однородные уравненияЛинейные неоднородные уравнения: метод вариации

Обратная связь

Если не удалось найти и скачать доклад-презентацию, Вы можете заказать его на нашем сайте. Мы постараемся найти нужный Вам материал и отправим по электронной почте. Не стесняйтесь обращаться к нам, если у вас возникли вопросы или пожелания:

Email: Нажмите что бы посмотреть 

Что такое TheSlide.ru?

Это сайт презентации, докладов, проектов в PowerPoint. Здесь удобно  хранить и делиться своими презентациями с другими пользователями.


Для правообладателей

Яндекс.Метрика