Разделы презентаций


Доходы и прибыль предприятия

Содержание

В условиях рыночной экономики прибыль выступает как цель деятельности всех коммерческих организаций (предприятий), конечный положительный финансовый результат. Финансовый результат может быть и отрицательным, т. е. предприятие может нести убытки. Получение прибыли

Слайды и текст этой презентации

Слайд 1Доходы и прибыль предприятия
Выполнила студентка группы Э-16
Багирова Валерия

Доходы и прибыль предприятияВыполнила студентка группы Э-16Багирова Валерия

Слайд 2В условиях рыночной экономики прибыль выступает как цель деятельности всех

коммерческих организаций (предприятий), конечный положительный финансовый результат. Финансовый результат может

быть и отрицательным, т. е. предприятие может нести убытки. Получение прибыли жизненно необходимо предприятиям, так как прибыль служит источником финансовых ресурсов для их развития.
В условиях рыночной экономики прибыль выступает как цель деятельности всех коммерческих организаций (предприятий), конечный положительный финансовый результат.

Слайд 3Значение прибыли
Измеритель результатов деятельности предприятия
Источник собственных финансовых ресурсов предприятия
Выполняет стимулирующую

функцию, так как в ее увеличении заинтересованы все участники хозяйственной

деятельности — владельцы капитала, наемные работники
Прибыль (ожидаемая) - ориентир для принятия дивидендной политики, инвестиционных решений
Является источником формирования доходов бюджетов разных уровней (часть прибыли поступает в бюджеты через налоги)
Значение прибылиИзмеритель результатов деятельности предприятияИсточник собственных финансовых ресурсов предприятияВыполняет стимулирующую функцию, так как в ее увеличении заинтересованы

Слайд 4Доход — это увеличение экономических выгод в результате поступления активов

(денежных средств, иного имущества) и погашения обязательств, приводящее к увеличению

капитала организации, за исключением вкладов участников (собственников имущества)
Доход — это увеличение экономических выгод в результате поступления активов (денежных средств, иного имущества) и погашения обязательств,

Слайд 5Виды доходов
Доходы от обычных видов деятельности - это выручка от

продажи продукции, поступления, связанные с выполнением работ, оказанием услуг без

налога на добавленную стоимость, акцизов обязательных платежей (чистая выручка).
Прочие доходы:
а) Доходы предприятия - результат определенных хозяйственных и финансовых операций
б) Нерегулярные поступления (полученные штрафы, неустойки за нарушение условий договоров
в) Поступления, возникающие как последствия чрезвычайных обстоятельств (страховые возмещения в связи с авариями, пожарами, стихийными бедствиями)
Общая сумма всех доходов предприятия представляет собой валовые доходы.
Виды доходовДоходы от обычных видов деятельности - это выручка от продажи продукции, поступления, связанные с выполнением работ,

Слайд 6Валовая прибыль - разность между выручкой от реализации продукции, выполнения

работ, оказания услуг (без налога на добавленную стоимость) и производственной

себестоимостью реализованной продукции (работ, услуг). Валовая прибыль в торговле — это доход, полученный в виде торговых надбавок.
Прибыль от продаж - конечный результат производственной деятельности предприятия, формируется как разность между валовой прибылью и управленческими расходами. Прибыль (убыток) от продаж — это разность между чистой выручкой и полной себестоимостью реализованной продукции.
Валовая прибыль - разность между выручкой от реализации продукции, выполнения работ, оказания услуг (без налога на добавленную

Слайд 7Прибыль до налогообложения — конечный результат хозяйственно-финансовой деятельности.
Чистая прибыль

формируется после уплаты текущего налога на прибыль.
Прибыль до уплаты

налогов имеет значение для юридических и физических лиц, предоставляющих предприятию кредиты, займы и получающих соответствующие проценты.
Налогооблагаемая прибыль - та сумма прибыли, которая выступает базой для уплаты налогов.
Прибыль до налогообложения — конечный результат хозяйственно-финансовой деятельности. Чистая прибыль формируется после уплаты текущего налога на прибыль.

Слайд 8Базовая прибыль —чистая прибыль, уменьшенная на сумму дивидендов по привилегированным

акциям, начисленным их владельцам за отчетный год. В отчете о

прибылях и убытках акционерных обществ отражается базовая прибыль (убыток) на акцию.
Разводненная прибыль (убыток) на акцию - величина, до которой возможно уменьшение прибыли (увеличение убытка), в расчете на одну обыкновенную акцию акционерного общества в случаях: конвертации всех конвертируемых ценных бумаг акционерного общества в обыкновенные акции, исполнения всех договоров купли-продажи обыкновенных акций.
Нераспределенная прибыль — финансовый ресурс, накопленный за весь период существования предприятия путем реинвестирования части чистой прибыли после ее распределения собственниками (после выплат дивидендов акционерам и учредителям).
Базовая прибыль —чистая прибыль, уменьшенная на сумму дивидендов по привилегированным акциям, начисленным их владельцам за отчетный год.

Слайд 9Факторы, влияющие на величину прибыли
Внешние (независимые от предприятия)
а)Политическая стабильность
б)Состояние экономики

страны
в)Темпы инфляции
г)Банковский процент
д)Размеры налогов и т.д.
Внутренние
а)Объемы хозяйственной деятельности
б)Ассортимент реализуемой продукции
в)Цены

реализации
г)Наличие кредитов и займов и т.д.
Факторы, влияющие на величину прибылиВнешние (независимые от предприятия)а)Политическая стабильностьб)Состояние экономики страныв)Темпы инфляцииг)Банковский процентд)Размеры налогов и т.д.Внутренниеа)Объемы хозяйственной

Слайд 10Прибыль - объект первостепенного внимания руководителей и менеджеров.
Управление прибылью

- процесс выработки и принятия решений по основным аспектам ее

формирования, распределения и использования.
Прибыль - объект первостепенного внимания руководителей и менеджеров. Управление прибылью - процесс выработки и принятия решений по

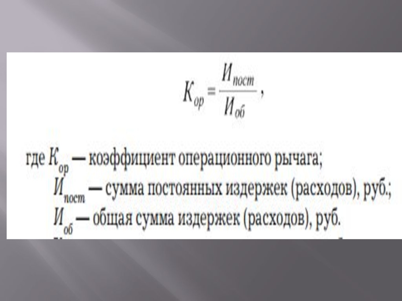
Слайд 11Подразделение издержек производства (расходов, связанных с производством и реализацией продукции)

на постоянные и переменные позволяет использовать в управлении формированием прибылью

от продаж механизм, известный как операционный рычаг. Действие этого механизма основано на том, что наличие постоянных расходов в общей сумме приводит к тому, что при увеличении объема реализации продукции сумма прибыли от продаж всегда увеличивается еще более высокими темпами. Однако степень чувствительности прибыли от продаж к изменению объема реализации неодинакова на предприятиях, имеющих различное соотношение постоянных и переменных расходов.
Подразделение издержек производства (расходов, связанных с производством и реализацией продукции) на постоянные и переменные позволяет использовать в

Слайд 13Исходя из целей предприятия в процессе управления прибылью от продаж

возможно принятие следующих решений:
увеличение объемов производства
сокращение переменных расходов на единицу

продукции
сокращение постоянных расходов
изменение цен на продукцию
изменение соотношения постоянных и переменных расходов в общей их сумме
Исходя из целей предприятия в процессе управления прибылью от продаж возможно принятие следующих решений:увеличение объемов производствасокращение переменных

Слайд 14Распределение прибыли — это выделение части прибыли на определенные цели.



Использование прибыли — это конкретные направления расходования средств в пределах

выделенных на определенные цели сумм.

Распределение прибыли — это выделение части прибыли на определенные цели. Использование прибыли — это конкретные направления расходования

Слайд 15Распределение прибыли осуществляется в два этапа.
I этап: распределяется прибыль

до налогообложения. Часть этой прибыли в виде налогов направляется в

бюджеты разных уровней. Это распределение прибыли регулируется законодательно.
II этап: распределяется чистая прибыль предприятий в соответствии с их уставами и решениями, принимаемыми высшими органами управления.
Распределение прибыли осуществляется в два этапа. I этап: распределяется прибыль до налогообложения. Часть этой прибыли в виде

Слайд 16Вся чистая прибыль распределяется на две основные части: потребляемую и

капитализируемую.

Вся чистая прибыль распределяется на две основные части: потребляемую и капитализируемую.

Слайд 17Рентабельность — это отношение прибыли к показателям, формирующим конечный финансовый

результат: доходам, расходам, величине используемых экономических ресурсов, вложенному капиталу.

Рентабельность — это отношение прибыли к показателям, формирующим конечный финансовый результат: доходам, расходам, величине используемых экономических ресурсов,

Слайд 18Основные показатели рентабельности
Рентабельность продукции — отношение прибыли от продаж к

полной себестоимости реализованной продукции.
Рентабельность продаж — отношение прибыли от продаж

к выручке от реализации продукции.
Рентабельность совокупных расходов — отношение суммы прибыли до налогообложения к общей сумме расходов предприятия.
Рентабельность производственной деятельности — отношение прибыли от продаж к среднегодовой сумме основных производственных фондов и материальных оборотных средств.
Рентабельность активов— отношение прибыли до налогообложения или чистой прибыли к средней сумме активов предприятия за определенный период.
Рентабельность оборотных активов — отношение прибыли до налогообложения или чистой прибыли к средней сумме оборотных активов предприятия за период.
Рентабельность основных средств — отношение прибыли до налогообложения или чистой прибыли к средней сумме основных средств предприятия за период.
Рентабельность собственного капитала — отношение чистой прибыли к средней сумме собственного капитала предприятия за определенный период.
Основные показатели рентабельностиРентабельность продукции — отношение прибыли от продаж к полной себестоимости реализованной продукции.Рентабельность продаж — отношение

Слайд 19Цель планирования прибыли на предприятиях — использование выявленных в процессе

анализа резервов ее роста и поиск новых возможностей повышения рентабельности.

Предприятия планируют прибыль от продаж, прибыль до налогообложения, чистую прибыль.
Основную массу прибыли предприятия составляет прибыль от продаж (реализации продукции, выполнения работ, оказания услуг). Планирование этой прибыли может проводиться с использованием разных методов.
Наиболее распространенным является метод прямого счета. Он используется, как правило, на предприятиях с небольшим ассортиментом выпускаемой продукции. Прибыль рассчитывается по каждому виду продукции на основе полной себестоимости единицы продукции.
Цель планирования прибыли на предприятиях — использование выявленных в процессе анализа резервов ее роста и поиск новых

Слайд 20Использование аналитического метода предполагает два этапа:
Расчет возможной прибыли в

планируемом году на основе базовой рентабельности продаж отчетного года и

планируемых объемов производства и реализации.
2. Расчет влияния на возможную плановую прибыль различных факторов, которые могут привести к ее увеличению или снижению: снижение себестоимости, структурные сдвиги в ассортименте продукции, изменение цен и др. На этом этапе очень важно выявить неиспользованные резервы увеличения прибыли, а также учесть влияние на прибыль внедрения инноваций.
Использование аналитического метода предполагает два этапа: Расчет возможной прибыли в планируемом году на основе базовой рентабельности продаж

Обратная связь

Если не удалось найти и скачать доклад-презентацию, Вы можете заказать его на нашем сайте. Мы постараемся найти нужный Вам материал и отправим по электронной почте. Не стесняйтесь обращаться к нам, если у вас возникли вопросы или пожелания:

Email: Нажмите что бы посмотреть 

Что такое TheSlide.ru?

Это сайт презентации, докладов, проектов в PowerPoint. Здесь удобно  хранить и делиться своими презентациями с другими пользователями.


Для правообладателей

Яндекс.Метрика