Разделы презентаций


ЭКОНОМИКА ОБЩЕСТВЕННОГО СЕКТОРА Автор: Калягин Григорий Владимирович, к.э.н.,

Содержание

Экономическая теория общественного выбора (public choice) – анализ политических процессов методами экономической теории

Слайды и текст этой презентации

Слайд 1ЭКОНОМИКА ОБЩЕСТВЕННОГО СЕКТОРА Автор: Калягин Григорий Владимирович, к.э.н., доцент кафедры Прикладной

институциональной экономики

ЭКОНОМИКА ОБЩЕСТВЕННОГО СЕКТОРА Автор: Калягин Григорий Владимирович, к.э.н., доцент кафедры Прикладной институциональной экономики

Слайд 2Экономическая теория общественного выбора (public choice) – анализ политических процессов

методами экономической теории

Экономическая теория общественного выбора (public choice) – анализ политических процессов методами экономической теории

Слайд 3Экономика общественного сектора
Производство общественных благ.
Агрегирование индивидуальных предпочтений.
«Провалы» государства.
Представительная демократия и

политическая конкуренция.
Федерализм.
Разделение властей.

Экономика общественного сектораПроизводство общественных благ.Агрегирование индивидуальных предпочтений.«Провалы» государства.Представительная демократия и политическая конкуренция.Федерализм.Разделение властей.

Слайд 4Тема 1. Производство общественных благ
Аллокативная эффективность как цель коллективного выбора.
Понятие

общественного блага. Общественные блага в типологии благ.
Производство общественных благ и

дилемма заключенного.
Координационная игра и производство общественных благ.
Игра с трусом и производство общественных благ.
Добровольное производство общественных благ при постоянной отдаче от масштаба.
Добровольное производство общественных благ при различных технологиях их производства.
Внешние эффекты и производство общественных благ.
Добровольное участие в производстве общественных благ: теория общественного капитала.
Тема 1. Производство общественных благАллокативная эффективность как цель коллективного выбора.Понятие общественного блага. Общественные блага в типологии благ.Производство

Слайд 5Тема 1. Производство общественных благ
Перераспределение как цель коллективного выбора.
Перераспределение как

страхование.
Эффективность и справедливость: есть ли противоречие?
Справедливость как общественное благо.
Государственное перераспределение

в XX веке.
Тема 1. Производство общественных благПерераспределение как цель коллективного выбора.Перераспределение как страхование.Эффективность и справедливость: есть ли противоречие?Справедливость как

Слайд 6Тема 1. Производство общественных благ


Зачем обществу нужно государство?

Тема 1. Производство общественных благЗачем обществу нужно государство?

Слайд 71.1.1. Понятие общественного блага. Общественные блага в типологии благ
ЧТО ТАКОЕ

ОБЩЕСТВЕННОЕ БЛАГО?
Неисключаемость из потребления: невозможно исключить из числа потребителей общественного

блага тех, кто не платил за него.
Отсутствие конкуренции при потреблении блага: потребление блага одним человеком не ведет к сокращению потребления этого блага другими людьми. Предельные издержки предоставления блага индивидуальному потребителю равны нулю.
1.1.1. Понятие общественного блага. Общественные блага в типологии благЧТО ТАКОЕ ОБЩЕСТВЕННОЕ БЛАГО?Неисключаемость из потребления: невозможно исключить из

Слайд 8Рисунок 1.1.
Локальные общественные блага (клубные блага)
Чистые частные блага
1.1.1. Понятие общественного

блага. Общественные блага в типологии благ
Уровень образования нации
Здоровье нации
Национальная оборона
Безлюдное

шоссе

Маяк

Оживленное шоссе

Издержки исключения из потребления блага

Предельные издержки обеспечения благом дополнительного потребителя

Предоставляемые государством частные блага (социально-значимые блага, частные внешние эффекты)

Чистые общественные блага (общественные внешние эффекты)

Рисунок 1.1.Локальные общественные блага (клубные блага)Чистые частные блага1.1.1. Понятие общественного блага. Общественные блага в типологии благУровень образования

Слайд 91.1.2. Производство общественных благ и дилемма заключенного
ДИЛЕММА ЗАКЛЮЧЕННОГО
Предпочтения игрока А:
2>1>3>4
Предпочтения

игрока В:
4>1>3>2
Равновесие по Нэшу:
«Признаваться – признаваться» (3)
Парето-оптимум:
«Не признаваться – не

признаваться» (1)
1.1.2. Производство общественных благ и дилемма заключенногоДИЛЕММА ЗАКЛЮЧЕННОГОПредпочтения игрока А:2>1>3>4Предпочтения игрока В:4>1>3>2Равновесие по Нэшу:«Признаваться – признаваться» (3)Парето-оптимум:«Не

Слайд 101.1.2. Производство общественных благ и дилемма заключенного
Рисунок 1.2.
Растет число игроков
Увеличиваются

общественные издержки выявления тех, кто не придерживается кооперативной стратегии поведения
Сокращаются

индивидуальные выгоды участников игры от инвестиций в выявление некооперативного поведения контрагентов и наложение санкций за такое поведение

Возникает проблема безбилетника (free rider problem)

1.1.2. Производство общественных благ и дилемма заключенногоРисунок 1.2.Растет число игроковУвеличиваются общественные издержки выявления тех, кто не придерживается

Слайд 111.1.2. Производство общественных благ и дилемма заключенного
Проблема безбилетника – затруднённость

осуществления взаимовыгодных коллективных действий из-за возможности получения экономическими агентами выгоды

без участия в общих издержках.
1.1.2. Производство общественных благ и дилемма заключенногоПроблема безбилетника – затруднённость осуществления взаимовыгодных коллективных действий из-за возможности получения

Слайд 121.1.3. Координационная игра и производство общественных благ
КООРДИНАЦИОННАЯ ИГРА
Если a>b или

b>a, оптимальное по Парето решение игры достигается автоматически, даже при

одноразовом взаимодействии между игроками.
Если a=b, предпочтения каждого из игроков выглядят следующим образом
1=3>2=4
1.1.3. Координационная игра и производство общественных благКООРДИНАЦИОННАЯ ИГРАЕсли a>b или b>a, оптимальное по Парето решение игры достигается

Слайд 131.1.4. Игра с трусом и производство общественных благ
ИГРА С ТРУСОМ
Предпочтения

игрока D:
2>1>4>3
Предпочтения игрока G:
4>1>2>3
Равновесие по Нэшу:
(2), (4) – доминирующей стратегии

нет ни у одного из игроков
Парето-оптимум:
(1)
1.1.4. Игра с трусом и производство общественных благИГРА С ТРУСОМПредпочтения игрока D:2>1>4>3Предпочтения игрока G:4>1>2>3Равновесие по Нэшу:(2), (4)

Слайд 141.1.4. Игра с трусом и производство общественных благ
ИГРА С ТРУСОМ
«Хороший

парень финиширует третьим»
Предпочтения игрока D:
1>2>4>3
Предпочтения игрока G:
4>1>2>3
Равновесие по Нэшу:
(4) –

доминирующая стратегия («участвовать») есть только у игрока D
Парето-оптимум:
(1)
1.1.4. Игра с трусом и производство общественных благИГРА С ТРУСОМ«Хороший парень финиширует третьим»Предпочтения игрока D:1>2>4>3Предпочтения игрока G:4>1>2>3Равновесие

Слайд 15РАВНОВЕСИЕ ПО НЭШУ
Совокупное количество совместно предоставляемого блага
(1.1)
Здесь Gi – количество

блага, предоставляемое i-тым индивидом.
Ui(Xi,G) – индивидуальная функция полезности i-того индивида,

Xi – количество потребляемых i-тым индивидом частных благ.
Бюджетное ограничение i-того индивида:
(1.2)

1.1.5. Добровольное производство общественных благ при постоянной отдаче от масштаба

РАВНОВЕСИЕ ПО НЭШУСовокупное количество совместно предоставляемого блага(1.1)Здесь Gi – количество блага, предоставляемое i-тым индивидом.Ui(Xi,G) – индивидуальная функция

Слайд 16РАВНОВЕСИЕ ПО НЭШУ
Целевая функция i-того индивида
(1.3)

Условия максимизации (1.3) по G

и по Xi

(1.4)


(1.5)
1.1.5. Добровольное производство общественных благ при постоянной отдаче

от масштаба
РАВНОВЕСИЕ ПО НЭШУЦелевая функция i-того индивида(1.3)Условия максимизации (1.3) по G и по Xi(1.4)(1.5)1.1.5. Добровольное производство общественных благ

Слайд 17РАВНОВЕСИЕ ПО НЭШУ
Откуда


(1.6)
1.1.5. Добровольное производство общественных благ при постоянной отдаче

от масштаба

РАВНОВЕСИЕ ПО НЭШУОткуда(1.6)1.1.5. Добровольное производство общественных благ при постоянной отдаче от масштаба

Слайд 18УСЛОВИЕ ОПТИМАЛЬНОСТИ ПО ПАРЕТО
Функция общественного благосостояния:
(1.7)
Все γi>0

Бюджетное ограничение общества:

(1.8)
1.1.5. Добровольное

производство общественных благ при постоянной отдаче от масштаба

УСЛОВИЕ ОПТИМАЛЬНОСТИ ПО ПАРЕТОФункция общественного благосостояния:(1.7)Все γi>0Бюджетное ограничение общества:(1.8)1.1.5. Добровольное производство общественных благ при постоянной отдаче от

Слайд 19УСЛОВИЕ ОПТИМАЛЬНОСТИ ПО ПАРЕТО
Общественная целевая функция:


(1.9)
Отсюда (вывод см. Приложение 1.1)

(1.10)
1.1.5.

Добровольное производство общественных благ при постоянной отдаче от масштаба

УСЛОВИЕ ОПТИМАЛЬНОСТИ ПО ПАРЕТООбщественная целевая функция:(1.9)Отсюда (вывод см. Приложение 1.1)(1.10)1.1.5. Добровольное производство общественных благ при постоянной отдаче

Слайд 20УСЛОВИЕ ОПТИМАЛЬНОСТИ ПО ПАРЕТО
Независимая максимизация полезности i-тым индивидом приводит к

равенству его предельной нормы замещения частных благ общественными (MRSGX) соотношению

цен на эти блага, тогда как максимизация общественного благосостояния требует, чтобы соотношению цен равнялась сумма предельных норм замещения всех членов общества.

1.1.5. Добровольное производство общественных благ при постоянной отдаче от масштаба

УСЛОВИЕ ОПТИМАЛЬНОСТИ ПО ПАРЕТОНезависимая максимизация полезности i-тым индивидом приводит к равенству его предельной нормы замещения частных благ

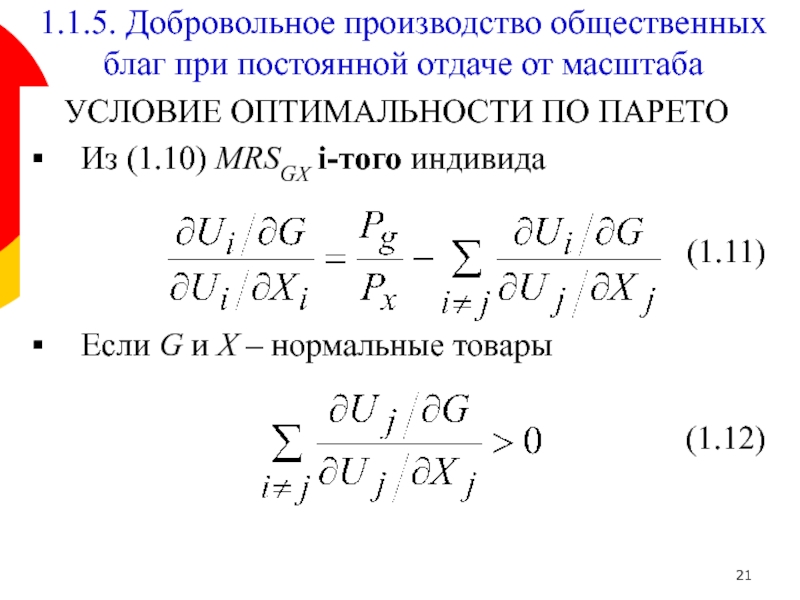
Слайд 21УСЛОВИЕ ОПТИМАЛЬНОСТИ ПО ПАРЕТО
Из (1.10) MRSGX i-того индивида

(1.11)

Если G и

X – нормальные товары

(1.12)
1.1.5. Добровольное производство общественных благ при постоянной

отдаче от масштаба
УСЛОВИЕ ОПТИМАЛЬНОСТИ ПО ПАРЕТОИз (1.10) MRSGX i-того индивида(1.11)Если G и X – нормальные товары(1.12)1.1.5. Добровольное производство общественных

Слайд 22УСЛОВИЕ ОПТИМАЛЬНОСТИ ПО ПАРЕТО
Предельная норма замещения общественных благ частными определенная

(1.11) меньше, чем предельная норма замещения, определенная (1.6), это означает,

что в ситуации равновесия по Нэшу общественные блага будут производиться в количестве, меньшем чем Парето-оптимальное.

1.1.5. Добровольное производство общественных благ при постоянной отдаче от масштаба

УСЛОВИЕ ОПТИМАЛЬНОСТИ ПО ПАРЕТОПредельная норма замещения общественных благ частными определенная (1.11) меньше, чем предельная норма замещения, определенная

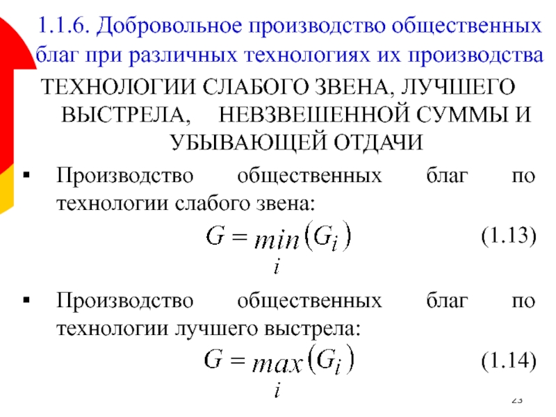
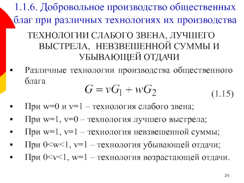
Слайд 231.1.6. Добровольное производство общественных благ при различных технологиях их производства
ТЕХНОЛОГИИ

СЛАБОГО ЗВЕНА, ЛУЧШЕГО ВЫСТРЕЛА, НЕВЗВЕШЕННОЙ СУММЫ И УБЫВАЮЩЕЙ ОТДАЧИ
Производство общественных

благ по технологии слабого звена:
(1.13)

Производство общественных благ по технологии лучшего выстрела:
(1.14)
1.1.6. Добровольное производство общественных благ при различных технологиях их производстваТЕХНОЛОГИИ СЛАБОГО ЗВЕНА, ЛУЧШЕГО ВЫСТРЕЛА, 	НЕВЗВЕШЕННОЙ СУММЫ И

Слайд 241.1.6. Добровольное производство общественных благ при различных технологиях их производства
ТЕХНОЛОГИИ

СЛАБОГО ЗВЕНА, ЛУЧШЕГО ВЫСТРЕЛА, НЕВЗВЕШЕННОЙ СУММЫ И УБЫВАЮЩЕЙ ОТДАЧИ
Различные технологии

производства общественного блага
(1.15)
При w=0 и v=1 – технология слабого звена;
При w=1, v=0 – технология лучшего выстрела;
При w=1, v=1 – технология невзвешенной суммы;
При 0При 0
1.1.6. Добровольное производство общественных благ при различных технологиях их производстваТЕХНОЛОГИИ СЛАБОГО ЗВЕНА, ЛУЧШЕГО ВЫСТРЕЛА, 	НЕВЗВЕШЕННОЙ СУММЫ И

Слайд 251.1.6. Добровольное производство общественных благ при различных технологиях их производства
ТЕХНОЛОГИЯ

УБЫВАЮЩЕЙ ОТДАЧИ
(1.16)
Целевая функция первого индивида:

(1.17)

Отсюда:
(1.18)

(1.19)

1.1.6. Добровольное производство общественных благ при различных технологиях их производстваТЕХНОЛОГИЯ УБЫВАЮЩЕЙ ОТДАЧИ(1.16)Целевая функция первого индивида:(1.17)Отсюда:(1.18)(1.19)

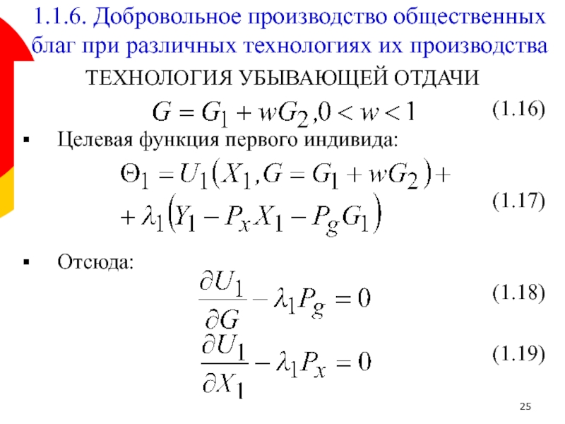
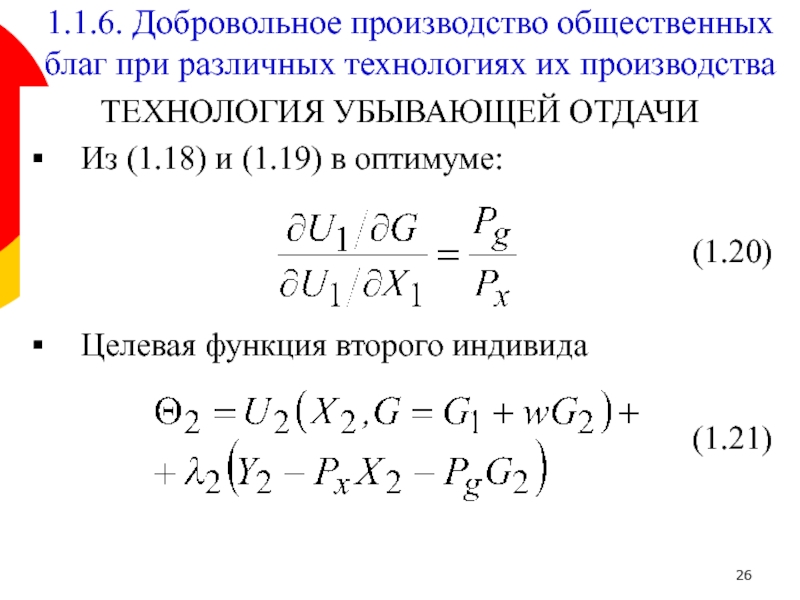
Слайд 261.1.6. Добровольное производство общественных благ при различных технологиях их производства
ТЕХНОЛОГИЯ

УБЫВАЮЩЕЙ ОТДАЧИ
Из (1.18) и (1.19) в оптимуме:

(1.20)

Целевая функция второго индивида

(1.21)

1.1.6. Добровольное производство общественных благ при различных технологиях их производстваТЕХНОЛОГИЯ УБЫВАЮЩЕЙ ОТДАЧИИз (1.18) и (1.19) в оптимуме:(1.20)Целевая

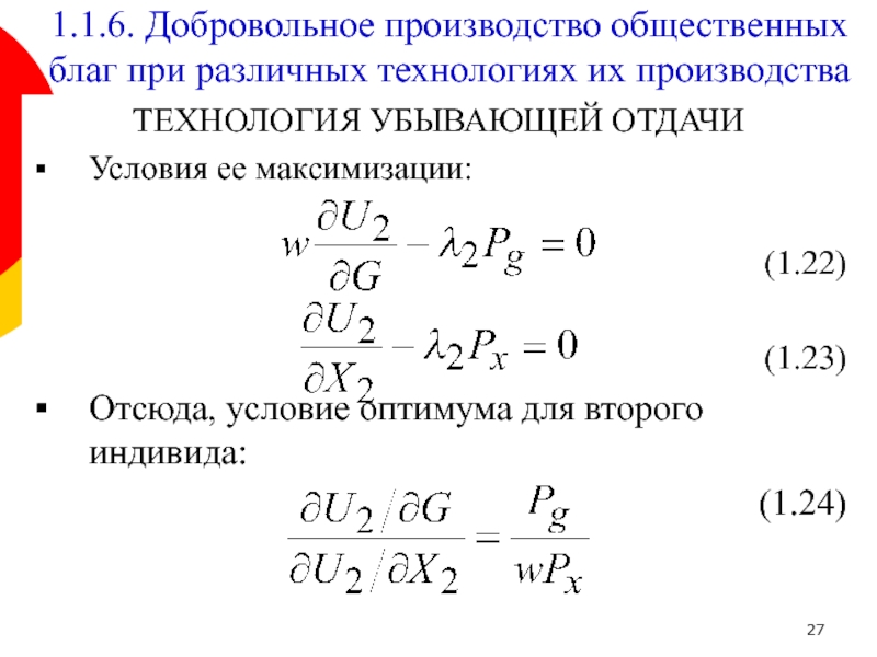
Слайд 271.1.6. Добровольное производство общественных благ при различных технологиях их производства
ТЕХНОЛОГИЯ

УБЫВАЮЩЕЙ ОТДАЧИ
Условия ее максимизации:

(1.22)

(1.23)
Отсюда, условие оптимума для второго индивида:
(1.24)

1.1.6. Добровольное производство общественных благ при различных технологиях их производстваТЕХНОЛОГИЯ УБЫВАЮЩЕЙ ОТДАЧИУсловия ее максимизации:(1.22)(1.23)Отсюда, условие оптимума для

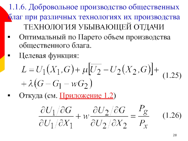
Слайд 281.1.6. Добровольное производство общественных благ при различных технологиях их производства
ТЕХНОЛОГИЯ

УБЫВАЮЩЕЙ ОТДАЧИ
Оптимальный по Парето объем производства общественного блага.
Целевая функция:

(1.25)

Откуда (см.

Приложение 1.2)

(1.26)
1.1.6. Добровольное производство общественных благ при различных технологиях их производстваТЕХНОЛОГИЯ УБЫВАЮЩЕЙ ОТДАЧИОптимальный по Парето объем производства общественного

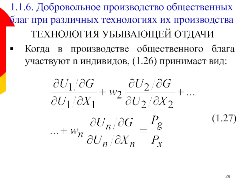
Слайд 291.1.6. Добровольное производство общественных благ при различных технологиях их производства
ТЕХНОЛОГИЯ

УБЫВАЮЩЕЙ ОТДАЧИ
Когда в производстве общественного блага участвуют n индивидов, (1.26)

принимает вид:



(1.27)
1.1.6. Добровольное производство общественных благ при различных технологиях их производстваТЕХНОЛОГИЯ УБЫВАЮЩЕЙ ОТДАЧИКогда в производстве общественного блага участвуют

Слайд 301.1.6. Добровольное производство общественных благ при различных технологиях их производства
Результаты

экспериментов в малых группах:
Технология слабого звена – общественные блага производятся

в количестве, близком Парето-оптимальному;
Другие технологии производства – общественные блага недопроизводятся.
См., например:
Harrison, Glen W. and Hirshleifer, Jack (1989), ‘An Experimental Evaluation of Weakest Link/Best Shot Models of Public Goods’, 97(1) Journal of Political Economy, 201-225;
Van der Kragt, Alphons, Orbell, John M., and Dawes, Robyn M. (1983), ‘The Minimal Contributing Set as a Solution to Public Goods Problems’, 77(1) American Political Science Review, 112-122.
1.1.6. Добровольное производство общественных благ при различных технологиях их производстваРезультаты экспериментов в малых группах:Технология слабого звена –

Слайд 311.1.7. Внешние эффекты и производство общественных благ
Внешний эффект (externality) –

это получаемые экономическими агентами выгоды или издержки, не отраженные в

системе цен.
Для положительных внешних эффектов общественные выгоды больше частных выгод.
Для отрицательных внешних эффектов общественные издержки больше частных издержек.
1.1.7. Внешние эффекты и производство общественных благВнешний эффект (externality) – это получаемые экономическими агентами выгоды или издержки,

Слайд 321.1.7. Внешние эффекты и производство общественных благ
Сообщество состоит из двух

индивидов – A и B.
A и B потребляют частное благо

X, а A, кроме того, потребляет благо E.
Это потребление оказывает положительное или отрицательное воздействие на величину полезности B.
Бюджетное ограничение индивида A:

(1.28)
Целевая функция индивида A:

(1.29)
1.1.7. Внешние эффекты и производство общественных благСообщество состоит из двух индивидов – A и B.A и B

Слайд 331.1.7. Внешние эффекты и производство общественных благ
Отсюда, условие оптимальности (ср.

1.6):

(1.30)

Условия оптимальности по Парето.
Совокупное бюджетное ограничение:
(1.31)
Целевая функция:

(1.32)

1.1.7. Внешние эффекты и производство общественных благОтсюда, условие оптимальности (ср. 1.6):(1.30)Условия оптимальности по Парето. Совокупное бюджетное ограничение:(1.31)Целевая

Слайд 341.1.7. Внешние эффекты и производство общественных благ
Откуда (вывод: см. Приложение

1.3)
(1.33)

Или
(1.34)

Если ∂UB/∂E>0, благо Е потребляется в объеме, меньшем оптимального по

Парето. В противном случае – наоборот, A потребляет этого блага слишком много (с точки зрения общества).
1.1.7. Внешние эффекты и производство общественных благОткуда (вывод: см. Приложение 1.3)(1.33)Или(1.34)Если ∂UB/∂E>0, благо Е потребляется в объеме,

Слайд 351.1.8. Добровольное участие в производстве общественных благ: теория общественного капитала
Индивиды

предоставляют от 40% до 60% возможных ресурсов на совместное производство

благ в одноразовом взаимодействии.
В анонсируемом последнем раунде игры безбилетников только ≈ 70%.
Те, кто верят, что другие склонны к кооперации сами будут следовать кооперативной стратегии.
Чем больше раундов в игре, тем выше уровень кооперации в каждом последующем.
1.1.8. Добровольное участие в производстве общественных благ: теория общественного капиталаИндивиды предоставляют от 40% до 60% возможных ресурсов

Слайд 361.1.8. Добровольное участие в производстве общественных благ: теория общественного капитала
Взаимодействие

лицом к лицу увеличивает уровень кооперации, даже без инфорсмента.
Если позволяет

структура игры, участники готовы тратить собственные ресурсы на наказание безбилетников, включая даже анонсированный последний раунд игры.
Обзор экспериментов см.:
Ostrom, Elinor (2000), ‘Collective Action and the Evolution of Social Norms’, 14(3) Journal of Economic Perspectives, 137-158.
1.1.8. Добровольное участие в производстве общественных благ: теория общественного капиталаВзаимодействие лицом к лицу увеличивает уровень кооперации, даже

Слайд 37Рисунок 1.3
Участие в добровольных ассоциациях
ОБЩЕСТВЕННЫЙ КАПИТАЛ
Нормы гражданской кооперации
ДОВЕРИЕ
1.1.8. Добровольное участие

в производстве общественных благ: теория общественного капитала

Рисунок 1.3Участие в добровольных ассоциацияхОБЩЕСТВЕННЫЙ КАПИТАЛНормы гражданской кооперацииДОВЕРИЕ1.1.8. Добровольное участие в производстве общественных благ: теория общественного капитала

Слайд 381.1.8. Добровольное участие в производстве общественных благ: теория общественного капитала
НОРМЫ

ГРАЖДАНСКОЙ КООПЕРАЦИИ.
Будете ли Вы:
Добиваться от государства льгот, на которые у

Вас нет прав?
Ездить без билета в общественном транспорте?
Уклоняться от уплаты налогов, если есть такая возможность?
Забирать себе найденные деньги?
Уклоняться от ответственности за ущерб, причиненный чужой машине на стоянке?
1.1.8. Добровольное участие в производстве общественных благ: теория общественного капиталаНОРМЫ ГРАЖДАНСКОЙ КООПЕРАЦИИ.Будете ли Вы:Добиваться от государства льгот,

Слайд 391.1.8. Добровольное участие в производстве общественных благ: теория общественного капитала
ОБЩЕСТВЕННЫЙ

КАПИТАЛ (social capital) и ДОВЕРИЕ К НЕЗНАКОМЦАМ (trust to strangers).
Можно

ли, на Ваш взгляд, доверять большинству людей, или не будете ли Вы чересчур осторожными во взаимоотношениях с другими людьми?
Чем выше уровень доверия в обществе тем выше показатели экономического роста страны, объем инвестиций в ее экономику и т.д.
1.1.8. Добровольное участие в производстве общественных благ: теория общественного капиталаОБЩЕСТВЕННЫЙ КАПИТАЛ (social capital) и ДОВЕРИЕ К НЕЗНАКОМЦАМ

Слайд 401.1.8. Добровольное участие в производстве общественных благ: экспериментальные результаты
См., например:
Zak,

Paul J. and Knack, Stephen (2001), ‘Trust and Growth’, 111(470)

Economic Journal, 295-312;
Knack, Stephen and Keefer, Philip (1997), ‘Does Social Capital Have an Economic Payoff? A Cross-Country Investigation’, 112(4) Quarterly Journal of Economics, 1251-1288;
Knack, Stephen (2001), ‘Trust, Associational Life and Economic Performance’, in J.F. Helliwell (ed.), The Contribution of Human and Social Capital to Sustained Economic Growth and Well-being: International Symposium Report, Human Resources Development Canada and OECD.
1.1.8. Добровольное участие в производстве общественных благ: экспериментальные результатыСм., например:Zak, Paul J. and Knack, Stephen (2001), ‘Trust

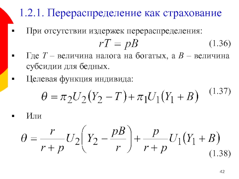
Слайд 411.2.1. Перераспределение как страхование
Общество делится на два класса – богатых

и бедных.
Y1 – доходы бедных, Y2 – доходы богатых, Y2>Y1.
Решение

об объемах перераспределения индивиды принимают в периоде t, не зная, в какую из двух групп они будут входить в следующем периоде t+1. Люди оценивают только вероятность своего попадания в каждую из этих категорий:

(1.35)
Где p и r – соответственно, доля бедных и богатых в обществе, а π1 и π2 – вероятность для среднестатистического индивида оказаться в числе бедных или богатых.
1.2.1. Перераспределение как страхованиеОбщество делится на два класса – богатых и бедных.Y1 – доходы бедных, Y2 –

Слайд 421.2.1. Перераспределение как страхование
При отсутствии издержек перераспределения:
(1.36)
Где T – величина

налога на богатых, а B – величина субсидии для бедных.
Целевая

функция индивида:
(1.37)

Или


(1.38)
1.2.1. Перераспределение как страхованиеПри отсутствии издержек перераспределения:(1.36)Где T – величина налога на богатых, а B – величина

Слайд 431.2.1. Перераспределение как страхование
Отсюда

(1.39)

Или
(1.40)

Индивид, максимизирующий свой ожидаемый доход, будет поддерживать

такое перераспределение доходов, которое уравнивает предельную полезность членов обеих групп.

1.2.1. Перераспределение как страхованиеОтсюда(1.39)Или(1.40)Индивид, максимизирующий свой ожидаемый доход, будет поддерживать такое перераспределение доходов, которое уравнивает предельную полезность

Слайд 441.2.1. Перераспределение как страхование
ПЕРЕРАСПРЕДЕЛЕНИЕ ДОХОДОВ И УХУДШАЮЩИЙ ОТБОР
Ухудшающий (неблагоприятный) отбор

(adverse selection) – в страховом деле – характеристика тенденции, в

соответствии с которой покупатели страховых полисов образуют неслучайную выборку из общей массы населения, конкретнее, группу с наибольшими ожидаемыми претензиями.
1.2.1. Перераспределение как страхованиеПЕРЕРАСПРЕДЕЛЕНИЕ ДОХОДОВ И УХУДШАЮЩИЙ ОТБОРУхудшающий (неблагоприятный) отбор (adverse selection) – в страховом деле –

Слайд 451.2.1. Перераспределение как страхование
ПЕРЕРАСПРЕДЕЛЕНИЕ ДОХОДОВ И УХУДШАЮЩИЙ ОТБОР
YH – доход

здорового индивида, а YD – доход больного, YD

в периоде t, и может застраховаться от болезни в периоде t+1.
Средняя вероятность заболевания в периоде t+1 составляет для всего общества πD, поэтому размер страховой выплаты (субсидии для заболевших) составит
(1.41)

Где T – страховая премия (налог на здоровых).
1.2.1. Перераспределение как страхованиеПЕРЕРАСПРЕДЕЛЕНИЕ ДОХОДОВ И УХУДШАЮЩИЙ ОТБОРYH – доход здорового индивида, а YD – доход больного,

Слайд 461.2.1. Перераспределение как страхование
ПЕРЕРАСПРЕДЕЛЕНИЕ ДОХОДОВ И УХУДШАЮЩИЙ ОТБОР
Функция ожидаемой полезности

индивида за два периода (t и t+1, без учета дисконтирования):


(1.42)


Где πi оценка индивидом своей вероятности заболеть в периоде t+1.
1.2.1. Перераспределение как страхованиеПЕРЕРАСПРЕДЕЛЕНИЕ ДОХОДОВ И УХУДШАЮЩИЙ ОТБОРФункция ожидаемой полезности индивида за два периода (t и t+1,

Слайд 471.2.1. Перераспределение как страхование
ПЕРЕРАСПРЕДЕЛЕНИЕ ДОХОДОВ И УХУДШАЮЩИЙ ОТБОР
Учитывая (1.41) и

дифференцируя U по T, получим:


(1.43)
Или
(1.44)


Если πi> πD
(1.45)

1.2.1. Перераспределение как страхованиеПЕРЕРАСПРЕДЕЛЕНИЕ ДОХОДОВ И УХУДШАЮЩИЙ ОТБОРУчитывая (1.41) и дифференцируя U по T, получим:(1.43)Или(1.44)Если πi> πD

Слайд 481.2.1. Перераспределение как страхование
ПЕРЕРАСПРЕДЕЛЕНИЕ ДОХОДОВ И УХУДШАЮЩИЙ ОТБОР
Индивиды, более склонные

к заболеваниям более склонны и к страхованию от них, тогда

как менее склонные и страхуются меньше.
Если частная страховая компания не может с такой же точностью как сам индивид оценить для него вероятность заболевания в периоде t+1, деятельность этой компании становится убыточной.
1.2.1. Перераспределение как страхованиеПЕРЕРАСПРЕДЕЛЕНИЕ ДОХОДОВ И УХУДШАЮЩИЙ ОТБОРИндивиды, более склонные к заболеваниям более склонны и к страхованию

Слайд 491.2.2. Эффективность и справедливость: есть ли противоречие?
ЛОГИКА ПРОТИВОРЕЧИЯ МЕЖДУ РАВЕНСТВОМ

И ЭФФЕКТИВНОСТЬЮ
Рисунок 1.4.









1 – широко распространенная в XX веке логика,

восходящая едва ли не к Адаму Смиту.
2 – Kaldor, Nicholas (1956), ‘Alternative Theories of Distribution’, 23(2) Review of Economic Studies, 83–100.

Выше уровень равенства

Ниже мотивация

Ниже производитель-ность труда

Ниже совокупные сбережения

Ниже акумуляция капитала

Медленнее экономический рост

1

2

1.2.2. Эффективность и справедливость: есть ли противоречие?ЛОГИКА ПРОТИВОРЕЧИЯ МЕЖДУ РАВЕНСТВОМ И ЭФФЕКТИВНОСТЬЮРисунок 1.4.1 – широко распространенная в

Слайд 501.2.2. Эффективность и справедливость: есть ли противоречие?
РАВЕНСТВО КАК ИСТОЧНИК ЭФФЕКТИВНОСТИ
Рисунок

1.5.
Выше уровень неравенства
Выше инвестиции в поиск ренты
Ниже степень защиты прав

собственности

Беднее медиан-ный избиратель

Выше спрос на распределение

Медленнее экономический рост

3

4

Выше уровень налогообложения

Выше потери от мертвого груза

Выше социальная напряженность и политическая нестабильность

Выше неопределен-ность

Ниже инвестиции

5

1.2.2. Эффективность и справедливость: есть ли противоречие?РАВЕНСТВО КАК ИСТОЧНИК ЭФФЕКТИВНОСТИРисунок 1.5.Выше уровень неравенстваВыше инвестиции в поиск рентыНиже

Слайд 511.2.2. Эффективность и справедливость: есть ли противоречие?
РАВЕНСТВО КАК ИСТОЧНИК ЭФФЕКТИВНОСТИ
Рисунок

1.6.
Выше уровень равенства
Выше доля доходов среднего класса
Ниже рождаемость
Ниже уровень преступности
Ниже

общественные потери от преступности и расходы на борьбу с ней

Быстрее экономический рост

6

7

1.2.2. Эффективность и справедливость: есть ли противоречие?РАВЕНСТВО КАК ИСТОЧНИК ЭФФЕКТИВНОСТИРисунок 1.6.Выше уровень равенстваВыше доля доходов среднего классаНиже

Слайд 521.2.2. Эффективность и справедливость: есть ли противоречие?
РАВЕНСТВО КАК ИСТОЧНИК ЭФФЕКТИВНОСТИ
Keefer,

Philip and Knack, Stephen (2000), ‘Polarization, Politics and Property Rights:

Links between Inequality and Growth’, World Bank Policy Research Working Paper, No. 2418.
Alesina, Alberto and Perotti, Roberto (1996), ‘Income Distribution, Political Instability, and Investment’, 40(6) European Economic Review, 1203–1228.
Alesina, Alberto and Rodrik, Dani (1994), ‘Distributive Politics and Economic Growth’, 109(2) Quarterly Journal of Economics, 465–490;
Bertola, Giuseppe (1993), ‘Market Structure and Income Distribution in Endogenous Growth Models’, 83(5) American Economic Review, 1184–1198;
1.2.2. Эффективность и справедливость: есть ли противоречие?РАВЕНСТВО КАК ИСТОЧНИК ЭФФЕКТИВНОСТИKeefer, Philip and Knack, Stephen (2000), ‘Polarization, Politics

Слайд 531.2.2. Эффективность и справедливость: есть ли противоречие?
РАВЕНСТВО КАК ИСТОЧНИК ЭФФЕКТИВНОСТИ
Persson,

Torsten and Tabellini, Guido (1994), ‘Is Inequality Harmful for Growth?’,

84(3) American Economic Review, 600–621.
Perotti, Roberto (1996), ‘Growth, Income Distribution, and Democracy: What the Data Say?’, 1(2) Journal of Economic Growth, 149–187.
Josten, Stefan Dietrich (2003), ‘Inequality, Crime and Economic Growth: A Classical Argument for Distributional Equity’, 10(4) International Tax and Public Finance, 435-452.
1.2.2. Эффективность и справедливость: есть ли противоречие?РАВЕНСТВО КАК ИСТОЧНИК ЭФФЕКТИВНОСТИPersson, Torsten and Tabellini, Guido (1994), ‘Is Inequality

Слайд 541.2.2. Эффективность и справедливость: есть ли противоречие?
РАВЕНСТВО КАК ИСТОЧНИК ЭФФЕКТИВНОСТИ
Как

показывает большинство эмпирических исследований последних лет, корреляция между экономической эффективностью

и справедливостью распределения доходов положительная.
См. обзор:
Thorbecke, Erik and Charumilind, Chutatong (2002), ‘Economic Inequality and Its Socioeconomic Impact’, 30(9) World Development, 1477-1495.
1.2.2. Эффективность и справедливость: есть ли противоречие?РАВЕНСТВО КАК ИСТОЧНИК ЭФФЕКТИВНОСТИКак показывает большинство эмпирических исследований последних лет, корреляция

Слайд 551.2.3.Справедливость как общественное благо
Общество делится на три класса, в зависимости

от доходов: Y1>Y2>Y3.
Целевая функция представителей самого богатого класса (Y1):
(1.46)

Где n3,

n2 и n1 – число представителей соответствующих классов в обществе, T – величина налога на богатых, B2 и B3 – субсидии для представителей бедных классов, α2 и α3 – «мера справедливости»: доля, в которой доходы бедных классов входят в целевую функцию богатого класса (0≤ α2 ≤1, 0≤ α3≤1).
1.2.3.Справедливость как общественное благоОбщество делится на три класса, в зависимости от доходов: Y1>Y2>Y3.Целевая функция представителей самого богатого

Слайд 561.2.3.Справедливость как общественное благо
Бюджетное ограничение для общества:
(1.47)

Условия оптимальности для богатого

класса:




(1.48)

1.2.3.Справедливость как общественное благоБюджетное ограничение для общества:(1.47)Условия оптимальности для богатого класса:(1.48)

Слайд 57
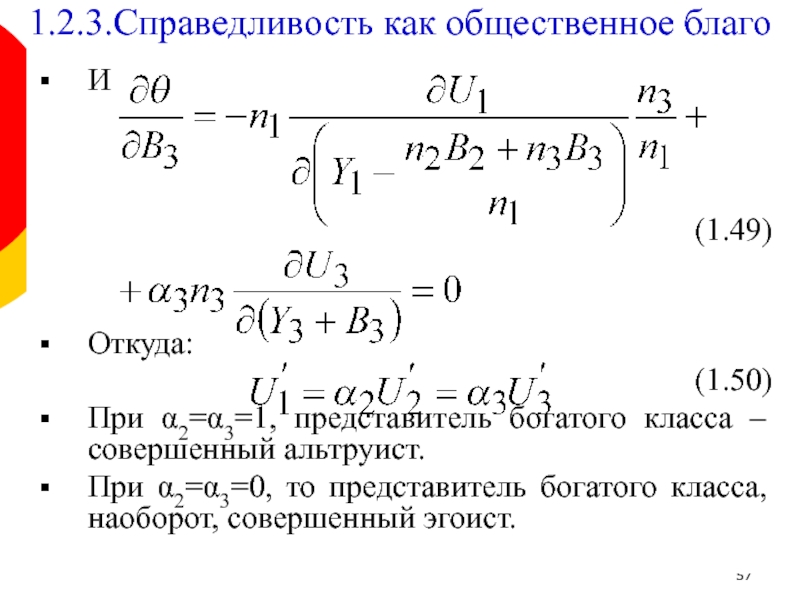
И



(1.49)


Откуда:
(1.50)
При α2=α3=1, представитель богатого класса – совершенный альтруист.
При α2=α3=0, то

представитель богатого класса, наоборот, совершенный эгоист.
1.2.3.Справедливость как общественное благо

И(1.49)Откуда:(1.50)При α2=α3=1, представитель богатого класса – совершенный альтруист.При α2=α3=0, то представитель богатого класса, наоборот, совершенный эгоист.1.2.3.Справедливость как

Слайд 581.2.4. Государственное перераспределение в XX веке
Рост доли государственных расходов в

ВВП высокоразвитых стран в XX веке.
Таблица 1.5*

1.2.4. Государственное перераспределение в XX векеРост доли государственных расходов в ВВП высокоразвитых стран в XX веке.Таблица 1.5*

Слайд 591.2.4. Государственное перераспределение в XX веке
Рост доли в ВВП высокоразвитых

стран правительственных расходов на субсидии и трансферты.
Таблица 1.6*

1.2.4. Государственное перераспределение в XX векеРост доли в ВВП высокоразвитых стран правительственных расходов на субсидии и трансферты.Таблица

Слайд 601.2.4. Государственное перераспределение в XX веке
Перераспределение доходов между богатыми и

бедными в экономически развитых странах в конце XX века.
Таблица 1.7♠

1.2.4. Государственное перераспределение в XX векеПерераспределение доходов между богатыми и бедными в экономически развитых странах в конце

Слайд 611.2.4. Государственное перераспределение в XX веке
Таблица 1.7 (продолжение)♠








Mueller, Dennis C.

(2003), Public Choice III, Cambridge: Cambridge University Press, Ch. 21.
Mueller,

Dennis C. (2003), Public Choice III, Cambridge: Cambridge University Press, Ch. 3.
1.2.4. Государственное перераспределение в XX векеТаблица 1.7 (продолжение)♠Mueller, Dennis C. (2003), Public Choice III, Cambridge: Cambridge University

Обратная связь

Если не удалось найти и скачать доклад-презентацию, Вы можете заказать его на нашем сайте. Мы постараемся найти нужный Вам материал и отправим по электронной почте. Не стесняйтесь обращаться к нам, если у вас возникли вопросы или пожелания:

Email: Нажмите что бы посмотреть 

Что такое TheSlide.ru?

Это сайт презентации, докладов, проектов в PowerPoint. Здесь удобно  хранить и делиться своими презентациями с другими пользователями.


Для правообладателей

Яндекс.Метрика