Разделы презентаций


ЭЛЕКТРОСТАТИКА

Содержание

. План лекции

Слайды и текст этой презентации

Слайд 1ЭЛЕКТРОСТАТИКА.
ПОЛЕ В ДИЭЛЕКТРИКАХ

ЭЛЕКТРОСТАТИКА. ПОЛЕ В ДИЭЛЕКТРИКАХ

Слайд 2.
План лекции

. План лекции

Слайд 4???? Чем обусловлено

????  Чем обусловлено

Слайд 5- микроскопическое поле внутри вещества

- микроскопическое поле внутри вещества

Слайд 6усредняя по объему и по времени
- макроскопическое поле внутри вещества
Проблема:

зависит от ,

т.е.
усредняя по объему и по времени- макроскопическое поле внутри веществаПроблема:     зависит от

Слайд 7Решение проблемы зависит от электрических свойств вещества
Вещества - проводники
Вещества -

диэлектрики

Решение проблемы зависит от электрических свойств веществаВещества - проводникиВещества - диэлектрики

Слайд 9неполярные
полярные

неполярныеполярные

Слайд 10Диполь – модель связанного заряда
- электрический (дипольный) момент
+
-
- плечо диполя

Диполь – модель связанного заряда - электрический (дипольный) момент+-- плечо диполя

Слайд 12Потенциал диполя
-
+

Потенциал диполя-+

Слайд 13Напряженность
-
+
Вывод: поле диполя обладает осевой симметрией. Величина напряженности и потенциала

убывает с ростом расстояния быстрее чем у точечного заряда.

Напряженность-+Вывод: поле диполя обладает осевой симметрией. Величина напряженности и потенциала убывает с ростом расстояния быстрее чем у

Слайд 14 Результирующая сила равна нулю. Пара сил создает вращательный момент:






Таким образом, в однородном электрическом поле на диполь

действует момент сил, стремящийся повернуть диполь так, чтобы его электрический момент совпал с направлением электрического поля.

поведение диполя во внешнем однородном электрическом поле

Результирующая сила равна нулю. Пара сил создает вращательный момент: 		  							Таким образом, в однородном электрическом поле

Слайд 15Поляризация – это состояние диэлектрика, характеризуемое наличием электрического дипольного момента

у любого элемента его объема, направленного вдоль электрического поля.


Поляризация диэлектриков

Ионная обусловлена упругим смещением ионов разного знака от их положений равновесия

Поляризация – это состояние диэлектрика, характеризуемое наличием электрического дипольного момента у любого элемента его объема, направленного вдоль

Слайд 16деформационная (электронная ) П
ориентационная П
ионная П

деформационная (электронная ) Пориентационная Пионная П

Слайд 17Вектор поляризованности - количественная характеристика поляризации,

определяется
Связь между поляризованностью и напряженностью электрического поля (для изотропных диэлектриков

в слабых электрических полях).

 – диэлектрическая восприимчивость, зависит от свойств диэлектрика (безразмерная величина, составляет несколько единиц).


[ Р ] = Кл/м2

- Суммарный электрический дипольный момент элемента объема вещества

Вектор поляризованности     - количественная характеристика поляризации, определяетсяСвязь между поляризованностью и напряженностью электрического поля

Слайд 18Связь поверхностной плотности связанных зарядов с вектором поляризации

.
q′ – величина связанного заряда,

сосредоточенного на участке поверхности пластины S.

Вывод: в любой точке поверхности поляризованного диэлектрика нормальная составляющая вектора поляризации равна поверхностной плотности связанных (поляризованных) зарядов

Связь поверхностной плотности связанных зарядов  с вектором поляризации     . q′ – величина

Слайд 19Поле в диэлектрике
в модели связанных зарядов
Напряжённость электрического

поля внутри диэлектрика

Поле в диэлектрике в модели связанных зарядов  Напряжённость электрического поля внутри диэлектрика

Слайд 20Диэлектрическая проницаемость среды
 = Е0 / E
показывает во сколько раз

электростатическое поле ослабляется диэлектриком, характеризуя свойство диэлектрика поляризоваться в электрическом

поле.
Диэлектрическая проницаемость среды = Е0 / Eпоказывает во сколько раз электростатическое поле ослабляется диэлектриком, характеризуя свойство диэлектрика

Слайд 21Вывод: потенциальная энергия диполя минимальна в случае когда α =0.

Это соответствует положению устойчивого равновесия диполя.
При всех других значениях угла α положение диполя будет неустойчивым.

Потенциальная энергия диполя во внешнем электрическом поле

Вывод: потенциальная энергия диполя минимальна в случае когда α =0.

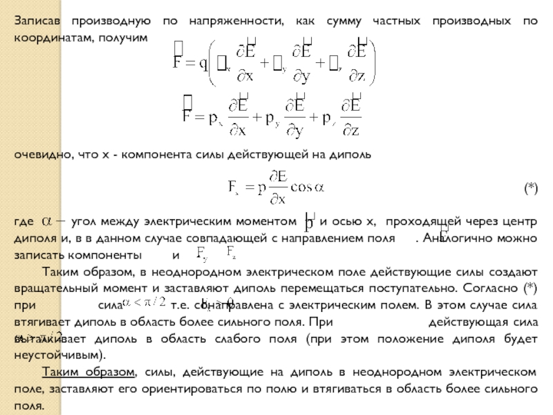
Слайд 22Записав производную по напряженности, как сумму частных производных по координатам,

получим






очевидно, что x - компонента силы действующей на диполь

(*)


где угол между электрическим моментом и осью x, проходящей через центр диполя и, в в данном случае совпадающей с направлением поля . Аналогично можно записать компоненты и .
Таким образом, в неоднородном электрическом поле действующие силы создают вращательный момент и заставляют диполь перемещаться поступательно. Согласно (*) при сила т.е. сонаправлена с электрическим полем. В этом случае сила втягивает диполь в область более сильного поля. При действующая сила выталкивает диполь в область слабого поля (при этом положение диполя будет неустойчивым).
Таким образом, силы, действующие на диполь в неоднородном электрическом поле, заставляют его ориентироваться по полю и втягиваться в область более сильного поля.
Записав производную по напряженности, как сумму частных производных по координатам, получим 					очевидно, что x - компонента силы

Слайд 23В неоднородном электрическом поле на заряды диполя в общем случае

действуют разные по величине и по направлению силы

и где . и напряженности поля в точках расположения зарядов диполя

Результирующая сила


так как , то


В неоднородном электрическом поле на заряды диполя в общем случае действуют разные по величине и по направлению

Слайд 241. К пластинам плоского воздушного конденсатора с расстоянием между пластинами

d = 5 мм приложена разность потенциал  = 300

В. Не отключая конденсатор от источника напряжения, пространство между пластинами заполнили диэлектриком с относительной диэлектрической проницаемостью, равной 3. Какова поверхностная плотность сторонних  и связанных ’ зарядов?
1. К пластинам плоского воздушного конденсатора с расстоянием между пластинами d = 5 мм приложена разность потенциал

Слайд 252. К пластинам плоского воздушного конденсатора с расстоянием между пластинами

d = 5 мм приложена разность потенциал  = 300

В. После отключения конденсатора от источника напряжения, все пространство между пластинами заполнили диэлектриком с относительной диэлектрической проницаемостью, равной 2,6. Какова поверхностная плотность сторонних  и связанных ’ зарядов?
2. К пластинам плоского воздушного конденсатора с расстоянием между пластинами d = 5 мм приложена разность потенциал

Обратная связь

Если не удалось найти и скачать доклад-презентацию, Вы можете заказать его на нашем сайте. Мы постараемся найти нужный Вам материал и отправим по электронной почте. Не стесняйтесь обращаться к нам, если у вас возникли вопросы или пожелания:

Email: Нажмите что бы посмотреть 

Что такое TheSlide.ru?

Это сайт презентации, докладов, проектов в PowerPoint. Здесь удобно  хранить и делиться своими презентациями с другими пользователями.


Для правообладателей

Яндекс.Метрика