Разделы презентаций


ФГБОУ ВПО АГТУ Кафедра Теплоэнергетика Лекция №10 Теплоотдача при фазовых

Теплоотдача при кипячении

Слайды и текст этой презентации

Слайд 1ФГБОУ ВПО «АГТУ»


Кафедра «Теплоэнергетика»

Лекция №10
«Теплоотдача при фазовых переходах»





Астрахань – 2016

ФГБОУ ВПО «АГТУ»Кафедра «Теплоэнергетика»Лекция №10«Теплоотдача при фазовых переходах»Астрахань – 2016 г.

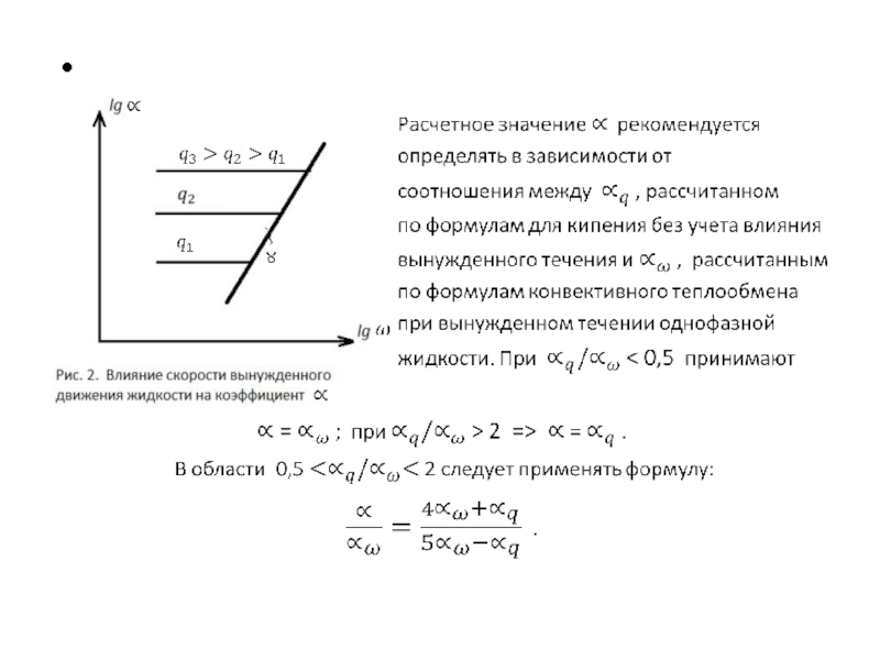
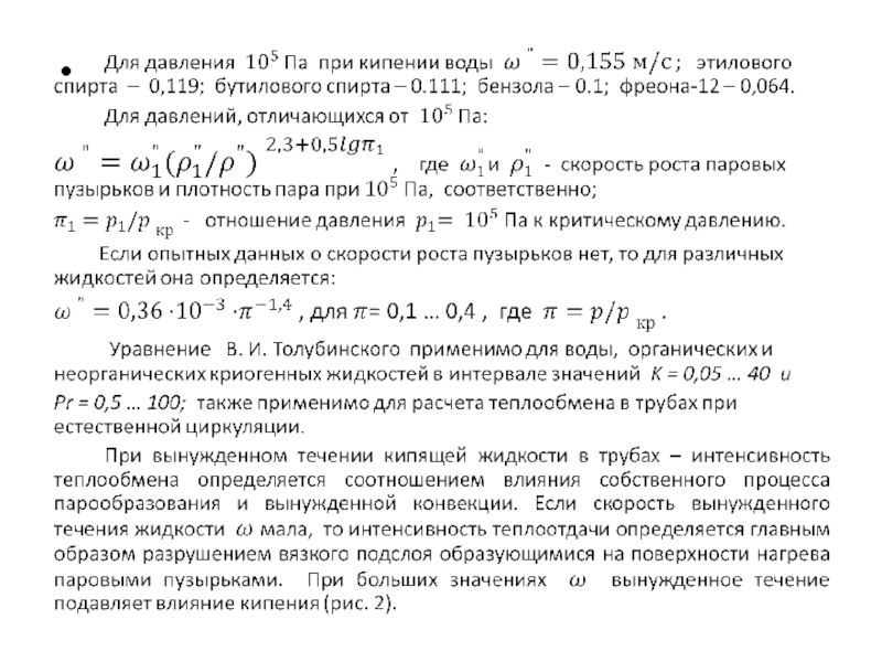
Слайд 2Теплоотдача при кипячении

Теплоотдача при кипячении

Обратная связь

Если не удалось найти и скачать доклад-презентацию, Вы можете заказать его на нашем сайте. Мы постараемся найти нужный Вам материал и отправим по электронной почте. Не стесняйтесь обращаться к нам, если у вас возникли вопросы или пожелания:

Email: Нажмите что бы посмотреть 

Что такое TheSlide.ru?

Это сайт презентации, докладов, проектов в PowerPoint. Здесь удобно  хранить и делиться своими презентациями с другими пользователями.


Для правообладателей

Яндекс.Метрика