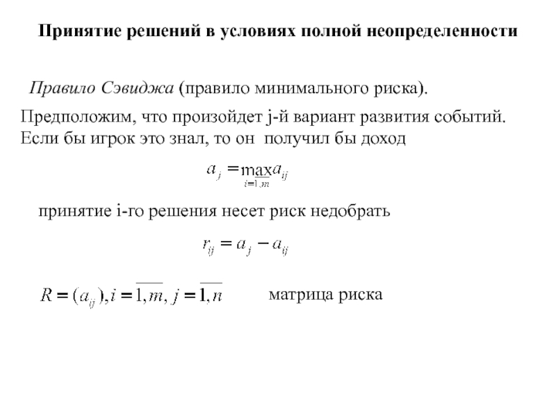
решений .
m возможных управленческих решений.
n вариантов развития событий.
Если будет принято i-e решение, при этом события будут развиваться по
j-му варианту, то фирма, получит доход
матрица последствий или матрица доходов.

























