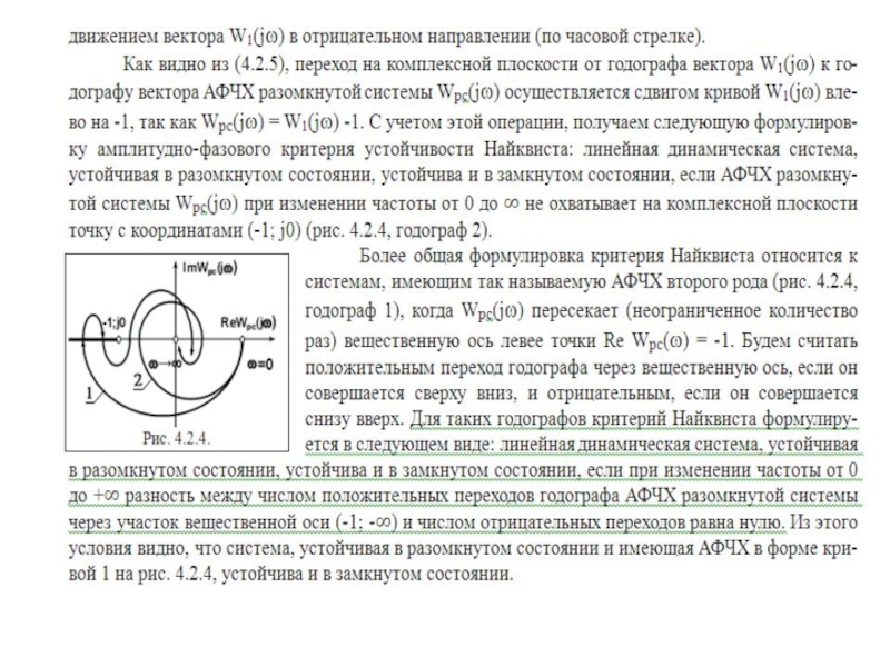
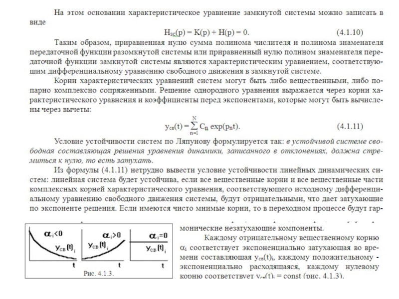
Разделы презентаций


УСТОЙЧИВОСТЬ СИСТЕМ УПРАВЛЕНИЯ

Ты никогда не будешь достаточно знать, если не будешь знать больше чем достаточно. Уильям Блейк.

Слайды и текст этой презентации

Слайд 1Тема 4. УСТОЙЧИВОСТЬ СИСТЕМ АВТОМАТИЧЕСКОГО УПРАВЛЕНИЯ Диплом, это двадцать минут позора

и кусок хлеба на всю жизнь. Временная функция многовариантна, характеристическое

уравнение черт знает какого порядка, но система работает устойчиво. Стоит ли подводить под это дело еще и частотный анализ? Владимир Кузьмин. Новосибирский геофизик Уральской школы. ХХ в. Ты никогда не будешь достаточно знать, если не будешь знать больше чем достаточно. Уильям Блейк.

лекция

Тема 4. УСТОЙЧИВОСТЬ СИСТЕМ АВТОМАТИЧЕСКОГО УПРАВЛЕНИЯ  Диплом, это двадцать минут позора и кусок хлеба на всю

Слайд 2Ты никогда не будешь достаточно знать, если не будешь знать

больше чем достаточно. Уильям Блейк.

Ты никогда не будешь достаточно знать, если не будешь знать больше чем достаточно. Уильям Блейк.

Слайд 3Содержание
Введение.
1. Критерии устойчивости. Понятие устойчивости системы. Условие устойчивости САУ.

Алгебраические критерии устойчивости. Критерий Рауса. Критерий Гурвица.
2. Частотные критерии

устойчивости. Принцип аргумента. Критерий устойчивости Михайлова. Критерий устойчивости Найквиста.
3. Запас устойчивости систем. Понятие структурной устойчивости. Понятие запаса устойчивости. Анализ устойчивости по логарифмическим частотным характеристикам.
4. Точность систем. Статическая точность. Динамическая точность.
5. Качество систем. Показатели качества систем управления. Показатели качества переходного процесса. Последовательное корректирующее устройство. Параллельное корректирующее устройство. Метод Солодовникова. Программы анализа качества процессов управления.
6. Случайные процессы в системах. Модели случайных сигналов. Фильтрация помех. Фильтр Винера. Частотная характеристика фильтра.

Содержание Введение. 1. Критерии устойчивости. Понятие устойчивости системы. Условие устойчивости САУ. Алгебраические критерии устойчивости. Критерий Рауса. Критерий

Слайд 40Лабораторная работа № 4 Моделирование нелинейных систем управления

Лабораторная работа № 4 Моделирование нелинейных систем управления

Обратная связь

Если не удалось найти и скачать доклад-презентацию, Вы можете заказать его на нашем сайте. Мы постараемся найти нужный Вам материал и отправим по электронной почте. Не стесняйтесь обращаться к нам, если у вас возникли вопросы или пожелания:

Email: Нажмите что бы посмотреть 

Что такое TheSlide.ru?

Это сайт презентации, докладов, проектов в PowerPoint. Здесь удобно  хранить и делиться своими презентациями с другими пользователями.


Для правообладателей

Яндекс.Метрика