Разделы презентаций


Информационные технологии в менеджменте (для подготовки к контрольной)

Содержание

Информация с экономической точки зрения – это стратегический ресурс, один из основных ресурсов роста производительности труда в экономикеТРИАДА: ИНФОРМАЦИЯ ИТ ИНФОРМАЦИОННАЯ СИСТЕМАТехнология (от греч. techne — искусство, мастерство, умение + ...логия)

Слайды и текст этой презентации

Слайд 1Информационные технологии в менеджменте (для подготовки к контрольной)

Информационные технологии в менеджменте (для подготовки к контрольной)

Слайд 2Информация с экономической точки зрения – это стратегический ресурс, один

из основных ресурсов роста производительности труда в экономике

ТРИАДА:
ИНФОРМАЦИЯ

ИТ <=>ИНФОРМАЦИОННАЯ СИСТЕМА

Технология (от греч. techne — искусство, мастерство, умение + ...логия) — совокупность методов обработки, изготовления, изменения состояния, свойств, формы сырья, материала или полуфабриката, осуществляемых в процессе производства продукции.
Информационная технология — это совокупность методов и средств целенаправленного изменения каких-либо свойств информации.

Информация с экономической точки зрения – это стратегический ресурс, один из основных ресурсов роста производительности труда в

Слайд 3Компоненты ИТ
Объект воздействия – информация. В данном случае имеется в

виду ее конкретное воплощение в виде данных на том или

ином носителе. Сами данные характеризуются формой восприятия или представления и содержательной интерпретацией.
Результат воздействия – целенаправленное изменение свойств информации (при передаче, обработке, сборе, хранении, представлении данных).
Методы воздействия, определение которых предполагает выбор соответствующих средств и способов их использования.

Компоненты ИТОбъект воздействия – информация. В данном случае имеется в виду ее конкретное воплощение в виде данных

Слайд 4Основные свойства ИТ
Целесообразность
Наличие компонентов и структуры
Взаимодействие с внешней средой
Целостность
Развитие во

времени
Целесообразность ИТ заключается в повышении эффективности производства на базе

использования современных ЭВМ, распределенной обработке информации, распределенных баз данных, различных информационных вычислительных сетей путем обеспечения циркуляции и обработки информации.
Основные свойства ИТЦелесообразностьНаличие компонентов и структурыВзаимодействие с внешней средойЦелостностьРазвитие во времени Целесообразность ИТ заключается в повышении эффективности

Слайд 5Компоненты и структура ИТ

Компоненты и структура ИТ

Слайд 6. Взаимодействие с внешней средой – взаимодействие информационной технологии с

объектами управления, взаимодействующими предприятиями и системами, наукой, промышленностью программных и

технических средств автоматизации.
 Целостность – информационная технология является целостной системой, способной решать задачи, не свойственные ни одному из ее компонентов
 Реализация во времени – обеспечение динамичности развития информационной технологии, ее модификация, изменение структуры, включение новых компонентов
. Взаимодействие с внешней средой – взаимодействие информационной технологии с объектами управления, взаимодействующими предприятиями и системами, наукой,

Слайд 7Базовые и предметные ИТ
Базовые ИТ – аппаратные (технические) средства, предназначенные

для организации процесса переработки данных (информации, знаний), а также аппаратные

(технические) средства, предназначенные для организации связи и передачи данных (информации, знаний).
Предметная ИТ – оследовательность технологических этапов по преобразованию первичной информации в результатную в определенной предметной области, не зависящая от использования средств вычислительной техники и информационной технологии.
Базовые и предметные ИТБазовые ИТ – аппаратные (технические) средства, предназначенные для организации процесса переработки данных (информации, знаний),

Слайд 8Обеспечивающие и функциональные ИТ
Обеспечивающие ИТ –технологии обработки информации, которые могут

использоваться как инструментарий в различных предметных областях для решения различных

задач.
Функциональная ИТ образует готовый программный продукт (или часть его), предназначенный для автоматизации задач в определенной предметной области и заданной технической среде. Преобразование (модификация) обеспечивающей информационной технологии в функциональную может быть выполнена не только специалистом-разработчиком систем, но и самим пользователем. Это зависит от квалификации пользователя и от сложности необходимой модификации.
Обеспечивающие и функциональные ИТОбеспечивающие ИТ –технологии обработки информации, которые могут использоваться как инструментарий в различных предметных областях

Слайд 9Особенности современных ИТ
Гибкость
Мобильность
Адаптивность к внешним воздействиям.
Классификация ИТ
По признаку наполняемости:
наполняемость технологических

процедур ручными операциями – предметные ИТ (безкомпьютерные);
наполняемость общесистемными операциями –

обеспечивающие ИТ (текстовые и табличные процессоры, СУБД, эл. почта и т.д.);
наполняемость операциями из предметной области – функциональные ИТ (табличные процессоры, СУБД, экспертные системы, реализующие, например, конкретные банковские процессы);

Особенности современных ИТГибкостьМобильностьАдаптивность к внешним воздействиям.Классификация ИТПо признаку наполняемости:наполняемость технологических процедур ручными операциями – предметные ИТ (безкомпьютерные);наполняемость

Слайд 10Классификация ИТ
По степени централизации технологического процесса:
централизованная ИТ – обработка информации

в центре обработки: на сервере, в ВС предприятия, в ВЦ.
децентрализованная

ИТ – обработка информации ведется на локальных средствах ВТ, на АРМ;
комбинированные ИТ – интеграция решения функциональных задач на местах с использованием совместных БД и концентрация всей И. системы в автоматизированном банке данных.
По типу предметной области (в зависимости от функциональных задач организации):
бухгалтерского учета;
страховой деятельности;
банковской деятельности;
налоговой деятельности;
аудита и др.


Классификация ИТПо степени централизации технологического процесса:централизованная ИТ – обработка информации в центре обработки: на сервере, в ВС

Слайд 11Классификация ИТ
По степени охвата задач управления:
автоматизированная обработка данных;
автоматизация функций управления;
поддержка

принятия решений
электронный офис;
экспертная поддержка.
По классу реализуемых технологических операций: работа с

текстовыми редакторами; с табличными процессорами; с СУБД; с графическими объектами; мультимедийные системы; гипертекстовые системы и т.д.
По типу пользовательского интерфейса (пакетные, диалоговые, сетевые).
По степени типизации операций:
пооперационная ИТ: за каждой операцией закрепляется рабочее место с техническим средством (характерно для пакетного режима обработки информации, выполняемой на больших ЭВМ);
попредметная ИТ: все операции выполняются на одном рабочем месте – АРМ.
По способу построения сети (локальные, многоуровневые, распределённые).
Классификация ИТПо степени охвата задач управления:автоматизированная обработка данных;автоматизация функций управления;поддержка принятия решенийэлектронный офис;экспертная поддержка.По классу реализуемых технологических

Слайд 12Система – совокупность взаимосвязанных элементов (объектов, явлений), образующих единое целое

и функционирующих совместно для достижения единой цели

Система – совокупность взаимосвязанных элементов (объектов, явлений), образующих единое целое и функционирующих совместно для достижения единой цели

Слайд 13Основные свойства систем
Целостность – система существует как единое целое,

при этом все элементы системы должны служить общей цели.
Сложность

– система обладает большим количеством элементов, прямых и обратных связей между ними.
Делимость – система состоит из ряда подсистем или элементов, выделенных по определенному признаку, отвечающему конкретным целям и задачам.
Эмерджентность – способность системы вне зависимости от условий изменения внешней среды сохранять свойство целостности.
Структурированность – возможность распределения элементов по уровням иерархии.
Основные свойства систем Целостность – система существует как единое целое, при этом все элементы системы должны служить

Слайд 14Система управления
Управление – совокупность управляющих воздействий, направленных на то, чтобы

процесс функционирования системы соответствовал желаемому результату.
Управляющий объект – управленческий аппарат

и предназначен для выработки информационных воздействий на основе собранной информации и выдачи их объектам управления.
Объект управления – непосредственный исполнитель (живой организм, отдельный механизм или технологическая установка, предприятие или отрасль хозяйствования), который обеспечивает выдачу информации о своем состоянии и состоянии внешней среды, восприятие информационных воздействий от управляющего объекта и их реализацию.
Совокупность управляющего объекта, каналов прямой и обратной связи между объектами называют системой управления (СУ).

Система управленияУправление – совокупность управляющих воздействий, направленных на то, чтобы процесс функционирования системы соответствовал желаемому результату.Управляющий объект

Слайд 16Автоматизированные системы управления

Автоматизированные системы управления

Слайд 17Информационная система управления
Совокупность информационных потоков, средств обработки, передачи и хранения

данных, а также сотрудников управляющего объекта, выполняющих операции по переработке

данных, образует информационную систему управления объектом.
Информационная система управления связывает объект и систему управления между собой и с внешней средой через информационные потоки (с. 20).
Информационная система управленияСовокупность информационных потоков, средств обработки, передачи и хранения данных, а также сотрудников управляющего объекта, выполняющих

Слайд 18Информационная система управления (обобщённая структурная схема)

Информационная система управления (обобщённая структурная схема)

Слайд 19ИП1 – информационный поток из внешней среды в систему управления,

который, с одной стороны, представляет входной поток нормативной информации, создаваемый

государственными органами в части законодательства, а, с другой стороны, входной поток информации о конъюнктуре рынка, создаваемый конкурентами, потребителями, поставщиками.
ИП1 – информационный поток из внешней среды в систему управления, который, с одной стороны, представляет входной поток

Слайд 20ИП2 – информационный поток из системы управления во внешнюю среду

в виде выходных документов, а именно: отчетная информация, прежде всего

финансовая, информация в государственные органы (фонды), инвесторам, кредиторам, потребителям; маркетинговая информация потенциальным потребителям.
ИП3 – внутренний информационный поток от управляющего объекта к объекту управления (прямая кибернетическая связь), представляющий совокупность плановой, нормативной и распорядительной информации для осуществления административно-хозяйственных процессов
ИП2 – информационный поток из системы управления во внешнюю среду в виде выходных документов, а именно: отчетная

Слайд 21ИП4 – внутренний информационный поток от объекта управления к управляющему

объекту (обратная кибернетическая связь), который отражает учетную информацию о состоянии

объекта управления системы (сырья, материалов, денежных, энергетических, трудовых ресурсов, готовой продукции и выполненных услугах) в результате выполнения административно-хозяйственных процессов.
ИП4 – внутренний информационный поток от объекта управления к управляющему объекту (обратная кибернетическая связь), который отражает учетную

Слайд 22Информационные потребности уровней управления

Информационные потребности уровней управления

Слайд 23Технология управления
Технологию управления можно определить как совокупность методов, реализуемых в

процессе функционирования системы, которые обеспечивают сохранение ее структуры и поддерживают

режимы ее деятельности.
Технология управленияТехнологию управления можно определить как совокупность методов, реализуемых в процессе функционирования системы, которые обеспечивают сохранение ее

Слайд 24Обобщённая информационная система

Обобщённая информационная система

Слайд 25Принципы построения и функционирования ИС
1. Принцип первого лица определяет право

принятия решения и порядок ответственности на различных уровнях управления;.
2. Принцип

системного подхода – в процессе проектирования ИС проводится анализ объекта управления в целом и системы управления им. Предусматривается однократный ввод информации в систему и многократное ее использование; единство информационной базы .
3. Комплексное программное обеспечение.
4. Принцип надежности – обеспечивается разными способами, например дублированием элементов системы или их избыточностью.
Принципы построения и функционирования ИС1. Принцип первого лица определяет право принятия решения и порядок ответственности на различных

Слайд 26Принципы построения и функционирования ИС
5. Принцип непрерывного развития – предусматривается

расширение системы без проведения серьезных организационных изменений;
6. Принцип экономичности –

выгоды от новой ИС должны превышать расходы на нее
7. Принцип совместимости – учет организационной структуры предприятия, а также квалификации персонала. Любая ИС может быть подвергнута анализу, построена и управляема на основе общих принципов построения систем
Принципы построения и функционирования ИС5. Принцип непрерывного развития – предусматривается расширение системы без проведения серьезных организационных изменений;6.

Слайд 27Классификация ИС

Классификация ИС

Слайд 28Автоматизированная система (АС)
система, состоящая из персонала и комплекса средств автоматизации

его деятельности, реализующая информационную технологию установленных функций. (ГОСТ 34.003 –90

«Информационная технология» Автоматизированные системы. Термины и определения").
Автоматизированная система (АС)система, состоящая из персонала и комплекса средств автоматизации его деятельности, реализующая информационную технологию установленных функций.

Слайд 29Автоматизированная информационная система (АИС)
комплекс автоматизированных информационных технологий, входящий в состав

обобщенной ИС и предназначенный для информационного обслуживания – организованного непрерывного

технологического процесса подготовки и выдачи научной, управленческой и др. информации потребителям, используемой для принятия решений, в соответствии с их нуждами для поддержания эффективной деятельности.
Автоматизированная информационная система (АИС)комплекс автоматизированных информационных технологий, входящий в состав обобщенной ИС и предназначенный для информационного обслуживания

Слайд 30Основные технологические процессы АИС (представление АИС как совокупности функциональных подсистем)

Основные технологические процессы АИС (представление АИС как совокупности функциональных подсистем)

Слайд 31Интегрированные (корпоративные) АИС (ИКИС) — используются для автоматизации всех функций

фирмы (предприятия, корпорации) и охватывают весь цикл работ от планирования

деятельности до сбыта продукции. Включают в себя ряд модулей (подсистем), работающих в едином информационном пространстве и выполняющих функции поддержки соответствующих направлений деятельности.
Интегрированные (корпоративные) АИС (ИКИС) — используются для автоматизации всех функций фирмы (предприятия, корпорации) и охватывают весь цикл

Слайд 32Альтернативным представлением АИС является структура обеспечивающих подсистем, соответствующая девяти компонентам

обеспечения:
техническое (ТО);
программное (ПО);
информационное (ИО);
лингвистическое (ЛО);
математическое;
методическое;
организационное;
правовое;
эргономическое.

Альтернативным представлением АИС является структура обеспечивающих подсистем, соответствующая девяти компонентам обеспечения:техническое (ТО);программное (ПО);информационное (ИО);лингвистическое (ЛО);математическое;методическое;организационное;правовое;эргономическое.

Слайд 33Техническое обеспечение
Совокупность всех технических средств, используемых при функционировании АС/АИС; комплекс

технических средств (КТС) и соответствующая документация по их наладке, установке,

монтажу и контролю.
Техническое обеспечениеСовокупность всех технических средств, используемых при функционировании АС/АИС; комплекс технических средств (КТС) и соответствующая документация по

Слайд 34Техническое обеспечение
КТС представляет собой совокупность организационной и электронно-вычислительной техники, а

также средств связи, обеспечивающих сбор, накопление, обработку и передачи информации

для эффективного решения задач управления организацией.
Документация:
общесистемная, включающая государственные стандарты - ГОСТы, отраслевые стандарты – ОСТы по техническому обеспечению;
специализированная, содержащая поэтапную методику разработки ТО;
нормативно-справочная, используемая при выполнении расчетов для ТО.
Техническое обеспечениеКТС представляет собой совокупность организационной и электронно-вычислительной техники, а также средств связи, обеспечивающих сбор, накопление, обработку

Слайд 40Программное обеспечение АИС
Совокупность программ на носителях данных и программных документов,

предназначенная для отладки, функционирования и проверки работоспособности АИС.

Программное обеспечение АИССовокупность программ на носителях данных и программных документов, предназначенная для отладки, функционирования и проверки работоспособности

Слайд 43Системное ПО
Операционная система (ОС) - совокупность программ, управляющих работой всех

устройств ПК и процессом выполнения прикладных программ. ОС предназначена для

выполнения следующих функций:
управление данными;
управление задачами (заданиями, процессами);
связь с человеком-оператором.
В различных ОС эти функции реализуются в различных масштабах и с помощью разных технических, программных, информационных методов.
Системное ПООперационная система (ОС) - совокупность программ, управляющих работой всех устройств ПК и процессом выполнения прикладных программ.

Слайд 44Системное ПО
Сервисные системы расширяют возможности ОС, предоставляя пользователю, а также

выполняемым программам набор дополнительных услyr. К сервисным системам относят оболочки,

утилиты и операционные среды (интерфейсные системы).
Оболочка ОС – это программный продукт, который делает общение пользователя с компьютером более комфортным. В связи с несовершенством пользовательского интерфейса операционныx систем семейств DOS было разработано несколько операционных оболочек. Наибольшую популярность среди пользователей ПК получили операционные оболочки Norton Commander и Volkov Commander.
Утилиты - это служебные программы, которые предоставляют пользователю ряд дополнительных услуг. Во многих случаях они используются для расширения или улучшения функций операционных систем. В разработке и эксплуатации служебных программ существуют два альтернативных направления: интеграция с операционной системой и автономное функционирование.
Системное ПОСервисные системы расширяют возможности ОС, предоставляя пользователю, а также выполняемым программам набор дополнительных услyr. К сервисным

Слайд 45Системное ПО
Операционная среда обладает всеми признаками оболочки, за исключением того,

что последняя не формирует новой среды для выполнения программ. Это

является функцией лишь операционной системы. В свою очередь операционную среду нельзя назвать операционной системой, поскольку она не может функционировать самостоятельно. Исходя из этого операционную среду можно назвать полнофункциональной надстройкой ОС.
Программно-инструментальные средства – это программные продукты, предназначенные для разработки программного обеспечения. К ним относят системы программирования и трансляторы с различных языков программирования. В настоящее время наиболее часто используются процедурно-ориентированные системы программирования, такие, как MS Visual Basic, Borland Delphi и инструментарий искусственного интеллекта.
Системное ПООперационная среда обладает всеми признаками оболочки, за исключением того, что последняя не формирует новой среды для

Слайд 46Системное ПО
Системы технического обслуживания – совокупность программно-аппаратных средств ПК для

обнаружения сбоев в работе компьютера. Они предназначены для проверки работоспособности

отдельных узлов, блоков и всей машины в целом, являясь инструментом специалистов по эксплуатации и ремонту технических средств компьютера.
Системное ПОСистемы технического обслуживания – совокупность программно-аппаратных средств ПК для обнаружения сбоев в работе компьютера. Они предназначены

Слайд 47Средства диагностики обеспечивают автоматический поиск ошибок и выявление неисправностей с

определенной локализацией их в ПК и его отдельных модулях.
Программно-логический контроль

основан на использовании избыточного кода исходных и промежуточных данных ПК, что позволяет находигь ошибки при изменении значения отдельных битов данных.
Тестовый контроль осуществляется с помощью специальных тестов для проверки правильности работы ПК или его отдельных устройств.
Аппаратный контроль ведется автоматически с помощью встроенного в ПК оборудования.
Программно-аппаратный контроль включает программный и аппаратный контроль.
Средства диагностики обеспечивают автоматический поиск ошибок и выявление неисправностей с определенной локализацией их в ПК и его

Слайд 48Прикладное ПО
Программное обеспечение, предназначенное для решения определенных классов задач пользователя,

называют прикладным (application Software). Прикладное программное обеспечение состоит из пакетов

прикладных программ (ППП) и прикладных программ пользователя.
В настоящее время значительное место в прикладном ПО занимают пакеты прикладных программ, которые по сфере применения делятся на проблемно ориентированные, общего назначения и интегрированные пакеты.
Прикладное ПОПрограммное обеспечение, предназначенное для решения определенных классов задач пользователя, называют прикладным (application Software). Прикладное программное обеспечение

Слайд 49Прикладное ПО
Отличительными чертами проблемно-ориентированных ППП являются их сравнительно узкая направленность

на определенный круг решаемых задач и большое разнообразие.
Интегрированные ППП -

это совокупность функционально различных программных модулей, способных взаимодействовать путём обмена данными через единый пользовательский интерфейс. Областью применения такиx пакетов является в основном экономическая сфера (к интегрированным ППП относят Консультант+, 1С:Предприятие и т.д.).
Прикладное ПООтличительными чертами проблемно-ориентированных ППП являются их сравнительно узкая направленность на определенный круг решаемых задач и большое

Слайд 50Организационное обеспечение
Совокупность документов, устанавливающих организационную структуру, права и обязанности пользователей

и эксплуатационного персонала АИС в условиях функционирования, проверки и обеспечения

работоспособности АИС.
Организационное обеспечениеСовокупность документов, устанавливающих организационную структуру, права и обязанности пользователей и эксплуатационного персонала АИС в условиях функционирования,

Слайд 51Состав организационного обеспечения
Структурные подразделения организации
Совокупность документации

Пользователи АИС:
администратор БД;
прочие:
операторы подготовки данных;
интерактивные

пользователи;
конечные пользователи.

Состав организационного обеспеченияСтруктурные подразделения организацииСовокупность документацииПользователи АИС:администратор БД;прочие:операторы подготовки данных;интерактивные пользователи;конечные пользователи.

Слайд 52Математическое обеспечение
Совокупность математических методов, моделей и алгоритмов, применяемых в АИС.
Методическое

обеспечение АИС
Совокупность документов, описывающих технологию функционирования АИС, методы выбора и

применения пользователями технологических приемов для получения конкретных результатов при функционировании АИС.
Математическое обеспечениеСовокупность математических методов, моделей и алгоритмов, применяемых в АИС.Методическое обеспечение АИССовокупность документов, описывающих технологию функционирования АИС,

Слайд 53Информационное обеспечение АИС
файлы операционной системы -именованные совокупности данных, находящиеся под

управлением ОС в процессе реализации ей функции управления данными;
базы данных

- именованные взаимосвязанные совокупности физических файлов операционной системы ЭВМ, поддерживающая информационную модель предметной области.
Информационное обеспечение АИСфайлы операционной системы -именованные совокупности данных, находящиеся под управлением ОС в процессе реализации ей функции

Слайд 54Лингвистическое обеспечение АИС
совокупность средств и правил для формализации естественного языка,

используемых при общении пользователей и эксплуатационного персонала АС с комплексом

средств автоматизации при функционировании АИС.
Лингвистическое обеспечение АИСсовокупность средств и правил для формализации естественного языка, используемых при общении пользователей и эксплуатационного персонала

Слайд 55Правовое обеспечение АИС
Совокупность норм, регламентирующих правовые отношения при функционировании АС

и юридический статус её функционирования.

Правовое обеспечение АИССовокупность норм, регламентирующих правовые отношения при функционировании АС и юридический статус её функционирования.

Слайд 56Эргономическое обеспечение АИС
Совокупность реализованных решений в АИС по согласованию психологических,

психофизиологических, антропометрических, физиологических характеристик и возможностей пользователей АИС с техническими

характеристиками комплекса средств автоматизации АИС и параметрами рабочей среды на рабочих местах персонала АИС.
Эргономическое обеспечение АИССовокупность реализованных решений в АИС по согласованию психологических, психофизиологических, антропометрических, физиологических характеристик и возможностей пользователей

Слайд 57Полнофункциональные ИС, ориентированные на автоматизацию процессов управления на всех уровнях

и обладающих средствами поддержки корпоративного управления, называют интегрированными корпоративными информационными

системами (ИКИС).
Полнофункциональные ИС, ориентированные на автоматизацию процессов управления на всех уровнях и обладающих средствами поддержки корпоративного управления, называют

Слайд 58ИКИС
Термин «интегрированная» означает, что ИС основана на единой программно-аппаратной платформе

и общей базе данных, охватывающей все стороны работы организации (корпорации)

– управление персоналом, логистика, производство, бухгалтерский учет, управление финансами.

Термин «корпоративная» означает, что ИС обладает средствами управления корпорациями – сложными хозяйствующими субъектами, включающими предприятия самого различного масштаба (малые, ср., крупн) и профиля деятельности – производственные, торговые, финансовые, учебные.
ИКИСТермин «интегрированная» означает, что ИС основана на единой программно-аппаратной платформе и общей базе данных, охватывающей все стороны

Слайд 59Интегрированная информационная среда
ИИС – комплекс проблемно-ориентированных, взаимоувязанных и взаимодействующих информационных

подсистем.
Концептуальная модель ИКИС должна отражать ИИС.

Интегрированная информационная средаИИС – комплекс проблемно-ориентированных, взаимоувязанных и взаимодействующих информационных подсистем.Концептуальная модель ИКИС должна отражать ИИС.

Слайд 60ИИС как основа единого информационного пространства
Компоненты:
телекоммуникационная среда, коммуникационное программное обеспечение

(ПО), средства организации коллективной работы сотрудников (Groupware);
информационные ресурсы, ИС

и механизмы предоставления информации на их основе:
ERP-система;
ПО управления электронным документооборотом;
ПО информационной поддержки предметных областей;
ПО оперативного анализа инф. и ППР;
ПО управления проектами;
встроенные инструмент. ср-ва и другие продукты (CAD/CAM/CAE/PDM-системы,
ПО управления персоналом и др.);
Организационная инфраструктура,
система подготовки и переподготовки специалистов и пользователей информационной среды.
ИИС как основа единого информационного пространстваКомпоненты:телекоммуникационная среда, коммуникационное программное обеспечение (ПО), средства организации коллективной работы сотрудников (Groupware);

Слайд 61ИКИС отражает концептуальную и физическую архитектуры организации и сопровождает ее

многофункциональную деятельность.
Построение ИКИС д. начинаться с анализа структуры управления организацией

и соответствующих потоков данных и информации.

Развитие систем управления предприятием

ИКИС отражает концептуальную и физическую архитектуры организации и сопровождает ее многофункциональную деятельность.Построение ИКИС д. начинаться с анализа

Слайд 62по уровню функциональности и связанной с ним степени интегрированности системы;
по

возможностям поддержки корпоративного управления;
по степени реализации возможностей поддержки уровней

управления – оперативного, тактического, стратегического.

Признаки классификации экономических ИС

по уровню функциональности и связанной с ним степени интегрированности системы;по возможностям поддержки корпоративного управления; по степени реализации

Слайд 63По уровню функциональности
Наиболее простые ИС - локальные, реализующие отдельные функции

управления (бухгалтерский учёт, логистика и т.д.). Такие ИС применяются в

настоящее время, в основном, на малых предприятиях, однако они вытесняются многофункциональными и полнофункциональными АИС, т.е. системами, в которых реализованы либо большинство, либо практически все функции управления.
По уровню функциональностиНаиболее простые ИС - локальные, реализующие отдельные функции управления (бухгалтерский учёт, логистика и т.д.). Такие

Слайд 64Интегрированная ИС
Основана на единой программно-аппаратной платформе и общей базе данных.

В ИИС отдельные функциональные подсистемы (подсистемы управления персоналом, логистики, производства,

бухгалтерского учёта, управления финансами и т.д.) взаимосвязаны на основе единого технологического процесса обработки информации.
Интегрированная ИСОснована на единой программно-аппаратной платформе и общей базе данных. В ИИС отдельные функциональные подсистемы (подсистемы управления

Слайд 65Возможность управления сложными структурами
Корпорацией называют сложный хозяйствующий субъект, имеющий иерархическую

структуру и включающий в себя предприятия самого различного масштаба (в

т. ч. малые и средние) и профиля деятельности – производственные, транспортные, торговые, финансовые, учебные. Под это определение подпадают информационные системы очень большого диапазона.
На одном конце этого диапазона – ИС среднего предприятия, которое имеет находящиеся в пределах одного города цеха, склады, магазины и другие подразделения, с той или иной степенью самостоятельности. На другом конце диапазона - ИС транснациональных корпораций.
Возможность управления сложными структурамиКорпорацией называют сложный хозяйствующий субъект, имеющий иерархическую структуру и включающий в себя предприятия самого

Слайд 66Классификация ЭИС

Классификация ЭИС

Слайд 67ИКИС
Интегрированные корпоративные информационные системы (ИКИС) должны быть полнофункциональными и обладать

средствами поддержки корпоративного управления. Средние ИКИС обладают такими средствами поддержки

корпоративного управления, как возможность ведения консолидированной (совместной) базы данных корпорации, получения консолидированной отчетности по любому виду хозяйственной деятельности.
ИКИСИнтегрированные корпоративные информационные системы (ИКИС) должны быть полнофункциональными и обладать средствами поддержки корпоративного управления. Средние ИКИС обладают

Слайд 68Поддержка управления на разных уровнях
Западная классификация определяет 4 основных уровня

организации: стратегический, управленческий, знания и эксплуатационный для следующих функциональных областей:

продажи и маркетинга, производства, финансов, бухгалтерского учета и человеческих ресурсов.
Поддержка управления на разных уровняхЗападная классификация определяет 4 основных уровня организации: стратегический, управленческий, знания и эксплуатационный для

Слайд 69Западная классификация ЭИС

Западная классификация ЭИС

Слайд 70Поддержка управления на разных уровнях
Организация в идеале имеет:
исполнительные системы поддержки

выполнения – Executive Support Systems (ESS) на стратегическом уровне;
управляющие информационные

системы – Management Information Systems (MIS);
системы поддержки принятия решений – Decision Support Systems (DSS) на управленческом уровне;
системы знания – Knowledge Work Systems (KWS);
системы автоматизации делопроизводства – Office Automation Systems (OAS) на уровне знаний;
системы диалоговой обработки запросов – Transaction Processing Systems (TPS) на эксплуатационном уровне.
Поддержка управления на разных уровняхОрганизация в идеале имеет:исполнительные системы поддержки выполнения – Executive Support Systems (ESS) на

Слайд 71 Основные типы информационных систем в составе ИКИС которые соответствуют

каждому организационному уровню. Внутри каждого из этих уровней исследователи и

специалисты классифицируют решения как структурированные и неструктурированные.
Структурированные решения – повторяемые, имеют аналоги, имеют известный алгоритм принятия решения и имеют определенную процедуру принятия.
Неструктурированные решения – неповторяемые, оригинальны, не имеют аналогов или разработанной методики для их принятия.
Слабоструктурированные решения.
Основные типы информационных систем в составе ИКИС которые соответствуют каждому организационному уровню. Внутри каждого из этих

Слайд 72Системы диалоговой обработки запросов (TPS)
Выполняют и рассчитывают рутинные транзакции, необходимые

для ведения бизнеса. Примеры - коммерческие расчеты продаж, системы бронирования

мест в гостинице, платежная ведомость, хранение отчетов служащих и отгрузка.
На эксплуатационном уровне задачи, ресурсы и цели предопределены и высокоформализованы. Например, решение о предоставлении кредита клиенту принимается управляющим низшего уровня согласно предопределенным критериям. Главное определить - соответствует ли критериям клиент.
Системы диалоговой обработки запросов (TPS)Выполняют и рассчитывают рутинные транзакции, необходимые для ведения бизнеса. Примеры - коммерческие расчеты

Слайд 73Системы обработки данных/транзакций (СОД) предназначены для решения задач управления бизнес-процессами

предприятия на оперативном уровне (в западной литературе используется термин OLTP

- Online Transaction Processing – технологии, ориентированные на оперативную (транзакционную) обработку данных).
Главная функция СОД - регистрация в базе данных и обработка элементарных событий, сопутствующих протеканию бизнес-процессов.
Системы обработки данных/транзакций (СОД) предназначены для решения задач управления бизнес-процессами предприятия на оперативном уровне (в западной литературе

Слайд 74KWS, OAS
Системы работников знания (KWS) помогают работникам знания, системы автоматизации

делопроизводства (OAS) предназначены для обработчиков данных на уровне знаний организации.


Обработчики данных обычно ближе к обработке, чем к созданию информации. Это, прежде всего, секретари, бухгалтеры, делопроизводители или менеджеры нижнего звена.
KWS, OASСистемы работников знания (KWS) помогают работникам знания, системы автоматизации делопроизводства (OAS) предназначены для обработчиков данных на

Слайд 75Информационные системы управления (MIS)
предназначены для решения задач управления бизнес-процессами предприятия

на тактическом уровне, к которому относятся процедуры среднесрочного (от нескольких

дней до нескольких недель) планирования, анализа и организации работ.
На тактическом уровне рассматриваются такие объекты, как, например, свод заказов для формирования производственной программы. Результаты решения задач MIS предназначены для менеджеров среднего звена – начальников производственных и транспортных цехов, руководителей служб снабжения и маркетинга, планово-финансовых отделов и т.д.
Информационные системы управления (MIS)предназначены для решения задач управления бизнес-процессами предприятия на тактическом уровне, к которому относятся процедуры

Слайд 76Особенности MIS
Поддерживают структурированные и слабоструктурированные решения;
ориентированы на генерацию отчетов

и на обеспечение текущего учета;
используют общие данные и потоки данных;
имеют

ограниченные аналитические возможности;
иногда применяются для принятия решений на основе архивных данных;
представляют собой негибкие системы;
имеют скорее внутреннюю, чем внешнюю ориентацию;
информационные требования известны и устойчивы;
зачастую требуют длительного анализа при проектировании;
применяются для еженедельных, ежемесячных и ежегодных сводок.
Особенности MISПоддерживают структурированные и слабоструктурированные решения; ориентированы на генерацию отчетов и на обеспечение текущего учета;используют общие данные

Слайд 77Management Information Systems (MIS)
Ориентируются почти исключительно на внутренние задачи и,

прежде всего, выполняют функции планирования, управления и принятия решений.

Management Information Systems (MIS)Ориентируются почти исключительно на внутренние задачи и, прежде всего, выполняют функции планирования, управления и

Слайд 78Системы поддержки принятия решений (DSS)
предназначены для решения задач управления бизнес-процессами

предприятия на стратегическом уровне, т.е. на уровне топ-менеджеров (руководства) фирм,

предприятий, организаций, принимающем стратегические долгосрочные решения.
На стратегическом уровне решаются вопросы выпуска и продвижения на рынок новой продукции, поиска новых рынков сбыта, выбора источников финансирования, привлечения инвесторов, инжиниринга и реинжиниринга бизнес-процессов.
Эти решения определяют основные направления деятельности предприятий на длительные периоды (год и более).
СППР являются рабочим инструментом для лиц, принимающих решения (ЛПР).
Системы поддержки принятия решений (DSS)предназначены для решения задач управления бизнес-процессами предприятия на стратегическом уровне, т.е. на уровне

Слайд 79Системы поддержки принятия решений (DSS)
Для задач СППР характерны трудности формализации

целей и ограничений, что обуславливает преобладание качественных оценок. Имеющаяся в

распоряжении ЛПР информация обычно неполна, нечетка и противоречива. Поэтому для решения задач стратегического планирования применяются различные методы статистического анализа, экспертных систем, математического и имитационного моделирования, интеллектуального анализа данных.
СППР реализуются обычно в виде диалоговых человеко-машинных систем. Для них характерна высокая активность ЛПР, варьирующего в процессе решения задач свои цели и ограничения.
Системы поддержки принятия решений (DSS)Для задач СППР характерны трудности формализации целей и ограничений, что обуславливает преобладание качественных

Слайд 80Особенности DSS
Поддержка решений слабоструктурированных и неструктурированных проблем;
предоставление управления входом и

выходом пользователям;
функционирование, как с помощью профессиональных программистов, так и без

них;
использование сложного анализа и инструментальных средств моделирования;
большая аналитическую мощность по сравнению с другими системами;
интерактивность (пользователь может изменять предположения и включать новые данные).
Особенности DSSПоддержка решений слабоструктурированных и неструктурированных проблем;предоставление управления входом и выходом пользователям;функционирование, как с помощью профессиональных программистов,

Слайд 81Компоненты DSS: база данных, модель и система программного обеспечения.
База

данных DSS – совокупность текущих или исторических данных из ряда

приложений или групп, организованных для беспрепятственного доступа к областям применения. Система управления базой данных DSS осуществляет защиту целостности данных.
Компоненты DSS: база данных, модель и система программного обеспечения. База данных DSS – совокупность текущих или исторических

Слайд 82Decision Support Systems (DSS, СППР)

Decision Support Systems (DSS, СППР)

Слайд 83Executive Support Systems
Обслуживают стратегический уровень организации, ориентированы на неструктурированные решения

и системный анализ окружающей среды.
Особенности ESS:
использование внешних данных (типа новых

налоговых законов или данных о конкурентах), а также суммарных данных из внутренних MIS и DSS;
фильтрация, сжатие, выявление критических данных с целью сокращения времени и усилий для получения информации руководством;
использование наиболее продвинутого графического ПО для беспрепятственной и незамедлительной поставки графиков и данных из нескольких источников в офис топ-менеджера или в зал заседаний;
обеспечение обобщенных вычислений и передачи данных к изменяющемуся набору проблем вместо их решения (напр., системой DSS);
наличие меньшего количества аналитических моделей, чем в DSS. щей среды.
Executive Support SystemsОбслуживают стратегический уровень организации, ориентированы на неструктурированные решения и системный анализ окружающей среды.Особенности ESS:использование внешних

Слайд 84Executive Support Systems (ESS)

Executive Support Systems (ESS)

Слайд 85Интеграция
TPS - обычно главный источник данных для других систем, в

то время как ESS, прежде всего, приемник данных из систем

низшего уровня. Другие типы систем также обмениваются данными, причем целесообразно задать некоторый необходимый уровень интеграции, чтобы информация беспрепятственно перемещалась среди различных частей организации, поскольку не существует никакого одного правильного уровня интеграции, или централизации.
ИнтеграцияTPS - обычно главный источник данных для других систем, в то время как ESS, прежде всего, приемник

Слайд 86Интеграция информационных систем в организации

Интеграция информационных систем в организации

Слайд 87Интеграция ИС: области пременения

Интеграция ИС: области пременения

Слайд 88Российская классификация ИС

Российская классификация ИС

Слайд 89Объемно-календарное планирование (Master Planning Sсheduling, MPS). Суть этого подхода состоит

в определении количественных показателей каждого выпускаемого изделия в привязке к

временным отрезкам планирования в пределах всего срока планирования.
Методология MPS предназначена для обеспечения своевременного выполнения заказов и предотвращения перегрузки производственного оборудования.
Объемно-календарное планирование (Master Planning Sсheduling, MPS). Суть этого подхода состоит в определении количественных показателей каждого выпускаемого изделия

Слайд 90Основные этапы реализации данной методологии в экономических информационных системах:
Формируется план

продаж с разбивкой по календарным периодам.
По плану продаж формируется план

пополнения запасов (за счет производства или закупки).
Оцениваются финансовые результаты по периодам.
Методология MPS не позволяет решать все необходимые задачи с использованием ИКИС. В частности, возникают трудности при решении следующих задач:
прогнозирование необходимого объема и сроков поставки;
формирование «страхового запаса» производимой продукции.
Основные этапы реализации данной методологии в экономических информационных системах:Формируется план продаж с разбивкой по календарным периодам.По плану

Слайд 91SIC (Statistical Inventory Control) - Статистическое управление запасами. Эта методология,

позволяющая изучать динамику запасов на основе применения статистических методов, базируется

на следующих понятиях:
точка заказа - определяет уровень складских запасов, при достижении которого необходимо спланировать заказ у поставщика;
уровень пополнения - определяет максимальный уровень запас товара на складе.
SIC (Statistical Inventory Control) - Статистическое управление запасами. Эта методология, позволяющая изучать динамику запасов на основе применения

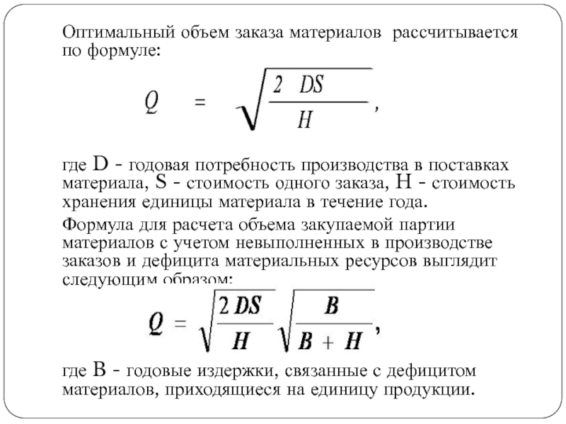
Слайд 92Оптимальный объем заказа материалов рассчитывается по формуле:


(1.1)


где D - годовая

потребность производства в поставках материала, S - стоимость одного заказа, H - стоимость хранения единицы материала в течение года.
Формула для расчета объема закупаемой партии материалов с учетом невыполненных в производстве заказов и дефицита материальных ресурсов выглядит следующим образом:

(1.2)

где B - годовые издержки, связанные с дефицитом материалов, приходящиеся на единицу продукции.
Оптимальный объем заказа материалов рассчитывается по формуле:				          						(1.1)где

Слайд 93Методология SIC , получив развитие во многих работах, стала более

адекватной практическим потребностям. Была разработана модель расчета закупаемой партии материалов

с учетом вероятностного характера их потребления. Начиная с 70-х годов прошлого века эта проблема стала решаться с использованием методов имитационного моделирования.
Однако появление и внедрение SIC лишь частично устранило существующие проблемы. В условиях усложнения процесса производства, появления сложных изделий, количество компонент в которых измеряется тысячами, требовались новые подходы.
Методология SIC , получив развитие во многих работах, стала более адекватной практическим потребностям. Была разработана модель расчета

Слайд 94Эволюция корпоративных информационных систем

Эволюция корпоративных информационных систем

Слайд 95Методология планирования материальных потребностей MRP
Реализация принципов – «Вовремя заказать»

(Order In Time),

«Вовремя произвести» (Kanban),

объединенных в методологию «Вовремя выполнить» (Just

In Time – JIT).
Методология планирования материальных потребностей MRP Реализация принципов – «Вовремя заказать» (Order In Time),«Вовремя произвести» (Kanban),объединенных в методологию

Слайд 96MRP
MRP (Material Requirements Planning) – планирование материальных потребностей. Считается, что

с появлением этой методологии можно говорить о возникновении современных экономических

корпоративных информационных систем. MRP-системы - прямые предшественники современных ИКИС.
В основе MRP-системы – объект материального учета (item). Это может быть сырье, материалы, сборочные единицы, полуфабрикаты - любые компоненты, из которых можно собрать конечный продукт.
MRP-программа постоянно отслеживает состояние каждого материала.
MRPMRP (Material Requirements Planning) – планирование материальных потребностей. Считается, что с появлением этой методологии можно говорить о

Слайд 97Как правило, описание статуса материала – это совокупность множества показателей

и информации, которая имеет прямое отношение к материалу, хотя, в

общем случае, и не является описанием присущих ему свойств.
Так, в описании статуса материала должны быть отражены такие параметры, как наличие материала на складе, его цена, данные о поставщиках, а также информация о регулярности поставок материалов.
Как правило, описание статуса материала – это совокупность множества показателей и информации, которая имеет прямое отношение к

Слайд 98Material Requirements Planning (MRP)
Схема реализации методологии MRP

Material Requirements Planning (MRP)Схема реализации методологии MRP

Слайд 99Алгоритмы работы MRP-системы
Вход: основной производственный план (MPS) и список номенклатуры

изделий (IM).
Производится операция «разузлования» – расчет себестоимости и/или потребности

в материалах.
Выход: план закупок.
Естественное развитие системы: добавить учет запасов на складах и учет времени выполнения операции.
В результате получаем: план закупок и план производства + исправление к планам.
Цели MRP-системы:
удовлетворение потребности в материалах, компонентах и продукции для планирования производства и доставки потребителям;
поддержка уровней запасов не выше запланированных;
планирование производственных операций, расписаний доставки, закупочных операций.

Алгоритмы работы MRP-системыВход: основной производственный план (MPS) и список номенклатуры изделий (IM). Производится операция «разузлования» – расчет

Слайд 100Второе базисное понятие MRP-системы – ведомость материалов или спецификация (bills

of materials), а также описание технологии сборки конечного продукта. «Оперативная

основа» MRP-системы - принцип объемно-календарного планирования, т.е. методология MPS.
Т.о., MRP-программа, получая на входе данные о наличии материалов на складе, их свойствах и «зная», что именно требуется для производства конечного продукта, а также имея возможность соотнести производственный цикл с временной шкалой, способна предоставить в руки менеджера информацию, которая позволит оптимально (с точки зрения сроков закупки и производства) спланировать процесс производства.
Второе базисное понятие MRP-системы – ведомость материалов или спецификация (bills of materials), а также описание технологии сборки

Слайд 101MRP-программа, с одной стороны, отслеживает движение материалов с тем, чтобы

оптимизировать процесс выработки решений о заказе новых поставок. MRP-программа автоматизирует

этот процесс, генерируя заказы автоматически - ведь в ее ведении находится вся информация, которая требуется для своевременного оформления новых требований.
С другой стороны, MRP-программа сама вносит необходимые изменения в уже сформированные планы заказов. Результатом работы программы является глобальный план заказов поставщикам, в котором должно быть расписано, что, когда и у кого необходимо заказать.
MRP-программа, с одной стороны, отслеживает движение материалов с тем, чтобы оптимизировать процесс выработки решений о заказе новых

Слайд 102Основные положения концепции MRP
производственная деятельность описывается как поток взаимосвязанных заказов;
при

выполнении заказов учитываются ограничения ресурсов;
обеспечивается минимизация производственных циклов и запасов;
заказы

снабжения и производства формируются па основе заказов реализации и производственных графиков;
движение заказов увязывается с экономическими показателями;
выполнение заказа завершается к тому моменту, когда он необходим.
Основные положения концепции MRPпроизводственная деятельность описывается как поток взаимосвязанных заказов;при выполнении заказов учитываются ограничения ресурсов;обеспечивается минимизация производственных

Слайд 103Особенности (недостатки) MRP-систем
значительный объем вводимых данных и их предварительной обработки;
возрастание

логистических затрат на обработку заказов и транспортировку при стремлении фирмы

еще больше уменьшить запасы материальных ресурсов или перейти на работу с малыми заказами с высокой частотой их выполнения;
нечувствительность к кратковременным изменениям спроса;
наличие отказов из-за большой размерности системы и ее сложности.
Особенности (недостатки) MRP-системзначительный объем вводимых данных и их предварительной обработки;возрастание логистических затрат на обработку заказов и транспортировку

Слайд 104CLOSED LOOP MRP (CL MRP)
ПЛАНИРОВАНИЕ ПОТРЕБНОСТИ В МАТЕРИАЛАХ

В ЗАМКНУТОМ ЦИКЛЕ
 
CAPACITY REQUIREMENTS PLANNING (CRP)
ПЛАНИРОВАНИЕ ПОТРЕБНОСТИ В МОЩНОСТЯХ

CLOSED LOOP MRP (CL MRP) ПЛАНИРОВАНИЕ ПОТРЕБНОСТИ В МАТЕРИАЛАХ В ЗАМКНУТОМ ЦИКЛЕ CAPACITY REQUIREMENTS PLANNING (CRP) ПЛАНИРОВАНИЕ ПОТРЕБНОСТИ

Слайд 105CL MRP – позволяет динамически корректировать планы закупок при возникновении

непредвиденных (нештатных) отклонений от них.
CRP: план распределения производственных мощностей для

обработки каждого конкретного цикла производства в течение планируемого периода; технологический план последовательности производственных процедур и, в соответствии с пробной программой производства, определяется степень загрузки каждой производственной единицы на срок планирования; после цикла работы CRP методологии программа производства признается реально осуществимой, то она становится основной для MRP-системы (в противном случае вносятся изменения).
CL MRP – позволяет динамически корректировать планы закупок при возникновении непредвиденных (нештатных) отклонений от них.CRP: план распределения

Слайд 106Основные этапы реализации методологии CRP в экономических информационных системах можно

представить в следующем виде:
Разрабатывается план распределения производственных мощностей для обработки

каждого конкретного цикла производства в течение планируемого периода.
Устанавливается технологический план последовательности производственных процедур и, в соответствии с пробной программой производства, определяется степень загрузки каждой производственной единицы на срок планирования.
Если после цикла работы CRP методологии программа производства признается реально осуществимой, то она становится основной для MRP-системы.
В противном случае в нее вносятся изменения, и она подвергается повторному тестированию с помощью CRP-методологии.
Основные этапы реализации методологии CRP в экономических информационных системах можно представить в следующем виде:Разрабатывается план распределения производственных

Слайд 107В процессе работы CRP-системы разрабатывается план распределения производственных мощностей для

обработки каждого конкретного цикла производства в течение планируемого периода. Одновременно

устанавливается технологический план последовательности производственных процедур и, в соответствии с пробной программой производства, определяется степень загрузки каждой производственной единицы на срок планирования.
Если после цикла работы CRP-модуля программа производства признается осуществимой, то она автоматически подтверждается и становится основной для MRP-системы. В противном случае в нее вносятся изменения, и она подвергается повторному тестированию с помощью CRP-модуля.
В процессе работы CRP-системы разрабатывается план распределения производственных мощностей для обработки каждого конкретного цикла производства в течение

Слайд 108Manufacturing Resource Planning - MRPII
К базовым функциям планирования производственных мощностей

и планирования потребностей в материалах были добавлены ряд дополнительных, таких

как контроль соответствия количества произведенной продукции количеству использованных в процессе сборки комплектующих, составление регулярных отчетов о задержках заказов, об объемах и динамике продаж продукции.
Manufacturing Resource Planning - MRPIIК базовым функциям планирования производственных мощностей и планирования потребностей в материалах были добавлены

Слайд 109для MRPII характерны обратные связи, поскольку созданные в процессе ее

работы отчеты учитываются на дальнейших этапах планирования. В случае необходимости

может быть изменена программа производства. Эти дополнительные функции обеспечивают гибкость планирования по отношению к внешним факторам - уровню спроса, надежности поставок материалов и комплектующих.
Результаты работы каждого из модулей анализируются всей системой в целом, что собственно и обеспечивает ее гибкость по отношению к изменению внешних факторов.
для MRPII характерны обратные связи, поскольку созданные в процессе ее работы отчеты учитываются на дальнейших этапах планирования.

Слайд 110Manufacturing Resource Planning - MRPII

Manufacturing Resource Planning - MRPII

Слайд 112В основу MPRII положена иерархия планов. Планы нижних уровней зависят

от планов более высоких уровней , т.е. план высшего уровня

предоставляет входные данные , намечаемые показатели и/или какие-то ограничительные рамки для планов низшего уровня. Кроме того, планы связаны между собой таким образом, что результаты планов нижнего уровня оказывают обратное воздействие на планы высшего уровня
В основу MPRII положена иерархия планов. Планы нижних уровней зависят от планов более высоких уровней , т.е.

Слайд 113Особенности стандарта MRPII
MRPII = MRP + "пропускная способность производства" (Manufacturing

Capacity)
Планирование продаж и производства (Sales and Operation Planning).
Управление спросом

(Demand Management).
Составление плана производства (Master Production Scheduling).
Планирование потребностей в материалах (Material Requirement Planning).
Спецификация продуктов (Bill of Materials).
Управление складом (Inventory Transaction Subsystem).
Плановые поставки (Scheduled Receipts Subsystem).
Управление на уровне производственного цеха (Shop Flow Control).
Особенности стандарта MRPIIMRPII = MRP +

Слайд 114Особенности стандарта MRPII
Планирование производственных мощностей (Capacity Requirement Planning).
Контроль входа/выхода

(Input/Output Control).
Материально-техническое снабжение (Purchasing).
Планирование распределения ресурсов (Distribution Resourse

Planning).
Планирование и контроль производственных операций (Tooling Planning and Control).
Финансовое планирование (Financial Planning).
Моделирование (Simulation).
Оценка результатов деятельности (Performance Measurement).
Особенности стандарта MRPIIПланирование производственных мощностей (Capacity Requirement Planning). Контроль входа/выхода (Input/Output Control). Материально-техническое снабжение (Purchasing). Планирование распределения

Слайд 115Общая схема планирования ресурсов производственного предприятия MRPII

Общая схема планирования ресурсов производственного предприятия MRPII

Слайд 116Достоинства MRPII
оперативное получение информации о текущих результатах деятельности предприятия

в целом и с полной детализацией по заказам, видам ресурсов,

выполнению планов;
долгосрочное, оперативное и детальное планирование деятельности предприятия с возможностью корректировки плановых данных;
оптимизация производственных и материальных потоков с сокращением непроизводственных затрат и материальных ресурсов на складах;
возврат инвестиций, произведенных в информационные технологии;
поэтапное внедрение и развитие с-мы,с учетом инвестиционной политики предприятия;
отражение финансовой деятельности предприятия в целом.
Достоинства MRPII оперативное получение информации о текущих результатах деятельности предприятия в целом и с полной детализацией по

Слайд 117Enterprise Resource Planning – ERP
Задача ERP-системы – интегрировать все подразделения

и функции корпорации в единой информационной системе. Все стороны производственной

и коммерческой деятельности «охватываются» ERP – производство, планирование, управление договорами, материально-техническое снабжение, финансы, бухгалтерия, управление кадрами, сбыт, управление запасами. Таким образом, главная задача ERP - распространить принципы MRP II на управление современными корпорациями.
Enterprise Resource Planning – ERPЗадача ERP-системы – интегрировать все подразделения и функции корпорации в единой информационной системе.

Слайд 118ERP и управление возможностями бизнеса
MRP+FINANCE REQUIREMENTS PLANNING = =ENTERPRISE RESOURCE

PLANNING
В основе ERP-систем лежит принцип создания единого хранилища (репозитория) данных,

содержащего всю корпоративную бизнес-информацию: плановую и финансовую информацию, производственные данные, данные по персоналу и др.
ERP и управление возможностями бизнесаMRP+FINANCE REQUIREMENTS PLANNING = =ENTERPRISE RESOURCE PLANNINGВ основе ERP-систем лежит принцип создания единого

Слайд 119Основа ERP – единая база данных, которой пользуются в равной

степени бухгалтерия, производство, служба маркетинга, отдел кадров, склады. Введенная в

эту базу данных информация мгновенно становится доступной самым различным подразделениям корпорации. Возникает инфраструктура электронного обмена данными как между подразделениями и предприятиями корпорации, так и между корпорацией и ее поставщиками и потребителями.
Концепция ERP до настоящего времени не стандартизирована. Зачастую при оценке возможностей той или иной конкретной информационной системы и решении вопроса об отнесении ее к классу развитых MRP II-систем или к классу ERP-систем, аналитики расходятся во мнениях.
Основа ERP – единая база данных, которой пользуются в равной степени бухгалтерия, производство, служба маркетинга, отдел кадров,

Слайд 120Enterprise Resource Planning – ERP

Enterprise Resource Planning – ERP

Слайд 121Особенности ERP-систем
В ERP, в отличие от MRP II, значительно большее

внимание уделяется финансовым подсистемам;
системы ERP с самого начала их

возникновения были ориентированы на управление «виртуальным» предприятием, что и определило широкое использование инфраструктуры Internet/Intranet;
для ERP характерна высокая масштабируемость (для транснациональных корпораций - до нескольких тысяч пользователей);
ERP-система не может решать абсолютно всех задач управления предприятием, однако требование обеспечения интеграции с другими системами (системы проектирования, системы управления технологическими процессами) выполняется неукоснительно;
ERP-системы универсальны с точки зрения типов производств.
Особенности ERP-системВ ERP, в отличие от MRP II, значительно большее внимание уделяется финансовым подсистемам; системы ERP с

Слайд 122Основные отличия методологии ERP от MRP
ERP:
подерживает различные типы

производств (сборочного, обрабатывающего и др.) и видов деятельности предприятий (сфера

услуг - банки, страх. и торг. компании и др.);
планирование ресурсов по различным направлениям деятельности предприятия (а не только производства продукции);
ориентированы на управление распределенным предприятием (взаимодействие производства, поставщиков, партнеров и потребителей).
ориентированы на финансовые подсистемы;
добавлены механизмы управления транснациональными корпорациями (поддержка нескольких часовых поясов, языков, валют, систем бухгалтерского учета и отчетности);
Основные отличия методологии ERP от MRPERP: подерживает различные типы производств (сборочного, обрабатывающего и др.) и видов деятельности

Слайд 123повышенные требования к инфраструктуре (Internet/Intranet); масштабируемости (до нескольких тысяч пользователей),

гибкости, надежности и производительности программных средств и различных платформ;
повышенные

требования к интегрируемости ERP-систем с приложениями – AD/CAM/CAE/PDM-системам, АСУТП, системами управления документооборотом, биллинговыми системами и др.), а также с новыми приложениями (например, электронного бизнеса). Именно на базе ERP осуществляется интеграция всех приложений предприятия;
больше внимания уделено программным средствам ППР и средствам интеграции с хранилищами данных.
повышенные требования к инфраструктуре (Internet/Intranet); масштабируемости (до нескольких тысяч пользователей), гибкости, надежности и производительности программных средств и

Слайд 124Структура систем MRPII/ERP
Первый слой – методы и средства, которые проверены

практикой и закреплены в виде стандартов.
Второй слой – устойчивые, часто

применяемые методы и приёмы (не носят обязательного характера).
Третий слой – информационные технологии, представляющие собой "know-how" фирм-разработчиков.
Структура систем MRPII/ERPПервый слой – методы и средства, которые проверены практикой и закреплены в виде стандартов.Второй слой

Обратная связь

Если не удалось найти и скачать доклад-презентацию, Вы можете заказать его на нашем сайте. Мы постараемся найти нужный Вам материал и отправим по электронной почте. Не стесняйтесь обращаться к нам, если у вас возникли вопросы или пожелания:

Email: Нажмите что бы посмотреть 

Что такое TheSlide.ru?

Это сайт презентации, докладов, проектов в PowerPoint. Здесь удобно  хранить и делиться своими презентациями с другими пользователями.


Для правообладателей

Яндекс.Метрика