Разделы презентаций


Как написать решение задачи ЕГЭ и не потерять баллов?

Содержание

Полезные ссылкиfipi.ru

Слайды и текст этой презентации

Слайд 1Как написать решение задачи ЕГЭ и не потерять баллов?
Савин Алексей

Владимирович sarphys@yandex.ru

Как написать решение задачи ЕГЭ и не потерять баллов?Савин Алексей Владимирович sarphys@yandex.ru

Слайд 2Полезные ссылки
fipi.ru

Полезные ссылкиfipi.ru

Слайд 3Общие советы
чем подробнее написано решение, тем больше вероятность того, что

его правильно поймут
чем более стандартен способ решения, тем больше вероятность

того, что его правильно поймут
не писать на полях
не делать рисунки карандашом
Общие советычем подробнее написано решение, тем больше вероятность того, что его правильно поймутчем более стандартен способ решения,

Слайд 4Качественная задача

Качественная задача

Слайд 51. Обязательно должна быть ссылка на закон(ы) (название или формула)

в явном виде 2. Обязательно должны быть перечислены все существенные явления 3.

Правильный ответ

Нужно очень аккуратно формулировать ответ, отвечая именно на тот вопрос, который задан

1. Обязательно должна быть ссылка на закон(ы) (название или формула) в явном виде 2. Обязательно должны быть

Слайд 6«Начальный участок траектории отклонится вверх»
«Начальный участок траектории – парабола,

отклоняющаяся вверх»
«Траектория будет представлять собой параболу, отклоняющуюся вверх»

«Начальный участок траектории отклонится вверх» «Начальный участок траектории – парабола, отклоняющаяся вверх»«Траектория будет представлять собой параболу, отклоняющуюся

Слайд 7«На первом участке ρ постоянно, а на втором также постоянно,

но больше, чем на первом»
«Удельное сопротивление прямо пропорционально x»

«На первом участке ρ постоянно, а на втором также постоянно, но больше, чем на первом»«Удельное сопротивление прямо

Слайд 8Указание на законы
«Ток будет меняться плавно, т.к. катушка индуктивности препятствует

резкому изменению»
«Ток будет меняться плавно, т.к. в катушке индуктивности при

изменении тока возникает ЭДС самоиндукции, препятствующая его изменению»
Указание на законы«Ток будет меняться плавно, т.к. катушка индуктивности препятствует резкому изменению»«Ток будет меняться плавно, т.к. в

Слайд 9«При движении движка реостат влево ток в цепи растет»
«При движении

движка реостат влево его сопротивление уменьшается, поэтому ток в цепи

растет»

«При движении движка реостат влево его сопротивление уменьшается, поэтому по закону Ома ток в цепи растет»

«При движении движка реостат влево его сопротивление уменьшается, а т.к. ток через резистор обратно пропорционален сопротивлению, то ток в цепи растет»

«При движении движка реостата влево его сопротивление уменьшается, I=U/R, поэтому ток в цепи растет»

«При движении движка реостат влево ток в цепи растет»«При движении движка реостат влево его сопротивление уменьшается, поэтому

Слайд 10Расчетные задачи
Отсутствует (или неверна) одна формула – 1 балл, две

и более – 0 баллов

Расчетные задачиОтсутствует (или неверна) одна формула – 1 балл,  две и более – 0 баллов

Слайд 11Формулы, включенные в кодификатор, считаются известными. Остальные надо выводить.

Формулы, включенные в кодификатор, считаются известными. Остальные надо выводить.

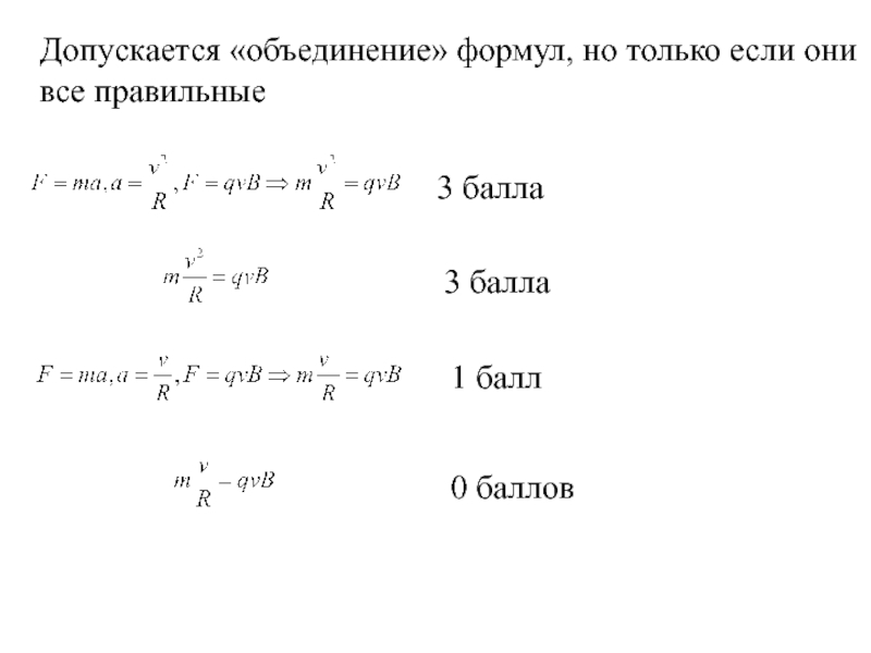
Слайд 12Допускается «объединение» формул, но только если они все правильные
3 балла
3

балла
1 балл
0 баллов

Допускается «объединение» формул, но только если они все правильные3 балла3 балла1 балл0 баллов

Слайд 13«Вырожденные» случаи формул
тоже нужно записывать, хотя бы словами

«Вырожденные» случаи формултоже нужно записывать, хотя бы словами

Слайд 15«Обозначения вновь вводимых величин»
Можно:
указать в явном виде
записать в «дано»
обозначить на

рисунке
Нельзя:
разные величины обозначать одной буквой
делать необоснованное переобозначение
вводить противоречащие общепринятым

обозначения
«Обозначения вновь вводимых величин»Можно:указать в явном видезаписать в «дано»обозначить на рисункеНельзя: разные величины обозначать одной буквойделать необоснованное

Слайд 16указание размерности ответа обязательно
подстановка числовых значений в рабочую формулу в

явном виде обязательна
наличие математических преобразований обязательно

указание размерности ответа обязательноподстановка числовых значений в рабочую формулу в явном виде обязательнаналичие математических преобразований обязательно

Слайд 17Оценивание задач со 2 з. Ньютона
T
mg

Оценивание задач со 2 з. НьютонаTmg

Слайд 18Возможные изменения
в схеме оценивания заданий 29-32
 
а) Требуется дополнительно сделать

рисунок с указанием сил, действующих на тело. В этом случае

включается требование к правильности рисунка в описание полного правильного ответа, а также дополнительные условия к выставлению 2 баллов.

«неверный рисунок при верном решении» - 2 балла,
«есть только верный рисунок» - 0 баллов

б) Требуется изобразить схему электрической цепи или оптическую схему. В этом случае включается требование к правильности рисунка в описание полного правильного ответа, а также дополнительные условия к выставлению 2 и 1 баллов.

«неверный рисунок при верном решении» - 2 балла,
«есть только верный рисунок» - 1 балл
Возможные изменения в схеме оценивания заданий 29-32 а) Требуется дополнительно сделать рисунок с указанием сил, действующих на тело.

Слайд 19Успешной сдачи ЕГЭ!

Успешной сдачи ЕГЭ!

Обратная связь

Если не удалось найти и скачать доклад-презентацию, Вы можете заказать его на нашем сайте. Мы постараемся найти нужный Вам материал и отправим по электронной почте. Не стесняйтесь обращаться к нам, если у вас возникли вопросы или пожелания:

Email: Нажмите что бы посмотреть 

Что такое TheSlide.ru?

Это сайт презентации, докладов, проектов в PowerPoint. Здесь удобно  хранить и делиться своими презентациями с другими пользователями.


Для правообладателей

Яндекс.Метрика