Разделы презентаций


Корпускулярно-волновой дуализм

Содержание

Ф о т о нСвет и любое электромагнитное излучение – поток фотонов. Корпускулярные свойства излучения. 2. Собственная масса

Слайды и текст этой презентации

Слайд 1 Корпускулярно-волновой дуализм
Гипотеза Луи де Бройля о волновых свойствах микрочастиц
Фотоны.
Корпускулярно-волновой

дуализм
электромагнитного излучения
Дифракция микрочастиц
Уравнение Шредингера
ЛВВ

Корпускулярно-волновой  дуализм Гипотеза Луи де Бройля о волновых свойствах микрочастицФотоны.Корпускулярно-волновой дуализм электромагнитного излученияДифракция микрочастицУравнение ШредингераЛВВ

Слайд 2Ф о т о н
Свет и любое электромагнитное излучение –

поток фотонов.
Корпускулярные свойства излучения.




2. Собственная масса (масса покоя).
Фотон всегда движется со скоростью света
(в любой системе отсчета) и не может находиться в состоянии покоя.

3. Энергия и импульс связаны соотношением
(частный случай релятивистского соотношения для частицы массы :
).

4. Фотон – стабильная элементарная частица, время жизни которой определяется взаимодействием с веществом.





1. Энергия и импульс фотонов:

Ф о т о нСвет и любое электромагнитное излучение – поток фотонов.    Корпускулярные свойства

Слайд 4Корпускулярно – волновой дуализм электромагнитного излучения

Корпускулярно – волновой дуализм электромагнитного излучения

Слайд 5Гипотеза Луи де Бройля

Гипотеза Луи де Бройля

Слайд 6 Гипотеза де Бройля

Гипотеза де Бройля

Слайд 7Плоская волна де Бройля


Плоская волна де Бройля

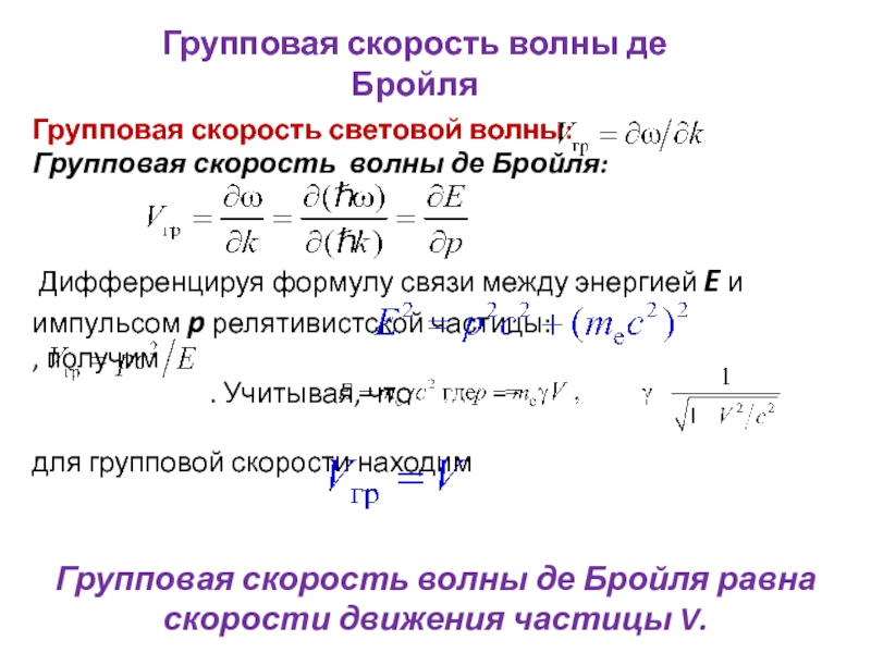
Слайд 8Групповая скорость волны де Бройля
Групповая скорость световой волны:
Групповая скорость

волны де Бройля:



Дифференцируя формулу связи между энергией E и

импульсом p релятивистской частицы: , получим
. Учитывая, что

для групповой скорости находим

 

Групповая скорость волны де Бройля равна скорости движения частицы V.


Групповая скорость волны де БройляГрупповая скорость световой волны: Групповая скорость волны де Бройля: Дифференцируя формулу связи между

Слайд 9
.
Волна де Бройля не является волной, движущейся вместе с частицей.


Волна де Бройля и частица

– это один и тот же объект. Понятие длины волны де Бройля характеризует этот объект с волновой точки зрения, а понятие импульса определяет свойства объекта как частицы, и эти два понятия связаны соотношением

, где или

Для частицы с кинетической энергией и длина волны де Бройля равна



Для релятивистской частицы:

.Волна де Бройля не является волной, движущейся вместе с частицей.     Волна де Бройля

Слайд 10Эксперименты по дифракции микрочастиц
Опыты К. Дэвиссона и Л. Джермера (Америка,

1927 г.)

О первых экспериментах по дифракции электронов австрийский физик

- теоретик Э.Шредингер писал: «Некоторые исследователи приступили к выполнению опытов, за которые ещё несколько лет назад их бы поместили в психиатрическую больницу для наблюдения за их душевным состоянием. Но они добились успеха!»


Дифракция пучка электронов на монокристалле

Эксперименты по дифракции микрочастицОпыты К. Дэвиссона и Л. Джермера (Америка, 1927 г.) О первых экспериментах по дифракции

Слайд 11Отражение электронов от атомных плоскостей в кристалле.
Атомная структура кристаллов была

известна из опытов по дифракции рентгеновских волн. Еще в 1912

– 1913 гг. английские физики Г. Брэгг и Л. Брэгг (отец и сын) предложили вместо сложной дифракции от множества атомов рассматривать отражение волн от параллельных атомных плоскостей в кристалле и интерференцию отраженных волн.
 
 
Отражение электронов от атомных плоскостей в кристалле.Атомная структура кристаллов была известна из опытов по дифракции рентгеновских волн.

Слайд 12Опыты Дж.П. Томсона (Англия, 1927 г.);
П.С. Тарковского (СССР, 1928

г.)

Опыты Дж.П. Томсона (Англия, 1927 г.); П.С. Тарковского (СССР, 1928 г.)

Слайд 13Дифракция электронов в поликристаллической фольге
В опытах использовались быстрые электроны с

энергией от 17 кэВ до 57 кэВ
При отражении от атомных

плоскостей кристаллитов, которые по разному повернуты относительно оси падающего электронного пучка, но угол остается неизменным, образуется конус дифракции с углом раствора . Сечение этого конуса фотопластинкой представляет собой окружность.

Отражение от разных атомных плоскостей (разные d ) при различных порядках n интерференции дает на фотопластинке систему колец.

Дифракция электронов в поликристаллической фольгеВ опытах использовались быстрые электроны с энергией от 17 кэВ до 57 кэВПри

Слайд 14Дифракция одиночных электронов
Дифракция одиночных электронов
Группа физиков во главе с В.А.Фабрикантом

в СССР выполнила в 1949г дифракционные исследования с очень слабым

электронным пучком. В этих опытах интервал времени между двумя последовательными прохождениями электронов через поликристалл в 81 раз превышал время, затрачиваемое одним электроном на прохождение всего прибора. Таким образом, взаимодействие электронов друг с другом полностью исключалось, и электроны дифрагировали поодиночке.

Волновые свойства присущи отдельному электрону.

Дифракция одиночных электроновДифракция одиночных электроновГруппа физиков во главе с В.А.Фабрикантом в СССР выполнила в 1949г дифракционные исследования

Слайд 15 Эксперименты, похожие на опыты по оптической дифракции

Эксперименты, похожие на опыты по оптической дифракции

Слайд 16Волновое уравнение

Волновое уравнение

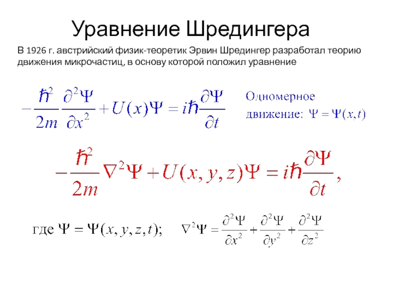
Слайд 17Уравнение Шредингера
В 1926 г. австрийский физик-теоретик Эрвин Шредингер разработал теорию

движения микрочастиц, в основу которой положил уравнение

Уравнение ШредингераВ 1926 г. австрийский физик-теоретик Эрвин Шредингер разработал теорию движения микрочастиц, в основу которой положил уравнение

Слайд 18Вероятностный смысл

Вероятностный смысл

Слайд 19Макс Борн: «Интенсивность волны де Бройля в каком-либо месте пространства

пропорциональна вероятности обнаружения частицы в этом месте».



Пусть через за время проходит один электрон, тогда



В классической физике статистические методы, использующие понятие вероятности, рассматриваются как вспомогательные, и применяются в тех случаях, когда недостаточно знаний о подробностях того или иного события.
В квантовой физике, согласно М.Борну, ситуация совсем иная. Электронам, протонам, фотонам и другим частицам присущи волновые свойства. Нет смысла, например, говорить о локализации световой волны после дифракции на щели или траектории фотонов. Фотон может попасть в любое место экрана наблюдения с той или иной вероятностью. Это касается и микрочастиц, для описания движения которой понятие определенной и непрерывной траектории оказывается неприменимым. При рассмотрении процессов, происходящих в микромире, неизбежно приходится использовать понятие волны вероятности.


Макс Борн: «Интенсивность волны де Бройля в каком-либо месте пространства пропорциональна вероятности обнаружения частицы в этом месте».

Слайд 20Свойства волновой функции

Свойства волновой функции

Слайд 21Свойства волновой функции

Свойства волновой функции

Обратная связь

Если не удалось найти и скачать доклад-презентацию, Вы можете заказать его на нашем сайте. Мы постараемся найти нужный Вам материал и отправим по электронной почте. Не стесняйтесь обращаться к нам, если у вас возникли вопросы или пожелания:

Email: Нажмите что бы посмотреть 

Что такое TheSlide.ru?

Это сайт презентации, докладов, проектов в PowerPoint. Здесь удобно  хранить и делиться своими презентациями с другими пользователями.


Для правообладателей

Яндекс.Метрика