Разделы презентаций


Lecture 04(2)

Содержание

Источники и виды излучения для структурного анализаРентгеновские трубки,Ускорители заряженных частиц.Рентгеновская трубка.

Слайды и текст этой презентации

Слайд 1


Слайд 8Источники и виды излучения для структурного анализа
Рентгеновские трубки,
Ускорители заряженных частиц.

Рентгеновская

трубка.

Источники и виды излучения для структурного анализаРентгеновские трубки,Ускорители заряженных частиц.Рентгеновская трубка.

Слайд 10Спектр излучения от трубки.
Материал анода трубки и характеристики излучения

Спектр излучения от трубки.Материал анода трубки и характеристики излучения

Слайд 13Источники и виды излучения для структурного анализа
Источники нейтронов:
1. Ядерные

реакторы.
2. 9Be(,n)12C (Ra,Po, Pu, )


Схема установок на реакторе
Физико-химического института
РАН,

Обнинск.
Источники и виды излучения для структурного анализа Источники нейтронов:1. Ядерные реакторы.2. 9Be(,n)12C (Ra,Po, Pu, ) Схема установок

Слайд 22Элементы теории рассеяния.
Методы дифракционных исследований.


Метод Лауэ
Метод качания (вращения)
Метод Косселя
Метод

порошка.

Элементы теории рассеяния. Методы дифракционных исследований.Метод ЛауэМетод качания (вращения)Метод КосселяМетод порошка.

Слайд 23Методы дифракционных исследований.
Метод Лауэ.
Transmission Laue camera.

 const.
Примеры Лауэграмм

Методы дифракционных исследований.Метод Лауэ.Transmission Laue camera.   const.Примеры Лауэграмм

Слайд 24Методы дифракционных исследований.
Метод Лауэ.
Объяснение дифракционной
картины с помощью построения Эвальда.

const.
Результат съемки: фотопластина с рефлексами
от различных зоны решетки.
Результат служит для

определения Лауэ-класса кристалла и
ориентации кристалла. Измерение повторяется для других ориентаций,
пока не будет достигнута необходимая ориентация.
Методы дифракционных исследований.Метод Лауэ.Объяснение дифракционной картины с помощью построения Эвальда.  const.Результат съемки: фотопластина с рефлексамиот различных

Слайд 25Методы дифракционных исследований.
Метод качания (вращения)
– метод Вайсемберга.




 = const.
Результат

съемки: фотопластина с рефлексами
от определенного слоя обратной решетки.
Осуществляется индицирование рефлексов

и
измерение интенсивности.
Измерение повторяется для других слоев.

Методы дифракционных исследований.Метод качания (вращения) – метод Вайсемберга.     = const.Результат съемки: фотопластина с

Слайд 26Методы дифракционных исследований.
Метод съемки обратной решетки.
– метод Бюргера.



 =

const.
Результат съемки: фотопластина с рефлексами
от определенного слоя обратной решетки.
Осуществляется индицирование

рефлексов и
измерение интенсивности.
Измерение повторяется для других слоев.

Методы дифракционных исследований.Метод съемки обратной решетки. – метод Бюргера.    = const.Результат съемки: фотопластина с

Слайд 27Методы дифракционных исследований.
Монокристальный дифрактометр.




 = const.
Результат съемки: таблица: I, hkl


Методы дифракционных исследований.Монокристальный дифрактометр.     = const.Результат съемки: таблица: I, hkl

Слайд 28Методы дифракционных исследований.
Метод порошка (Дебая).




 - const.
Камера Дебая-Шеррера

Методы дифракционных исследований.Метод порошка (Дебая).     - const.Камера Дебая-Шеррера

Слайд 29Порошковый (поликристальный) дифрактометр.
Методы дифракционных исследований.
Принципиальная схема движения лучей.
Кювета с образцом
Рентгеновская

трубка
Детектор
Монохроматор

Порошковый (поликристальный) дифрактометр.Методы дифракционных исследований.Принципиальная схема движения лучей.Кювета с образцомРентгеновская трубкаДетекторМонохроматор

Слайд 30Методы дифракционных исследований.
Гониометр поликристального дифрактометра.

Методы дифракционных исследований.Гониометр поликристального дифрактометра.

Слайд 31Theta-Theta CubiX PRO diffractometer
Методы дифракционных исследований.

Theta-Theta CubiX PRO diffractometerМетоды дифракционных исследований.

Слайд 33Элементы теории рассеяния.
Вторичное излучение.

Движение заряда в поле
Амплитуда
вторичного

излучения
С учетом эффекта поляризации

Элементы теории рассеяния. Вторичное излучение.Движение заряда в полеАмплитуда вторичного излученияС учетом эффекта поляризации

Слайд 34Элементы теории рассеяния.
Физическая основа рентгеноструктурного анализа.
в. Рассеяние рядом центров.

a(cos

- cos)=p
Условие усиления волн:

Элементы теории рассеяния. Физическая основа рентгеноструктурного анализа.в. Рассеяние рядом центров.a(cos - cos)=pУсловие усиления волн:

Слайд 35Элементы теории рассеяния.
Физическая основа рентгеноструктурного анализа.
Уравнения Лауэ.

Элементы теории рассеяния. Физическая основа рентгеноструктурного анализа. Уравнения Лауэ.

Слайд 36Элементы теории рассеяния.
Физическая основа рентгеноструктурного анализа.
Уравнение Вульфа-Бреггов.



n=

2d sin

Элементы теории рассеяния. Физическая основа рентгеноструктурного анализа. Уравнение Вульфа-Бреггов.  n= 2d sin

Слайд 37Элементы теории рассеяния.
(из уравнения Вульфа-Бреггов)
(из свойств обратной решетки)
Интерференционное уравнение.



Вектор дифракции
Если вектор дифракции
направлен в узел обратной
решетки, то выполняются
условия

интерференции .
Элементы теории рассеяния. (из уравнения Вульфа-Бреггов)(из свойств обратной решетки)Интерференционное уравнение. Вектор дифракцииЕсли вектор дифракциинаправлен в узел обратнойрешетки,

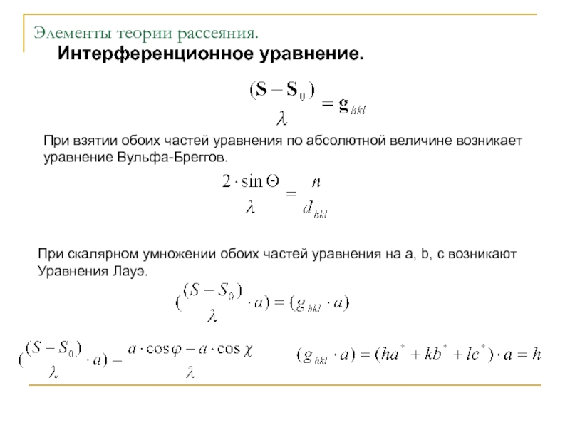
Слайд 38Элементы теории рассеяния.
Интерференционное уравнение.

При взятии обоих частей уравнения

по абсолютной величине возникает
уравнение Вульфа-Бреггов.
При скалярном умножении обоих частей уравнения

на a, b, c возникают
Уравнения Лауэ.
Элементы теории рассеяния. Интерференционное уравнение. При взятии обоих частей уравнения по абсолютной величине возникаетуравнение Вульфа-Бреггов.При скалярном умножении

Слайд 39Элементы теории рассеяния.
Построение Эвальда (сфера Эвальда).

0
k/2 = S/λ
k0/2

= S0/λ

Элементы теории рассеяния. Построение Эвальда (сфера Эвальда). 0k/2 = S/λk0/2 = S0/λ

Слайд 40Элементы теории рассеяния.

Элементы теории рассеяния.

Слайд 41Элементы теории рассеяния.

Элементы теории рассеяния.

Обратная связь

Если не удалось найти и скачать доклад-презентацию, Вы можете заказать его на нашем сайте. Мы постараемся найти нужный Вам материал и отправим по электронной почте. Не стесняйтесь обращаться к нам, если у вас возникли вопросы или пожелания:

Email: Нажмите что бы посмотреть 

Что такое TheSlide.ru?

Это сайт презентации, докладов, проектов в PowerPoint. Здесь удобно  хранить и делиться своими презентациями с другими пользователями.


Для правообладателей

Яндекс.Метрика