Разделы презентаций


Лекция 4. МЕТОДЫ И СРЕДСТВА ИЗМЕРЕНИЯ ОСНОВНЫХ ТЕХНОЛОГИЧЕСКИХ

Содержание

«МЕТОДЫ И СРЕДСТВА ИЗМЕРЕНИЯ ОСНОВНЫХ ТЕХНОЛОГИЧЕСКИХ ПАРАМЕТРОВ»4.1 Методы электрических измерений4.2. Методы и средства измерения температуры4.3. Методы и средства измерения уровня.4.4. Методы и средства измерения давления.4.5. Методы и средства измерения расхода

Слайды и текст этой презентации

Слайд 1Лекция 4. «МЕТОДЫ И СРЕДСТВА ИЗМЕРЕНИЯ ОСНОВНЫХ ТЕХНОЛОГИЧЕСКИХ ПАРАМЕТРОВ»
Основы автоматизации

технологических процессов
нефтегазового производства

Лекция 4. «МЕТОДЫ И СРЕДСТВА ИЗМЕРЕНИЯ ОСНОВНЫХ ТЕХНОЛОГИЧЕСКИХ ПАРАМЕТРОВ»Основы автоматизации технологических процессов нефтегазового производства

Слайд 2«МЕТОДЫ И СРЕДСТВА ИЗМЕРЕНИЯ ОСНОВНЫХ ТЕХНОЛОГИЧЕСКИХ ПАРАМЕТРОВ»
4.1 Методы электрических измерений
4.2.

Методы и средства измерения температуры
4.3. Методы и средства измерения уровня.
4.4.

Методы и средства измерения давления.
4.5. Методы и средства измерения расхода

«МЕТОДЫ И СРЕДСТВА ИЗМЕРЕНИЯ ОСНОВНЫХ ТЕХНОЛОГИЧЕСКИХ ПАРАМЕТРОВ»4.1 Методы электрических измерений4.2. Методы и средства измерения температуры4.3. Методы и

Слайд 3
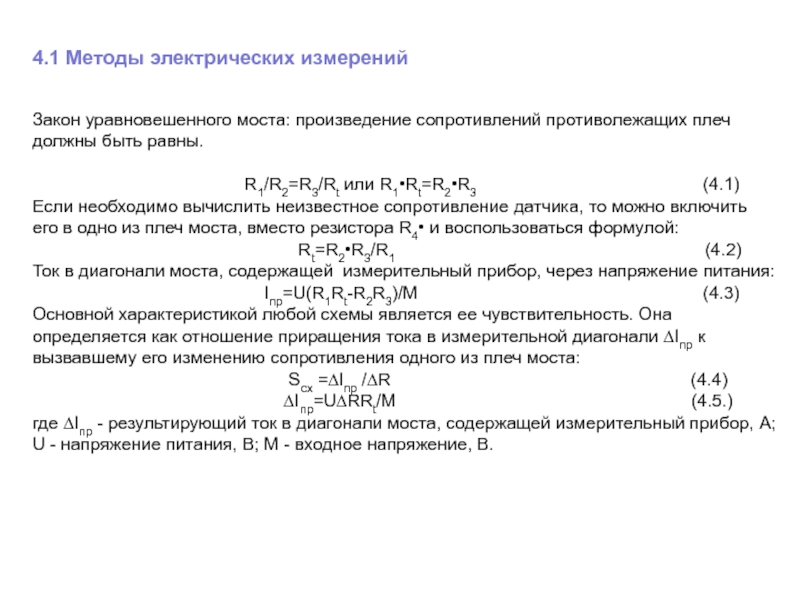
4.1 Методы электрических измерений
Мостовая и компенсационная измерительные схемы.

Существующие методы электрических

измерений можно в основном разделить на два класса: непосредственной оценки

и сравнения.

При непосредственной оценке измерительная схема выполняет лишь функции преобразования выходного сигнала датчика, например, усиливает его или согласует выходное сопротивление датчика с входным сопротивлением прибора. Этот метод прост, но применяется редко, так как ему свойственны значительные погрешности (особенно при изменении напряжения питания датчика).

Метод сравнения обеспечивает более высокие точность и чувствитель-ность. При этом используются:
• мостовые,
• дифференциальные и
• компенсационные схемы измерения.

4.1 Методы электрических измеренийМостовая и компенсационная измерительные схемы.Существующие методы электрических измерений можно в основном разделить на

Слайд 4
4.1 Методы электрических измерений
Мостовые измерительные схемы применяют постоянного и переменного

тока. Существуют мостовые схемы уравновешенные и неуравновешенные схемы. Уравновешенные мосты

требуют ручной или автоматической балансировки, в то время как неуравновешенные мосты балансировки не требуют.

Рис. 4.1. Мостовые измерительные схемы: а) уравновешенная; б) не-уравновешенная.

4.1 Методы электрических измеренийМостовые измерительные схемы применяют постоянного и переменного тока. Существуют мостовые схемы уравновешенные и

Слайд 5
4.1 Методы электрических измерений
Закон уравновешенного моста: произведение сопротивлений противолежащих плеч

должны быть равны.

R1/R2=R3/Rt или R1•Rt=R2•R3 (4.1)
Если необходимо вычислить неизвестное сопротивление датчика, то можно включить его в одно из плеч моста, вместо резистора R4• и воспользоваться формулой:
Rt=R2•R3/R1 (4.2)
Ток в диагонали моста, содержащей измерительный прибор, через напряжение питания:
Inp=U(R1Rt-R2R3)/M (4.3)
Основной характеристикой любой схемы является ее чувствительность. Она определяется как отношение приращения тока в измерительной диагонали ∆Inp к вызвавшему его изменению сопротивления одного из плеч моста:
Sсх =∆Inp /∆R (4.4)
∆Inp=U∆RRt/M (4.5.)
где ∆Inp - результирующий ток в диагонали моста, содержащей измерительный прибор, A; U - напряжение питания, В; М - входное напряжение, В.
4.1 Методы электрических измеренийЗакон уравновешенного моста: произведение сопротивлений противолежащих плеч должны быть равны.

Слайд 6
4.1 Методы электрических измерений
Компенсационные схемы используют для измерения неэлектрических величин,

которые преобразуются датчиками в ЭДС или напряжение. Сигнал датчика сравнивается

с компенсирующим напряжением, вырабатываемым потенциометром. Подбор компенсирующего напряжения выполняется вручную или автоматически.
4.1 Методы электрических измеренийКомпенсационные схемы используют для измерения неэлектрических величин, которые преобразуются датчиками в ЭДС или

Слайд 7
4.1 Методы электрических измерений
Ток через прибор:

Iпр =(Uх-Uк )/(Rд +Rк+Rпр ), (4.6)

где Rд- сопротивление датчика, Rк – сопротивление резистора, Rпр- сопротивление прибора, Uк – компенсирующее напряжение, Uх – измеряемое напряжение.
Чувствительность компенсационной схемы можно определить как отношение приращение тока через прибор к вызывающему его изменению измеряемого напряжения:
Sсх =∆Inp /∆Uх (4.7)

∆Inp=∆Uх/(Rаб+Rпр+Rд), (4.8)

Rаб – внутреннее сопротивление электрической цепи питания,

Rаб=((Rк(R-Rк+Rрег))/(Rк+Rрег) (4.9)

Компенсационный метод измерения применяется в цепях как постоянного, так и переменного тока.
4.1 Методы электрических измеренийТок через прибор:

Слайд 8
4.1 Методы электрических измерений
Дифференциальная схема - это гибрид мостовой и

компенсационной схем. Состоит из двух смежных контуров с источником питания,

а измерительный прибор включен в общую ветвь контуров и реагирует на разность контурных токов. В дифференциальной схеме могут быть использованы параметрические (с изменяющимся сопротивлением) и генераторные (с изменяющейся ЭДС) датчики.

Изменение тока через прибор будет рассчитываться:


где Iпр/ - ток через прибор при включении параметрических датчиков в один контур

I// - ток через прибор при включении параметрических датчиков в оба контура.

4.1 Методы электрических измеренийДифференциальная схема - это гибрид мостовой и компенсационной схем. Состоит из двух смежных

Слайд 9
4.2. Методы и средства измерения температуры.
Температурой называют величину, характеризующую

степень нагретости вещества.
Классификация средств измерений температуры.
Приборы для измерения

температуры разделяются в зависимости от физических свойств, положенных в основу их построения, на следующие группы:
- термометры расширения;
-манометрические термометры;
-электрические термометры сопротивления;
-термоэлектрические преобразователи (термопары);
-пирометры излучения
4.2. Методы и средства измерения температуры.Температурой называют величину,  характеризующую  степень нагретости вещества.Классификация средств измерений

Слайд 10
4.2. Методы и средства измерения температуры.
Соотношение температурной шкалы Фаренгейта и

Цельсия

4.2. Методы и средства измерения температуры.Соотношение температурной шкалы Фаренгейта и Цельсия

Слайд 11
4.2. Методы и средства измерения температуры.
Термометры расширения. Предназначены для изменения

температур в диапазоне от -190 до +500 градусов Цельсия. Принцип

действия термометров расширения основан на свойстве тел под действием температуры изменять объем, а следовательно, и линейные размеры. Термометры расширения разделяются на жидкостные стеклянные и механические (дилатометрические и биметаллические).
В качестве термометрической жидкости в жидкостных стеклянных термометров применяется ртуть, этиловый спирт, керосин, толуол, пентан.

Механические термометры.
Принцип действия дилатометрических термометров основан на пре-образовании изменений температуры в разность удлинений двух твердых тел, обусловленную

4.2. Методы и средства измерения температуры.Термометры расширения. Предназначены для изменения температур в диапазоне от -190 до

Слайд 12
4.2. Методы и средства измерения температуры.
Принцип действия биметаллического термометра основан

на использовании в его чувствительном элементе двух металлов с различными

температурными коэффициентами линейного расширения. Металлические пластины прочно соединяются между собой, в основном путем сварки, и образуют биметаллическую пружину, которая при нагревании расширяется и замыкает контакт или вращает стрелку термометра.
4.2. Методы и средства измерения температуры.Принцип действия биметаллического термометра основан на использовании в его чувствительном элементе

Слайд 13
4.2. Методы и средства измерения температуры.
Манометрические термометры предназначены для измерения

температуры в диапазоне от -160 до +600 градусов Цельсия. Принцип

действия манометрических термометров основан на изменении давления жидкости, газа или пара, помещенных в замкнутом объеме, при нагревании или охлаждении этих веществ;

Электрические термометры сопротивления применяются для измерения температур в диапазоне от -200 до +650 градусов Цельсия. Термометр со-противления ТС это термометр, как правило, в металлическом или керамическом корпусе, чувствительный элемент которого представляет собой резистор, выполненный из металлической проволоки или пленки и имеющий известную зависимость электрического сопротивления от температуры.

4.2. Методы и средства измерения температуры.Манометрические термометры предназначены для измерения температуры в диапазоне от -160 до

Слайд 14
4.2. Методы и средства измерения температуры.
Термоэлектрические преобразователи (термопары) используются при

измерения температуры от 0 до +1800 градусов Цельсия. Термопара –

старейший и до сих пор наиболее распространенный в промышленности температурный датчик.

Принцип действия термопар основан на свойстве разнородных металлов и сплавов образовывать в спае термоэлектродвижущую силу, зависящую от температуры спая.

4.2. Методы и средства измерения температуры.Термоэлектрические преобразователи (термопары) используются при измерения температуры от 0 до +1800

Слайд 15
4.2. Методы и средства измерения температуры.
Пирометры излучения применяются для измерения

температуры в диапазоне от +100 до 2500 градусов Цельсия. Пирометры

излучения работают по принципу измерения излучаемой нагретыми телами энергии, изменяющейся в зависимости от температуры этих тел. принцип работы которых основан на измерении суммарной энергии или состава излучения нагретого тела. В зависимости от способа измерения различают:
•радиационные,
• оптические,
•фотоэлектрические и
• цветовые пирометры.

Радиационные пирометры. Эти пирометры измеряют полную (световую и тепловую) энергию излучения тела с помощью телескопа и вторичного прибора. Телескоп радиационного пирометра служит бесконтактным датчиком температуры и состоит из оптической системы, в фокусе которой находятся рабочие спаи термобатареи, т. е. нескольких соединенных последовательно термопар. Термобатарея преобразует излучаемую поверхностью нагретого тела энергию в ТЭДС, которая измеряется вторичным прибором. При наличии во вторичном приборе регулирующего устройства радиационный пирометр позволяет автоматически регулировать температуру в объекте (печь, ванна).

4.2. Методы и средства измерения температуры.Пирометры излучения применяются для измерения температуры в диапазоне от +100 до

Слайд 16
4.2. Методы и средства измерения температуры.
Оптические пирометры. Эти пирометры, называемые

также яркостными, используют для периодического контроля температуры в печах и

ваннах. С их помощью измеряют температуру по монохроматической яркости (интенсивности излучения) тела в видимой области спектра путем сравнения ее с яркостью нити эталонной пирометрической лампочки. Изменением тока накала нити ее яркость доводится до яркости измеряемого тела, при этом нить исчезает на его фоне, так как тело и нить имеют одинаковую температуру.
4.2. Методы и средства измерения температуры.Оптические пирометры. Эти пирометры, называемые также яркостными, используют для периодического контроля

Слайд 17
4.2. Методы и средства измерения температуры.
Фотоэлектрические пирометры служат для измерения

температуры нагретых твердых тел в пределах от 600 до 2000°

С. Их особенно успешно используют для измерения температуры быстропротекающих процессов.

Принцип действия фотоэлектрического пирометра основан на свойстве фотоэлементов вырабатывать фотоэлектрический ток, пропорциональный интенсивности светового потока, который подается на фотоэлемент от излучателя. Так как интенсивность светового потока, в свою очередь, пропорциональна измеряемой температуре излучателя, то при помощи фотоэлементов можно измерять температуру нагретых тел.

Рис. 4.5. Принципиальная схема пирометра фотоэлектрического ФЭП-3 (Россия).

4.2. Методы и средства измерения температуры.Фотоэлектрические пирометры служат для измерения температуры нагретых твердых тел в пределах

Слайд 18
4.2. Методы и средства измерения температуры.
Цветовые пирометры измеряют температуру по

отношению интенсивностей монохроматического излучения тела для двух диапазонов длин волн

красного и сине-зеленого участков видимой части спектра. Такое отношение характеризует так называемую цветовую температуру, которая совпадает с истинной для абсолютно черного и серых тел. В отечественных цветовых пирометрах использован метод красно-синего отношения. Для измерения обоих монохроматических яркостей используют один приемник излучения (фотоэлемент или фотосопротивление) с общим каналом усиления измеряемых сигналов.

Рис. 4.3. Устройство пирометра с телескопом ТЭРА – 50: 1 – линза; 2 – установочный фланец; 3 – сменная втулка; 4 – термобатарея; 5 – компенсационная катушка; 6 – камера термобатареи; 7 – крышка; 8 – отверстие для наблюдения; 9 – ввод проводов.

4.2. Методы и средства измерения температуры.Цветовые пирометры измеряют температуру по отношению интенсивностей монохроматического излучения тела для

Слайд 19
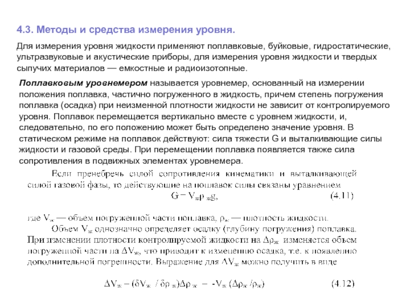
4.3. Методы и средства измерения уровня.
Для измерения уровня жидкости применяют

поплавковые, буйковые, гидростатические, ультразвуковые и акустические приборы, для измерения уровня

жидкости и твердых сыпучих материалов — емкостные и радиоизотопные.

Поплавковым уровнемером называется уровнемер, основанный на измерении положения поплавка, частично погруженного в жидкость, причем степень погружения поплавка (осадка) при неизменной плотности жидкости не зависит от контролируемого уровня. Поплавок перемещается вертикально вместе с уровнем жидкости, и, следовательно, по его положению может быть определено значение уровня. В статическом режиме на поплавок действуют: сила тяжести G и выталкивающие силы жидкости и газовой среды. При перемещении поплавка появляется также сила сопротивления в подвижных элементах уровнемера.

4.3. Методы и средства измерения уровня.Для измерения уровня жидкости применяют поплавковые, буйковые, гидростатические, ультразвуковые и акустические

Слайд 20
4.3. Методы и средства измерения уровня.

4.3. Методы и средства измерения уровня.

Слайд 21
4.3. Методы и средства измерения уровня.
Буйковыми уровнемерами называются уровнемеры, основанные

на за-коне Архимеда: зависимости выталкивающей силы, действующей на буек, от

уровня жидкости. Чувствительным элементом таких уровнемеров является массивное тело (например, цилиндр) — буек, подвешенное вертикально внутри сосуда и частично погруженное в контролируемую жидкость (рис. 4.6).

Рис. 4.6. Расчетная схема буйкового уровнемера

Рис. 4.7. Схема буйкового уровнемера (типа САПФИР) с электросиловым преобразователем: 1 — буек; 2 — рычаг; 3 — груз; 4 — разделительная мембрана.

4.3. Методы и средства измерения уровня.Буйковыми уровнемерами называются уровнемеры, основанные на за-коне Архимеда: зависимости выталкивающей силы,

Слайд 22
4.3. Методы и средства измерения уровня.
Основным принципом действия гидростатических уровнемеров

является измерение гидростатического давления, оказываемого жидкостью.
Величина гидростатического давления Рг

зависит от высоты столба жидкости h над измерительным прибором и от плотности этой жидкости ρ.
Измерение гидростатического давления может осуществляться различными способами, например:
- манометром или датчиком давления, которые подключаются к резервуару на высоте, равной нижнему предельному значению уровня;
- дифференциальным манометром, который подключается к резервуару на высоте, равной нижнему предельному значению уровня, и к газовому пространству над жидкостью;
- измерением давления воздуха, прокачиваемого по трубке, опущенной в жидкость на фиксированное расстояние, и другими.

Рис. 4.8. Измерение уровня в резервуаре при помощи датчика избыточного давления

4.3. Методы и средства измерения уровня.Основным принципом действия гидростатических уровнемеров является измерение гидростатического давления, оказываемого жидкостью.

Слайд 23
4.3. Методы и средства измерения уровня.
Емкостными уровнемерами называются уровнемеры, основанные

на зависимости электрической емкости конденсаторного преобразователя, образованного одним или несколькими

стержнями, цилиндрами или пластинами, частично введенными в жидкость, от ее уровня.
Конструкция конденсаторных преобразователей различна для электро-проводных и неэлектропроводных жидкостей.
4.3. Методы и средства измерения уровня.Емкостными уровнемерами называются уровнемеры, основанные на зависимости электрической емкости конденсаторного преобразователя,

Слайд 24
4.3. Методы и средства измерения уровня.

4.3. Методы и средства измерения уровня.

Слайд 25
4.3. Методы и средства измерения уровня.

4.3. Методы и средства измерения уровня.

Слайд 26
4.3. Методы и средства измерения уровня.

4.3. Методы и средства измерения уровня.

Слайд 27
4.3. Методы и средства измерения уровня.

4.3. Методы и средства измерения уровня.

Слайд 28
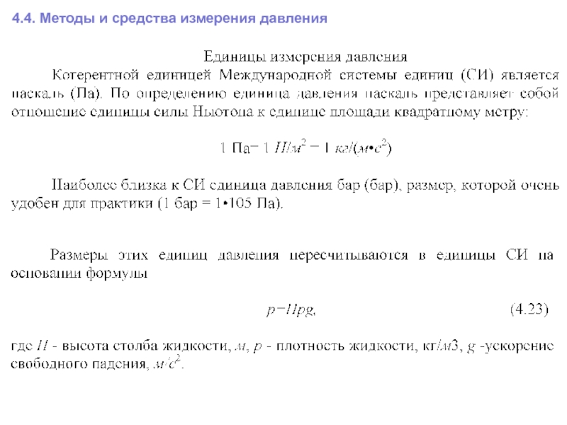
4.4. Методы и средства измерения давления

4.4. Методы и средства измерения давления

Слайд 29
4.4. Методы и средства измерения давления
В соответствии с видами измеряемого

давления применяют следующие виды средств измерения давления:

•манометр абсолютного давления —

манометр для измерения абсолютного давления;

• барометр — манометр для измерения атмосферного давления; манометр избыточного давления — манометр для измерения положительного избыточного давления;

• вакуумметр - манометр для измерения отрицательного избыточного давления. Вакуумметрами часто называют манометры, предназначенные для измерения низких абсолютных давлений, существенно меньших, чем атмосферное давление (в вакуумной технике);

• мановакуумметр — манометр, для измерения как положительного, так и отрицательного избыточного давления;

• дифференциальный манометр (дифманометр) — манометр для измерения разности двух давлений, каждое из которых отличается от атмосферного давления;

• микроманометр — дифференциальный манометр для измерения малых разностей двух давлений, каждое из которых существенно больше их разности.
4.4. Методы и средства измерения давленияВ соответствии с видами измеряемого давления применяют следующие виды средств измерения

Слайд 30
4.4. Методы и средства измерения давления

4.4. Методы и средства измерения давления

Слайд 31
4.4. Методы и средства измерения давления

4.4. Методы и средства измерения давления

Слайд 32
4.4. Методы и средства измерения давления
По принципу действия ЧЭ средства

измерения давления можно разделить на следующие основные группы:

1. Средства измерения

давления, основанные на прямых абсолютных методах: поршневые манометры и ИПД, в том числе и грузопоршневые манометры, манометры с нецилиндрическим неуплотненным поршнем, колокольные, кольцевые и жидкостные манометры.
В первых трех манометрах метод измерений реализуется уравнением (1), основанным на определении величины давления по отношению силы к площади; в жидкостных манометрах - уравнением (2) , основанным на уравновешивании давления столбом жидкости.

2. Средства измерения давления, основанные на прямых относительных методах: деформационные манометры и ИПД, в том числе и с силовой компенсацией; полупроводниковые манометры и ИПД; манометры других типов, основанные на изменении физических свойств ЧЭ под действием давления.

3. Средства измерения давления, основанные на методах косвенных из-мерений: установки и приборы для определения давления по результатам измерения других физических величин; установки и приборы для определения давления по результатам измерения параметров физических свойств измеряемой среды (термопарные и ионизационные вакуумметры, ультразвуковые манометры, вязкостные вакуумметры и др.).
4.4. Методы и средства измерения давленияПо принципу действия ЧЭ средства измерения давления можно разделить на следующие

Слайд 33
4.4. Методы и средства измерения давления
4.4.1. Методы прямых измерений давления
Жидкостные

манометры

4.4. Методы и средства измерения давления4.4.1. Методы прямых измерений давленияЖидкостные манометры

Слайд 34
4.4. Методы и средства измерения давления
Жидкостно-поршневые манометры
где F — площадь

перегородки (внутренняя площадь поперечного сечения тороида); R1 — средний радиус

тороида; R2 — расстояние от оси вращения до центра тяжести противовеса; т — масса противовеса; g — ускорение свободного падения; α — угол поворота корпуса.
4.4. Методы и средства измерения давленияЖидкостно-поршневые манометрыгде F — площадь перегородки (внутренняя площадь поперечного сечения тороида);

Слайд 35
4.4. Методы и средства измерения давления

4.4. Методы и средства измерения давления

Слайд 36
4.4. Методы и средства измерения давления

4.4. Методы и средства измерения давления

Слайд 37
4.4. Методы и средства измерения давления

4.4. Методы и средства измерения давления

Слайд 38
4.4. Методы и средства измерения давления
Упругие чувствительные элементы деформационных манометров

(УЧЭ)

4.4. Методы и средства измерения давленияУпругие чувствительные элементы деформационных манометров (УЧЭ)

Слайд 39
4.4. Методы и средства измерения давления

4.4. Методы и средства измерения давления

Слайд 40
4.4. Методы и средства измерения давления

4.4. Методы и средства измерения давления

Слайд 41
4.4. Методы и средства измерения давления

4.4. Методы и средства измерения давления

Слайд 42
4.4. Методы и средства измерения давления

4.4. Методы и средства измерения давления

Слайд 43
4.4. Методы и средства измерения давления
4.4.2. Методы косвенных измерений давления

4.4. Методы и средства измерения давления4.4.2. Методы косвенных измерений давления

Слайд 44
4.4. Методы и средства измерения давления

4.4. Методы и средства измерения давления

Слайд 45
4.4. Методы и средства измерения давления

4.4. Методы и средства измерения давления

Слайд 46
4.4. Методы и средства измерения давления
Косвенные методы, основанные на изменении

физических свойств измеряемой среды

4.4. Методы и средства измерения давленияКосвенные методы, основанные на изменении физических свойств измеряемой среды

Слайд 47
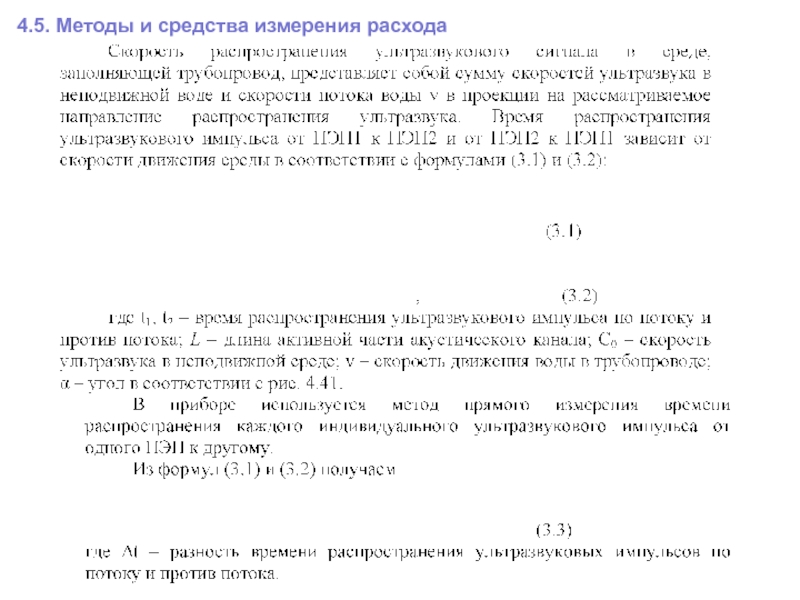
4.5. Методы и средства измерения расхода

4.5. Методы и средства измерения расхода

Слайд 48
4.5. Методы и средства измерения расхода

4.5. Методы и средства измерения расхода

Слайд 49
4.5. Методы и средства измерения расхода
4.5.1. Расходомеры переменного перепада давления

4.5. Методы и средства измерения расхода4.5.1.	Расходомеры переменного перепада давления

Слайд 50
4.5. Методы и средства измерения расхода

4.5. Методы и средства измерения расхода

Слайд 51
4.5. Методы и средства измерения расхода

4.5. Методы и средства измерения расхода

Слайд 52
4.5. Методы и средства измерения расхода

4.5. Методы и средства измерения расхода

Слайд 53
4.5. Методы и средства измерения расхода
4.5.2. Расходомеры постоянного перепада давления

4.5. Методы и средства измерения расхода4.5.2.	Расходомеры постоянного перепада давления

Слайд 54
4.5. Методы и средства измерения расхода

4.5. Методы и средства измерения расхода

Слайд 55
4.5. Методы и средства измерения расхода
4.5.3. Электромагнитные расходомеры

4.5. Методы и средства измерения расхода4.5.3.	Электромагнитные расходомеры

Слайд 56
4.5. Методы и средства измерения расхода

4.5. Методы и средства измерения расхода

Слайд 57
4.5. Методы и средства измерения расхода

4.5. Методы и средства измерения расхода

Слайд 58
4.5. Методы и средства измерения расхода

4.5. Методы и средства измерения расхода

Слайд 59
4.5. Методы и средства измерения расхода

4.5. Методы и средства измерения расхода

Слайд 60
4.5. Методы и средства измерения расхода

4.5. Методы и средства измерения расхода

Слайд 61
4.5. Методы и средства измерения расхода

4.5. Методы и средства измерения расхода

Слайд 62
4.5. Методы и средства измерения расхода

4.5. Методы и средства измерения расхода

Слайд 63
4.5. Методы и средства измерения расхода

4.5. Методы и средства измерения расхода

Слайд 644.5.8. Кориолисовы расходомеры
Рис.4.50. Чувствительный элемент кориолисовых расходомеров:
а – при отсутствии

расхода; б – при наличии расхода;
в – вид на чувствительный

элемент спереди при наличии расхода.
4.5.8. Кориолисовы расходомерыРис.4.50. Чувствительный элемент кориолисовых расходомеров:а – при отсутствии расхода; б – при наличии расхода;в –

Слайд 65
Рекомендуемая литература
Методы и средства измерений, испытаний и контроля : учебное

пособие. В 5 ч. / А.Г. Дивин, С.В. Пономарев, Г.В.

Мозгова. – Тамбов : Изд-во ФГБОУ ВПО «ТГТУ», 2012. – Ч. 2. –108 с.

Зайцев, С.А. Контрольно-измерительные приборы и инструменты : учебное пособие / С.А. Зайцев, Д.Д. Грибанов, А.Н. Толстов, Р.В. Меркулов. – М. : Издательский центр «Академия», 2006. – 464 с.

Раннев, Г.Г. Методы и средства измерений : учебник для вузов / Г.Г. Раннев, А.П. Тарасенко. – 3-е изд., стер. Издательский центр «Академия», 2006. – 336 с.
Харт, Х. Введение в измерительную технику / Х. Харт ; пер. с нем. – М.: Мир, 1999. – 391 с.

5. Клюев, В.В. Неразрушающий контроль и диагностика: справочник / под ред. В.В. Клюева. – 3-е изд., перераб. и доп. – М.: Машиностроение, 2005. – 656 с.

6. Эткин, Л.Г. Виброчастотные датчики. Теория и практика / Л.Г. Эткин. – М.: Изд-во МГТУ им. Н.Э. Баумана, 2004. – 408 с.

7. Болтон, У. Карманный справочник инженера метролога /
У. Болтон. – М. : Издательский дом «Додека-XXI», 2002. – 384 с.].
Рекомендуемая литератураМетоды и средства измерений, испытаний и контроля : учебное пособие. В 5 ч. / А.Г.

Обратная связь

Если не удалось найти и скачать доклад-презентацию, Вы можете заказать его на нашем сайте. Мы постараемся найти нужный Вам материал и отправим по электронной почте. Не стесняйтесь обращаться к нам, если у вас возникли вопросы или пожелания:

Email: Нажмите что бы посмотреть 

Что такое TheSlide.ru?

Это сайт презентации, докладов, проектов в PowerPoint. Здесь удобно  хранить и делиться своими презентациями с другими пользователями.


Для правообладателей

Яндекс.Метрика