Разделы презентаций


Лекция 8 Тотығу стрестің өсімдіктерге әсері

Содержание

Оттектің активті формаларыСтресс жағдайда оттектің активті формалары түзіледі. ОАФ-ға оттектің аз мөлшері анлғанға қарамастан (2—5%), олар өте уытты болады, барлық клетканың компоненттерін зақымдайды. Барлық ОАФ - О2 молекуласының жартылай тотықсызданудың

Слайды и текст этой презентации

Слайд 1Лекция 8

Тотығу стрестің өсімдіктерге әсері

Лекция 8 Тотығу стрестің өсімдіктерге әсері

Слайд 2


Оттектің активті формалары

Стресс жағдайда оттектің активті формалары түзіледі.
ОАФ-ға

оттектің аз мөлшері анлғанға қарамастан
(2—5%), олар өте уытты болады,

барлық клетканың компоненттерін зақымдайды.

Барлық ОАФ - О2 молекуласының жартылай тотықсызданудың өнімі.
Оттектің активті формаларыСтресс жағдайда оттектің активті формалары түзіледі. ОАФ-ға оттектің аз мөлшері анлғанға қарамастан (2—5%), олар

Слайд 3Оттек барлық тірі ағзалардың құрамына кіреді.

Негізгі жағдайында оттекте екі

қосылмаған электрондары бар, басқаша айтқанда, ол би-
радикал болып

келеді, ол жағдайда оның активтігі онша жоғары болмайды.

Триплеттік жағдайдағы (3О2), кәдімгі молекулалық оттектен басқа , оның 6 активті туындылары болады.




·










Оттек барлық тірі ағзалардың құрамына кіреді. Негізгі жағдайында оттекте екі қосылмаған электрондары бар,  басқаша айтқанда, ол

Слайд 4
Органикалық молекулалар

Спиндері
Антипараллельді
Оттекпен баяу әрекеттеседі
Молекулалық оттек
Триплет ,
екі қосылмаған
электрондар

параллельды
спиндерімен

Синглетті

Органикалық молекулалар СпиндеріАнтипараллельдіОттекпен баяу әрекеттеседіМолекулалық оттекТриплет , екі қосылмағанэлектрондар параллельды спиндеріменСинглетті

Слайд 5Классификация электронных состояний молекулы основывается на ряде признаков, из к-рых,

прежде всего, следует отметить мулътиплетностъ и тип симметрии. Мультиплетность электронного

состояния М задается квантовым числом S результирующего электронного спина (М = 2S+ 1) и характеризует кратность вырождения состояния по спину. Состояние с М = 1 (S = 0) наз. синглетным (обозначается буквой S), состояние с М=2 (S = 1/2) - дублетным (D), состояния с М=3 - триплетным (Т)и т.д. В магн. поле вырождение, состояний снимается: дублетное состояние расщепляется на два подуровня, триплетное - на три подуровня (см. Вырождение энергетических уровней). Электронное состояние с наименьшей энергией наз. основным (как правило, 50-состояние), остальные состояния - возбужденные (S1, S2, T1, T2 ...). У большинства известных молекул в своб. состоянии основное состояние является синглетным. Молекулы с нечетным числом электронов, к числу к-рых относится, напр., NO, имеют обычно дублетное основное состояние. Среди молекул, имеющих в качестве основного триплетное состояние, прежде всего выделяют мол. кислород О2. Возбужденные состояния молекул, образовавшиеся в результате поглощения кванта света, как правило, быстро теряют энергию возбуждения (дезактивируются), причем механизмы дезактивации м. б. различными. Время жизни низших возбужденных S1-состояний колеблется для разных молекул между 10-10 и 10-7 с, для T1 состояний от 0,0001 с до неск. секунд. Лежащие более высоко по энергии возбужденные состояния часто дезактивируются безызлучательно и имеют времена жизни менее 10-11 с.
Классификация электронных состояний молекулы основывается на ряде признаков, из к-рых, прежде всего, следует отметить мулътиплетностъ и тип

Слайд 7Спектры испускания. Многоатомные молекулы в конденсир. фазе способны заметно испускать

свет лишь при переходах из S1 - и T1 состояний.

Испускание, связанное с излучат. переходом S1 S0, получило назв. флуоресценции, а связанное с переходом T1 S0 - фосфоресценции (см. Люминесценция). Возбужденные молекулы до акта испускания света успевают частично дезактивироваться и оказываются на нулевом колебат. уровне S1 или T1 состояния. При возбуждении в-ва линейно поляризованным светом испускание оказывается анизотропным. Степенью поляризации излучения наз. величину где интенсивность той компоненты излучения, к-рая поляризована так же, как и возбуждающий свет, а - интенсивность перпендикулярно поляризованной этому направлению компоненты. Степень поляризации излучения каждого в-ва в р-ре зависит, в частности, от природы р-рителя и от длины волны возбуждающего света.
Спектры испускания. Многоатомные молекулы в конденсир. фазе способны заметно испускать свет лишь при переходах из S1 -

Слайд 8Молекулалық оттек негізгі күйінде триплет болып келеді. Ол екі қосылмаған

электрондары бар спиндері параллельды, олар әр түрлі орбитальда орналасқан.

Көбінесе

органикалық молекулалар синглетті болады, электрондардың спиндері антипараллельды болады.
Спиндерінің бағыты әр түрлі болғандықтан органикалық заттар оттектің молекуласымен әрекеттесуі өте баяу жүреді.
Молекулалық оттек негізгі күйінде триплет болып келеді. Ол екі қосылмаған электрондары бар спиндері параллельды, олар әр түрлі

Слайд 9Оттектің молекуласының суға дейін
тыныс алу тізбегінде
толық тотықсыздану
4 электрон
ОАФ

түзілуі
Бір элетрондық жартылай
тотықсыздану

Бос
радикалдар

Оттектің молекуласының суға дейін тыныс алу тізбегінде толық тотықсыздану4 электронОАФ түзілуіБір элетрондық жартылай тотықсыздануБос радикалдар

Слайд 10Ұлпаларда ОАФ аз мөлшерде болады.
Н2О2 -10-8 моль/л,
О2*-

- 10-11 моль/л,
НО*- - 10-11 моль/л.

ОАФ-ға сингдетті оттек

те жатады (1О2).

Оның түзілуінің негізгі жолы сәулелік реакциялар арқылы.

Поглощая квант света пигмент-фотосенсибилизатор (главным образом хлорофилл) переходит в синглетное (1П) или триплетное (3П) возбужденное состояние.



Ұлпаларда ОАФ аз мөлшерде болады. Н2О2 -10-8 моль/л, О2*- -  10-11 моль/л, НО*- - 10-11 моль/л.ОАФ-ға

Слайд 11ОАФ-РЫ БИОМОЛЕКУЛАЛАРДЫ ЗАҚЫМДАНУДА

Молекулалық оттек өз өзінен бақыланбайтын химиялық реакцияларға қатспайды,

оны ативтендіру үшін ферменттік процестер қажет.

Оларға : оксидазалар және оксигеназалар

жатады.
Бірақ қаталитикалық орталықтарында оттек соңғы өнімдеріне дейін айналады, ортаға бөлінбей, клетканы органикалықмолекулаларын зақымдамай.
Зақымдайтын агенттерге оттектің активті формаларыжатады, олар физико-химиялық процестердің барысында пайда болады.

Ең басты ОАФ (Осипов и др., 1990):
- супероксид радикалдар (О2-),
- сутектің асқын тотығы (Н2О2),
- гидроксил (бос) радикалдар (*ОН, НО2*),
- синглетті оттека 4
- иондар НО2-.

ОАФ-РЫ БИОМОЛЕКУЛАЛАРДЫ ЗАҚЫМДАНУДАМолекулалық оттек өз өзінен бақыланбайтын химиялық реакцияларға қатспайды, оны ативтендіру үшін ферменттік процестер қажет.Оларға :

Слайд 12



·










3О2
Атомарлық оттек
О
Озон
О3
Синглеттік оттек
1О2
Супероксидті анион радикал
О2
Гидроксилды радикал
· ОН
Гидропероксидті радикал
· ОН
Синглеттік оттек
1О2

·3О2Атомарлық оттекООзонО3Синглеттік оттек1О2Супероксидті анион радикалО2Гидроксилды радикал· ОНГидропероксидті радикал· ОНСинглеттік оттек1О2

Слайд 13Тiршiлiк әрекетiнiң өнiмдерiне жатпайды
Атомарлық оттек
О
Озон
О3
Супероксидті анион радикал
О2
Гидроксилды радикал
· ОН
Гидропероксидті радикал
·

ОН
Синглеттік оттек
1О2
Тотығу реакциялар нәтижесңнде пайда болатын оттектің активті формалары

Тiршiлiк әрекетiнiң өнiмдерiне жатпайдыАтомарлық оттекООзонО3Супероксидті анион радикалО2Гидроксилды радикал· ОНГидропероксидті радикал· ОНСинглеттік оттек1О2Тотығу реакциялар нәтижесңнде пайда болатын оттектің

Слайд 14Оттектің аткивті формалары (ОАФ) – қысқа өмір сүретін активті реакцияларға

жоғары қабілетті оттектің формалары, олар оттектің элеrтрондық қозуының және тотығып-тотықсыздану

реакцияларының нәтижесінде пайда болады .

Оттектің аткивті формалары (ОАФ) – қысқа өмір сүретін активті реакцияларға жоғары қабілетті оттектің формалары, олар оттектің элеrтрондық

Слайд 15ОАФ түзілунің бірнеше жолдары бар.Олар аэробты метаболизмде , егер тыныс

алу тізбегінде оттек толық тотықсызданбаса.жанама өнімдер түрде пайда болады.
.

ОАФК

цитозоль ферменттің арқасындада жанама өнім ретінде түзіледі. Мысалы ксантиноксидаза,

Бірақ кейбір ферменттер тек ОАФ генерациялайды.

Мысалы, мембрананың NADPH (никотинамидаде-ниндинуклеотидфосфат)-оксидазасы (NADPH — oxidase — NOX).

Ола молекулалық оттекті тотықсыздандырады клетканың тысында супероксидке дейін О2*–, онда ол цитозольдық NADPH-ты тотықтырады NADP+. -дейін

ОАФ түзілунің бірнеше жолдары бар.Олар аэробты метаболизмде , егер тыныс алу тізбегінде оттек толық тотықсызданбаса.жанама өнімдер түрде

Слайд 16АФК
Ферментсіз
процестер
Фенолдар,
Флавиндердің тотығу-
тотықсыздану
реакциялар
Гем- және
SН- құрамында бар


қосындылардың
Автототығуы
Ферментті
процестер
Мембранадағы
электронтасымалдау
тізбектерінің жұмыс жасауы
Хлоропласттар
Супероксидті радикал
Ферродоксин
қатысуымен

ФЖI

ФЖ II
судың
фотототығуында

РБФ-карбоксилазаның
оксигеназалық
функциясы

ЗФГҚ-ға және
2Ф-гликоль қышқылына
ыдырау

АФКФерментсіз процестерФенолдар, Флавиндердің тотығу-тотықсыздану реакцияларГем- және SН- құрамында бар қосындылардың Автототығуы Ферментті процестерМембранадағы электронтасымалдау тізбектерінің жұмыс жасауыХлоропласттарСупероксидті

Слайд 17Митохондриялар
Убихинонның
тотығып-
тотықсызданып
айналуы
Цианид-
резистентті
тыныс алу
ЭПТ
Цитохромом
Р-450
Генерация О2*-
НАДФН –тың тотығуы
Құрамында

флавин бар
ферментттердің
қатысуымен
(цитохром с редуктазы).
Пероксисомалар
Ксантиноксидаза
Цитозоль
және клетка қабығы
Пероксидазамен
субстраттардың

тотығуы
Митохондриялар Убихинонныңтотығып-тотықсызданып айналуыЦианид-резистентті тыныс алуЭПТЦитохромом Р-450Генерация О2*-НАДФН –тың тотығуы Құрамында флавин бар ферментттердің қатысуымен (цитохром с редуктазы).ПероксисомаларКсантиноксидазаЦитозоль

Слайд 18


Бос радикал сыртқы орбитальда электроны бар бөлік.

Ол бөлікті мынадай

белгілейді «·».


Бос радикал сыртқы орбитальда электроны бар бөлік. Ол бөлікті мынадай белгілейді «·».

Слайд 19

Супероксидті анион радикал
О2-

Оттектің бір электрондық тотықсыздануының өнімі – протонданған формадағы

гидропероксидті радикал ионданған формадағы супероксидті анион-радикал
Супероксидті радикалды сутектің асқын

тотығының (Н2О2) бір электрондық тотығу нәтижесінде алуға болады
Супероксидті анион радикалО2-Оттектің бір электрондық тотықсыздануының өнімі – протонданған формадағы гидропероксидті радикал ионданған формадағы супероксидті анион-радикалСупероксидті радикалды

Слайд 20Супероксид анион-радикал және басқа ОАФ клетканың әр түрлі құрылымдарында түзіледі.



Олар ферментсіз (фенолдардың, хинондардың, құрамында SH-топтары бар қосындылардың тотығу-тотықсыздану реакциялары)

және ферменттердің қатысуымен жүретін процестер мен байланысты .

Супероксид анион-радикал және басқа ОАФ клетканың әр түрлі құрылымдарында түзіледі. Олар ферментсіз (фенолдардың, хинондардың, құрамында SH-топтары бар

Слайд 21Cупероксидті анион-радикалдың түзілуі құрамында флавин бар ксантиноксидаза, сияқты ферменттің қатысуымен,

микросомдық мионооксигеназалар, тотықсызданған флавиндердің және хинондардың тотығуында
Ксантиноксидаза пуриндерді мочевая қышқылдарға

катаболиздендіреді
(пуриндер ДНКның құрамына кіреді), Микросомдық монооксигеназалар ксенобиотиктердің метаболизміне қатысады
Cупероксидті анион-радикалдың түзілуі құрамында флавин бар ксантиноксидаза, сияқты ферменттің қатысуымен, микросомдық мионооксигеназалар, тотықсызданған флавиндердің және хинондардың тотығуындаКсантиноксидаза

Слайд 22Митохондрии являются главным источником создания супероксидных анионов в клетках.
В

ходе транспорта электронов к молекулярному кислороду, в соответствии с оценками,

от 1 до 5 % электронов в цепи дыхания теряются, в большинстве своем участвуя в формировании O2.

Все, что уменьшает эффективность проводимости в цепи и нарушает транспорт электронов , например нарушение кеточного окислительного (redox) потенциала может увеличивать производство супероксидов.

Количество супероксидов и перекисное окисление липидов увеличивается в ходе апоптоза [ Bredesen ea 1995 ].

Митохондрии являются главным источником создания супероксидных анионов в клетках. В ходе транспорта электронов к молекулярному кислороду, в

Слайд 23Бос радикалда сыртқы орбитальда. қосылмаған электрон болады

Супероксид анион радикал

ол тотықсызданудың бірінші өнімі, оның протонданған формасы гидропероксидті радикал (НО2

.)

. Супероксидті радикал өте қатты зиян әсер етеді мембраналарға
Бос радикалда сыртқы орбитальда. қосылмаған электрон болады Супероксид анион радикал ол тотықсызданудың бірінші өнімі, оның протонданған формасы

Слайд 24Молекулалық оттектен басқа, олар мембраналардан жақсы өтеді, супероксидті радикалдың заряды

бар,

ол су молеклаларымен қоршалып тұрады, сондықтан ол гидрофобтық баръерді

өте алмайды.

Ол өмір уақыты ұзақ болады. Және басқа ОАФның көзі болады.

Бір электрон және екі протон супероксидті радикалға қосылғанда сутектің асқын тотығы пайда болады.
Молекулалық оттектен басқа, олар мембраналардан жақсы өтеді, супероксидті радикалдың заряды бар, ол су молеклаларымен қоршалып тұрады, сондықтан

Слайд 25АФК-ның генерациясында молекулалық оттектің күн сәуесінің әсерінен фотодиссиоциацияның нәтижесінде пайда

болған озон маңызды роль ойнайды.
Озон оттекпен әрекеттескенде супероксид-анион пайда болады:
О3+О2

2О2 +О2.-

Содан кейін сутектің асқын тотығы, синглетті оттек және гидроксил-радикал.
АФК-ның генерациясында молекулалық оттектің күн сәуесінің әсерінен фотодиссиоциацияның нәтижесінде пайда болған озон маңызды роль ойнайды.Озон оттекпен әрекеттескенде

Слайд 26 Н2O2
Ол орташа тотықтырғыш болып саналады.
Валенттігін ауыстыратын металдар болмаса

ол тұрақты болады.
Бәрақ оның өмірі ұзақтығынан және қосқабатты липидтерден

өту қабілетті бар болғандықтан мембранадан жақсы өтеді.










Н2O2Ол орташа тотықтырғыш болып саналады. Валенттігін ауыстыратын металдар болмаса ол тұрақты болады. Бәрақ оның өмірі ұзақтығынан

Слайд 27Cупероксид анион-радикалдың түзілуі құрамында флавин бар ксантиноксидаза, сияқты ферменттің қатысуымен,

микросомдық мионооксигеназалар, тотықсызданған флавиндердің және хинондардың тотығуында
Ксантиноксидаза пуриндерді несеп қышқылға

катаболиздендіреді
(пуриндер ДНКның құрамына кіреді), Микросомдық монооксигеназалар ксенобиотиктердің метаболизміне қатысады
Cупероксид анион-радикалдың түзілуі құрамында флавин бар ксантиноксидаза, сияқты ферменттің қатысуымен, микросомдық мионооксигеназалар, тотықсызданған флавиндердің және хинондардың тотығуындаКсантиноксидаза

Слайд 28хинон семихинон

хинон			семихинон

Слайд 30
Бірақ ең көп супероксидтер митохондриядағы және хлоропласттағы электрон тасымалдаушы тізбектің

жұмысында түзіледі.

Супероксид оттектің хлоропластта тотықсыздануының негізгі бірінші өнімі болып келеді.


Ол фотосинтездің электрон тасымалдаушы тізбектің төмен потенциалды акцепторларында молекулалық оттекке электрондардың тасымалдану нәтижесінде пайда болады:
1 ФЖ - Гемсіз құрамында темір бар белокта ферредоксинде (Fd), b563 цитохромда және Фд-НАДФ+редуктазада;
2 ФЖ – бірінші ретті хинонды электрон акцепторде - феофитинде.
Бірақ ең көп супероксидтер митохондриядағы және хлоропласттағы электрон тасымалдаушы тізбектің жұмысында түзіледі.Супероксид оттектің хлоропластта тотықсыздануының негізгі бірінші

Слайд 31- Клеткалық қабығында оттектің радикалдары пайда болады. Ол өсімдіктің иммундық

реакцияларында, клетка қабығындағы , оның ұзарғаныныда полисахаридтердің арасында фенолдық заттарды

пайда болуы, лигниннің синтезінде, монофенолдардың босрадикалды полимеризациясында.
Супероксид анионға екінші электронның қосылу нәтижесінде сутектің асқын тотығуы, гидропероксидті және асқын тотыққан аниондар түзіледі, олар радикалды өнімдерге жатпайды.
Супероксидті радикалдың су ерітінділерде активтігі төмен, Онда супероксидті және гидроперексидті радикал дисмутацияға ұшырайды – сутектің асқын тотығы пайда болады
- Клеткалық қабығында оттектің радикалдары пайда болады. Ол өсімдіктің иммундық реакцияларында, клетка қабығындағы , оның ұзарғаныныда полисахаридтердің

Слайд 32 Оттектің басқа радикалдарынан және синглетті оттектен айырмашылығы -

оның ең маңызыды қасиеті - салыстырмалы өмір сүру уақыты

су ерітінділерде ұзақ (бірнеше микросекундалар), оның арқасында радикал тұзілген жерінен алыс жаққа жылжуы мүмкін.

Протонданғанда супероксид гидропероксидті радикалға .ОН айналады, оның тотығу әсері жоғары болады.

Оттектің басқа радикалдарынан және синглетті оттектен айырмашылығы - оның ең маңызыды қасиеті -  салыстырмалы

Слайд 33Бір электрон және екі протондар супероксид радикалға қосылғанда сутектің асқын

тотығыпайдаболады (Н202

+
















Сутектің асқын тотығы оттектің тотықсыздануының өнімдерінің ішінде ең тұрақты болып келеді. Онда электрлік заряд жоқ. Сондықтан ол биологиялыұ мембраналардан оңай өте алады.

В то же время благодаря относительно продолжительному времени жизни и растворимости липидном бислое, пероксид может легко диффундировать через мембраны.

При дальнейшем одноэлектронном восстановлении возможно появление гидроксильного радикала Н0· , очень сильного окислителя.

1 электрон + 2 протон


Супероксид радикал

Н202

Бір электрон және екі протондар супероксид радикалға қосылғанда сутектің асқын тотығыпайдаболады (Н202

Слайд 35
Осы ОАФның өмір сүру ұзақтығы 1 мс, сондықтан ол түзілген

жерден біраз жерге диффузяланады.
Асқын тотыңтың түзелетін жылдамдығы 100-200 нМ/м2 жапырақтың

алақанының бір секундада митохондрияда, 20 есе тезірек хлоропласттарда, 50 есе – өсімдік клеткаларындағы пероксисомаларда.
Н2О2 – көп оксидазалардағы оттектің тотықсызданған өнімі.
Кейбір ферменттер, мысалы ксантиноксидаза, альдегидоксидаза, мембранамен байланысөан НАДФН-оксидазалар бір мезгілде супероксид және пероксид, олардың өатынасы концентрациядан және pHтан тәуелді.

Осы ОАФның өмір сүру ұзақтығы 1 мс, сондықтан ол түзілген жерден біраз жерге диффузяланады.Асқын тотыңтың түзелетін жылдамдығы

Слайд 36Хлоропластта сутектің асқын тотығы фото тыныс алуда түзіледі, гликолат гликолаоксидазамен

тотыққынада, онда Н2О2 ол каталазамен ыдырайды. затем разлагается каталазой.
Сутектің

асқын тотығы Генерация пероксида водорода может происходить II ФЖ хлоропласттарда су фотототыққанда, феофитин-пластохинон бөлігінде.
Және Н2О2 (через супероксид) түзілуі ФЖ1 терминалды флавиндік редуктазанығ қатысуымен жүреді Ф.
Хлоропластта сутектің асқын тотығы фото тыныс алуда түзіледі, гликолат гликолаоксидазамен тотыққынада, онда Н2О2 ол каталазамен ыдырайды. затем

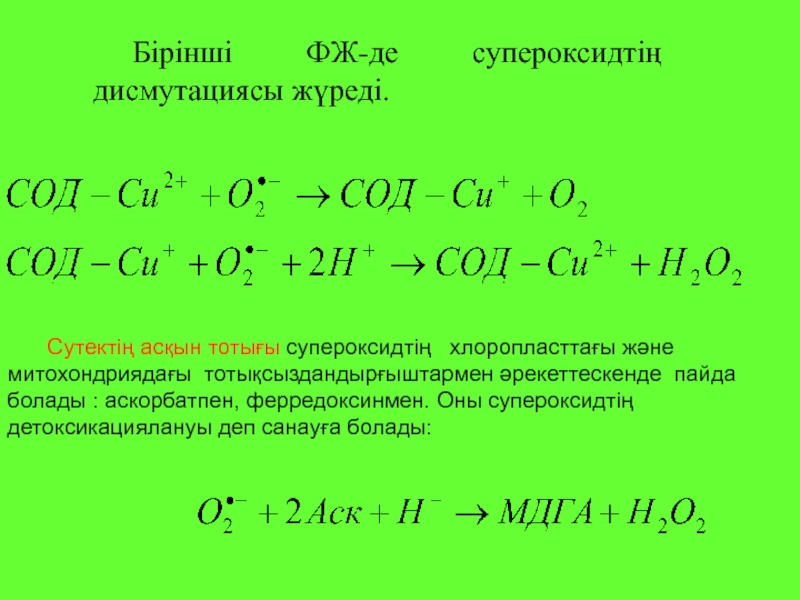
Слайд 37Сутектің асқын тотығы супероксидтің хлоропласттағы және митохондриядағы тотықсыздандырғыштармен әрекеттескенде

пайда болады : аскорбатпен, ферредоксинмен. Оны супероксидтің детоксикациялануы деп санауға

болады:

Бірінші ФЖ-де супероксидтің дисмутациясы жүреді.

Сутектің асқын тотығы супероксидтің  хлоропласттағы және митохондриядағы тотықсыздандырғыштармен әрекеттескенде пайда болады : аскорбатпен, ферредоксинмен. Оны супероксидтің

Слайд 38 Фентон реакциясы:

Сутектің асқын тотығының токсикалық әсері осымен белгіленеді

Хабера-Вайса реакциясы:

,

Фентон реакциясы: Сутектің асқын тотығының токсикалық әсері осымен белгіленеді Хабера-Вайса реакциясы:,

Слайд 39ГИДРОКСИЛ РАДИКАЛ ОН.

Келесі бір электрондық тотықсызданған нәтижесінде гидроксил радикал түзіледі

ОН.



Ол қатты тотықтырғыш болып келеді.

Сонымен, сутектің асқын тотығының ролі

тек өзінің химиялық реактивтігімен емес, ол басқа ОАФ түзу қабілетімен белгіленеді

ГИДРОКСИЛ РАДИКАЛ ОН.Келесі бір электрондық тотықсызданған нәтижесінде гидроксил радикал түзіледі ОН. Ол қатты тотықтырғыш болып келеді.Сонымен, сутектің

Слайд 40Гидроксил радикал клетканың ішінде миграция жасалмайды, себебі ол тез биомолекулаларымен

реакцияға түседі.
Оның негізгі көзі Фентон реакциясы металдардың қатысуымен.

Темір Fe

2+ +H2O2 Fe3+ +OH- +HO.

Металдар HO. -ты генерациялайды тек неорганикалық тұздарда емес және белоктарда да.


Гидроксил радикал клетканың ішінде миграция жасалмайды, себебі ол тез биомолекулаларымен реакцияға түседі.Оның негізгі көзі Фентон реакциясы металдардың

Слайд 41Гидроксил радикал клетканың ішінде миграция жасамайды, себебі ол тез биомолекулаларымен

реакцияға түседі.

ОН-тың негізгі көзі - Фентон реакциясы металдардың қатысуымен.

Гидроксил радикал клетканың ішінде миграция жасамайды, себебі ол тез биомолекулаларымен реакцияға түседі.ОН-тың негізгі көзі - Фентон реакциясы

Слайд 42Озон жапырақтың клеткалық плазмалеммасымен байланысады, леп тесіктердің реттелуін бұзады, тилакоидтық

мембрананы зақымдайды, РБФ-карбоксилазаны деградацияға ұшыратады, соңында фотосинтезді тежейді.

ОАФ, әсіресе НО.

, органикалық заттармен әрекеттесіп липидтердің, ДНҚ-ның, белоктардың гидропероксидтерін түзеді.

Құрылым бойынша ROOH Н2О2 сияқты
/ R-O-O-H Н-О-О-Н/ және химиялық активті.


Озон жапырақтың клеткалық плазмалеммасымен байланысады, леп тесіктердің реттелуін бұзады, тилакоидтық мембрананы зақымдайды, РБФ-карбоксилазаны деградацияға ұшыратады, соңында фотосинтезді

Слайд 43Озон
Плазмалемма клеток листьев
Нарушение регуляции
устьичного аппарата
Повреждение
тилакоидных
мембран
Деградация
(фотоингибирование)
РБФ-карбоксилазы
Торможение

фотосинтеза
в целом

ОзонПлазмалемма клеток листьевНарушение регуляции устьичного аппаратаПовреждение тилакоидных мембранДеградация (фотоингибирование) РБФ-карбоксилазыТорможение фотосинтеза в целом

Слайд 44ROOH-тың түзілуін асқын тотығу деп атайды

Метаболизм барысында гидропероксидтер спирттерге, альдегидтерге,

эпоксидтерге айналады.
Липидтерде /L/ полиқанықпаған май қышқылдарда ОАФ тізбек реакцияларды

туғызады, липидтердің радикалдары /L*/, пероксилдер /LOO*/ гидропероксидтері / LOOH/ , алкосилдер /LO*/ түзіледі
ROOH-тың түзілуін асқын тотығу деп атайдыМетаболизм барысында гидропероксидтер спирттерге, альдегидтерге, эпоксидтерге айналады.Липидтерде /L/ полиқанықпаған май қышқылдарда

Слайд 45Взаимодействуя с органическими веществами, АФК. главным образом Н0* образует гидропероксиды

(RООН) ДНК, белков. липидов.

По структуре RООН подобен Н202 и

химически тоже активен
R-О-О-Н и Н-О-О-Н
Образование RООН называют перекисным окислением (пероксидацией).



Гидропероксиды

Метаболизм

Спирты

Альдегиды

Эпоксиды

Другие
окисленные
соединения

Взаимодействуя с органическими веществами, АФК. главным образом Н0* образует гидропероксиды (RООН) ДНК, белков. липидов. По структуре RООН

Слайд 46Реакция LООН с Fе2+ ведет к разветвлению цепи.

Далее образуются

диеновые (триеновые) коньюгаты жирных кислот, а конечными продуктами являются минорные

метаболиты — малоновый диальдегид, этан, пентан и др.

Этот процесс, называемый перекисным окислением липидов (ПОЛ), может происходить спонтанно, неферментативно, но большое значение имеют и ферментативные реакции, например с участием липооксигеназ.

Липоксигеназа включает кислород в ненасыщенные жирные кислоты, образуя гидроксиды со смещением двойной связи


Реакция LООН с Fе2+ ведет к разветвлению цепи. Далее образуются диеновые (триеновые) коньюгаты жирных кислот, а конечными

Слайд 47В липидах (L), в основном в полиненасыщенных жирных кислотах,




АФК
Цепные

реакции в липидах
Липидные радикалы- L*
Пероксилы - LОО*
Гидропероксиды - LООН*
Алкосилы -

LО*
В липидах (L), в основном в полиненасыщенных жирных кислотах, АФКЦепные реакции в липидахЛипидные радикалы- L*Пероксилы - LОО*Гидропероксиды

Слайд 49Синглетті оттек 1О2
Оның түзілуі жарық реакциялармен байланысты.

Жарықтың 1 квантын сіңіргенде пигмент-сенсибилизаор /хлорофилл/ синглеттік қозу күйге өтеді

/1П/ немесе триплетті /3П/. Пигмент молекуласы синглет немесе триплет түрінде Щә-мен әрекеттесіп, оның негізгі күйі триплеттік, оған энергияны тасымалдайды, ондаЩә-нің спині өзгереді.
Синглетті оттек 1О2   Оның түзілуі жарық реакциялармен байланысты. Жарықтың 1 квантын сіңіргенде пигмент-сенсибилизаор /хлорофилл/ синглеттік

Слайд 50Синглетті оттек (1О2), фотототығуда пайда болады
фотосенсибилизаторлар - флавины, гематопорфирин, хлорофилл

и др., бар жағдайда және супероксидті радикалдар дисмутацияланғанда (Khan,1970).
ДИСМУТАЦИЯ,

тотығутотықсыздану процесс,оның нәтижесінде бір органикалық немесе неорганикалық заттан бір мезгілде тотыққан және тотықсызданған формалары түзіледі.

Синглетті оттек биосубстраттарды зақымдайды, әсіресе қос байланыстары бар қосындыларды; соңғы өнімі органикалық молекулаларының гидроперекистері - биомембраналардың қанықпаған липидтерінде жүретін ең маңызыды процесс

Валенттігін өзгертетін металдарбар жағадайда осы биомолекулаларды тізбек тотығу деградацияның реакцияларына ұшыратады. (Vladimirov etc., 1980).



Синглетті оттек (1О2), фотототығуда пайда боладыфотосенсибилизаторлар - флавины, гематопорфирин, хлорофилл и др., бар жағдайда және супероксидті радикалдар

Слайд 51Осы процестің ең басты қорғаныс механизмі бета-каротин, ол синглетті оттекті

триплетті жағдайға өткізеді. Бірақ су мен токоферол да синглетті оттекті

инактивацияландырады.
Нәтижесінде химиялық активті синглетті оттек пайда болады. Басқа механизм- пигменттің триплетті түрінің, оттектің, субстраттың кешенінің диссоциациясында бос радикалдар пайдаболады.
Синглетті оттек көп органикалық заттармен (RH) реакцияға түсе алады.
Онда олар гидропероксидтерді түзеді.
RH +1О2 = ROOH




Осы процестің ең басты қорғаныс механизмі бета-каротин, ол синглетті оттекті триплетті жағдайға өткізеді. Бірақ су мен токоферол

Слайд 52Молекулы пигмента в виде синглета или триплета. сталкиваясь с 02,

основное состояние которого триплетно,
передают на него энергию в результате

у О2 меняется спин и образуется химически активный синглетный молекулярный кислород.




+


Квант света

Пигмент-
фотосенсибилизатор

Хлорофилл –
синглетное состояние
или триплетное

02

1О2

Молекулы пигмента в виде синглета или триплета. сталкиваясь с 02, основное состояние которого триплетно, передают на него

Слайд 53ОАФ биологиялық маңызы
Қалыпты жағдайда ОАФ және липидтердің асқын тотығы

пайда болатыны белгілі.

Патологиялық салдар ОАФ және пероксидтер жоғары мөлшерде

болғанда пайда болады. Ол стресс жағдайда болады:
засуха,
экстремальные температуры,
загрязнители воздуха,
-УФ- и γ-излучение,
гипероксия (кислородное отравление),
нарушение минерального питания (особенно избыток Fе2+ ,
- действие тяжелых металлов, ксенобиотиков,
гипоксия и аноксия
ОАФ биологиялық маңызыҚалыпты жағдайда ОАФ және  липидтердің асқын тотығы пайда болатыны белгілі. Патологиялық салдар ОАФ және

Слайд 54Тотығу стресс нуклеин қышқылдарды, белоктарды, липидтерді зақымдайды.
Супероксид анион-радикал митохондряның ішкі

мембранасында орналасады, митохондрияның ДНҚсының қасында, ол ең жақсы нысан болып

келеді.


Супероксидный
анион-радикал

Нуклеин қышқылдардың
пурин және пиримидин
негіздерәнәң
тотығуы

Тәзбектің үзілуі

Хромосомдарының
зақымдануы

Тотығу стресс нуклеин қышқылдарды, белоктарды, липидтерді зақымдайды.Супероксид анион-радикал митохондряның ішкі мембранасында орналасады, митохондрияның ДНҚсының қасында, ол ең

Слайд 55 ОАФ мутагендік әсер етеді.


АФК, липидные
гидропероксиды


Ингибирование
синтеза ДНК
Деление

клеток
Активирование
апоптоза

ОАФ мутагендік әсер етеді. АФК, липидные гидропероксидыИнгибирование синтеза ДНКДеление клетокАктивирование апоптоза

Слайд 56Окислительные модификации белков, вызванные АФК, включают не только изменение аминокислотных

остатков.

Это может быть и нарушение третичной структуры, и даже

денатурация белков.

ПОЛ вызывает деградацию прежде всего клеточных мембран.

Все описанные отрицательные воздействия АФК способны серьезно дезорганизовывать функционирование клеток и организма в целом.

Вместе с тем генерация АФК может быть необходима для формировання защитных реакций растений, например, при инфекционных заболеваниях.
Окислительные модификации белков, вызванные АФК, включают не только изменение аминокислотных остатков. Это может быть и нарушение третичной

Слайд 57АФК, локализованные
в плазматической мембране
и клеточной стенке
Атака и повреждение

патогенной микрофлоры
Метаболизм
фенольных соединений
Синтез лигнина, обеспечивающего
механическую прочность
клеточной стенки


Внеклеточный защитный
барьер,

препятствующий
проникновению патогенных
микроорганизмов
внутрь растительной клетки.


АФК, локализованные в плазматической мембране и клеточной стенкеАтака и повреждение патогенной микрофлорыМетаболизмфенольных соединенийСинтез лигнина, обеспечивающего механическую прочностьклеточной

Слайд 58Образование АФК — наиболее ранний ответ растения-хозяина, который позволяет узнать

патогена.
Исследования взаимоотношений патогена с растением-хозяином выявили также сигнальные и

регуляторные функции АФК, включающие другие, более поздние защитные реакции в клетках растений. Именно этим функциям АФК уделяется основное внимание в последние годы.




Низкие субтоксические
концентрации
АФК и органические
гидропероксиды

Индукция экспрессии
генов и деление клеток

АФК





МИТОХОНДРИИ
Ингибиторы
цитохромного пути
и салициловая кислота,
ингибирующая каталазу




,Индукция экспрессии
гена АОХ 1,
кодирующего синтез
альтернативной
оксидазы

Образование АФК — наиболее ранний ответ растения-хозяина, который позволяет узнать патогена. Исследования взаимоотношений патогена с растением-хозяином выявили

Слайд 59Накопление в клетке вторичных посредников — циклонуклеотидов: цАМФ и цГМФ,

стимулирует образование АФК.

У животных цГМФ образуется в результате активации

гидроксильного радикала цитоплазматической гуанилциклазой АФК вызывает повышение концентрации Са2+ в цитозоле и стимуляцию фосфорилирования белков в результате активации протеинказы (особенно протеинкиназы С), протеинтирозинкиназ к ингибированию протеинфосфатаз.

Активно исследуется также вопрос о том, могут ли сами АФК непосредственно выполнять функцию вторичных посредников гормонов.
В пользу этого свидетельствует модификация эффектов гормонов под влиянием АФК и их снижение или блокада антиоксидантами
Накопление в клетке вторичных посредников — циклонуклеотидов: цАМФ и цГМФ, стимулирует образование АФК. У животных цГМФ образуется

Слайд 60МЕХАНИЗМЫ ЗАЩИТЫ










Способы снижения образования активных форм кислорода

Торможение образования супероксид-аниона возможно

путем уменьшения в клетке содержания молекулярного кислорода или быстрого его

использования в дыхании вследствие снятия контроля ∆μН+ в ЭТЦ.

Для нормальной работы ЭТЦ дыхания необходима меньшая концентрация 02, чем для образования 02*-

Два механизма

Уменьшение
образования АФК

Функционирование
антиоксидантной
системы

МЕХАНИЗМЫ ЗАЩИТЫСпособы снижения образования активных форм кислородаТорможение образования супероксид-аниона возможно путем уменьшения в клетке содержания молекулярного кислорода

Слайд 61Концентрация кислорода. обеспечивающая половину максимальной скорости ферментативного восстановления (02 →

Н20), принята равной 3•10-7 моль/л.

Скорость неферментативного восстановления
(02 — 02*-)

линейно повышается с ростом концентрации 02.

Скорость поглощения кислорода на уровне, соответствующем атмосферному давлению 02 (0,22 моль/л), принята за 100%.

Абсолютная скорость поглощения кислорода, взятого за 100%, для реакции 02→ Н20 на 2 порядка больше, чем для реакции 02→02*-).

В области А молекулярного кислорода слишком мало для того, чтобы насытить цитохромоксидазу (< 5.10-7 моль/л)

Концентрация кислорода. обеспечивающая половину максимальной скорости ферментативного восстановления (02 → Н20), принята равной 3•10-7 моль/л. Скорость неферментативного

Слайд 63В области В цитохромоксидаза насыщена кислородом, но его недостаточно для

обеспечения заметной скорости образования супероксид-аниона.

Очевидно, именно эта область оптимальна

для аэробной жизни. И только в области С концентрация кислорода оказывается достаточно высокой, чтобы начали накапливаться АФК.

Однако эта концентрация все-таки очень мала (10-6—10-5 моль/л), поэтому образование АФК возможно в условиях, близких к аноксическим.

Итак, для того чтобы образование АФК стало невозможным. необходимо очень сильно снизить концентрацию кислорода.

В области В цитохромоксидаза насыщена кислородом, но его недостаточно для обеспечения заметной скорости образования супероксид-аниона. Очевидно, именно

Слайд 64Известно несколько способов снижения уровня кислорода в клетке.
Активация цианидрезистентной альтернативной

оксидазы в ЭТЦ митохондрий.

В результате такой активации энергия ∆μН+

не переходит в АТФ, а рассеивается в виде тепла.

При стрессовых воздействиях альтернативная оксидаза обычно активируется

Известно несколько способов снижения уровня кислорода в клетке.Активация цианидрезистентной альтернативной оксидазы в ЭТЦ митохондрий. В результате такой

Слайд 65Утечка ионов водорода.
Г. Биверс и Б. Чанс установили, что

образование Н2О2 митохондриям клеток животных в условиях in vitro весьма

заметно при дефиците АДФ. т. е. при невозможности образования ∆μН+ , а затем АТФ. После добавления АДФ пероксид водорода исчезал.
Значит, для прекращения накопления Н2О2 достаточно даже небольшого снижения электрохимического потенциала, вызываемого введением АДФ.
Такой эффект может достигаться и при сравнительно небольшой утечке Н+, не сопряженной с синтезом АТФ. Возможно, митохондрии располагают механизмом увеличения утечки протонов в состоянии покоя. Этот механизм мог бы предотвратить полное торможение дыхания. Сильное восстановление дыхательных ферментов и коферментов, накопление КоQ*-.

Действуя на внутриклеточном уровне, он должен включаться, когда АДФ исчерпывается. и выключаться, когда АДФ появляется вновь.
Утечка ионов водорода. Г. Биверс и Б. Чанс установили, что образование Н2О2 митохондриям клеток животных в условиях

Слайд 66Открывание пор в мембране митохондрий. Если система утечки протонов оказывается

недостаточной, включается более радикальный путь, ведущий к той же цели.

Подобную роль могут играть поры на внутренней мембране митохондрий, образующиеся в определенных специфических условиях. Они проницаемы для веществ массой не более 1.5 Д, и их открытие выравнивает все градиенты, включая градиенты концентраций Н+ и субстратов дыхания. В результате ∆μН+ полностью рассеивается, а скорость дыхания достигает максимальной величины. Ее ограничивает только активность дыхательных ферментов, а величина и скорости трансмембранных потоков субстратов через их переносчики не имеют значения. Поры превращают митохондрии из «электростанций» в «топку, сжигающую субстраты кислородом без накопления энергии.
Открывание пор в мембране митохондрий. Если система утечки протонов оказывается недостаточной, включается более радикальный путь, ведущий к

Слайд 67Образование активных форм кислорода (АФК, ROS) являющихся индукторами апоптоза
При нарушении

наружной мембраны митохондрий из межмембранного объема выделяется термолабильный фактор ,

вызывающий необратимое превращение ксантиндегидрогеназы в ксантиноксидазу [ Saksela, ea 1999 ]. Фактор устойчив к ряду испытанных ингибиторов протеаз , включая ингибиторы каспаз , ингибиторы сериновых протеаз и ингибиторы металлопротеиназ .
Ксантиндегидрогеназа катализирует зависимое от NAD+ окисление ксантина до гипоксантина и последующее окисление гипоксантина до мочевой кислоты. Ксантиноксидаза катализирует те же реакции, но не с NAD+, а с О2 в качеству акцептора электронов. При этом образуются  О2-  Н2О2, а из них -и другие активные формы кислорода (АФК) , которые разрушают митохондрии и являются мощными индукторами апоптоза. Механизмы образования АФК не ограничиваются ксантиноксидазной реакцией. Главным источником АФК в клетках являются митохондрии. Резкое увеличение АФК происходит при возрастании мембранного потенциала в митохондриях, когда снижено потребление АТР и скорость дыхания лимитируется ADP [ Korshunov, ea 1997 ]. Доля электронного потока через дыхательную цепь митохондрий, идущая на образование O2-, достигает 1-5% (см. [ Green, ea 1998 ]). Цитоплазматическая мембрана макрофагов и нейтрофилов содержит O2- - генерирующую NADPH-оксидазу.
Образование активных форм кислорода (АФК, ROS) являющихся индукторами апоптозаПри нарушении наружной мембраны митохондрий из межмембранного объема выделяется

Обратная связь

Если не удалось найти и скачать доклад-презентацию, Вы можете заказать его на нашем сайте. Мы постараемся найти нужный Вам материал и отправим по электронной почте. Не стесняйтесь обращаться к нам, если у вас возникли вопросы или пожелания:

Email: Нажмите что бы посмотреть 

Что такое TheSlide.ru?

Это сайт презентации, докладов, проектов в PowerPoint. Здесь удобно  хранить и делиться своими презентациями с другими пользователями.


Для правообладателей

Яндекс.Метрика