Разделы презентаций


МАРКШЕЙДЕРЛІК ІС және ГЕОДЕЗИЯ (кафедрасы) ФОТОГРАММЕТРИЯ (пәні) №_ 6 _

Лекция жоспарыЖергілікті жердің рельефінен шыққан аутқу Сурет еңісінен шыққан аутқу.

Слайды и текст этой презентации

Слайд 1МАРКШЕЙДЕРЛІК ІС және ГЕОДЕЗИЯ
(кафедрасы) ФОТОГРАММЕТРИЯ (пәні)
№_6_ дәріс

Оқытушы Жантуева

Ш.А.

ТАҚЫРЫБЫ:Жергілікті жердің рельефімен және сурет еңісінен шыққан суреттегі нүктенің аутқуы.



МАРКШЕЙДЕРЛІК ІС және ГЕОДЕЗИЯ (кафедрасы)  ФОТОГРАММЕТРИЯ (пәні)  №_6_ дәрісОқытушы   Жантуева Ш.А.ТАҚЫРЫБЫ:Жергілікті жердің рельефімен

Слайд 2Лекция жоспары
Жергілікті жердің рельефінен шыққан аутқу

Сурет еңісінен шыққан аутқу.

Лекция жоспарыЖергілікті жердің рельефінен шыққан аутқу Сурет еңісінен шыққан аутқу.

Слайд 3Жергілікті жердің рельефінен шыққан аутқу
Суретте жергілікті жер А және

В биіктіктері бар нүктелерге қатысты жергілікті жердің Т жазықтық басы

алынған. А нүктесі - + h1, Внүктесі – h2, S – жобалау нүктесі.

Горизонтальды сурет, жергілікті жердің рельефіне байланысты ортоганальды проекцияның планымен сәйкес келмейді.

А және В нүктелерінің ортогональды проекциясы Т басты жазықтықта Ао және Во нүктелерінде болады, аэросуретте а нүктесінің бейнеленуі жергілікті жердің А нүктесі болады, ао – Ао, нүкте в – В, во – Во
Егер жергілікті жердің А және В нүктелері басты жазықтыққа қатысты биіктіктері болмаса, онда олар өздерінің ортоганальды Ао, Во проекцияларымен сәйкес келер еді. Мұндай жағдайда екі нүктенің көрсетілген бейнелері ао және во нүктелерінде пайда болар еді.

Соған байланысты аа0 мен вв0 кесіңділері жазықтық басына қатысты жергілікті жердің А және В нүктелерінің әр түрлі биіктіктерінің әсерінен – рельфке байланысты аэросурет нүктелерінің аутқуы (смещение) деп аталады.
аа0 – ra, вв0 – rв, h шама белгілесек – рельефтің әсерінен шыққан аэросурет нүктелерінің аутқуын математикалық формада көрсетуге болады

Жергілікті жердің рельефінен шыққан аутқу  Суретте жергілікті жер А және В биіктіктері бар нүктелерге қатысты жергілікті

Слайд 4
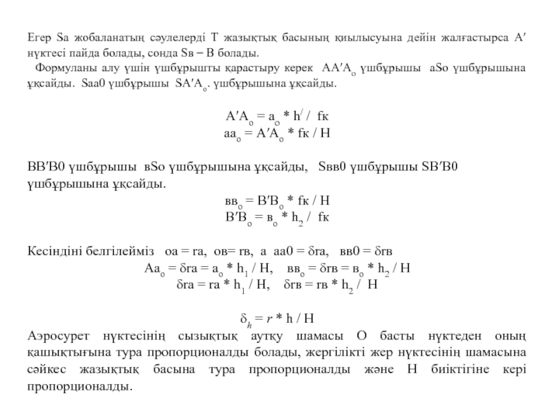
Егер Sa жобаланатың сәулелерді Т жазықтық

басының қиылысуына дейін жалғастырса А нүктесі пайда болады, сонда Sв

– В болады.
Формуланы алу үшін үшбұрышты қарастыру керек АААо үшбұрышы аSо үшбұрышына ұқсайды. Sаа0 үшбұрышы SААо. үшбұрышына ұқсайды.

ААо = ао * h/ / fк
аао = ААо * fк / Н

ВВВ0 үшбұрышы вSо үшбұрышына ұқсайды, Sвв0 үшбұрышы SВВ0 үшбұрышына ұқсайды.
вво = ВВо * fк / Н
ВВо = во * h2 / fк

Кесіндіні белгілейміз оа = ra, ов= rв, а аа0 = ra, вв0 = rв
Аао = ra = ао * h1 / Н, вво = rв = во * h2 / Н
ra = ra * h1 / Н, rв = rв * h2 / Н

h = r * h / Н
Аэросурет нүктесінің сызықтық аутқу шамасы О басты нүктеден оның қашықтығына тура пропорционалды болады, жергілікті жер нүктесінің шамасына сәйкес жазықтық басына тура пропорционалды және Н биіктігіне кері пропорционалды.




Егер Sa жобаланатың сәулелерді Т жазықтық басының қиылысуына дейін жалғастырса А нүктесі пайда

Слайд 5 2. Сурет еңісінен шыққан аутқу.
Мұндай жағдайда суреттер

hс, hс горизонтальі бойынша қиылысады, с нольдік бұрмалану нүктесі арқылы

өтетің hс, hс. Тік Sс, а0 суретіің бұрыш еңісі биссектрисадай және Р мен Ро суреттерінің фокустық қашықтығы бірдей.
Еңіс және горизонталды суреттерде М жергілікті жердің нүкте бейнесің m және mо арқылы көрсетсек r және rо радиустарын с нүктесінен m мен mо нүктелеріне өткіземіз. r мен r0 радиустарымен құрылған бұрыштар hсhс сызықтарымен бірдей бірдей болады.

Сондықтан егер Р суретін hсhс горизонтальі айналасында (вокруг) бұраса және Р0 суретімен біріктірсе , онда r радиусы r0 радиусымен бірдей болады (совпадет), ал сурет еңісінің m нүктесі горизонтальды суреттің сm0 бағыты бойынша m0 нүктесіне қатысты аутқиды. Яғни сурет еңісі нүктенің родиалды аутқуын шығарады

2. Сурет еңісінен шыққан аутқу.  Мұндай жағдайда суреттер hс, hс горизонтальі бойынша қиылысады, с нольдік

Слайд 6m нүктесінің m0 горизонтальды суретке қатысты нүктенің аутқуы.
Бұрылмаған

масштабтың сызығынан жоғары жатқан m нүктесі нольдік бұрмалану нүктесіне жақындайды.

hсhс сызығынан төмен орналасқан k, нүктесі нольдік бұрмалану нүктесінен алшақтайды. Бұрмаландаған масштабтың сызығында табылатың l, нүктесі еіәс және горизонтальды суреттерде бірдей жағдайда болады. Бұл сурет еңісінің масштабы өзгеріліп тұратын шама екенің түсіндіреді: егер бұрмаланбаған масштаб ал сызықтан төмен болса үлкен болады, ал hсhс сызығында f:H тең.

Суретте координата басы нольдік бсызығынан жоғары болса ол горизонтальды суреттің масштабынан кіші, ұрмалану нүктесіңде табылады. х және у координаталары арқылы Р сурет еңісінде m координатасын ал х0 мен у0 – арқылы горизонтальды суретте m0 нүктесінің координатасын белгілейміз. Формуланы қоданып жазамыз:

Х = Н * х / (f – y*sin0) = H * x0 / f
Y = Н * y / (f – y*sin0) = H * y0 / f

m нүктесінің m0 горизонтальды суретке қатысты нүктенің аутқуы.   Бұрылмаған масштабтың сызығынан жоғары жатқан m нүктесі

Слайд 7
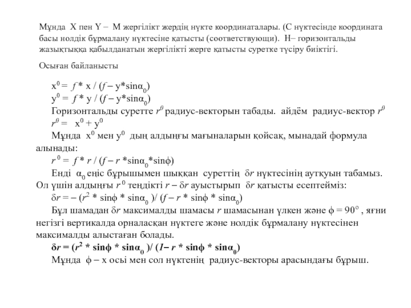
Мұнда Х пен Y – М

жергілікт жердің нүкте координаталары. (С нүктесінде координата басы нолдік бұрмалану

нүктесіне қатысты (соответствующи). Н– горизонтальды жазықтыққа қабылданатын жергілікті жерге қатысты суретке түсіру биіктігі.

Осыған байланысты

x0 = f * х / (f – y*sin0)
y0 = f * y / (f – y*sin0)
Горизонтальды суретте r0 радиус-векторын табады. айдём радиус-вектор r0
r0 =  x0 + y0
Мұнда x0 мен y0 дың алдыңғы мағыналарын қойсақ, мынадай формула алынады:
r 0 = f * r / (f – r *sin0*sin)
Енді 0 еңіс бұрышымен шыққан суреттің r нүктесінің аутқуын табамыз. Ол үшін алдыңғы r 0 теңдікті r – r ауыстырып r қатысты есептейміз:
r = – (r2 * sin * sin0 )/ (f – r * sin * sin0)
Бұл шамадан r максималды шамасы r шамасынан үлкен және  = 90о , яғни негізгі вертикалда орналасқан нүктеге және нолдік бұрмалану нүктесінен максималды алыстаған болады.
r = (r2 * sin * sin0 )/ (1– r * sin * sin0)
Мұнда  – х осьі мен сол нүктенің радиус-векторы арасындағы бұрыш.

Мұнда Х пен Y – М жергілікт жердің нүкте координаталары. (С нүктесінде координата

Слайд 8БАҚЫЛАУ СҰРАҚТАРЫ
1. Бастапқы жазықтық неге тең?
2. Аэросуреттің сызықтық нүкте аутқуының

шамасы неден тәуелді?
3. Аэросуреттің сызықтық нүкте аутқу шамасын не үшін

есептейді?
4. Қандай шамаларда r дің шамасы максималды болады?
5. Сызықтық аутқу ненің әсерінен пайда болады?

БАҚЫЛАУ СҰРАҚТАРЫ1. Бастапқы жазықтық неге тең?2. Аэросуреттің сызықтық нүкте аутқуының шамасы неден тәуелді?3. Аэросуреттің сызықтық нүкте аутқу

Обратная связь

Если не удалось найти и скачать доклад-презентацию, Вы можете заказать его на нашем сайте. Мы постараемся найти нужный Вам материал и отправим по электронной почте. Не стесняйтесь обращаться к нам, если у вас возникли вопросы или пожелания:

Email: Нажмите что бы посмотреть 

Что такое TheSlide.ru?

Это сайт презентации, докладов, проектов в PowerPoint. Здесь удобно  хранить и делиться своими презентациями с другими пользователями.


Для правообладателей

Яндекс.Метрика