Разделы презентаций


Математические и статистические методы обработки научных данных

Содержание

Эксперимент определяется в науке как специально организованное воспроизведение и изменение явлений в условиях, благоприятных для выявления влияющих на результаты факторов и условий.

Слайды и текст этой презентации

Слайд 1Математические и статистические методы обработки научных данных

Математические и статистические методы обработки научных данных

Слайд 2Эксперимент определяется в науке как специально организованное воспроизведение и изменение

явлений в условиях, благоприятных для выявления влияющих на результаты факторов

и условий.

Эксперимент определяется в науке как специально организованное воспроизведение и изменение явлений в условиях, благоприятных для выявления влияющих

Слайд 3Признаки эксперимента:
Точное фиксирование исходного уровня и условий протекания процесса;
Внесение запланированных

изменений (независимых переменных);
Воспроизводимость процесса и условий;
Точное фиксирование результатов;
Интерпретация результатов.

Признаки эксперимента: Точное фиксирование исходного уровня и условий протекания процесса;Внесение запланированных изменений (независимых переменных);Воспроизводимость процесса и условий;Точное

Слайд 4Отличие педагогического эксперимента от естественнонаучного:
Результат воздействия на учащегося всегда носит

вероятностный характер, из этого следует, что любые закономерности носят статистический

характер и их выявление требует проведения измерений на больших группах учащихся;
Отсутствует возможность обучить одного и того же человека сначала по одной, затем по другой методике и сравнить результаты; поэтому требуется обоснование возможности сопоставления показателей разных групп учащихся;
в педагогических экспериментах отсутствует возможность проведения прямого измерения – в связи с этим возникает задача обоснования тех или иных параметров, а также критериев результативности новой методики;
в педагогических экспериментах недопустим отрицательный результат.

Отличие педагогического эксперимента от естественнонаучного: Результат воздействия на учащегося всегда носит вероятностный характер, из этого следует, что

Слайд 5 На этапе планирования педагогического эксперимента требуют решения следующие вопросы:
какая гипотеза

проверяется в исследовании?
Что может служить критерием результативности применения экспериментальной методики?
Какие

параметры отражают результативность и как организовать их измерение?
Какой метод статистической обработки результатов измерений является оптимальным?

На этапе планирования педагогического эксперимента требуют решения следующие вопросы: какая гипотеза проверяется в исследовании?Что может служить

Слайд 6Выбор показателя определяется той задачей, которую ставит перед собой исследователь,

однако ко всем им предъявляется общее требование – они должны

быть измеримыми.
Измерение – соотнесение показателя с некоторой шкалой допустимых значений по установленному правилу.

Выбор показателя определяется той задачей, которую ставит перед собой исследователь, однако ко всем им предъявляется общее требование

Слайд 7Условия проведения измерения:
Показатель должен обладать мерой, т.е. характеризоваться некоторой количественной

или качественной величиной;
Должна быть установлена шкала измерений, указывающая набор возможных

значений показателя;
Должна быть обоснованно установлена процедура измерения, т.е. порядок соотнесения показателя со шкалой.

Условия проведения измерения: Показатель должен обладать мерой, т.е. характеризоваться некоторой количественной или качественной величиной;Должна быть установлена шкала

Слайд 8Все множество объектов или субъектов, подлежащих обследованию, называется генеральной совокупностью.

Выборочная совокупность (выборка) – часть генеральной совокупности обследуемых объектов, обладающая

теми же статистическими характеристиками, что и вся совокупность.
В подавляющем большинстве исследований объемы групп испытуемых (генеральная совокупность) составляют от 30 до 100 человек. В таких случаях нет смысла строить выборки – изучается вся генеральная совокупность.

Все множество объектов или субъектов, подлежащих обследованию, называется генеральной совокупностью. Выборочная совокупность (выборка) – часть генеральной совокупности

Слайд 9Номинативная шкала (шкала наименований) – шкала, при использовании которой признаки

различаются по названию, наименованию.

Номинативная шкала (шкала наименований) – шкала, при использовании которой признаки различаются по названию, наименованию.

Слайд 10Шкала порядка обеспечивает расположение значений признака в монотонной последовательности, но

без указания степени различия показателей, приписанных к различным классам.
От качественных

или количественных градаций признака часто бывает необходимо перейти к числам, характеризующим порядок следования градаций – они называются рангами.

Шкала порядка обеспечивает расположение значений признака в монотонной последовательности, но без указания степени различия показателей, приписанных к

Слайд 11Присвоение градациям рангов производится по следующим правилам:
Наименьшее значение ранга равно

1, наибольшее – количеству ранжируемых значений N;
Если количество ранжируемых значений

совпадает с числом градаций, то низшему уровню приписывается ранг 1, следующему – 2 и т.д., самый высокий уровень получит ранг N;

Присвоение градациям рангов производится по следующим правилам: Наименьшее значение ранга равно 1, наибольшее – количеству ранжируемых значений

Слайд 12Присвоение градациям рангов производится по следующим правилам:

Присвоение градациям рангов производится по следующим правилам:

Слайд 14 Пример: в результате проведения контрольной работы учащиеся получили отметки, которым

требуется установить ранги:
N=8, контрольное значение 8(8+1)/2=36.

Пример: в результате проведения контрольной работы учащиеся получили отметки, которым требуется установить ранги: N=8, контрольное значение

Слайд 17 Пример: в результате проведения контрольной работы учащиеся получили отметки, которым

требуется установить ранги:

Пример: в результате проведения контрольной работы учащиеся получили отметки, которым требуется установить ранги:

Слайд 18Интервальная шкала – шкала, на которой установлено одинаковой количественное различие

между соседними градациями признака.
Например, за фиксированное время испытуемый Х выполнил

5 заданий, Y – 3, а Z – 6, это означает, показатель Х на 1 хуже, чем у Z и на 2 единицы лучше, чем у Y. Однако у интервальной шкалы не определен нуль отсчета – это не дает возможности определить отношение показателей: нельзя утверждать, что Y знает предмет в 2 раза хуже, чем Z. При полностью невыполненных заданиях нельзя делать вывод, что у учащегося вообще нет знаний по предмету.

Интервальная шкала – шкала, на которой установлено одинаковой количественное различие между соседними градациями признака.Например, за фиксированное время

Слайд 19Шкала равных отношений – шкала, позволяющая установить пропорции между измеряемыми

величинами. Ее обязательным атрибутом является существование нулевой точки отсчета (абсолютного

нуля). В педагогике практически не используется. Если IQ одного человека оказывается 100, а другого 150, это не значит, что второй в полтора раза умнее первого.

Шкала равных отношений – шкала, позволяющая установить пропорции между измеряемыми величинами. Ее обязательным атрибутом является существование нулевой

Слайд 20Экспериментальное педагогическое исследование всегда связано с проверкой некоторой исходной гипотезы

относительно того, как предлагаемое автором педагогическое воздействие может привести к

желаемым изменениям параметров педагогической системы или ее частей.

Экспериментальное педагогическое исследование всегда связано с проверкой некоторой исходной гипотезы относительно того, как предлагаемое автором педагогическое воздействие

Слайд 21Доказательство значимости различий начинается с выдвижения статистических гипотез. Сначала формулируется

нулевая гипотеза – предположение об отсутствии значимых изменений измеряемого параметра

(Х1=Х2) или эти различия не превышают случайного разброса измеряемой величины в выборке. Обычно нулевую гипотезу Н0 исследователь хочет опровергнуть. Далее формулируется альтернативная гипотеза – предположение о значимости различий измеряемого параметра. Альтернативную гипотезу Н1, которую исследователь хочет доказать в эксперименте, называют экспериментальной. Принятие Н1 означает отклонение Н0 и наоборот.

Доказательство значимости различий начинается с выдвижения статистических гипотез. Сначала формулируется нулевая гипотеза – предположение об отсутствии значимых

Слайд 22Гипотезы подразделяют на ненаправленные и направленные:
Направленные: Н0 показатель Х1 не

превышает Х2, Н1 показатель Х1 превышает Х2. Ненаправленные: Н0 показатель

Х1 не отличается от Х2, Н1 показатель Х1 отличается от Х2.

Гипотезы подразделяют на ненаправленные и направленные:Направленные: Н0 показатель Х1 не превышает Х2, Н1 показатель Х1 превышает Х2.

Слайд 23Принята следующая классификация ошибок выбора статистической гипотезы: ошибка 1-го рода

– отклонена Н0, хотя она верна; ошибка 2-го рода –

принята Н0, хотя она неверна.

Принята следующая классификация ошибок выбора статистической гипотезы: ошибка 1-го рода – отклонена Н0, хотя она верна; ошибка

Слайд 24Надежность гипотезы характеризуется величиной, которая называется уровнем статистической значимости –

это вероятность того, что допущена ошибка 1-го рода. В педагогических

исследованиях используют два уровня значимости p≤0,05 или p≤0,01, это означает, что надежность принятия гипотезы Н1 составляет не менее 95% и 99% соответственно.

Надежность гипотезы характеризуется величиной, которая называется уровнем статистической значимости – это вероятность того, что допущена ошибка 1-го

Слайд 25Для принятия и отклонения гипотез используются статистические критерии – правила,

обеспечивающие надежное принятие истинной и отклонение ложной гипотезы.
Статистические критерии разделяются

на параметрические и непараметрические. К первой группе относят критерии, условием применения которых является нормальный характер функции распределения измеряемых признаков в изучаемой выборке.

Для принятия и отклонения гипотез используются статистические критерии – правила, обеспечивающие надежное принятие истинной и отклонение ложной

Слайд 26Выявление различий в уровне признака

Выявление различий в уровне признака

Слайд 27U-критерий Манна-Уитни
Значениям признака приписываются ранги, причем ранжирование осуществляется сразу по

обеим выборкам. Затем по рангам вычисляется экспериментальное значение U-критерия. Для

проверки гипотезы Uэксп сопоставляется с табличным критическим значением, выбираемым в зависимости от объемов выборок и статистической значимости; при Uэксп > Uкр принимается Н0, в противном случае Н1.
Ограничения применимости U-критерия: объем выборок должен быть не менее трех и не более 60.

U-критерий Манна-УитниЗначениям признака приписываются ранги, причем ранжирование осуществляется сразу по обеим выборкам. Затем по рангам вычисляется экспериментальное

Слайд 28Пример: в двух группах испытуемых с n1=8, n2=10 проводилось тестирование

по математике с максимально возможным баллом 100. Можно ли утверждать,

что уровни усвоения в этих группах различаются?

Н0: различие в уровне усвоения отсутствует.
Н1: учащиеся группы 1 имеют более высокий уровень усвоения.

Пример: в двух группах испытуемых с n1=8, n2=10 проводилось тестирование по математике с максимально возможным баллом 100.

Слайд 32Оценка достоверности сдвига уровня признака

Оценка достоверности сдвига уровня признака

Слайд 33Изучаются изменения, происходящие с течением времени в одной группе испытуемых

в результате целенаправленных или случайных воздействий. Сначала для каждого испытуемого

определяется его индивидуальный сдвиг, он может отсутствовать, быть положительным или отрицательным. Далее путем сравнения индивидуальных сдвигов по большинству выявляется, какое из направлений встречается чаще – это направление объявляется типичным. После этого подсчитывается число нетипичных сдвигов.

Изучаются изменения, происходящие с течением времени в одной группе испытуемых в результате целенаправленных или случайных воздействий. Сначала

Слайд 34G-критерий знаков
Ограничения: число ненулевых сдвигов должно быть не менее 5

и не более 300.

G-критерий знаковОграничения: число ненулевых сдвигов должно быть не менее 5 и не более 300.

Слайд 35Пример. В исследовании обоснована возможность и определена процедура отнесения уровня

алгоритмического мышления учащегося к трем уровням: низкому, среднему и высокому.

Были произведены измерения до и после экспериментального воздействия. Можно ли утверждать, что в целом в группе зафиксирован достоверный рост уровня алгоритмического мышления?

Пример. В исследовании обоснована возможность и определена процедура отнесения уровня алгоритмического мышления учащегося к трем уровням: низкому,

Слайд 37Число ненулевых сдвигов 11, значит, пользоваться критерием можно. Типичным является

повышение. Gэксп=2 (число нетипичных сдвигов). Для n=11 и p≤0,05 Gкр=2,

оно не превышает Gэксп – принимается Н1 – повышение уровня достоверно.

Число ненулевых сдвигов 11, значит, пользоваться критерием можно. Типичным является повышение. Gэксп=2 (число нетипичных сдвигов). Для n=11

Слайд 38Выявление различий в распределении признака

Выявление различий в распределении признака

Слайд 39Сопоставляются не абсолютные значения измеренных показателей или их рангов, а

частоты, с которыми то или иное значение появляется в выборке.

Далее по сопоставлению частот определяется экспериментальное значение критерия, которое сравнивается с критическим и на основании этого осуществляется выбор гипотезы.

Сопоставляются не абсолютные значения измеренных показателей или их рангов, а частоты, с которыми то или иное значение

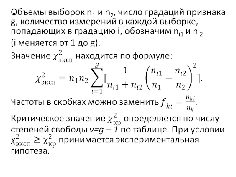
Слайд 40Используется для сравнения двух экспериментальных распределений:
Н0: распределение признака в

экспериментальной выборке 1 не отличается от распределения в выборке 2.


Н1: распределение признака в экспериментальной выборке 1 достоверно отличается от распределения в выборке 2.

Используется для сравнения двух экспериментальных распределений: Н0: распределение признака в экспериментальной выборке 1 не отличается от распределения

Слайд 41Ограничения применимости критерия Пирсона:
Объем выборки n≥30;
Если количество градаций признака g,

то объем выборки должен удовлетворять условию n≥5g;
Сумма частот в обеих

выборках должна равняться 1;
Градаций должно быть больше 2.

Ограничения применимости критерия Пирсона: Объем выборки n≥30;Если количество градаций признака g, то объем выборки должен удовлетворять условию

Слайд 43Пример. Имеются результаты контрольного среза знаний по математике в контрольной

и экспериментальной группах по школьной оценочной шкале (2-3-4-5), отдельно отслеживалось

усвоение теории и решение задач. Можно ли утверждать, что значимо отличаются уровни усвоения в контрольной и экспериментальной группах?

Пример. Имеются результаты контрольного среза знаний по математике в контрольной и экспериментальной группах по школьной оценочной шкале

Слайд 48Многофункциональные критерии

Многофункциональные критерии

Слайд 49-критерий (угловое преобразование) Фишера

-критерий (угловое преобразование) Фишера

Слайд 50Пример. Пример: в двух группах учащихся проводилось тестирование по математике

с максимально возможным баллом 100. Уровень повышенной оценки установлен в

60 баллов. В первой группе из 27 человек более 60 баллов набрали 15 человек, во второй группе 8 из 25. Можно ли утверждать, что в первой группе доля повышенных оценок достоверно превышает долю во второй группе?

Пример. Пример: в двух группах учащихся проводилось тестирование по математике с максимально возможным баллом 100. Уровень повышенной

Обратная связь

Если не удалось найти и скачать доклад-презентацию, Вы можете заказать его на нашем сайте. Мы постараемся найти нужный Вам материал и отправим по электронной почте. Не стесняйтесь обращаться к нам, если у вас возникли вопросы или пожелания:

Email: Нажмите что бы посмотреть 

Что такое TheSlide.ru?

Это сайт презентации, докладов, проектов в PowerPoint. Здесь удобно  хранить и делиться своими презентациями с другими пользователями.


Для правообладателей

Яндекс.Метрика