Разделы презентаций


Математические методы и модели в экономике

Сложности моделирования в экономикеСложность объекта моделирования;Многокритериальность практических задач;Человеческий фактор.

Слайды и текст этой презентации

Слайд 1Математические методы и модели в экономике
Доктор экономических наук, профессор
Шмидт Юрий

Давыдович

Математические методы и модели в экономикеДоктор экономических наук, профессорШмидт Юрий Давыдович

Слайд 2Сложности моделирования в экономике
Сложность объекта моделирования;
Многокритериальность практических задач;
Человеческий фактор.

Сложности моделирования в экономикеСложность объекта моделирования;Многокритериальность практических задач;Человеческий фактор.

Слайд 3Этапы построения модели
Предварительный анализ объекта;
Формулировка (построение) задачи;
Построение модели;
Нахождение численного решения;
Анализ

модели на чувствительность.

Этапы построения моделиПредварительный анализ объекта;Формулировка (построение) задачи;Построение модели;Нахождение численного решения;Анализ модели на чувствительность.

Слайд 4Пример 1
Фабрика производит краску: I – для наружных работ, II

– для внутренних работ.

Расходы исходных продуктов А и В представлены

в таблице






Дополнительные условия рынка: суточный спрос на краску II никогда не превышает спроса на краску I, более чем на 1 т. Кроме того, спрос на краску II никогда не превышает 2 т в сутки.
Какое количество краски каждого вида должна производить фабрика, чтобы прибыль была максимальной?

Пример 1Фабрика производит краску: I – для наружных работ, II – для внутренних работ.Расходы исходных продуктов А

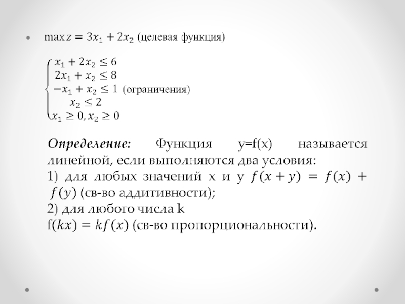
Слайд 6Задача следующего вида:

Задача следующего вида:

Слайд 7Графическое решение задачи ЛП

Графическое решение задачи ЛП

Слайд 9C
D
F
A
E
B
Область допустимых решений

CDFAEBОбласть допустимых решений

Слайд 10C
D
F
A
z = 6
E
Оптимальное решение:
B

CDFAz = 6EОптимальное решение:B

Слайд 11Опр. Множество точек называется выпуклым, если для любых двух точек

этого множества отрезок, соединяющий эти точки, полностью принадлежит множеству.

Теор 1.

Множество всех допустимых решений системы ограничений задачи ЛП является выпуклым.

Теор 2. Если существует оптимальное
решение задачи ЛП то оно достигается
в угловой точке множества допустимых
решений.

Теоретические основы симплекс-метода (алгебраический метод) решения задачи ЛП

Опр. Множество точек называется выпуклым, если для любых двух точек этого множества отрезок, соединяющий эти точки, полностью

Слайд 13Стандартная форма задачи ЛП
В стандартной форме задачи ЛП:
все ограничения записываются

в виде равенств с неотрицательной правой частью;
значения всех переменных неотрицательны;
целевая

функция подлежит максимизации.
Стандартная форма задачи ЛПВ стандартной форме задачи ЛП:все ограничения записываются в виде равенств с неотрицательной правой частью;значения

Слайд 18Шаг 3. Находим базисное решение используя метод исключения Гаусса:
элемент на

пересечении ведущего столбца и ведущей строки обращаем в 1, деля

ведущую строку на соответствующее число;
Все остальные коэффициенты в ведущем столбце зануляем, работая с ведущей строкой. Переходим к шагу 1.


Шаг 3. Находим базисное решение используя метод исключения Гаусса:элемент на пересечении ведущего столбца и ведущей строки обращаем

Обратная связь

Если не удалось найти и скачать доклад-презентацию, Вы можете заказать его на нашем сайте. Мы постараемся найти нужный Вам материал и отправим по электронной почте. Не стесняйтесь обращаться к нам, если у вас возникли вопросы или пожелания:

Email: Нажмите что бы посмотреть 

Что такое TheSlide.ru?

Это сайт презентации, докладов, проектов в PowerPoint. Здесь удобно  хранить и делиться своими презентациями с другими пользователями.


Для правообладателей

Яндекс.Метрика