Разделы презентаций


Металлические конструкции, включая сварку Часть 1 Элементы и соединения

Содержание

Расчет и конструирование узлов фермы

Слайды и текст этой презентации

Слайд 1Металлические конструкции, включая сварку Часть 1 Элементы и соединения
Ауд. 6-313
Федеральное государственное

бюджетное образовательное учреждение
высшего образования
«Уфимский государственный нефтяной технический университет»

Архитектурно-строительный институт
Кафедра Строительные

конструкции

Порываев Илья Аркадьевич – к.т.н. доцент

Металлические конструкции, включая сварку Часть 1 Элементы и соединенияАуд. 6-313Федеральное государственное бюджетное образовательное учреждениевысшего образования«Уфимский государственный нефтяной

Слайд 2Расчет и конструирование узлов фермы

Расчет и конструирование узлов фермы

Слайд 3Расчет и конструирование узлов фермы

Расчет и конструирование узлов фермы

Слайд 4Расчет и конструирование узлов фермы

Расчет и конструирование узлов фермы

Слайд 5Расчет и конструирование узлов фермы

Расчет и конструирование узлов фермы

Слайд 6Расчет и конструирование узлов фермы

Расчет и конструирование узлов фермы

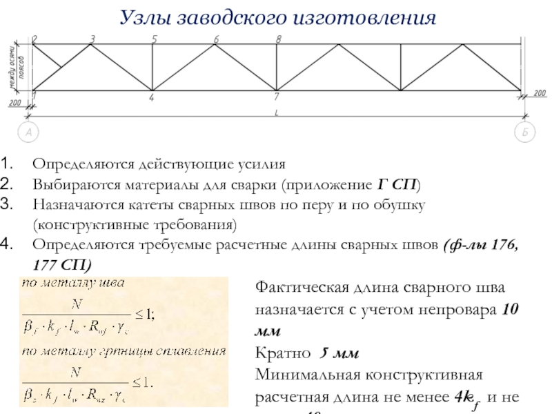
Слайд 7Узлы заводского изготовления

Узлы заводского изготовления

Слайд 8Узлы заводского изготовления
Соединение элементов фермы в узлах происходит путем приварки

уголков к пластинам, которые называются фасонками.

При таком конструктивном решении расчет

узлов сводится к определению требуемой длины сварных швов, прикрепляющих стержни к фасонкам.

Рекомендуемые толщины фасонок приведены в таблице 9.2 учебника Ю.И. Кудишина
Узлы заводского изготовленияСоединение элементов фермы в узлах происходит путем приварки уголков к пластинам, которые называются фасонками.При таком

Слайд 9Узлы заводского изготовления

Узлы заводского изготовления

Слайд 10Узлы заводского изготовления
Расчет ведется в табличной форме

Узлы заводского изготовленияРасчет ведется в табличной форме

Слайд 11Узлы заводского изготовления
Определяются действующие усилия
Выбираются материалы для сварки (приложение Г

СП)
Назначаются катеты сварных швов по перу и по обушку (конструктивные

требования)
Определяются требуемые расчетные длины сварных швов (ф-лы 176, 177 СП)

Фактическая длина сварного шва назначается с учетом непровара 10 мм
Кратно 5 мм
Минимальная конструктивная расчетная длина не менее 4kf и не менее 40 мм.

Узлы заводского изготовленияОпределяются действующие усилияВыбираются материалы для сварки (приложение Г СП)Назначаются катеты сварных швов по перу и

Слайд 12Узлы заводского изготовления
Конструирование узлов

Узлы заводского изготовленияКонструирование узлов

Слайд 13Сопряжение фермы с колонной
1 Определяют требуемую площадь опирания опорного фланца

нижнего пояса
2 Толщину опорного столика назначают в пределах 30

– 40 мм

3 Определяют высоту опорного столика из условия размещения сварных швов (ф-лы 176, 177 СП)
Сопряжение фермы с колонной1 Определяют требуемую площадь опирания опорного фланца нижнего пояса 2 Толщину опорного столика назначают

Слайд 14Сопряжение фермы с колонной
Швы крепления опорного фланца к фасонке проверяют

на действие опорной реакции фермы и распора
По металлу шва

Сопряжение фермы с колоннойШвы крепления опорного фланца к фасонке проверяют на действие опорной реакции фермы и распораПо

Слайд 15Сопряжение фермы с колонной
Фланец верхнего пояса работает на изгиб, как

балка пролетом b
Сварные швы крепления фасонки верхнего пояса к фланцу

проверяются на срез по ф-лам 176, 177 СП.

Болты проверяются на растяжение (ф-ла 188 СП)
Сопряжение фермы с колоннойФланец верхнего пояса работает на изгиб, как балка пролетом bСварные швы крепления фасонки верхнего

Слайд 16Сопряжение фермы с колонной

Сопряжение фермы с колонной

Слайд 17Монтажный стык фермы

Монтажный стык фермы

Обратная связь

Если не удалось найти и скачать доклад-презентацию, Вы можете заказать его на нашем сайте. Мы постараемся найти нужный Вам материал и отправим по электронной почте. Не стесняйтесь обращаться к нам, если у вас возникли вопросы или пожелания:

Email: Нажмите что бы посмотреть 

Что такое TheSlide.ru?

Это сайт презентации, докладов, проектов в PowerPoint. Здесь удобно  хранить и делиться своими презентациями с другими пользователями.


Для правообладателей

Яндекс.Метрика