Разделы презентаций


Министерство образования и науки РК Евразийский Национальный Университет

Содержание

Фрикционная передачаРисунок 1 – Фрикционная передача:1 – ведущий каток;2 – ведомый каток Фрикционная передача - механическая передача, служащая для передачи вращательного движения (или для преобразования вращательного движения в поступательное) между валами с помощью сил

Слайды и текст этой презентации

Слайд 1Министерство образования и науки РК
Евразийский Национальный Университет им.Л.Н.Гумилева




ФРИКЦИОННЫЕ ПЕРЕДАЧИ
Физико-технический

Факультет
кафедра «космической техники»
Подготовил: Тулегенов К.Т.

Министерство образования и науки РКЕвразийский Национальный Университет им.Л.Н.Гумилева ФРИКЦИОННЫЕ ПЕРЕДАЧИФизико-технический Факультеткафедра «космической техники»Подготовил: Тулегенов К.Т.

Слайд 2Фрикционная передача
Рисунок 1 – Фрикционная передача:
1 – ведущий каток;
2 –

ведомый каток
Фрикционная передача - механическая передача, служащая для передачи вращательного движения

(или для преобразования вращательного движения в поступательное) между валами с помощью сил трения, возникающих между катками, цилиндрами или конусами, насаженными на валы и прижимаемыми один к другому.
Фрикционная передачаРисунок 1 – Фрикционная передача:1 – ведущий каток;2 – ведомый каток	Фрикционная передача - механическая передача, служащая для

Слайд 31 по расположению валов:
1.1 с параллельными (рисунок 2 а,

б);
1.2 с пересекающимися (рисунок 2 в);
1.3 соосные (рисунок

2 г).

2 по форме поверхности катков:
2.1 цилиндрические (рисунок 2 а);
2.2 конические (рисунок 2 б, в);
2.3 сферические;
2.4 тороидальные (рисунок 2 г).

Классификация:

Фрикционная передача. Классификация

3 по способу передачи окружной силы:
3.1 с непосредственным касанием (рисунок 2 а-в);
3.2 с помощью промежуточных деталей (рисунок 2 г).

4 по назначению:
4.1 с нерегулируемым передаточным числом (рисунок 2 а-в);
4.2 с бесступенчатым регулированием передаточного числа (вариато-ры)(рисунок 2 г).

Рисунок 2 – Схемы фрикционных передач

1 по расположению валов: 1.1 с параллельными (рисунок 2 а, б); 1.2 с пересекающимися (рисунок 2 в);

Слайд 4Геометрия и кинематика ФП
Достоинства:
1) плавность и бесшумность работы;
2)

возможность бесступенчатого регулирования передаточного числа;
3) отсутствие мертвого хода при реверсе

передачи.

Недостатки:
1) большие нагрузки на валы и подшипники из-за прижимной силы ;
2) повышенный износ катков;
3) непостоянство передаточного числа из-за неизбежности упругого скольжения.

Передаточное число передачи:

Коэффициент скольжения:

– окружные скорости на
ведущем и ведомом катках

Геометрия и кинематика ФПДостоинства: 1) плавность и бесшумность работы; 2) возможность бесступенчатого регулирования передаточного числа;3) отсутствие мертвого

Слайд 5Условие работоспособности ФП
Фрикционная передача (рисунок 1)

состоит из двух катков, которые прижимаются один к другому силой

Fr (на рисунке — пружиной) так, что сила трения в месте контакта катков достаточна для передачи окружной силы Ft.

Условие работоспособности передачи трением :

где – сила трения;

– передаваемая окружная сила

где – коэффициент запаса сцепления, который принимают равным 1,25...2,0.

Значения коэффициента трения f между катками в среднем равны следую-щим значениям для различных условий работы:
сталь или чугун по коже или ферродо насухо – 0,3;
то же в масле – 0,1;
сталь или чугун по стали или чугуну насухо – 0,15;
- то же в масле – 0,07.

Сила прижатия катков:

Условие работоспособности ФП    Фрикционная передача (рисунок 1) состоит из двух катков, которые прижимаются один

Слайд 6высокая износостойкость и поверхностная твердость;
высокий коэффициент трения;
высокий модуль упругости и

теплопроводности.
Сочетания материалов:
Требования к материалам:
Материалы ФП. Виды разрушения и расчет

на прочность

закаленная сталь – закаленная сталь ШХ15, 40ХН, 18ХГТ;
чугун – чугун СЧ15; СЧ20; СЧ25;
текстолит – сталь или резина – сталь.

Рисунок 4 – Материалы трущихся поверхностей катков

высокая износостойкость и поверхностная твердость;высокий коэффициент трения;высокий модуль упругости и теплопроводности.Сочетания материалов:Требования к материалам: Материалы ФП. Виды

Слайд 7усталостное разрушение (ФП работает в масле);
износ (ФП работает насухо);
задир поверхности

(пробуксовка – перегрев – разрыв масляной пленки).
Виды разрушения:
Материалы ФП.

Виды разрушения и расчет на прочность

Все виды разрушений зависят от значений напряжений в месте контакта (рисунок 5). Поэтому основной критерий работоспособности – контактная прочность рабочих поверхностей катков.

Рисунок 5 – Усилия и напряжения в контакте

При проектном расчете ФП определяется межосевое расстояние .

усталостное разрушение (ФП работает в масле);износ (ФП работает насухо);задир поверхности (пробуксовка – перегрев – разрыв масляной пленки).Виды

Слайд 8Фрикционные вариаторы
Фрикционный механизм, предназначенный для бесступенчатого регулирования передаточного

числа, называют фрикционным вариатором.
Рисунок 6 – Фрикционный вариатор

Фрикционные вариаторы  Фрикционный механизм, предназначенный для бесступенчатого регулирования передаточного числа, называют фрикционным вариатором. Рисунок 6 –

Слайд 9Фрикционные вариаторы
Рисунок 7 – Фрикционные вариаторы:
а) лобовой; б) конусный; в)

торовый

Фрикционные вариаторыРисунок 7 – Фрикционные вариаторы:а) лобовой; б) конусный; в) торовый

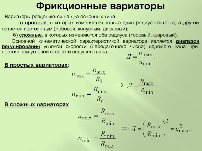
Слайд 10Фрикционные вариаторы
Вариаторы разделяются на два основных типа:

а) простые, в которых изменяется только один радиус контакта,

а другой остается постоянным (лобовой, конусный, дисковый);
б) сложные, в которых изменяются оба радиуса (торовый, шаровый).

Основной кинематической характеристикой вариатора является диапазон регулирования угловой скорости (передаточного числа) ведомого вала при постоянной угловой скорости ведущего вала:

В простых вариаторах:

В сложных вариаторах:

Фрикционные вариаторы Вариаторы разделяются на два основных типа:    а) простые, в которых изменяется только

Слайд 11БЛАГОДАРЮ ЗА ВНИМАНИЕ!

БЛАГОДАРЮ ЗА ВНИМАНИЕ!

Слайд 13Достоинства:
Простота конструкции.
Плавность и бесшумность работы.
Возможность безаварийной ситуации при случайной перегрузке.
Возможность

плавного изменения передаточного числа на ходу машины. 

Достоинства: Простота конструкции.Плавность и бесшумность работы.Возможность безаварийной ситуации при случайной перегрузке.Возможность плавного изменения передаточного числа на ходу

Слайд 14Недостатки:
Значительная радиальная нагрузка на опоры валов, которая может до 35

раз превышать передаваемое окружное усилие и вызывающее интенсивное изнашивание рабочих

элементов передачи и разрушение катков.
Фрикционные не обеспечивают строгого постоянства передаточного числа при изменении нагрузки 
Имеют сравнительно невысокий КПД.
Недостатки:Значительная радиальная нагрузка на опоры валов, которая может до 35 раз превышать передаваемое окружное усилие и вызывающее

Слайд 15Вывод:
Фрикционные передачи с нерегулируемым передаточным числом в машиностроении

применяются сравнительно редко.
В качестве силовых передач они громоздки и малонадежны.


Эти передачи применяются преимущественно в приборах, где требуется плавность и бесшумность работы (магнитофоны, проигрыватели, спидометры и т. п.)

Вывод:  Фрикционные передачи с нерегулируемым передаточным числом в машиностроении применяются сравнительно редко.	В качестве силовых передач они

Обратная связь

Если не удалось найти и скачать доклад-презентацию, Вы можете заказать его на нашем сайте. Мы постараемся найти нужный Вам материал и отправим по электронной почте. Не стесняйтесь обращаться к нам, если у вас возникли вопросы или пожелания:

Email: Нажмите что бы посмотреть 

Что такое TheSlide.ru?

Это сайт презентации, докладов, проектов в PowerPoint. Здесь удобно  хранить и делиться своими презентациями с другими пользователями.


Для правообладателей

Яндекс.Метрика