стояти, бігати, лазити, навіть танцювати: не можна відразу навчитися високому
польоту... Ф.Ніцше.Актуальність моделі визначається:
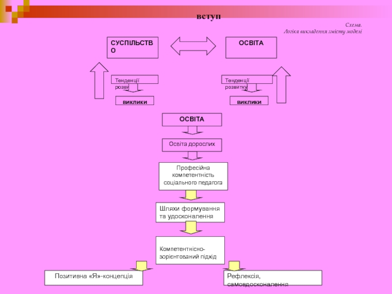
Сучасними тенденціями розвитку суспільства
Зростаючою роллю соціальної педагогіки та необхідністю забезпечити її випереджальне значення для розвитку суспільства
Необхідністю запровадження інноваційних підходів в соціально-педагогічний процес
Мета моделі – формування професійних компетенцій соціального педагога для здійснення постійного професійного розвитку, самовдосконалення.
Завдання моделі:
Систематизувати знання щодо:
нової ролі, функцій та установок соціального педагога;
сутності понять «компетентність соціального педагога», «компетенції соціального педагога», «компетентний соціальний педагог»;
професійної майстерності соціального педагога;
шляхів формування і удосконалення професійної компетентності соціального педагога, динаміки його професійного розвитку;
структури професійної компетентності соціального педагога, її складових (традиційних та інноваційних);
рівнів професійної компетентності соціального педагога та основних навчальних потреб відповідно до кожного з рівнів.
Сформувати вміння (навички):
усвідомлювати власний рівень професійної компетентності й професійної майстерності;
здійснювати оцінку своїх професійних компетенцій;
визначати шляхи професійного розвитку;
забезпечити розвиток зазначених компетенцій.
Розвинути установки до:
самовдосконалення, самомотивації постійного професійного розвитку;
інноваційності мислення;
креативності;
рефлексії власної професійної діяльності.





