Разделы презентаций


Нелинейные магнитные цепи при постоянных потоках Основные понятия и законы магнитных цепей

Содержание

ферромагнитные (относительная магнитная проницаемость μ >> 1) – железо, кобальт, никель, их сплавы.неферромагнитные (относительная магнитная проницаемость μ ≈ 1). – диспрозий, гольмий, эрбий, сульфаты ферромагнетиков.

Слайды и текст этой презентации

Слайд 1Нелинейные магнитные цепи при постоянных потоках
Основные понятия и законы магнитных

цепей

Нелинейные магнитные цепи при постоянных потокахОсновные понятия и законы магнитных цепей

Слайд 2ферромагнитные (относительная магнитная проницаемость μ >> 1) – железо, кобальт,

никель, их сплавы.
неферромагнитные (относительная магнитная проницаемость μ ≈ 1). –

диспрозий, гольмий, эрбий, сульфаты ферромагнетиков.


ферромагнитные (относительная магнитная проницаемость μ >> 1) – железо, кобальт, никель, их сплавы.неферромагнитные (относительная магнитная проницаемость μ

Слайд 3Таблица 1. Векторные величины, характеризующие магнитное поле

Таблица 1. Векторные величины, характеризующие магнитное поле

Слайд 4
Таблица 2. Основные скалярные величины, характеризующие магнитную цепь

Таблица 2. Основные скалярные величины, характеризующие магнитную цепь

Слайд 5Кривые намагничивания (петли гистерезиса)

Кривые намагничивания (петли гистерезиса)

Слайд 6
Таблица 3. Основные понятия, характеризующие зависимости B(H)

Таблица 3. Основные понятия, характеризующие зависимости B(H)

Слайд 7Таблица 3. Основные понятия, характеризующие зависимости B(H). продолжение

Таблица 3. Основные понятия, характеризующие зависимости B(H). продолжение

Слайд 8Магнитотвердые материалы
Магнитомягкие материалы
Статическая магнитная проницаемость

Магнитотвердые материалыМагнитомягкие материалыСтатическая магнитная проницаемость

Слайд 9Основные законы магнитных цепей




- магнитная напряженность, соответственно магнитная индукция, во

всех точках поперечного сечения магнитопровода одинакова
- потоки рассеяния отсутствуют

(магнитный поток через любое сечение неразветвленной  части магнитопровода одинаков);
- сечение воздушного зазора равно сечению прилегающих участков магнитопровода
Основные законы магнитных цепей- магнитная напряженность, соответственно магнитная индукция, во всех точках поперечного сечения магнитопровода одинакова -

Слайд 10Таблица 4. Основные законы магнитной цепи

Таблица 4. Основные законы магнитной цепи

Слайд 11Таблица 5. Законы Кирхгофа и Ома для магнитных цепей

Таблица 5. Законы Кирхгофа и Ома для магнитных цепей

Слайд 12Литература
Основы теории цепей: Учеб. для вузов /Г.В.Зевеке, П.А.Ионкин, А.В.Нетушил, С.В.Страхов.

–5-е изд., перераб. –М.: Энергоатомиздат, 1989. -528с.
Бессонов Л.А. Теоретические

основы электротехники: Электрические цепи. Учеб. для студентов электротехнических, энергетических и приборостроительных специальностей вузов. –7-е изд., перераб. и доп. –М.: Высш. шк., 1978. –528с.
Теоретические основы электротехники. Учеб. для вузов. В трех т. Под общ. ред. К.М.Поливанова. Т.2. Жуховицкий Б.Я., Негневицкий И.Б. Линейные электрические цепи (продолжение). Нелинейные цепи. –М.:Энергия- 1972. –200с.
ЛитератураОсновы теории цепей: Учеб. для вузов /Г.В.Зевеке, П.А.Ионкин, А.В.Нетушил, С.В.Страхов. –5-е изд., перераб. –М.: Энергоатомиздат, 1989. -528с.

Слайд 13Контрольные вопросы и задачи
Какие векторные величины характеризуют магнитное поле?
Какие

основные понятия связаны с петлей гистерезиса?
Что характеризует площадь гистерезисной

петли?
Какие ферромагнитные материалы и почему используются для изготовления сердечников для машин переменного тока?
Назовите основные законы магнитного поля?
В чем заключаются основные допущения, принимаемые при расчете магнитных цепей?
Проведите аналогию между электрическими и магнитными цепями?
Магнитная индукция в сердечнике при напряженности Н=200 А/м составляет В=1,0 Тл. Определить относительную магнитную проницаемость.
Ответ: μ = 3979.
Определить магнитное сопротивление участка цепи длиной l = 10 см и сечением S = 10 кв. см, если μ = 5000.
Ответ: Rм = 15915 (1/Гн).
В условиях предыдущей задачи определить падение магнитного напряжения на участке, если индукция В=0,8 Тл.
Ответ: Uм = 12,7 А.
Контрольные вопросы и задачиКакие векторные величины характеризуют магнитное поле? Какие основные понятия связаны с петлей гистерезиса? Что

Слайд 14Общая характеристика задач и методов расчета магнитных цепей
задача определения величины

намагничивающей силы (НС), необходимой для создания заданного магнитного потока (заданной

магнитной индукции) на каком - либо участке магнитопровода (задача синтеза или “прямая“ задача);
задача нахождения потоков (магнитных индукций) на отдельных участках цепи по заданным значениям НС (задача анализа или “обратная” задача).
Методы решения:
Регулярные;
Графические;
Итерационные.
Общая характеристика задач и методов расчета магнитных цепейзадача определения величины намагничивающей силы (НС), необходимой для создания заданного

Слайд 15Магнитные цепи:
Разветвленные;
Неразветвленные.
Прямая задача для неразветвленной магнитной цепи


δ - длина воздушного

зазора

Магнитные цепи:Разветвленные;Неразветвленные.Прямая задача для неразветвленной магнитной цепиδ - длина воздушного зазора

Слайд 16Прямая задача для разветвленной магнитной цепи

Прямая задача для разветвленной магнитной цепи

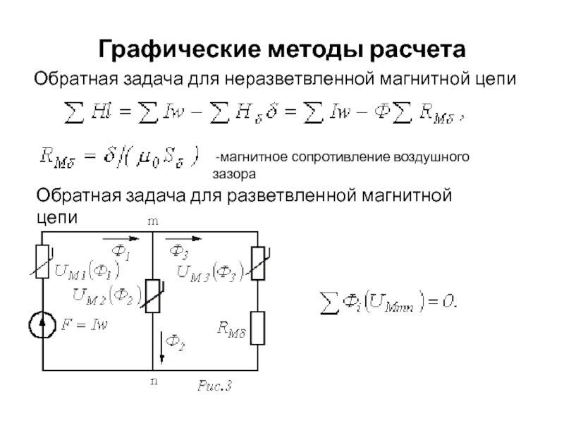
Слайд 17Графические методы расчета
Обратная задача для неразветвленной магнитной цепи
-магнитное сопротивление

воздушного зазора
Обратная задача для разветвленной магнитной цепи

Графические методы расчетаОбратная задача для неразветвленной магнитной цепи -магнитное сопротивление воздушного зазораОбратная задача для разветвленной магнитной цепи

Слайд 18Итерационные методы расчета
Статическая и дифференциальная индуктивности катушки с ферромагнитным сердечником
Статическая

индуктивность катушки с ферромагнитным сердечником

Итерационные методы расчетаСтатическая и дифференциальная индуктивности катушки  с ферромагнитным сердечникомСтатическая индуктивность катушки с ферромагнитным сердечником

Слайд 19Дифференциальная индуктивность
Если магнитную проводимость сердечника на рис. 4 обозначить через

, то

и
откуда:

Полное магнитное сопротивление контура

При , следовательно

- большой зазор

Дифференциальная индуктивностьЕсли магнитную проводимость сердечника на рис. 4 обозначить через     , то

Слайд 20Литература
Основы теории цепей: Учеб. для вузов /Г.В.Зевеке, П.А.Ионкин, А.В.Нетушил, С.В.Страхов.

–5-е изд., перераб. –М.: Энергоатомиздат, 1989. -528с.
Бессонов Л.А. Теоретические

основы электротехники: Электрические цепи. Учеб. для студентов электротехнических, энергетических и приборостроительных специальностей вузов. –7-е изд., перераб. и доп. –М.: Высш. шк., 1978. –528с.
Теоретические основы электротехники. Учеб. для вузов. В трех т. Под общ. ред. К.М.Поливанова. Т.2. Жуховицкий Б.Я., Негневицкий И.Б. Линейные электрические цепи (продолжение). Нелинейные цепи. –М.:Энергия- 1972. –200с.
ЛитератураОсновы теории цепей: Учеб. для вузов /Г.В.Зевеке, П.А.Ионкин, А.В.Нетушил, С.В.Страхов. –5-е изд., перераб. –М.: Энергоатомиздат, 1989. -528с.

Слайд 21Контрольные вопросы и задачи
Какие два типа задач встречаются при расчете

магнитных цепей? Дайте им характеристику.
Какие существуют методы расчета магнитных

цепей?
Какими методами решаются «обратные» задачи?
Как влияет воздушный зазор на индуктивность нелинейной катушки?
Что такое большой зазор?
В магнитной цепи на рис. 2 заданы  и . Составить алгоритм расчета длины воздушного зазора .
Составить алгоритм итерационного расчета потока в воздушном зазоре магнитной цепи на рис. 2 при заданной НС .
Запишите закон электромагнитной индукции с использованием статической  и дифференциальной   индуктивностей.
Контрольные вопросы и задачиКакие два типа задач встречаются при расчете магнитных цепей? Дайте им характеристику. Какие существуют

Обратная связь

Если не удалось найти и скачать доклад-презентацию, Вы можете заказать его на нашем сайте. Мы постараемся найти нужный Вам материал и отправим по электронной почте. Не стесняйтесь обращаться к нам, если у вас возникли вопросы или пожелания:

Email: Нажмите что бы посмотреть 

Что такое TheSlide.ru?

Это сайт презентации, докладов, проектов в PowerPoint. Здесь удобно  хранить и делиться своими презентациями с другими пользователями.


Для правообладателей

Яндекс.Метрика