Разделы презентаций


Перестановки и размещения

Содержание

Упорядоченные множества. Перестановки и размещенияМножество называется упорядоченным. Если каждому элементу множества противопоставлено некоторое число от 1 до n. Каждый элемент множества имеет свой номер.Упорядоченные множества, отличающиеся только номерами своих элементов, называются

Слайды и текст этой презентации

Слайд 1Перестановки и размещения
Цель лекции: перестановки и размещения упорядоченного множества; перестановки

с повторениями; взаимно-однозначное соответствие и эквивалентность; сочетания с повторениями.

Перестановки и размещенияЦель лекции: перестановки и размещения упорядоченного множества; перестановки с повторениями; взаимно-однозначное соответствие и эквивалентность; сочетания

Слайд 2Упорядоченные множества. Перестановки и размещения
Множество называется упорядоченным. Если каждому элементу

множества противопоставлено некоторое число от 1 до n. Каждый элемент

множества имеет свой номер.
Упорядоченные множества, отличающиеся только номерами своих элементов, называются перестановками.
ПРИМЕР. Составить все перестановки множества А={a,b,с}?
Упорядоченные множества. Перестановки и размещенияМножество называется упорядоченным. Если каждому элементу множества противопоставлено некоторое число от 1 до

Слайд 3Варианты перестановок множества
Пусть задано множество А из n – элементов,

а Pn – число перестановок.
ТЕОРЕМА:
ДОКАЗАТЕЛЬСТВО: Будем последовательно выбирать элементы
множества

А и размещать их в определенном порядке на n местах.
На первом месте может оказаться любой из n. На втором любой из
(n-1) и т.д. По правилу умножения:

Варианты перестановок множестваПусть задано множество А из n – элементов, а Pn – число перестановок.ТЕОРЕМА:ДОКАЗАТЕЛЬСТВО: Будем последовательно

Слайд 4Примеры
Задача 1. Сколькими способами можно поставить 4 книги на полке.
Задача

2. Сколькими способами можно упорядочить множество {1,2,3…2n} так, чтобы каждому

четному элементу множества соответствовал четный номер.
ПримерыЗадача 1. Сколькими способами можно поставить 4 книги на полке.Задача 2. Сколькими способами можно упорядочить множество {1,2,3…2n}

Слайд 5Перестановки данного множества
Задача 3. Сколько можно составить перестановок из n

элементов, в которых данные два элемента не стоят рядом.
ПРИМЕР. Составить

все перестановки множества А={a,b,с,d}, где а и d не стоят рядом?
Найти……..написать на доске
Перестановки данного множестваЗадача 3. Сколько можно составить перестановок из n элементов, в которых данные два элемента не

Слайд 6РЕШЕНИЕ ЗАДАЧИ 3
Шаг 1.Определим число перестановок, в которых a и

b стоят рядом.
Шаг 2. Возможны варианты: a стоит на первом

месте, a стоит на втором месте, a стоит на (n-1) месте; b стоит правее a – таких случаев (n-1).
Шаг 3. Кроме этого, a и b можно поменять местами и следовательно существует 2(n-1) способов размещения a и b рядом.
Шаг 4. Каждому из этих способов соответствует (n-2)! перестановок других элементов.

РЕШЕНИЕ ЗАДАЧИ 3Шаг 1.Определим число перестановок, в которых a и b стоят рядом.Шаг 2. Возможны варианты: a

Слайд 7РЕШЕНИЕ ЗАДАЧИ 3
Шаг 5. Таким образом число перестановок в которых

a и b стоят рядом равно: 2*(n-1)*(n-2)! = 2(n-1)!

Общее число перестановок n!
Число перестановок, где a и b не стоят рядом равно:
n!-2(n-1)!=(n-1)!*(n-2)

РЕШЕНИЕ ЗАДАЧИ 3Шаг 5. Таким образом число перестановок в которых a и b стоят рядом равно: 2*(n-1)*(n-2)!

Слайд 8Задача
Задача 4. Сколькими способами можно расположить 8 ладей на шахматной

доске так , чтобы они не могли бить друг друга.
Ответ:

n! = 8! = 40320
ЗадачаЗадача 4. Сколькими способами можно расположить 8 ладей на шахматной доске так , чтобы они не могли

Слайд 9Задача 4
Ответ: n! = 8! = 40320

Задача 4Ответ: n! = 8! = 40320

Слайд 10Упорядоченные подмножества данного множества
Задано множество А.
ВОПРОС: Сколько можно получить упорядоченных

подмножеств данного множества?
1. Число всех упорядоченных k- элементных подмножеств множества

А равно:
2. Каждое такое подмножество можно упорядочить k! способами.
ОТВЕТ:

*k!

Упорядоченные подмножества данного множестваЗадано множество А.ВОПРОС: Сколько можно получить упорядоченных подмножеств данного множества?1. Число всех упорядоченных k-

Слайд 11Упорядоченные подмножества данного множества
ТЕОРЕМА: Число упорядоченных k- элементных подмножеств множества

из n элементов равно:
Это называется размещением из n по k

Упорядоченные подмножества данного множестваТЕОРЕМА: Число упорядоченных k- элементных подмножеств множества из n элементов равно:Это называется размещением из

Слайд 12Задача 5
Сколько способов размещения 4 студентов на 25 местах.







Задача 5Сколько способов размещения 4 студентов на 25 местах.

Слайд 13Ответ задачи 5

Ответ задачи 5

Слайд 14Задача 6
Студенту необходимо сдать 4 экзамена в течении 8 дней.

Сколько существует вариантов?
А если известно, что последний экзамен будет сдаваться

на восьмой день?
Задача 6Студенту необходимо сдать 4 экзамена в течении 8 дней. Сколько существует вариантов?А если известно, что последний

Слайд 15Ответы задачи 6
1
2

Ответы задачи 612

Слайд 16Перестановки с повторениями
ВОПРОС: Сколько способов разложения множества А, состоящего из

n элементов, на сумму множеств m
Где к1, k2,…km - числа

больше или равные 0….n

Для этого надо найти все сочетания В

Перестановки с повторениямиВОПРОС: Сколько способов разложения множества А, состоящего из n элементов, на сумму множеств mГде к1,

Слайд 17Перестановки с повторениями
Согласно правила умножения количество возможных перестановок равно:
ИЗ этого

получается следующая теорема

Перестановки с повторениямиСогласно правила умножения количество возможных перестановок равно:ИЗ этого получается следующая теорема

Слайд 18ТЕОРЕМА
А именно, сколько можно составить слов из заданного алфавита?

ТЕОРЕМАА именно, сколько можно составить слов из заданного алфавита?

Слайд 19Полиномиальные коэффициенты
ЗАДАЧА 7. Число слов, которые можно получить из перестановки

букв слова МАТЕМАТИКА.


Полиномиальные коэффициентыЗАДАЧА 7. Число слов, которые можно получить из перестановки букв слова МАТЕМАТИКА.

Слайд 20Ответ задачи 7
ОТВЕТ 10!/(2!*3!*2!)=151200

Ответ задачи 7ОТВЕТ   10!/(2!*3!*2!)=151200

Слайд 21Задача 8. Число слов, которые можно составить из 12 букв

(4 буквы а; 4 буквы б; 2 буквы в; 2

буквы г).

Полиномиальные коэффициенты

Задача 8. Число слов, которые можно составить из 12 букв (4 буквы а; 4 буквы б; 2

Слайд 22Ответ на задачу 8
12! / (4!*4!*2!*2!) = 207900

Ответ на задачу 812! / (4!*4!*2!*2!) = 207900

Слайд 23Взаимно-однозначное соответствие
Пусть заданы два множества А и B.
Будем считать, что

между двумя множествами установлено соответствие, если каждому элементу а множества

А, соответствует элемент b в множестве B.
Это взаимно-однозначное соответствие, если каждому элементу множества А, соответствует элемент множества B и наоборот.
Взаимно-однозначное соответствиеПусть заданы два множества А и B.Будем считать, что между двумя множествами установлено соответствие, если каждому

Слайд 24Взаимно-однозначное соответствие?
ПРИМЕР 1. А – множество студентов

B –

множество парт.
Каждому студенту, соответствует стол, за которым он сидит.

ОТВЕТ: 1 - это утверждение верно?.
2 – это утверждение не верно?.
Взаимно-однозначное соответствие?ПРИМЕР 1. А – множество студентов

Слайд 25Взаимно-однозначное соответствие?
ПРИМЕР 2: А – множество жителей

г. Владимира. В – множество домов в городе. Каждому жителю

города соответствует дом, в котором он живет.

ОТВЕТ: 1 - это утверждение верно.
2 – это утверждение не верно.

Взаимно-однозначное соответствие?ПРИМЕР 2: А – множество жителей    г. Владимира. В – множество домов в

Слайд 26ПРИМЕР 3. Каждому элементу упорядоченного множества А из n элементов,

соответствует свой номер.
Взаимно-однозначное соответствие?

ПРИМЕР 3. Каждому элементу упорядоченного множества А из n элементов, соответствует свой номер.Взаимно-однозначное соответствие?

Слайд 27Эквивалентность множеств
ОПРЕДЕЛЕНИЕ.
Множества, для которых существует взаимно-однозначное соответствие называются

эквивалентными.
ТЕОРЕМА.
Для того, чтобы два множества были эквивалентными, необходимо

и достаточно, чтобы они имели одинаковое число элементов.
Эквивалентность множествОПРЕДЕЛЕНИЕ.  Множества, для которых существует взаимно-однозначное соответствие называются эквивалентными.ТЕОРЕМА.  Для того, чтобы два множества

Слайд 28Эквивалентность множеств

Эквивалентность множеств

Слайд 29Эквивалентность множеств
Использование следствия эквивалентности для вычисления числа
Элементов множества.

Эквивалентность множествИспользование следствия эквивалентности для вычисления числаЭлементов множества.

Слайд 30Сочетания с повторениями
ОПРЕДЕЛЕНИЕ. Сочетаниями из m элементов по n элементам

с повторениями называют группы, содержащие n элементов, причем каждый элемент

принадлежит к одному из m типов.
Дано множество А={а,b,c}, напишите согласно определения все сочетания с повторениями из 3 по 2.

Сочетания с повторениямиОПРЕДЕЛЕНИЕ. Сочетаниями из m элементов по n элементам с повторениями называют группы, содержащие n элементов,

Слайд 31Теорема вычисления сочетаний с повторениями
Ответ: aa,ac,bc,ab,bb,сс – итого 6.
ТЕОРЕМА. Число

различных сочетаний из m элементов по n с повторениями равно:


Теорема вычисления сочетаний с повторениямиОтвет: aa,ac,bc,ab,bb,сс – итого 6.ТЕОРЕМА. Число различных сочетаний из m элементов по n

Слайд 32Задача 7
Кости домино можно рассматривать как сочетание с повторениями по

два элемента из семи цифр 0,1,2,3,4,5,6.
Определите количество игровых костей по

двум ранее указанным формулам.
Задача 7Кости домино можно рассматривать как сочетание с повторениями по два элемента из семи цифр 0,1,2,3,4,5,6.Определите количество

Слайд 33Задача 8
В кондитерском магазине продавались 4 сорта пирожных: наполеоны, эклеры,

песочные и картошка. Сколькими способами можно купить 7 пирожных?
Тоже самое

только положить пирожные в коробку, в которой четыре ячейки?
Задача 8В кондитерском магазине продавались 4 сорта пирожных: наполеоны, эклеры, песочные и картошка. Сколькими способами можно купить

Слайд 34Бином Ньютона
Равенство 1 называют биномом Ньютона
Биноминальный коэффициент

Бином НьютонаРавенство 1 называют биномом НьютонаБиноминальный коэффициент

Слайд 35Бином Ньютона
Формулу бинома Ньютона можно свернуть до вида:

Бином НьютонаФормулу бинома Ньютона можно свернуть до вида:

Слайд 36Треугольник Паскаля
Бесконечная таблица
Биномиальных
коэффициентов

Треугольник ПаскаляБесконечная таблицаБиномиальныхкоэффициентов

Слайд 37Закономерности треугольника Паскаля
Числа треугольника симметричны (равны) относительно вертикальной оси.
В строке

с номером n:
первое и последнее числа равны 1.
второе и предпоследнее числа

равны n.
третье число равно треугольному числу  , что также равно сумме номеров предшествующих строк.
четвёртое число является тетраэдрическим.
m-е число (при нумерации с 0) равно биномиальному коэффициенту  .

Закономерности треугольника ПаскаляЧисла треугольника симметричны (равны) относительно вертикальной оси.В строке с номером n:первое и последнее числа равны 1.второе

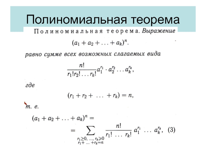
Слайд 38Полиномиальная теорема

Полиномиальная теорема

Слайд 39Полиномиальная теорема и бином Ньютона
Это и есть бином Ньютона

Полиномиальная теорема и бином НьютонаЭто и есть бином Ньютона

Слайд 40Биномиальные тождества
A=b=1
A=1 b=-1
Задание: получите самостоятельно два последних тождества
Из формулы бинома

Ньютона

Биномиальные тождестваA=b=1A=1 b=-1Задание: получите самостоятельно два последних тождестваИз формулы бинома Ньютона

Обратная связь

Если не удалось найти и скачать доклад-презентацию, Вы можете заказать его на нашем сайте. Мы постараемся найти нужный Вам материал и отправим по электронной почте. Не стесняйтесь обращаться к нам, если у вас возникли вопросы или пожелания:

Email: Нажмите что бы посмотреть 

Что такое TheSlide.ru?

Это сайт презентации, докладов, проектов в PowerPoint. Здесь удобно  хранить и делиться своими презентациями с другими пользователями.


Для правообладателей

Яндекс.Метрика