Разделы презентаций


Поражающие, опасные и вредные факторы

Содержание

Тема 1. Поражающие ,опасные и вредные факторы, причины их возникновения, воздействие на БЖД людей ,устойчивость работы объекта и защита от нихТема 2. Устойчивость функционирования объектов связи в условиях ЧСТема 3. Организация

Слайды и текст этой презентации

Слайд 1Безопасность жизнедеятельности в чрезвычайных ситуациях Воздвиженский Ю.М.

Безопасность жизнедеятельности в чрезвычайных ситуациях         Воздвиженский Ю.М.

Слайд 2Тема 1. Поражающие ,опасные и вредные факторы, причины их возникновения,

воздействие на БЖД людей ,устойчивость работы объекта и защита от

них

Тема 2. Устойчивость функционирования объектов связи в условиях ЧС

Тема 3. Организация управления, связи и оповещения

Тема 4. Психология поведения человека в условиях ЧС


Тема 1. Поражающие ,опасные и вредные факторы, причины их возникновения, воздействие на БЖД людей ,устойчивость работы объекта

Слайд 3Поражающие, опасные и вредные факторы

Поражающие, опасные и вредные факторы

Слайд 4Поражающие, опасные и вредные факторы
Вредные - это факторы, воздействие которых

в условиях ЧС приводит к заболеваниям, снижению работоспособности человека. Вредные

факторы могут перейти в опасные.

Поражающие - это факторы, возникающие в результате ЧС и приводящие к разрушениям объектов и поражению людей.


Опасные - это факторы, воздействие которых в условиях ЧС приводит к травмам, резкому ухудшению состояния здоровья человека.


Поражающие, опасные и вредные факторы	Вредные - это факторы, воздействие которых в условиях ЧС приводит к заболеваниям, снижению

Слайд 5Тема 1. Поражающие ,опасные и вредные факторы, причины их возникновения,

воздействие на БЖД людей ,устойчивость работы объекта и защита от

них Введение Занятие 1. Ударная волна Занятие 2. Световое излучение Занятие 3. Химически опасные вещества Занятие 4. Биологические опасные вещества Занятие 5. Радиоактивные излучения
Тема 1. Поражающие ,опасные и вредные факторы, причины их возникновения, воздействие на БЖД людей ,устойчивость работы объекта

Слайд 6Поражающие, опасные и вредные факторы, возникающие в результате ЧС
Ударная волна
Световое

излучение
Сейсмическая волна
Химические опасные вещества
Электромагнитный импульс
Радиоактивные излучения
Биологические опасные вещества

Поражающие, опасные и вредные факторы, возникающие в результате ЧСУдарная волнаСветовое излучениеСейсмическая волнаХимические опасные веществаЭлектромагнитный импульсРадиоактивные излученияБиологические опасные

Слайд 7ΔРф , Рск измеряется в кГс /см2 или Па (1

кГс /см2≈100 кПа)


где ? ув = ?/2 (?-

тротиловый эквивалент ТНТ), кГ
R- расстояние до эпицентра взрыва, м.

Параметры воздушной ударной волны

ΔРф , Рск измеряется в кГс /см2 или Па (1 кГс /см2≈100 кПа) где  ? ув

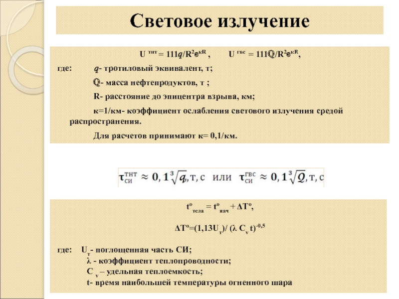
Слайд 8U тнт = 111?/R2?кR , U гвс

= 111?/R2?кR,
где: ?- тротиловый эквивалент, т;
?-

масса нефтепродуктов, т ;
R- расстояние до эпицентра взрыва, км;
к=1/км- коэффициент ослабления светового излучения средой распространения.
Для расчетов принимают к= 0,1/км.

Световое излучение

toтела = toнач + ΔTo,

ΔTo=(1,13Uт)/ (λ Cv t)-0,5

где: Uт- поглощенная часть СИ;
λ - коэффициент теплопроводности;
C v – удельная теплоемкость;
t- время наибольшей температуры огненного шара

U тнт = 111?/R2?кR , U гвс = 111?/R2?кR,
где: ?- тротиловый эквивалент, т;
?- масса нефтепродуктов, т ;
R- расстояние до эпицентра взрыва, км;
к=1/км- коэффициент ослабления светового излучения средой распространения.
Для расчетов принимают к= 0,1/км.

U тнт = 111?/R2?кR , U гвс = 111?/R2?кR,
где: ?- тротиловый эквивалент, т;
?- масса нефтепродуктов, т ;
R- расстояние до эпицентра взрыва, км;
к=1/км- коэффициент ослабления светового излучения средой распространения.
Для расчетов принимают к= 0,1/км.

U тнт = 111?/R2?кR ,    U гвс = 111?/R2?кR,где:     ?-

Слайд 9 Особенности взрыва ГВС
Сравнительная таблица интенсивности землетрясения I в баллах с

избыточным давлением ΔР ф ,кПа












Особенности взрыва ГВС Сравнительная таблица интенсивности землетрясения I в баллах с избыточным давлением ΔР ф ,кПа

Слайд 10Основные ОВ
Смертельные ОВ:
1. ОВ нервно-паралитического действия (зарин, зоман, Ви-газы)
2. ОВ

кожно-нарывного действия (иприт, люизит)
3. ОВ общеядовитого действия (синильная кислота, хлорциан)
4.

ОВ удушающего действия (фосген, дифосген)
ОВ временно выводящие людей из строя :
5. ОВ психохимического (BiZ, LSD)
6. ОВ раздражающего действия (CS, хлорацетофенон, адамсит)

Основные АХОВ
1. Аммиак(NH3)-газ с характерным удушливым запахом и едким вкусом
2. Хлор (Сl2)-газ зеленовато-желтого цвета с резким запахом
3. Сероводород(H2S)-газ с резким неприятным запахом
4. Сернистый ангидрид, сернистый газ(SO2) газ с резким запахом
5. Синильная кислота(HCN) –жидкость с запахом горького миндаля
6. Фосген (COCl2) бесцветный газ тяжелее воздуха
7. Бензол(C6H6)-летучее ядовитое вещество
8. Фосфор-воскообразное вещество. Ядовиты дымы.

Химические опасные вещества

Отравляющие вещества(ОВ)
используются для поражения людей

Сильнодействующие ядовитые
вещества (СДЯВ).
Используются в промышленности,
медицине , сельском хозяйстве.

Основные ОВСмертельные ОВ:1. ОВ нервно-паралитического действия (зарин, зоман, Ви-газы)2. ОВ кожно-нарывного действия (иприт, люизит)3. ОВ общеядовитого действия

Слайд 11Химическое загрязнение окружающей среды
Местность считается химически загрязненной, если количество ядовитых

веществ в воздухе превышает предельно - допустимые концентрации (ПДК).
Зона химического

загрязнения - территория, на которой произошел вылив(выброс) ХОВ, и территория над которой распространилось облако зараженного воздуха.
Очаг химического поражения - территория на которой произошло массовое поражение людей, животных, растений.
Химическое загрязнение окружающей средыМестность считается химически загрязненной, если количество ядовитых веществ в воздухе превышает предельно - допустимые

Слайд 12Биологические опасные вещества
Бактерии:
-туберкулез ;
-дезинтерия ;
-чума ;
-холера ;
-сибирская язва и др.
Грибки:
-поражения

кожи,
волос, ногтей ;
-микозы.
Риккетсии:
-сыпной тиф ;
-окопная лихорадка ;
-лихорадка скалистых
гор (США)

;
-цуцугумаши
(Япония).

Вирусы:
-грипп ;
-свинка ;
-краснуха ;
-оспа ;
-полиомелит ;
-энцефалит ;
-гепатиты ;
-СПИД ;
-бешенства ;
-ящур.

Бактерии

Вирусы

Риккетсии

Грибки

Биологические опасные вещества Бактерии:-туберкулез ;-дезинтерия ;-чума ;-холера ;-сибирская язва и др.Грибки:-поражения кожи,волос, ногтей ;-микозы.Риккетсии:-сыпной тиф ;-окопная лихорадка

Слайд 13Эпидемия - распространение инфекционных агентов на территории .

Район биологического заражения

- территория в пределах которой распространены или привнесены опасные биологические

вещества или патогенные организмы, создающие опасность для жизни и здоровья людей и окружающей среды.

Эпидемический очаг - место заражения и пребывания пораженных инфекционными заболеваниями, а также территория, в пределах которой в определенных границах времени возможно заражение людей и животных инфекционными заболеваниями.

Карантин - система мероприятий, включающих режимные, противоэпидемические, санитарные и лечебно-профилактические мероприятия, направленные на локализацию и ликвидацию очага биологического заражения.

Обсервация - усиленное медицинское наблюдение на определенной территории, проведение на ней лечебно- профилактических и изоляционно- ограничительных мероприятий, направленных на предупреждение распространения инфекционных заболеваний. Этот режим может вводиться в районах с неблагополучным или чрезвычайным санитарно - эпидемическим состоянием и при появлении единичных случаев инфекционных заболеваний.
Эпидемия - распространение инфекционных агентов на территории .Район биологического заражения - территория в пределах которой распространены или

Слайд 14Основные источники радиоактивных (р/а) излучений
Искусственные источники
радиоактивных излучений
Естественный радиоактивный

фон
Ррф ≈ 5…25мкР/ч
Добл ≈ 240 мбэр/г
Добл70лет ≈ 17 бэр

Техногенно

измененный радиоактивный фон

Искусственный радиоактивный фон

Естественные источники
радиоактивных излучений

Основные источники радиоактивных (р/а) излученийИскусственные источники радиоактивных излучений Естественный радиоактивный фонРрф ≈ 5…25мкР/чДобл ≈ 240 мбэр/гДобл70лет ≈

Слайд 15
Искусственные источники
радиоактивных (р/а) излучений

Урановая промышленность
Ядерные реакторы разных типов
Места

захоронения р/а отходов (ОЯТ)
Радиохимическая промышленность
Использование радионуклидов в медицине, промышленности

Использование р/а источников электропитания в космических исследованиях

Изотопные лаборатории

Выпадение р/а осадков после ядерных взрывов в космосе

Локальное РЗМ после ядерных взрывов

Военная деятельность

Телевизоры, мониторы, рентгеновская аппаратура

Земные источники р/а излучений- 26% (калий, уран, торий, цезий и др.)

Естественные источники
радиоактивных (р/а) излучений

Космические р/а излучения- 13%

Внутреннее облучение человека -12%

Р/а инертный газ радон

Природное топливо (уголь, сланец и пр.)

Строительные материалы

С/х удобрения (калийные соли, фосфаты)



Добл ≈ 240 бэр/г

Добл ≈ 17 бэр/г за 70 лет


Искусственные источники радиоактивных (р/а) излучений Урановая промышленностьЯдерные реакторы разных типовМеста захоронения р/а отходов (ОЯТ)Радиохимическая промышленность Использование радионуклидов

Слайд 16Основные единицы измерения р/а излучений

Основные единицы измерения р/а излучений

Слайд 17Радиоактивное загрязнение местности (РЗМ)

Радиоактивное загрязнение местности (РЗМ)

Слайд 18 Зоны радиоактивного загрязнения


Зоны радиоактивного загрязнения

Слайд 19Взаимодействие γ-квантов с атомами вещества
3. Образование электронно-позитронных пар: γ-квант взаимодействует

с положительным полем ядра. Если энергия γ-кванта велика, то поле

ядра поглощает γ-квант и становится излучателем двух частиц – электрона(е) и позитрона (р), т.е. возникает электронно-позитронная пара. Реакция обратима.

Вывод: Все виды взаимодействия γ-квантов с атомами вещества приводят к ионизации вещества, т.е. появлению свободных электрических зарядов.

2.Комптоновское рассеяние: γ-квант передает электрону часть своей энергии и, если эта энергия больше энергии связи электрона с ядром, то электрон покидает свою орбиту появляется свободный электрон, т.е. образуется положительно заряженный атом и отрицательно заряженный электрон. В этом случае электрон продолжает движение, заданное ему γ-квантом, и появляется новый, отраженный -квант с меньшей энергией, который взаимодействует с другими атомами. Реакция обратима.

1.Фотоэлектрический эффект: γ-квант передаёт электрону свою энергию и , если эта энергия больше энергии связи электрона с ядром атома, то связь разрывается, появляется свободный электрон и положительно заряженный атом. Реакция обратима.

γ-кванты взаимодействуют с электронами или полем ядра атомов.

Взаимодействие γ-квантов с атомами вещества3. Образование электронно-позитронных пар: γ-квант взаимодействует с положительным полем ядра. Если энергия γ-кванта

Слайд 20 Взаимодействие нейтронов с атомами вещества
3. Захватное взаимодействие (характерно для

нейтронов с небольшой энергией): В этом случае нейтрон поглощается ядром,

которое получает эту энергию. Ядро само испускает два нейтрона, γ-квант, протон(р) и α-частицу, которые взаимодействуют с другими атомами, происходит ионизация вещества. Реакция обратима.

2. Неупругое взаимодействие (характерно для нейтронов с большой энергией): нейтрон проникает внутрь ядра , передает ему часть энергии. Возникает новый нейтрон n1 с меньшей энергией. Кроме того, ядро начинает излучать энергию в виде γ и β- лучей, которые взаимодействуют с другими атомами, происходит ионизация вещества. Реакция обратима.

1. Упругое взаимодействие (столкновение двух шаров). Нейтрон передает часть своей энергии ядру атома, которое смещается со своего места, а нейтрон меняет своё направление и взаимодействует с другими атомами. При таком взаимодействии разрушается или изменяется кристаллическая решётка полупроводников. Реакция необратима.

Нейтроны взаимодействуют только с ядром атомов и ведут к изменению структуры вещества

Взаимодействие нейтронов с атомами вещества3. Захватное взаимодействие (характерно для нейтронов с небольшой энергией): В этом случае

Слайд 21 Основные пределы доз облучения

Основные пределы доз облучения

Обратная связь

Если не удалось найти и скачать доклад-презентацию, Вы можете заказать его на нашем сайте. Мы постараемся найти нужный Вам материал и отправим по электронной почте. Не стесняйтесь обращаться к нам, если у вас возникли вопросы или пожелания:

Email: Нажмите что бы посмотреть 

Что такое TheSlide.ru?

Это сайт презентации, докладов, проектов в PowerPoint. Здесь удобно  хранить и делиться своими презентациями с другими пользователями.


Для правообладателей

Яндекс.Метрика