Разделы презентаций


Постоянный электрический ток

Содержание

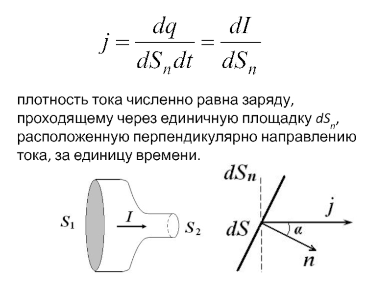
Вектор плотности тока j вводится для характеристики распределения заряда по сечению проводника.В СИ: [А / м2].

Слайды и текст этой презентации

Слайд 1Постоянный электрический ток

Постоянный электрический ток

Слайд 2Вектор плотности тока j вводится для характеристики распределения заряда по

сечению проводника.
В СИ: [А / м2].

Вектор плотности тока j вводится для характеристики распределения заряда по сечению проводника.В СИ: [А / м2].

Слайд 3плотность тока численно равна заряду,
проходящему через единичную площадку dSn,


расположенную перпендикулярно направлению
тока, за единицу времени.

плотность тока численно равна заряду, проходящему через единичную площадку dSn, расположенную перпендикулярно направлению тока, за единицу времени.

Слайд 5Рассмотрим проводник сечением dS.
e – элементарный заряд.
n – концентрация зарядов

в объеме проводника
‹v› – средняя скорость упорядоченного движения
зарядов
 -

длина выбранного участка проводника


Рассмотрим проводник сечением dS.e – элементарный заряд.n – концентрация зарядов в объеме проводника‹v› – средняя скорость упорядоченного

Слайд 7 В цепи под действием силы электростатического поля

происходит перемещение носителей, которое приводит к выравниванию потенциалов во всех

точках цепи и к исчезновению электрического поля.
В цепи под действием силы электростатического поля происходит перемещение носителей, которое приводит к выравниванию

Слайд 8Для существования постоянного тока необходимо наличие в цепи устройства, которое

создает и поддерживает разность потенциалов φ за счет работы сил

неэлектрического происхождения. Такие устройства называются источниками тока (генераторы – преобразуется механическая энергия; аккумуляторы – энергия химической реакции между электродами и электролитом).
Для существования постоянного тока необходимо наличие в цепи устройства, которое создает и поддерживает разность потенциалов φ за

Слайд 9Сторонние силы – это силы неэлектрического происхождения, действующие на заряды

со стороны источников тока.





Сторонние силы – это силы неэлектрического происхождения, действующие на заряды со стороны источников тока.

Слайд 10За счет поля сторонних сил электрические заряды движутся внутри источника

тока против сил электростатического поля.
Следовательно, на концах внешней цепи

поддерживается разность потенциалов и в цепи течет постоянный ток.
За счет поля сторонних сил электрические заряды движутся внутри источника тока против сил электростатического поля. Следовательно, на

Слайд 11 Сторонние силы совершают работу по перемещению электрических зарядов.

Электродвижущая сила (э.д.с. – E) – физическая величина, определяемая

работой, совершаемой сторонними силами при перемещении единичного положительного заряда
Сторонние силы совершают работу по перемещению электрических зарядов.  Электродвижущая сила (э.д.с. – E) –

Слайд 12Э.д.с. в замкнутой цепи может быть определена как циркуляция вектора

напряженности сторонних сил


Таким образом, на заряды на участке цепи, в

котором есть источник тока, действуют кулоновские и сторонние силы.
Э.д.с. в замкнутой цепи может быть определена как циркуляция вектора напряженности сторонних силТаким образом, на заряды на

Слайд 13Напряжением на участке цепи-
называется величина, численно равная

работе, совершаемой полем электростатических и сторонних сил при перемещении единичного

положительного заряда на этом участке цепи
Напряжением на участке цепи-  называется величина, численно равная работе, совершаемой полем электростатических и сторонних сил при

Слайд 14Закон Ома для однородного участка цепи
Однородным называется участок цепи

не содержащий источника э.д.с.




Закон Ома в интегральной форме: сила тока

прямо пропорциональна падению напряжения на однородном участке цепи и обратно пропорциональна сопротивлению этого участка.
Закон Ома для  однородного участка цепи Однородным называется участок цепи не содержащий источника э.д.с.Закон Ома в

Слайд 15Закон Ома не является универсальной связью между током и напряжением.


а)Ток в газах и полупроводниках подчиняется закону Ома только при

небольших U.
б)Ток в вакууме не подчиняется закону Ома.
Закон Богуславского-Лэнгмюра (закон 3/2): I ~ U 3/2.
в) в дуговом разряде – при увеличении тока напряжение падает.
Закон Ома не является универсальной связью между током и напряжением. а)Ток в газах и полупроводниках подчиняется закону

Слайд 16В СИ сопротивление R измеряется в Омах [1Ом = 1В / 1А].
Величина R зависит

от формы и размеров проводника, а также от свойств материала,

из которого он сделан. Для цилиндрического проводника :



где ρ – удельное электрическое сопротивление [Ом·м], для металлов его величина порядка 10–8 Ом·м.
В СИ сопротивление R измеряется в Омах [1Ом = 1В / 1А].Величина R зависит от формы и размеров проводника, а также

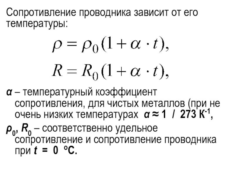
Слайд 17Сопротивление проводника зависит от его температуры:




α – температурный коэффициент сопротивления,

для чистых металлов (при не очень низких температурах α ≈ 1 / 273 К-1,
ρ0,

R0 – соответственно удельное сопротивление и сопротивление проводника при t = 0 oC.
Сопротивление проводника зависит от его температуры:α – температурный коэффициент сопротивления, для чистых металлов (при не очень низких

Слайд 18Зависимость ρ(t) объясняется тем, что с ростом температуры интенсивность хаотического

движения положительных ионов кристаллической решетки увеличивается, направленное движение электронов тормозится

.
Зависимость ρ(t) объясняется тем, что с ростом температуры интенсивность хаотического движения положительных ионов кристаллической решетки увеличивается, направленное

Слайд 19● Последовательное соединение. R = R1 +R2 +…+Rn.
I = I1 = I 2

=… = In ; U=U1+U2+ … +Un.
● Параллельнoе соединение.



U=U

1 =U 2 = … =Un. ; I=I 1+I 2+ … +In
● Последовательное соединение. 			R = R1 +R2 +…+Rn. I = I1 = I 2 =… = In ; U=U1+U2+ … +Un.

Слайд 20Закон Ома в дифференциальной форме




σ = 1/ρ – удельная электрическая проводимость, [сименс

на метр, См/м].

Закон Ома в  дифференциальной формеσ = 1/ρ – удельная электрическая проводимость, [сименс на метр, См/м].

Слайд 21Закон Ома для неоднородного участка цепи
Неоднородный – участок цепи, содержащий

источник э.д.с.
Е – напряженность поля кулоновских сил,
Ест – напряженность поля

сторонних сил.
Закон Ома для  неоднородного участка цепи Неоднородный – участок цепи, содержащий источник э.д.с.Е – напряженность поля

Слайд 22работа, совершаемая кулоновскими силами по перемещению q0+ из точки 1

в точку 2.
работа, совершаемая сторонними силами по перемещению q0+

из точки 1 в точку 2.

Интегрируем по длине проводника от сечения 1 до некоторого сечения 2:

работа, совершаемая кулоновскими силами по перемещению q0+ из точки 1 в точку 2. работа, совершаемая сторонними силами

Слайд 23Закон Ома для неоднородного участка цепи
Работа, совершаемая кулоновскими и сторонними

силами по перемещению единичного положительного заряда q0+ – падение напряжения

(напряжение).
Так как точки 1, 2 были выбраны произвольно, то полученные соотношения справедливы для любых двух точек электрической цепи:
Закон Ома для  неоднородного участка цепиРабота, совершаемая кулоновскими и сторонними силами по перемещению единичного положительного заряда

Слайд 24Закон Ома для замкнутой цепи
Если цепь замкнутая, то φ1 = φ2.

Закон Ома для замкнутой цепиЕсли цепь замкнутая, то φ1 = φ2.

Слайд 25Закон Ома для неоднородного участка цепи
Неоднородный – участок цепи, содержащий

источник э.д.с.
Е – напряженность поля кулоновских сил,
Ест – напряженность поля

сторонних сил.
Закон Ома для  неоднородного участка цепи Неоднородный – участок цепи, содержащий источник э.д.с.Е – напряженность поля

Слайд 26работа, совершаемая кулоновскими силами по перемещению q0+ из точки 1

в точку 2.
работа, совершаемая сторонними силами по перемещению q0+

из точки 1 в точку 2.

Интегрируем по длине проводника от сечения 1 до некоторого сечения 2:

работа, совершаемая кулоновскими силами по перемещению q0+ из точки 1 в точку 2. работа, совершаемая сторонними силами

Слайд 27Закон Ома для неоднородного участка цепи
Работа, совершаемая кулоновскими и сторонними

силами по перемещению единичного положительного заряда q0+ – падение напряжения

(напряжение).
Так как точки 1, 2 были выбраны произвольно, то полученные соотношения справедливы для любых двух точек электрической цепи:
Закон Ома для  неоднородного участка цепиРабота, совершаемая кулоновскими и сторонними силами по перемещению единичного положительного заряда

Слайд 28Закон Ома для замкнутой цепи
Если цепь замкнутая, то φ1 = φ2.

Закон Ома для замкнутой цепиЕсли цепь замкнутая, то φ1 = φ2.

Слайд 29Закон Джоуля-Ленца
Однородный участок цепи

Закон Джоуля-ЛенцаОднородный участок цепи

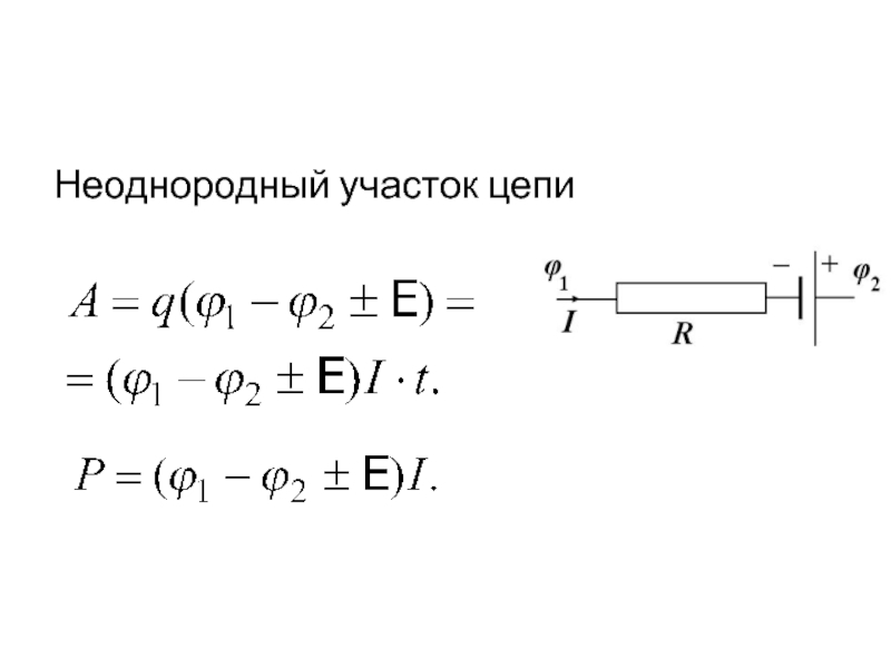
Слайд 30Неоднородный участок цепи

Неоднородный участок цепи

Слайд 31Замкнутая цепь.




К.п.д. источника тока:

Замкнутая цепь.К.п.д. источника тока:

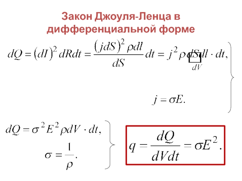
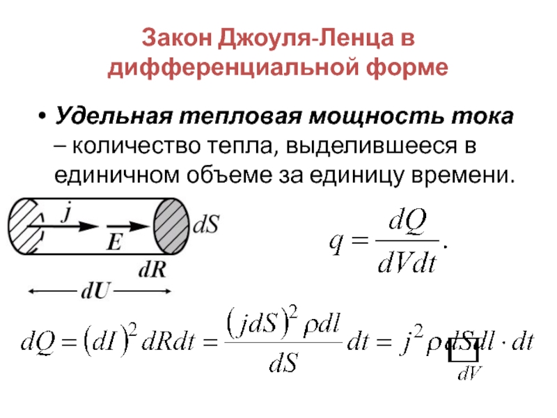
Слайд 32Закон Джоуля-Ленца в дифференциальной форме
Удельная тепловая мощность тока – количество

тепла, выделившееся в единичном объеме за единицу времени.

Закон Джоуля-Ленца в дифференциальной формеУдельная тепловая мощность тока – количество тепла, выделившееся в единичном объеме за единицу

Слайд 33Закон Джоуля-Ленца в дифференциальной форме

Закон Джоуля-Ленца в дифференциальной форме

Слайд 34Законы Кирхгофа
Используются для расчета разветвленных цепей постоянного тока.
Неразветвленная электрическая цепь

– цепь, в которой все элементы цепи соединены последовательно.
Элемент электрической

цепи – любое устройство, включенное в электрическую цепь.

Законы КирхгофаИспользуются для расчета разветвленных цепей постоянного тока.Неразветвленная электрическая цепь – цепь, в которой все элементы цепи

Слайд 35Узел электрической цепи – точка разветвленной цепи, в которой сходится

более двух проводников.
Ветвь разветвленной электрической цепи – участок цепи между

двумя узлами

Законы Кирхгофа

Узел электрической цепи – точка разветвленной цепи, в которой сходится более двух проводников.Ветвь разветвленной электрической цепи –

Слайд 36Первый закон Кирхгофа (следствие закона сохранения заряда): алгебраическая сумма сил

токов, сходящихся в узле, равна нулю.





Пример: I1 + I2 – I3 – I4 = 0.
Ток, подходящий к

узлу – положительный.
Ток, отходящий от узла – отрицательный.
Первый закон Кирхгофа (следствие закона сохранения заряда): алгебраическая сумма сил токов, сходящихся в узле, равна нулю.Пример: I1 + I2 – I3 – I4 = 0.

Слайд 37Второй закон Кирхгофа
(обобщенный закон Ома): в любом замкнутом контуре,

произвольно выбранном в разветвленной электрической цепи, алгебраическая сумма произведений сил

токов Ii на сопротивление соответствующих участков Ri этого контура равна алгебраической сумме э.д.с. в контуре.
Второй закон Кирхгофа (обобщенный закон Ома): в любом замкнутом контуре, произвольно выбранном в разветвленной электрической цепи, алгебраическая

Слайд 38Второй закон Кирхгофа
Ток считается положительным, если его направление совпадает с

условно выбранным направлением обхода контура.
Э.д.с. считается положительной,
если направление обхода


происходит от – к + источника
тока, т.е. э.д.с. создает ток,
совпадающий с направлением обхода.
Второй закон КирхгофаТок считается положительным, если его направление совпадает с условно выбранным направлением обхода контура.Э.д.с. считается положительной,

Слайд 39Порядок расчета разветвленной цепи:
1. Произвольно выбрать и обозначить на чертеже

направление тока во всех участках цепи.
2. Подсчитать число узлов в

цепи (m). Записать первый закон Кирхгофа для каждого из (m-1) узлов.

Порядок расчета разветвленной цепи:1. Произвольно выбрать и обозначить на чертеже направление тока во всех участках цепи.2. Подсчитать

Слайд 403. Выделить произвольно замкнутые контуры в цепи, произвольно выбрать направления

обхода контуров.
4. Записать для контуров второй закон Кирхгофа. Если цепь

состоит из р-ветвей и m-узлов, то число независимых уравнений 2-го закона Кирхгофа равно ( p-m+1 ).
3. Выделить произвольно замкнутые контуры в цепи, произвольно выбрать направления обхода контуров.4. Записать для контуров второй закон

Слайд 41Контрольные вопросы
Сторонние силы.
Закон Ома в интегральной и дифференциальной форме для

участка цепи
Закон Ома для неоднородной и для замкнутой цепи
Закон Джоуля-Ленца
Законы

Кирхгофа
Контрольные вопросыСторонние силы.Закон Ома в интегральной и дифференциальной форме для участка цепиЗакон Ома для неоднородной и для

Обратная связь

Если не удалось найти и скачать доклад-презентацию, Вы можете заказать его на нашем сайте. Мы постараемся найти нужный Вам материал и отправим по электронной почте. Не стесняйтесь обращаться к нам, если у вас возникли вопросы или пожелания:

Email: Нажмите что бы посмотреть 

Что такое TheSlide.ru?

Это сайт презентации, докладов, проектов в PowerPoint. Здесь удобно  хранить и делиться своими презентациями с другими пользователями.


Для правообладателей

Яндекс.Метрика