значения, и затем сравнивайте с предложенным решением нажав на триггер
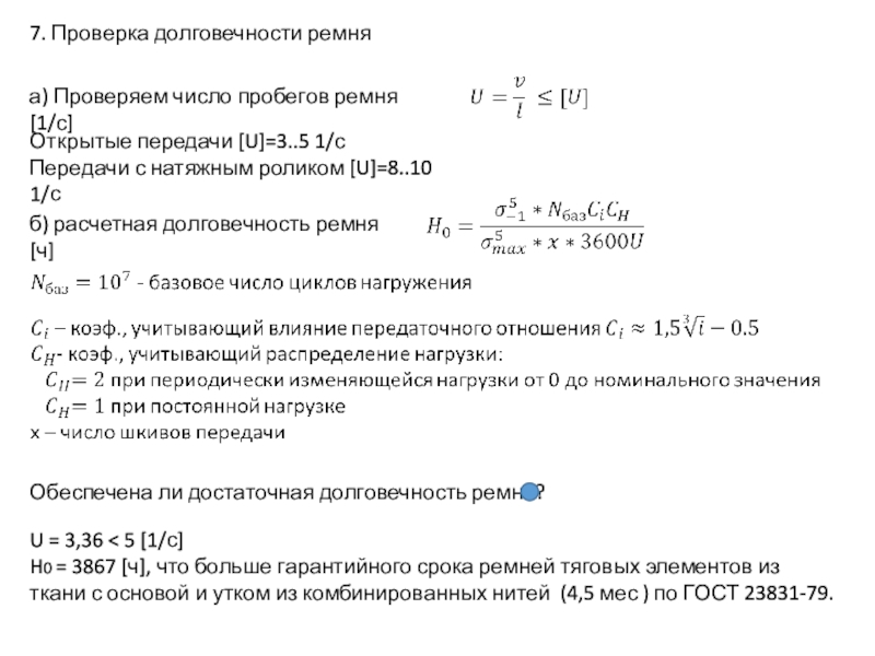
Рассчитать плоскоременную передачу от асинхронного электродвигателя на входной вал коробки скоростей токарно-револьверного станка. Мощность двигателя Р = 7 кВт, частота вращения двигателя n = 1440 об/мин, передаточное отношение ременной передачи i = 3. Пусковая нагрузка до 130% от номинальной, рабочая нагрузка изменяется в значительных пределах, наклон межосевой линии к горизонту 80°, натяжение ремня производится перемещением двигателя. Передача работает в сухом помещении, работа двухсменная
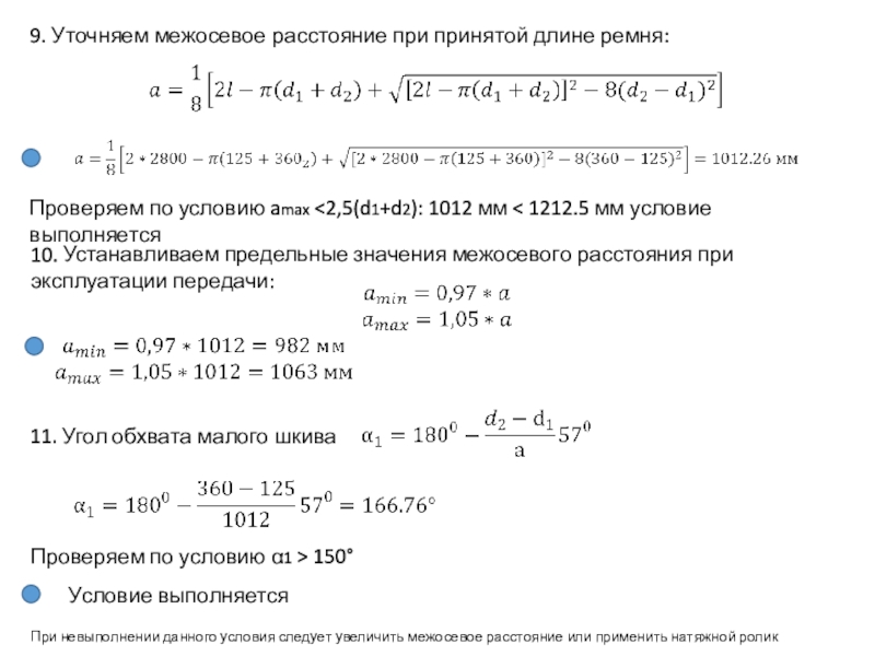
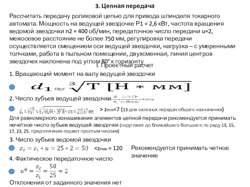
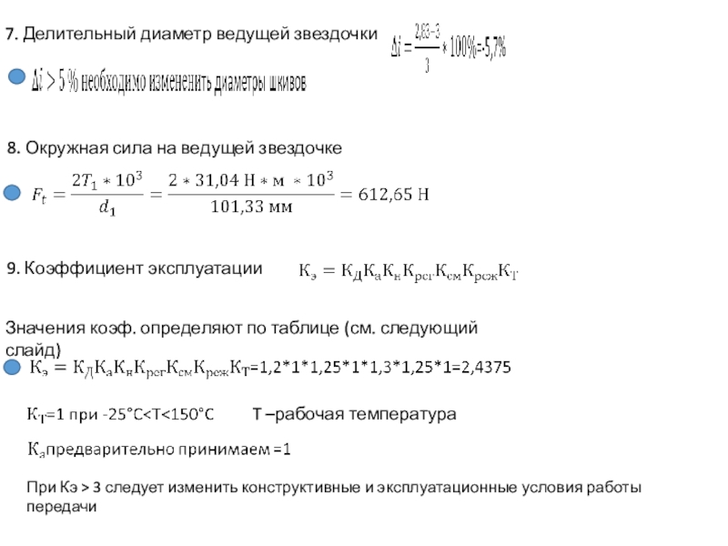
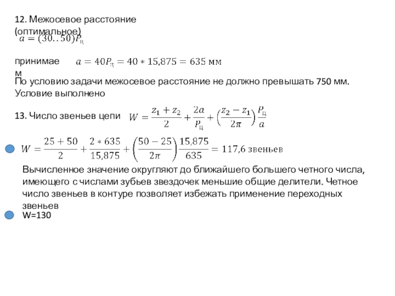
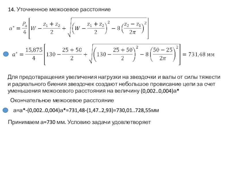
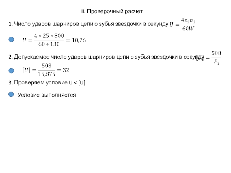
I. Проектировочный расчет
Да, вот так . Считать конечно лень, долго, не интересно, но постарайтесь!
T=
d1=













![Практическое занятие №3 7. Проверка долговечности ремняа) Проверяем число пробегов ремня [1/с]Открытые передачи [U]=3..5 7. Проверка долговечности ремняа) Проверяем число пробегов ремня [1/с]Открытые передачи [U]=3..5 1/сПередачи с натяжным роликом [U]=8..10 1/сб)](/img/tmb/6/582932/7ba133cd4b700df768650e52cd95a713-800x.jpg)















![Практическое занятие №3 Выберем цепь с Рц = 15,875 мм. Повторите расчеты самостоятельноУсловие выполнено[p]=24 Выберем цепь с Рц = 15,875 мм. Повторите расчеты самостоятельноУсловие выполнено[p]=24 МПаПроверяем условие p < [p]Условие p](/img/tmb/6/582932/cc48124b7b7ffb02f8e2b4c7f58608e1-800x.jpg)




![Практическое занятие №3 5. Коэффициент запаса прочности не должен быть меньше допустимого. Это условие 5. Коэффициент запаса прочности не должен быть меньше допустимого. Это условие характеризует усталостную прочность цепи[S] = 10,1Условие](/img/tmb/6/582932/0765d289d01cf647de5aa0defd96b2b5-800x.jpg)




