Разделы презентаций


РАСПРЕДЕЛЕНИЕ НАПРЯЖЕНИЙ В ГРУНТОВОМ МАССИВЕ и принцип линейной деформируемости

Содержание

Но…нормативные документы рекомендуют использовать для решения задач механики грунтов законы теории упругости, которые применяют к задачам о напряженно-деформированном состоянии (н.д.с.) сплошных упругих изотропных тел. Чтобы решения теории упругости можно было использовать

Слайды и текст этой презентации

Слайд 1РАСПРЕДЕЛЕНИЕ НАПРЯЖЕНИЙ В ГРУНТОВОМ МАССИВЕ и принцип линейной деформируемости грунтов
Министерство образования

и науки Российской Федерации

ФГОУ ВО Новосибирский государственный архитектурно-строительный университет (Сибстрин)
Новосибирск,

2016
РАСПРЕДЕЛЕНИЕ НАПРЯЖЕНИЙ В ГРУНТОВОМ МАССИВЕ и принцип линейной деформируемости грунтовМинистерство образования и науки Российской ФедерацииФГОУ ВО Новосибирский

Слайд 4Но…
нормативные документы рекомендуют использовать для решения задач механики грунтов законы

теории упругости, которые применяют к задачам о напряженно-деформированном состоянии (н.д.с.)

сплошных упругих изотропных тел.
Чтобы решения теории упругости можно было использовать для грунтов, приходится принимать ряд допущений и вносить некоторые ограничения.
Но…нормативные документы рекомендуют использовать для решения задач механики грунтов законы теории упругости, которые применяют к задачам о

Слайд 7Принцип линейной деформируемости заключается в допущении линейной связи между напряжениями

и деформациями и формулируется так: при небольших изменениях давлений можно

рассматривать грунты как линейно-деформируемые тела, т.е. с достаточной для практических целей точностью можно принимать зависимость между относительными деформациями и напряжениями для грунтов линейной. Это допущение позволяет использовать ТУ внутри грунтового основания при условии :
р ˂ Р1
Принцип линейной деформируемости заключается в допущении линейной связи между напряжениями и деформациями и формулируется так: при небольших

Слайд 10Если разгрузить штамп после уплотнения грунта основания нагрузкой N, еще

не вызвавшей интенсивных местных сдвигов, то после полной разгрузки кривая

никогда не возвратится в начало координат, т.к. грунт получает остаточные деформации, следовательно, и грунт не является упругим телом. Вследствие этого, решения ТУ для изотропных тел можно использовать лишь при однократном загружении основания.
Грунт обладает зернистостью и анизотропностью, но принимается условно, что грунт является сплошным телом.
Т.о. при определении напряжений в грунтом массиве принимают допущения, что грунт является сплошным линейно-деформируемым телом, испытывающим однократное загружение.
Если разгрузить штамп после уплотнения грунта основания нагрузкой N, еще не вызвавшей интенсивных местных сдвигов, то после

Слайд 11 Задача Буссинеска-


Это первая задача определения напряжения от действия сосредоточенной силы на

линейно-деформируемое полупространство. Полупространство – это часть пространства, ограниченная плоскостью.

Модель, предложенная Буссинеском:
Линейно – деформируема (выполняется принцип линейной деформируемости);
Однородна (в каждой точке свойства одинаковы);
Изотропна (в любом направлении свойства одинаковы).
Задача Буссинеска- Это первая задача определения напряжения от действия

Слайд 12Определение напряжений в массиве грунта
При определении напряжений в массиве грунта

используют законы механики для упругого сплошного тела.
Насколько грунты удовлетворяют данным

требованиям?

Доказательство применимости теории упругости к грунтам (постулаты теории упругости):

а) деформации пропорциональны напряжениям; грунт с известными допущениями можно считать упругим телом;

в) Теория упругости рассматривает тела сплошные

г)Теория упругости рассматривает тела изотропные.
С известными допущениями грунт можно считать
изотропным телом

С учетом допущений можно применять теорию упругости
Определение напряжений в массиве грунтаПри определении напряжений в массиве грунта используют законы механики для упругого сплошного тела.Насколько

Слайд 131) Действие сосредоточенной силы (Задача Буссинеска)
– является основной задачей в

теории распределения напряжений в грунтах (1885 г.).
(4.1)
(4.2)
где K -

табличный коэффициент, зависящий от соотношения r/z.

r

z

1) Действие сосредоточенной силы (Задача Буссинеска)– является основной задачей в теории распределения напряжений в грунтах (1885 г.).

Слайд 14 2) Действие нескольких сосредоточенных сил

Если к поверхности однородного линейно-дефор-мируемого полупространства приложено

несколько сосредо-точенных сил (N1, N2, N3….. Nn), то напряжение в любой точке грунтового массива опреде-ляется простым суммирова-нием напряжений от действия всех сил:

(4.3)

где K1, K2… Kn - табличные коэффициенты, зависящие от соотношений ri / z.

2) Действие нескольких сосредоточенных сил     Если к поверхности однородного

Слайд 15 3) Действие любой распределенной нагрузки

Для определения сжимающих напряжений z используют способ элементарного

суммирования: площадь загрузки делят на небольшие элементы и нагрузку прикладывают в центре тяжести каждого элемента как сосредото-ченную.

(4.4)

где KI – коэффициент, определяемый по таблице в зависимости от отношения ri /z

При Ri > 2li погрешность определения напряжений будет составлять около 6% (в сторону увеличения напряжений);

при Ri > 3li – 3%;

при Ri > 4li – не более 2%.

3) Действие любой распределенной нагрузки    Для определения сжимающих напряжений z

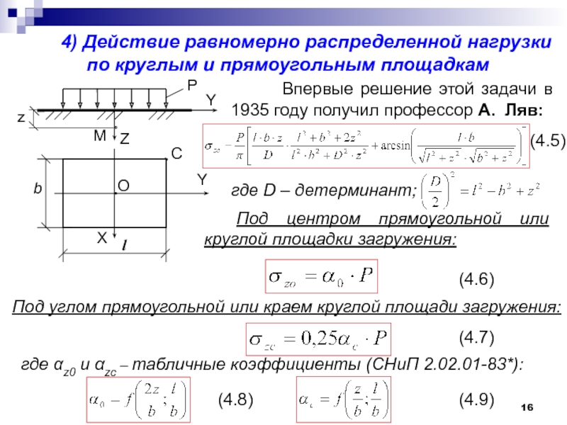
Слайд 16 4) Действие равномерно распределенной нагрузки по

круглым и прямоугольным площадкам
z
M
Y
X
Впервые

решение этой задачи в 1935 году получил профессор А. Ляв:

(4.5)

где D – детерминант;

Под центром прямоугольной или круглой площадки загружения:

(4.6)

Под углом прямоугольной или краем круглой площади загружения:

(4.7)

где z0 и zc – табличные коэффициенты (СНиП 2.02.01-83*):

(4.8)

(4.9)

4) Действие равномерно распределенной нагрузки по круглым и прямоугольным площадкамz M YX

Слайд 17 4.5 Метод угловых точек

Сущность метода заключается в том, что грузовая площадь разбивается

на такие прямоугольники, в которых рассматриваемая точка оказалась бы угловой.

Сжимающее напряжение z в этой точке будет равно сумме напряжений от прямоугольных площадей загрузки, для которых эта точка является угловой.

Рассмотрим три основных случая:

I Точка М находится на контуре загруженного прямоугольника:

(4.10)

4.5 Метод угловых точек    Сущность метода заключается в том, что

Слайд 18 II Точка М находится внутри прямоугольника:
I


II
M
III
IV
(4.11)
III Точка М находится

за пределами прямоугольника:

I

II

M

III

IV

(4.12)

M

I

II

III

IV

(4.13)

II Точка М находится внутри прямоугольника:I IIM III IV (4.11)   III

Слайд 19 4.6 Действие равномерно распределенной полосовой нагрузки

(плоская задача)
Условия плоской задачи будут иметь

место в том случае, когда напряжения распределяются в одной плоскости, а в перпендикулярном направлении они либо постоянные, либо равны нулю.

Ленточный фундамент

Дорожная насыпь

Напряженное состояние в массиве будет определяться тремя составляющими: нормальными напряжениями z, y и касательными напряжениями .

4.6 Действие равномерно распределенной полосовой нагрузки (плоская задача)    Условия плоской

Слайд 20 Выражения для этих напряжений получены

на основе решения Фламана (1892 г.) для сосредоточенной силы в

условиях плоской деформации.

Р

y

z

b


z

y


0

R


β

М

 - угол видимости;

R – расстояние от начала координат до рассматриваемой точки;

β – угол между ра-диусом и осью z.

(4.14)

(4.15)

где Kz, Ky, Kyz – коэффициенты влияния, определяемые по таблице в зависимости от относительных координат z/b и y/b.

dy

dP

Выражения для этих напряжений получены на основе решения Фламана (1892 г.) для

Слайд 21 Напряженное состояние в грунтовом массиве в

случае плоской задачи может также определяться через главные напряжения (Митчел,

1902).

Главные – это наибольшие и наименьшие нормальные напряжения.

Главные напряжения будут возникать на площадках, расположенных по вертикальной оси симметрии нагрузки (при β=0), по биссектрисам углов видимости и площадках, им перпендикулярным.

Главные напряжения можно вычислить из выражений (4.14) подставляя в них угол β=0:

(4.16)

Напряженное состояние в грунтовом массиве в случае плоской задачи может также определяться через

Слайд 22 Эпюры распределения сжимающих напряжений z
по

вертикальным (а) и горизонтальным (б)
сечениям массива грунта

Эпюры распределения сжимающих напряжений z по вертикальным (а) и горизонтальным (б) сечениям массива

Слайд 23 Линии равных напряжений в линейно-деформируемом массиве

при действии равномерно распределенной полосовой нагрузки:
а – изобары (z),

б - распоры (y) и в - сдвиги ().
Линии равных напряжений в линейно-деформируемом массиве при действии равномерно распределенной полосовой нагрузки: а

Слайд 24 Эллипсы напряжений при действии равномерно распределенной

нагрузки в условиях плоской задачи

Эллипсы напряжений при действии равномерно распределенной нагрузки в условиях плоской задачи

Слайд 25 4.7 Распределение напряжений от действия собственного

веса грунта
Напряжения от собственного веса грунта увеличиваются с

глубиной.

1) При однородном грунтовом основании (при постоянном удельном весе грунта):

z, м

0

Эпюра zq

(4.17)

где  = g – удельный вес грунта;
z – глубина заложения
рассматриваемой точки.

4.7 Распределение напряжений от действия собственного веса грунта  Напряжения от собственного веса

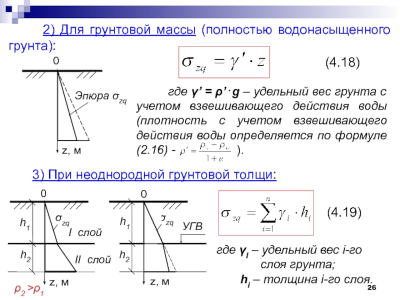
Слайд 26 2) Для грунтовой массы (полностью водонасыщенного

грунта):
z, м
0
Эпюра zq
(4.18)
где ’

= ’g – удельный вес грунта с учетом взвешивающего действия воды (плотность с учетом взвешивающего действия воды определяется по формуле (2.16) - ).

3) При неоднородной грунтовой толщи:

z, м

zq

0

h1

h2

I слой

II слой

2 >1

УГВ

0

h1

h2

zq

z, м

(4.19)

где I – удельный вес i-го
слоя грунта;
hi – толщина i-го слоя.

2) Для грунтовой массы (полностью водонасыщенного грунта):z, м0Эпюра zq (4.18)

Обратная связь

Если не удалось найти и скачать доклад-презентацию, Вы можете заказать его на нашем сайте. Мы постараемся найти нужный Вам материал и отправим по электронной почте. Не стесняйтесь обращаться к нам, если у вас возникли вопросы или пожелания:

Email: Нажмите что бы посмотреть 

Что такое TheSlide.ru?

Это сайт презентации, докладов, проектов в PowerPoint. Здесь удобно  хранить и делиться своими презентациями с другими пользователями.


Для правообладателей

Яндекс.Метрика