Разделы презентаций


Сильно вырожденные примесные полупроводники

Сильно вырожденные примесные полупроводникиДонорныйАкцепторный Условие полного вырождения:

Слайды и текст этой презентации

Слайд 1


Слайд 2Сильно вырожденные примесные полупроводники
Донорный





Акцепторный
Условие полного вырождения:

Сильно вырожденные примесные полупроводникиДонорныйАкцепторный    Условие полного вырождения:

Слайд 3Собственный полупроводник
Концентрация свободный носителей:
Невырожденный собственный полупроводник:
Положение уровня Ферми:
При T=0:
Если
Если
Если
положение уровня

Ферми не зависит от температуры.
уровень Ферми сдвигается в сторону Ec
уровень

Ферми сдвигается в сторону Ev

Собственная концентрация
носителей заряда:

Собственный полупроводникКонцентрация свободный носителей:Невырожденный собственный полупроводник:Положение уровня Ферми:При T=0:ЕслиЕслиЕслиположение уровня Ферми не зависит от температуры.уровень Ферми сдвигается

Слайд 4Вырожденный собственный полупроводник
Собственная концентрация носителей заряда с учетом вырождения п/п:
Положение

уровня Ферми:
Антимонид индия
Соотношение эффективных масс :

Ширина запр. зоны:
При Т=200К уровень

Ферми лежит ниже Ec всего на 4 kT .
При T=450К уровень Ферми пересекает уровень Ec и входит в зону проводимости.
Вырожденный собственный полупроводникСобственная концентрация носителей заряда с учетом вырождения п/п:Положение уровня Ферми:Антимонид индияСоотношение эффективных масс :Ширина запр.

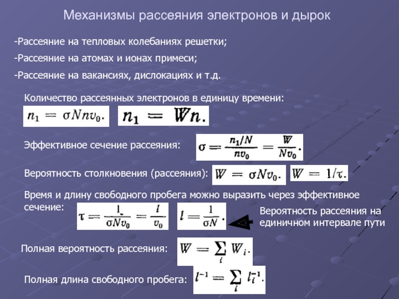
Слайд 5Механизмы рассеяния электронов и дырок
Рассеяние на тепловых колебаниях решетки;
Рассеяние на

атомах и ионах примеси;
Рассеяние на вакансиях, дислокациях и т.д.
Количество рассеянных

электронов в единицу времени:

Эффективное сечение рассеяния:

Вероятность столкновения (рассеяния):

Время и длину свободного пробега можно выразить через эффективное сечение:

Вероятность рассеяния на единичном интервале пути

Полная вероятность рассеяния:

Полная длина свободного пробега:

Механизмы рассеяния электронов и дырокРассеяние на тепловых колебаниях решетки;Рассеяние на атомах и ионах примеси;Рассеяние на вакансиях, дислокациях

Слайд 6Уравнение Больцмана
Поведение носителей заряда при термодинамическом равновесии определяется функцией распределения,

которая в общем случае зависит от энергии частиц:
Во внешнем электрическом

поле система движущихся части определяется функцией f=f(k,r,t). Уравнение Больцмана описывает изменение функции распределения во времени:

В равновесии:

Уравнение БольцманаПоведение носителей заряда при термодинамическом равновесии определяется функцией распределения, которая в общем случае зависит от энергии

Слайд 7Время релаксации
В отсутствие электрического поля функция распределения изменяется благодаря наличию

соударений электронов с дефектами решетки:
Если отклонение распределения носителей заряда

от равновесного невелико, то:

Тогда :

Время релаксацииВ отсутствие электрического поля функция распределения изменяется благодаря наличию соударений электронов с дефектами решетки: Если отклонение

Слайд 8Рассеяние на ионах примеси
Потенциальная энергия взаимодействия электрона с ионом:

Рассеяние на ионах примесиПотенциальная энергия взаимодействия электрона с ионом:

Слайд 9Рассеяние на ионах примеси
Угол рассеяния зависит от прицельного расстояния:
Угол между

косинусами:
Время релаксации при рассеянии на ионах:
Длина свободного пробега:

Рассеяние на ионах примесиУгол рассеяния зависит от прицельного расстояния:Угол между косинусами:Время релаксации при рассеянии на ионах:Длина свободного

Слайд 10Рассеяние на атомах примеси и дислокациях
Время релаксации при рассеянии на

нейтральных атомах примеси:
Время релаксации при рассеянии на дислокациях кристаллической решетки:

Рассеяние на атомах примеси и дислокацияхВремя релаксации при рассеянии на нейтральных атомах примеси:Время релаксации при рассеянии на

Обратная связь

Если не удалось найти и скачать доклад-презентацию, Вы можете заказать его на нашем сайте. Мы постараемся найти нужный Вам материал и отправим по электронной почте. Не стесняйтесь обращаться к нам, если у вас возникли вопросы или пожелания:

Email: Нажмите что бы посмотреть 

Что такое TheSlide.ru?

Это сайт презентации, докладов, проектов в PowerPoint. Здесь удобно  хранить и делиться своими презентациями с другими пользователями.


Для правообладателей

Яндекс.Метрика