нефти водой;
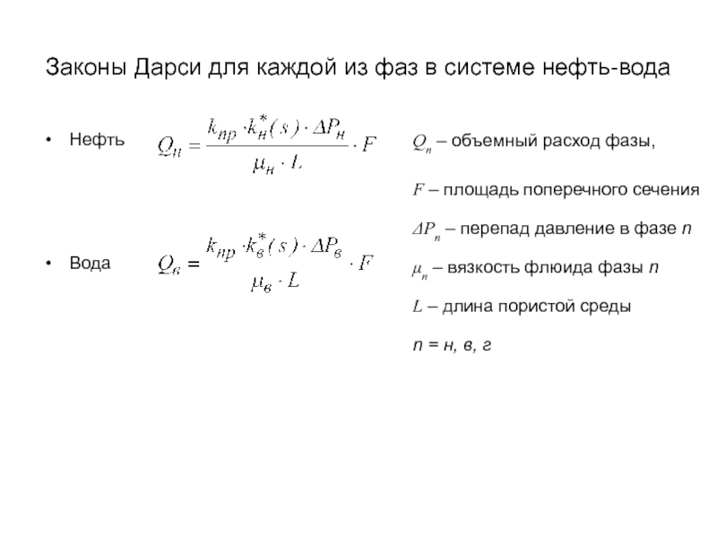
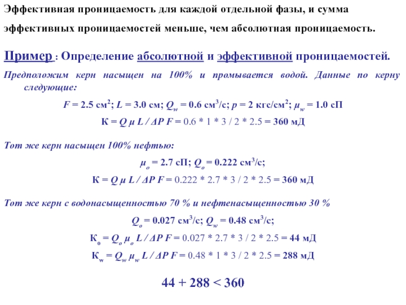
Определение фазовых проницаемостей;
Моделирование методов воздействия на призабойную зону пласта
и методов увеличения нефтеотдачи пластов в лабораторных условиях;Определение упругих и прочностных свойств горных пород
Проводятся в условиях, моделирующих пластовые
