Разделы презентаций


Технико-экономическое обоснование энергосберегающих мероприятий для

Содержание

Нормативная база для определения экономической эффективностиФедеральный закон РФ «Об инвестиционной деятельности в РФ, осуществляемой в форме капитальных вложений», №40-ФЗ, 25.02.1999 г.Методические рекомендации по оценке эффективности инвестиционных проектов: (Вторая редакция)/ Министерство экономики

Слайды и текст этой презентации

Слайд 1Технико-экономическое обоснование энергосберегающих мероприятий для электрических сетей 10-110 кВ.
ФГБОУ

ВПО Орел ГАУ
Центр коллективного пользования «Возобновляемая, малая энергетика и энергосбережение»


Орел-2014

Докладчик: ст.преподаватель кафедры «Электроснабжение» Орел ГАУ,
Максим Владимирович Бородин

Технико-экономическое обоснование энергосберегающих мероприятий для электрических сетей 10-110 кВ.  ФГБОУ ВПО Орел ГАУЦентр коллективного пользования «Возобновляемая,

Слайд 2Нормативная база для определения экономической эффективности
Федеральный закон РФ «Об инвестиционной

деятельности в РФ, осуществляемой в форме капитальных вложений», №40-ФЗ, 25.02.1999

г.
Методические рекомендации по оценке эффективности инвестиционных проектов: (Вторая редакция)/ Министерство экономики РФ, Министерство финансов РФ. – М., ОАО «НПО «Издательство «Экономика», 2000. – 421с.
Приказ Минрегионразвития РФ №493 от 30 октября 2009 г. «Об утверждении методики расчета показателей и применения критериев эффективности региональных инвестиционных проектов, претендующих на получение государственной поддержки за счет бюджетных ассигнований инвестиционного фонда РФ»
РД 153-34.1-09.321-2002 Методика экспресс–оценки экономической эффективности энергосберегающих мероприятий на ТЭС
Нормативная база для определения экономической эффективностиФедеральный закон РФ «Об инвестиционной деятельности в РФ, осуществляемой в форме капитальных

Слайд 3Оценка стоимости проекта

1 Вариант
Список составляющих стоимости,

который будет включать в себя:
капитальные затраты на закупку оборудования


стоимость монтажа и наладки оборудования
затраты на обслуживание оборудования
возможные другие затраты


2 Вариант
Список всех возможных выгод от проекта, таких как:
снижение энергопотребления
увеличение производительности
улучшение качества продукции
снижение выбросов в окружающую среду
снижение эксплуатационных расходов
улучшение условий труда
уменьшение численности персонала
другие возможные выгоды

Оценку стоимости проекта удобно начинать с составления двух списков

Оценка стоимости проекта 	1 Вариант   Список составляющих стоимости, который будет включать в себя: капитальные затраты

Слайд 4Простой метод окупаемости

Пример простого метода

- Простой метод окупаемости заключается в

оценке дополнительной прибыли за год, которая получается в результате инвестиций.

“Период окупаемости” является периодом времени, в течение которого происходит накопление дополнительной прибыли, равной сумме первичных инвестиций.

Простой метод окупаемости	Пример простого метода	- Простой метод окупаемости заключается в оценке дополнительной прибыли за год, которая получается

Слайд 5Принципы оценки экономической эффективности
рассмотрение проекта на протяжении всего его жизненного

цикла расчетного периода;
моделирование денежных потоков, связанных с осуществлением проекта;


сопоставимость условий сравнения различных проектов
учет фактора времени;
учет влияния неопределенностей и рисков, сопровождающих реализацию проекта;
учет всех наиболее существенных последствий реализации проекта.

Принципы оценки экономической эффективностирассмотрение проекта на протяжении всего его жизненного цикла расчетного периода; моделирование денежных потоков, связанных

Слайд 6Критерии экономической эффективности
- чистый доход – П;
- срок окупаемости капитальных

вложений - Тр ;
- чистый дисконтированный доход – ЧДД (NPV);
-

индекс доходности – ИД (PI);
- внутренняя норма доходности – ВНД (IRR)
Критерии экономической эффективности- чистый доход – П;- срок окупаемости капитальных вложений - Тр ;- чистый дисконтированный доход

Слайд 7Чистый доход
Чистый доход: Ф = S (Пр –

О), руб./срок жизни проекта
Критерий экономической эффективности проекта – ЧД >

0

Годовые поступления денежных средств, руб./год :
П = В – (И – А) – Налоги,
где : В – выручка от реализации продукции, руб./год
И – суммарные годовые издержки производства, руб./год
А – годовая сумма амортизационных отчислений, руб./год
П = Э – Налоги + А , руб./год
Годовой экономический эффект, руб./год :
Э = Вэк.тэр Ц – И сум.эсп
где: Вэк.тэр – годовая экономия топливно-энергетических ресурсов при реализации энергосберегающего проекта, ед.ТЭР/год;
Ц – цена топливно-энергетических ресурсов, руб./ед.ТЭР;
И сум.эсп – суммарные годовые эксплуатационные затраты при реализации энергосберегающего проекта, руб./год
Чистый доходЧистый доход:   Ф = S (Пр – О), руб./срок жизни проектаКритерий экономической эффективности проекта

Слайд 8Срок окупаемости капитальных вложений
простой
Тр = Кэсп / Пгод , лет
где:


Кэсо – капитальные затраты (вложения) в проект

(оборудование), руб.
Пt – величина годовых денежных поступлений (чистого дохода) от внедрения оборудования, руб./год.

дисконтированный
Тр.д. = – ln (1 – R Кэсп / Пгод) / ln (1 + R)
где:
R – норма дисконта, в долях
Критерий экономической эффективности проекта – Тр < Тэк.цел

Срок окупаемости капитальных вложенийпростойТр = Кэсп / Пгод , летгде:    Кэсо – капитальные затраты

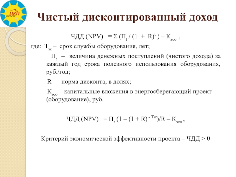
Слайд 9Чистый дисконтированный доход
ЧДД (NPV) = S (Пt / (1

+ R)t ) – Кэсо ,


 где: Тж – срок службы оборудования, лет;
Пt – величина денежных поступлений (чистого дохода) за каждый год срока полезного использования оборудования, руб./год;
R – норма дисконта, в долях;
Кэсо – капитальные вложения в энергосберегающий проект (оборудование), руб.

ЧДД (NPV) = Пt (1 – (1 + R) - Тж)/R – Кэсо ,

Критерий экономической эффективности проекта – ЧДД > 0

Чистый дисконтированный доходЧДД (NPV)  = S (Пt / (1 + R)t ) – Кэсо ,

Слайд 10Индекс доходности
ИД = S(Пt / (1 + R)t )

/ Кэсо

где:
Пt – величина

денежных поступлений (чистого дохода) за каждый год службы оборудования, руб./год;
Кэсо – капитальные затраты (вложения) в проект (оборудование), руб.
R – норма дисконта, в долях;
Тсл – срок службы энергосберегающего оборудования, лет;


Критерий экономической эффективности проекта – ИД > 1
Индекс доходности ИД = S(Пt / (1 + R)t ) / Кэсогде:     Пt

Слайд 11Ошибки при расчетах показателей экономической эффективности
Ошибки расчета
1. Тр = Кэсп

/ Эгод , лет

2. Расчет только срока окупаемости

3. Не учитывается

срок жизни проекта

4. Не учитываются сроки капитальных вложений в проект

5. Не учитывается фактор времени

6. Не проводится анализ чувствительности проекта

Верный расчет
1. Тр = Кэсп / Пгод , лет
Пгод = Эгод (1 - Н) + А
2. Расчет всех показателей экономической эффективности
3. Расчет чистого дисконтированного дохода обязателен
4. ЧДД = S(Пt / (1 + R)t ) -
S(Кэсо / (1 + R)t ) , руб.

5. Обязателен расчет интегральных показателей экономической эффективности
6. Анализ чувствительности для затратных проектов обязателен

Ошибки при расчетах показателей экономической эффективностиОшибки расчета1. Тр = Кэсп / Эгод , лет2. Расчет только срока

Слайд 12Определение капитальных вложений в реализацию проекта
Ошибки расчета

Отсутствие в отчете сметы

затрат на реализацию проекта;
Статьи затрат на реализацию энергосберегающего проекта учитываются

с НДС;
Расчеты проводятся в несопоставимых ценах;
Не учитывается часть расходов, связанных с реализацией энергосберегающего проекта .

Верный расчет

Наличие сметы затрат на реализацию энергосберегающего проекта;
Все статьи затрат на реализацию энергосберегающего проекта должны учитываются без НДС;
Расчеты желательно проводить в текущих ценах;
Необходимо учитывать все возможные затраты, связанные с реализацией проекта .

Определение капитальных вложений  в реализацию проектаОшибки расчетаОтсутствие в отчете сметы затрат на реализацию проекта;Статьи затрат на

Слайд 13Определение капитальных вложений в реализацию проекта
Ошибки расчета

Плановая величина затрат на

реализацию энергосберегающего проекта принимается равной 1 млн. руб.
Верный расчет

Наименование затрат

Величина затрат,
руб, без НДС,
в ценах 2011 года

Приобретение теплообменников………... 381 200
Приобретение циркуляционных насосов.. 131 400
Приобретение приборов автоматики…… 500 000
Проектные, монтажные, пусконаладочные
работы и накладные расходы……………. 506 300
ИТОГО………………………………….... 1 518 900
Определение капитальных вложений  в реализацию проектаОшибки расчетаПлановая величина затрат на реализацию энергосберегающего проекта принимается равной 1

Слайд 14Определение экономического эффекта от реализации проекта
Ошибки расчета

Годовой экономический эффект приравнивается к

годовой экономии энергоресурсов;
В расчетах не учитываются дополнительные эксплуатационные затраты, связанных

с реализацией проекта;
В расчетах не учитываются дополнительные амортизационные отчисления, связанные с реализацией о проекта;
Расчеты проводятся в несопоставимых ценах.

Верный расчет

Годовой экономический эффект обычно не равен годовой экономии энергоресурсов;
Необходимо учитывать все возможный затраты, связанных с реализацией проекта;
Расчеты рекомендуется проводить в текущих ценах.

Определение экономического эффекта от реализации проектаОшибки расчетаГодовой экономический эффект приравнивается к годовой экономии энергоресурсов;В расчетах не учитываются

Слайд 15Виды рисков инвестиционных проектов
Страновой риск
- возможность потери прав собственности;
- возможность

изменения законодательства;
- возможность изменения состава государственных органов управления
Риск ненадежности

участника проекта – 5% (для России)
- нецелевое использование денег;
- ненадежность финансового состояния фирмы, реализующей проект;
- ненадежность одного из участников проекта.
Риск неполучения плановых объемов денежных поступлений
Зависит от направления вложения денежных средств:
- развитие производства на базе освоенной техники и технологии
R = 3-5%
- расширение производства R = 8-10%
Виды рисков инвестиционных проектовСтрановой риск- возможность потери прав собственности;- возможность изменения законодательства;- возможность изменения состава государственных органов

Слайд 16Программное обеспечение работ по определению экономической эффективности проектов
Стандартные
Project Expert
7

Lite (локальная)……….500$
7 Profesional (сетевая)…2550$
7 Profesional (несетевая).2500$
Microsoft Project
Time Line
Primavera
COMFAR

Специальные
Espoteo

разработка технико-экономического обоснования энергосберегающих проектов
Stimesp
разработка технико-экономического обоснования энергосберегающих проектов и их отбор для финансирования

Программное обеспечение работ по определению экономической эффективности проектовСтандартныеProject Expert 7 Lite (локальная)……….500$7 Profesional (сетевая)…2550$7 Profesional (несетевая).2500$Microsoft Project

Слайд 17Этапы определения экономической эффективности проектов
Определение капитальных вложений в проект
К0 =

Кпроект. + Кобор. + Кмонтаж + Ктрансп. + Кпр., руб.

2.

Определение плановых годовых эксплуатационных затрат после реализации проекта
И∑.= Исм + Ир. + Итопл. + Иээ + Ивода + Иам. + Изп ……...+ Ипр., руб./год,

3. Определение годового экономического эффекта от реализации
проекта, руб./год:
Объем производства продукции до и после реализации проекта остался неизменным (Z = const):
 Эгод = И∑до эсп – И∑после реал. эсп,
 
Объем производства продукции после реализации проекта увеличился (Zдо эсп ≤ Zпосле реал. эсп):
 
Эгод = (Сдо эсп – Спосле реал. эсп) ∙ Zпосле реал. эсп,
 
Другие варианты расчета:
Эгод = ∑ (∆Эгод i ) – Идоп. ,
где ∆Эгод i – годовая экономия денежных средств, полученная от реализации энергосберегающего проекта за счет экономии i-ого элемента затрат, руб./год;
Идоп. – дополнительные эксплуатационные затраты, связанные с реализацией энергосберегающего проекта руб./год.
Этапы определения экономической эффективности проектовОпределение капитальных вложений в проектК0 = Кпроект. + Кобор. + Кмонтаж + Ктрансп.

Слайд 18Этапы определения экономической эффективности проектов
4. Определение величины годовых поступлений денежных

средств от реализации проекта, руб/год
Прек. = Эгод (1 – Н)

+ Арек.,
где Аэсп – годовые амортизационные отчисления, связанные с реализацией проекта, руб./год;
Н – ставка налога на прибыль, доли, принимается равной 0,2.
 
5. Определение показателей экономической эффективности капитальных вложений в реконструкцию – срок окупаемости простой и дисконтированный, чистый дисконтированный доход (ЧДД), индекс доходности (ИД), внутренняя норма доходности проекта (ВНД)



Этапы определения экономической эффективности проектов4. Определение величины годовых поступлений денежных средств от реализации проекта, руб/годПрек. = Эгод

Слайд 19Проблемы выбора экономически эффективных проектов
Результаты расчетов показателей экономической эффективности энергосберегающих

проектов

Проблемы выбора экономически эффективных проектовРезультаты расчетов показателей экономической эффективности энергосберегающих проектов

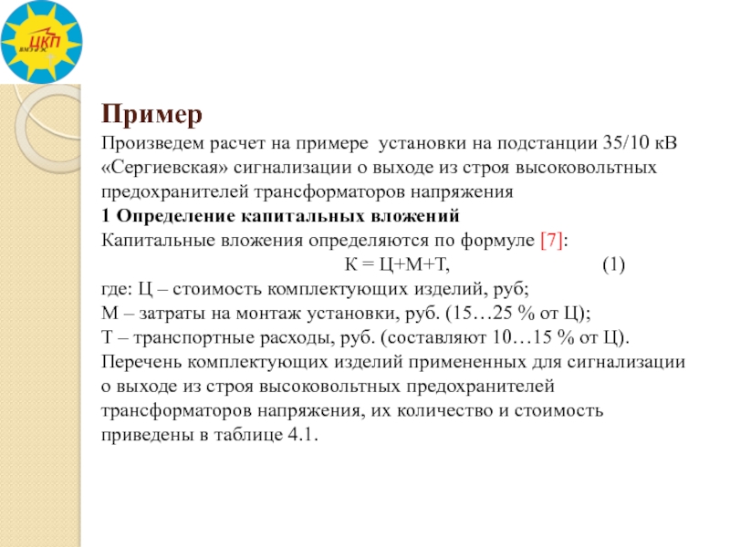
Слайд 20 Пример Произведем расчет на примере установки на подстанции 35/10 кВ «Сергиевская»

сигнализации о выходе из строя высоковольтных предохранителей трансформаторов напряжения 1 Определение

капитальных вложений Капитальные вложения определяются по формуле [7]: К = Ц+М+Т, (1) где: Ц – стоимость комплектующих изделий, руб; М – затраты на монтаж установки, руб. (15…25 % от Ц); Т – транспортные расходы, руб. (составляют 10…15 % от Ц). Перечень комплектующих изделий примененных для сигнализации о выходе из строя высоковольтных предохранителей трансформаторов напряжения, их количество и стоимость приведены в таблице 4.1.
Пример Произведем расчет на примере установки на подстанции 35/10 кВ «Сергиевская» сигнализации о выходе из строя

Слайд 21Таблица 4.1 - Расчет стоимости капитальных вложений

— транспортные расходы на

их доставку:
Т = 0,12Ц=0,12239869 = 28784 руб.
— затраты на

монтаж системы:
М = 0,2Ц=0,2239869 = 47973 руб.
Итого капитальные вложения составят:
К = Ц+М+Т = 239869+28784+47973 = 316626 руб.

Таблица 4.1 - Расчет стоимости капитальных вложений— транспортные расходы на их доставку:Т = 0,12Ц=0,12239869 = 28784 руб.

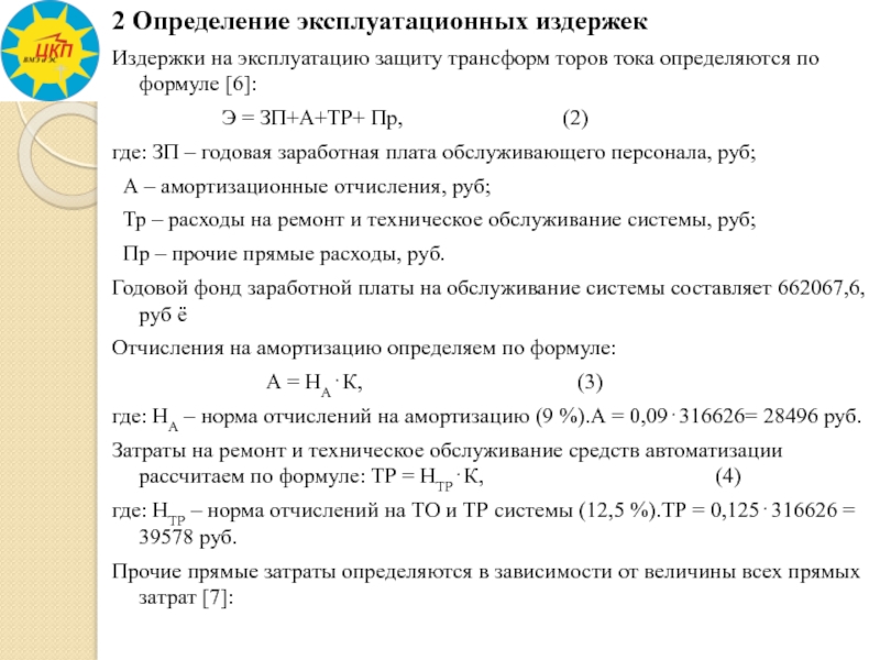
Слайд 222 Определение эксплуатационных издержек
Издержки на эксплуатацию защиту трансформ торов тока

определяются по формуле [6]:

Э = ЗП+А+ТР+ Пр, (2)
где: ЗП – годовая заработная плата обслуживающего персонала, руб;
А – амортизационные отчисления, руб;
Тр – расходы на ремонт и техническое обслуживание системы, руб;
Пр – прочие прямые расходы, руб.
Годовой фонд заработной платы на обслуживание системы составляет 662067,6, руб ё
Отчисления на амортизацию определяем по формуле:
А = НАК, (3)
где: НА – норма отчислений на амортизацию (9 %).А = 0,09316626= 28496 руб.
Затраты на ремонт и техническое обслуживание средств автоматизации рассчитаем по формуле: ТР = НТРК, (4)
где: НТР – норма отчислений на ТО и ТР системы (12,5 %).ТР = 0,125316626 = 39578 руб.
Прочие прямые затраты определяются в зависимости от величины всех прямых затрат [7]:


2 Определение эксплуатационных издержекИздержки на эксплуатацию защиту трансформ торов тока определяются по формуле [6]:

Слайд 23
Пр = НПР(ЗП+А+ТР),

(5)
где: НПР – отчисления на

прочие расходы (10 %).
Пр=0,1(662067,6+39578+28496) = 86095,2 руб.
Итого эксплуатационные издержки составят:
Э=662067,6+39578+28496+130810,4 +86095,2 = 816237 руб.

3 Определение экономической эффективности
Общая стоимость за год потерь электрической энергии на подстанции 35/10 кВ «Сергиевская» из-за выхода предохранителей из строя составила 1632474 рубля. Согласно [9] установка сигнализации о выходе из строя высоковольтных предохранителей трансформаторов напряжения позволит сократить потери электроэнергии на 90%.

Экономия составит:
ЭР= СР1 0,9 = 1632474 ∙ 0,9 = 1469226 руб. Годовая экономия: ГЭ= ЭР - Э = 1469226 - 816237 = 652989 руб.
Срок окупаемости : ≈ 6 месяцев

Пр = НПР(ЗП+А+ТР),             (5)где: НПР

Слайд 24Пример 2 Рассчитать срок окупаемости, чистый дисконтированный доход и индекс доходности. Капитальные

вложения – 180 тыс.руб.; поступление денежных средств от реализации проекта:

1 год – 100 тыс.руб., 2 год – 300 тыс.руб., 3 год – 250 тыс.руб.,
Пример 2  Рассчитать срок окупаемости, чистый дисконтированный доход и индекс доходности.  Капитальные вложения – 180

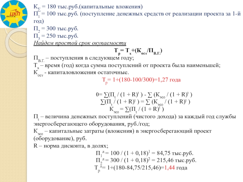
Слайд 25 К∑ = 180 тыс.руб.(капитальные вложения) П1 = 100 тыс.руб. (поступление денежных

средств от реализации проекта за 1-й год) П2 = 300 тыс.руб. П3

= 250 тыс.руб. Найдем простой срок окупаемости Тр= Тх+(Кост/ПВ.Г.) ПВ.Г. – поступления в следующем году; Тх – время (год) когда сумма поступлений от проекта была наименьшей; Кост - капиталовложения остаточные. Тр= 1+(180-100/300)=1,27 года   0= ∑(Пt / (1 + R)t ) - ∑ (Кэсо / (1 + R)t ) ∑(Пt / (1 + R)t ) = ∑ (Кэсо / (1 + R)t ) Кэсо = ∑(Пt / (1 + R)t ) Пt – величина денежных поступлений (чистого дохода) за каждый год службы энергосберегающего оборудования, руб./год; Кэсо – капитальные затраты (вложения) в энергосберегающий проект (оборудование), руб. R – норма дисконта, в долях; П1д = 100 / (1 + 0,18)1 = 84,75 тыс.руб. П2д = 300 / (1 + 0,18)2 = 215,46 тыс.руб. Трд= 1+(180-84,75/215,46)=1,44 года
К∑ = 180 тыс.руб.(капитальные вложения) П1 = 100 тыс.руб. (поступление денежных

Слайд 26 Поступления такие же как и в задачи 2, а капиталовложения

разные К∑ = 180 тыс.руб.(капитальные вложения) К1 = 100 тыс.руб. К2 = 80

тыс.руб. П1 = 100 тыс.руб. (поступление денежных средств от реализации проекта за 1-й год) П2 = 300 тыс.руб. П3 = 250 тыс.руб. Найдем простой срок окураемости Тр= 1+(180-100/300)=1,27 года Найдем дисконтированные капиталовложения К∑д = ∑(Пt / (1 + R)t ) К∑д = 100 + 80/1,182 = 16,8 тыс.руб. П1д = 100 / (1 + 0,18)2 = 75,53 тыс.руб. П2д = 100 / (1 + 0,18)3 = 182,92 тыс.руб. Трд= 1+(16,8-75,5/182,9)=1,5 года ЧДД (NPV) = ∑ (Пt / (1 + R)t ) – Кэсо , ЧДД= 100 / (1 + 0,18)2 +300 / (1 + 0,18)3 +250 / (1 + 0,18)4 -100 / (1 + 0,18)0 -80 - (1 + 0,18)1   ИД = ∑ (Пt / (1 + R)t ) / Кэсо ИД = (100 / (1 + 0,18)2 +300 / (1 + 0,18)3 +250 / (1 + 0,18)4) /(100 / (1 + 0,18)0 -80 + (1 + 0,18)1)
Поступления такие же как и в задачи 2, а капиталовложения разные

Слайд 27Спасибо за внимание!

Спасибо за внимание!

Обратная связь

Если не удалось найти и скачать доклад-презентацию, Вы можете заказать его на нашем сайте. Мы постараемся найти нужный Вам материал и отправим по электронной почте. Не стесняйтесь обращаться к нам, если у вас возникли вопросы или пожелания:

Email: Нажмите что бы посмотреть 

Что такое TheSlide.ru?

Это сайт презентации, докладов, проектов в PowerPoint. Здесь удобно  хранить и делиться своими презентациями с другими пользователями.


Для правообладателей

Яндекс.Метрика