Разделы презентаций


ТЕМА 10. Числовые, функциональные и степенные ряды

Содержание

Числовым рядом называется сумма вида:где числа u1, u2, u3,…,un,... – члены ряда (бесконечная последовательность),un – общий член ряда.Частичные суммы ряда:S1=u1,S2=u1+u2,S3=u1+u2+u3,…………………..Sn=u1+u2+u3+…+un

Слайды и текст этой презентации

Слайд 1ТЕМА 10. Числовые, функциональные и степенные ряды.

ТЕМА 10. Числовые, функциональные и степенные ряды.

Слайд 2Числовым рядом называется сумма вида:
где числа u1, u2, u3,…,un,... –

члены ряда (бесконечная последовательность),
un – общий член ряда.

Частичные суммы ряда:
S1=u1,
S2=u1+u2,
S3=u1+u2+u3,
…………………..
Sn=u1+u2+u3+…+un

Числовым рядом называется сумма вида:где числа u1, u2, u3,…,un,... – члены ряда (бесконечная последовательность),un – общий член

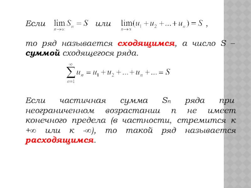
Слайд 3Если

или

,

то ряд называется сходящимся, а число S – суммой сходящегося ряда.

Если частичная сумма Sn ряда при неограниченном возрастании n не имеет конечного предела (в частности, стремится к +∞ или к -∞), то такой ряд называется расходящимся.

Если          или

Слайд 4Пример.
Найти сумму членов ряда:
Находим частичные суммы членов ряда:

Пример.Найти сумму членов ряда:Находим частичные суммы членов ряда:

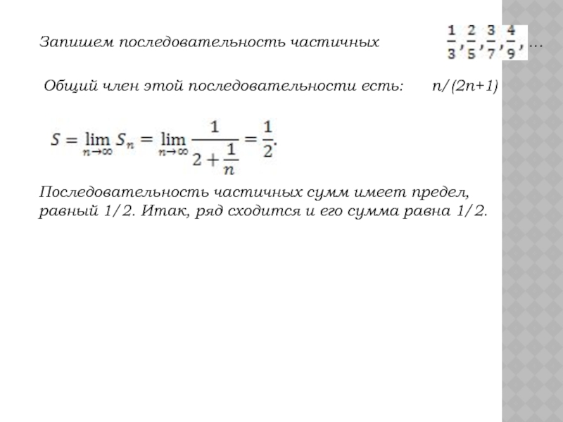
Слайд 5Запишем последовательность частичных сумм:


Общий член этой последовательности есть:

n/(2n+1)

Последовательность частичных сумм имеет предел, равный 1/2. Итак, ряд сходится и его сумма равна 1/2.

Запишем последовательность частичных сумм:           …Общий член этой

Слайд 6Необходимый признак сходимости ряда
Ряд может

сходиться только при условии, что его общий член un при

неограниченном увеличении номера n стремится к нулю:



Если , то ряд расходится – это достаточный признак расходимости ряда.

Необходимый признак сходимости рядаРяд      может сходиться только при условии, что его общий

Слайд 7Достаточные признаки сходимости ряда с положительными членами
а) Признак сравнения рядов

с положительными членами.
Исследуемый ряд сходится, если его члены не

превосходят соответствующих членов другого, заведомо сходящегося ряда: исследуемый ряд расходится, если его члены превосходят соответствующие члены другого заведомо расходящегося ряда.

б) Признак Даламбера.
Если для ряда с положительными членами



выполняется условие , то ряд сходится при l<1 и расходится при l>1.
Признак Даламбера не дает ответа, если l=1. В этом случае для исследования ряда применяют другие приемы.

Достаточные признаки сходимости ряда с положительными членамиа) Признак сравнения рядов с положительными членами. Исследуемый ряд сходится, если

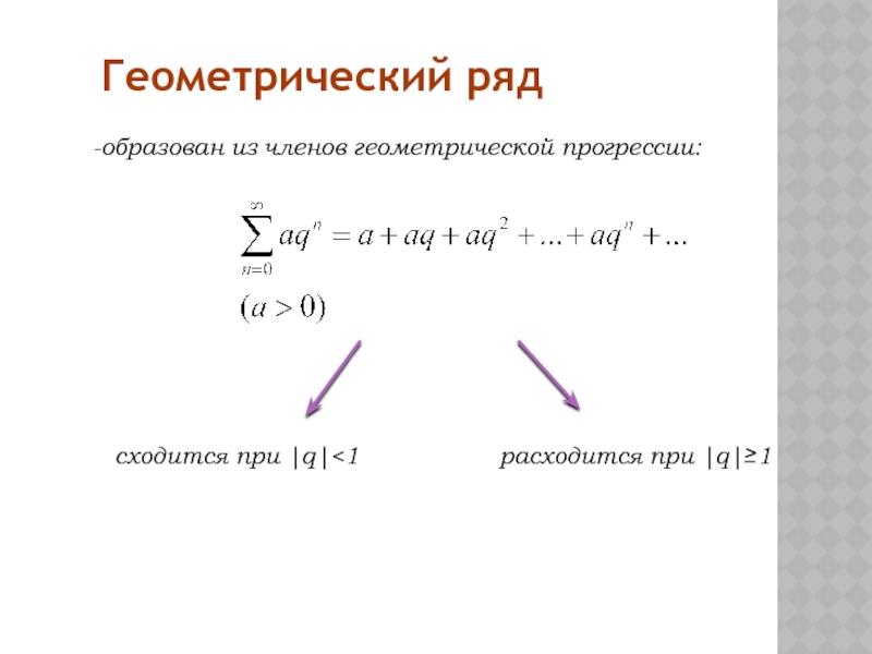
Слайд 8образован из членов геометрической прогрессии:
Геометрический ряд
сходится при |q|

образован из членов геометрической прогрессии:Геометрический рядсходится при |q|

Слайд 9Обобщенный гармонический ряд
сходится при p >1
расходится при p ≤1

Обобщенный гармонический рядсходится при p >1расходится при p ≤1

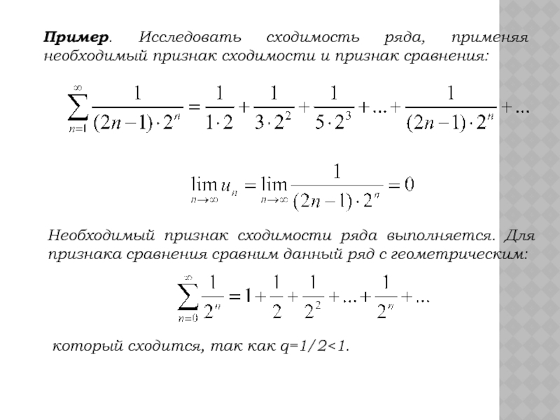
Слайд 10Пример. Исследовать сходимость ряда, применяя необходимый признак сходимости и признак

сравнения:
Необходимый признак сходимости ряда выполняется. Для признака сравнения сравним данный

ряд с геометрическим:

который сходится, так как q=1/2<1.

Пример. Исследовать сходимость ряда, применяя необходимый признак сходимости и признак сравнения:Необходимый признак сходимости ряда выполняется. Для признака

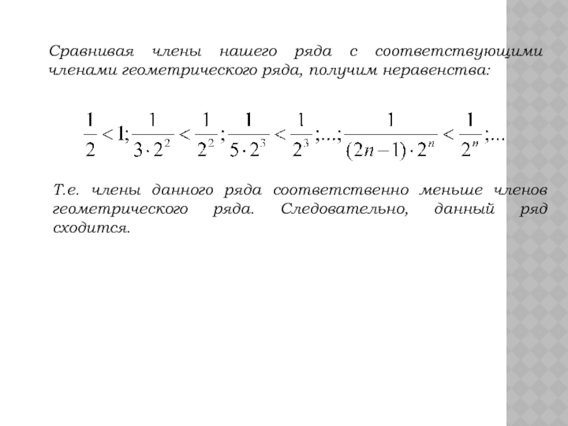
Слайд 11Сравнивая члены нашего ряда с соответствующими членами геометрического ряда, получим

неравенства:
Т.е. члены данного ряда соответственно меньше членов геометрического ряда. Следовательно,

данный ряд сходится.
Сравнивая члены нашего ряда с соответствующими членами геометрического ряда, получим неравенства:Т.е. члены данного ряда соответственно меньше членов

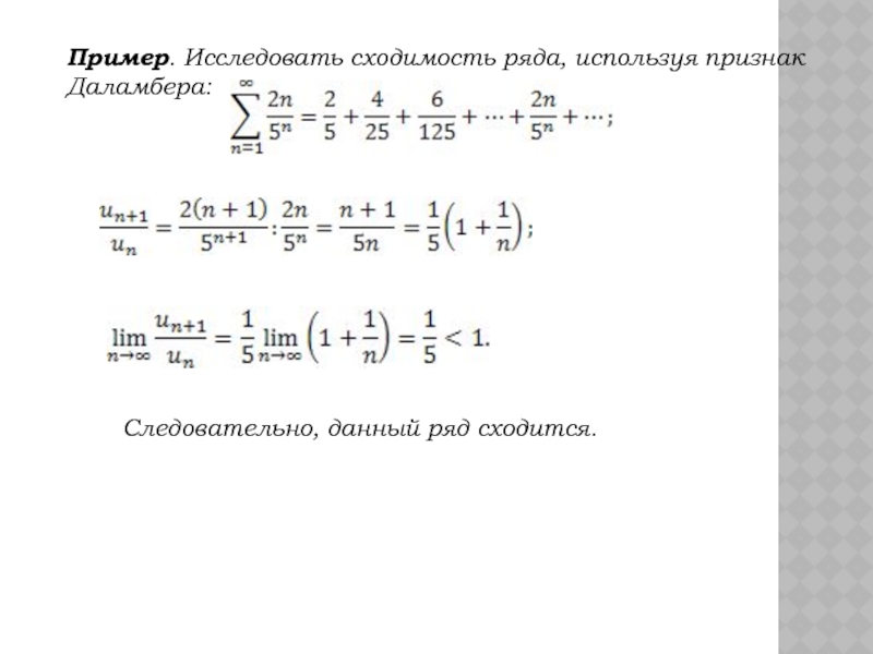
Слайд 12Пример. Исследовать сходимость ряда, используя признак Даламбера:
Следовательно, данный ряд сходится.

Пример. Исследовать сходимость ряда, используя признак Даламбера:Следовательно, данный ряд сходится.

Слайд 13Основные понятия
Определение 1:
Функциональным называется ряд, члены которого есть непрерывные функции

от аргумента x:


При x=n функциональный ряд становится числовым, который либо

сходится, либо расходится.
Основные понятияОпределение 1:Функциональным называется ряд, члены которого есть непрерывные функции от аргумента x:При x=n функциональный ряд становится

Слайд 14Пример функционального ряда
Рассмотрим геометрическую прогрессию со знаменателем х:

.
Геометрическая прогрессия сходится, если ее знаменатель . Тогда она имеет сумму , которая

очевидно является функцией от х.
Пример функционального ряда  Рассмотрим геометрическую прогрессию со знаменателем х:

Слайд 15Основные понятия
Определение 2:

Совокупность значений x, при которых ФР сходится, называется

областью сходимости ряда.

Сумма ФР может быть представлена:






Основные понятияОпределение 2:Совокупность значений x, при которых ФР сходится, называется областью сходимости ряда.Сумма ФР может быть представлена:

Слайд 16Определение 3:
ФР называется равномерно сходящимся в некоторой области X, если

для каждого сколь угодно малого ε>0 найдется такое N(ε)>0, что

при n>N выполняется неравенство:


S(x) – непрерывная функция






Определение 3:ФР называется равномерно сходящимся в некоторой области X, если для каждого сколь угодно малого ε>0 найдется

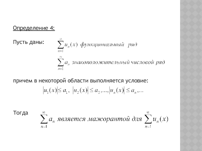
Слайд 17Определение 4:

Пусть даны:





причем в некоторой области выполняется условие:




Тогда








Определение 4:Пусть даны: причем в некоторой области выполняется условие:Тогда

Слайд 18Признак Вейерштраса
Если мажоранта функционального ряда сходится, то сходится и функциональный

ряд абсолютно и равномерно.




Признак ВейерштрасаЕсли мажоранта функционального ряда сходится, то сходится и функциональный ряд абсолютно и равномерно.

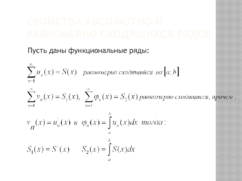
Слайд 19Свойства абсолютно и равномерно сходящихся рядов
Пусть даны функциональные ряды:






Свойства абсолютно и равномерно сходящихся рядов	Пусть даны функциональные ряды:

Слайд 20Степенные ряды
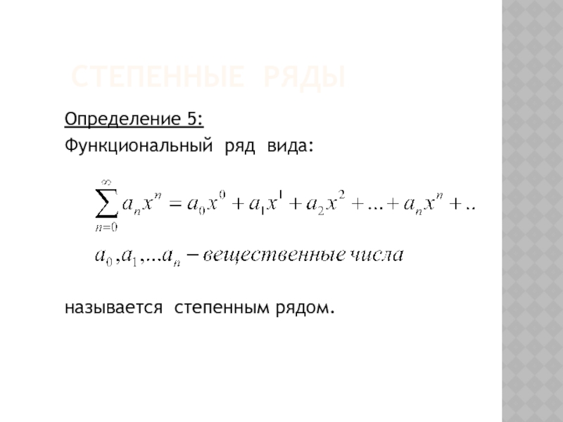
Определение 5:
Функциональный ряд вида:





называется степенным рядом.

Степенные ряды	Определение 5:	Функциональный ряд вида:			называется степенным рядом.

Слайд 21Теорема Абеля
Если степенной ряд сходится при x = x1, то

он сходится для всех |x| < |x1|.
Если степенной ряд расходится

при x = x2, то он расходится для всех |x |> |x2|.
Из теоремы следует, что существует такое положительное значение x = R, что при |x| < R степенной ряд сходится,
а при |x| > R расходится, R - радиус сходимости.







x0

x0 + R

x0 - R

Ряд сходится

Теорема АбеляЕсли степенной ряд сходится при x = x1, то он сходится для всех |x| < |x1|.Если

Слайд 22Нахождение радиуса сходимости
По признаку Даламбера:






Нахождение радиуса сходимостиПо признаку Даламбера:

Слайд 23Нахождение радиуса сходимости
По радикальному признаку Коши:






Нахождение радиуса сходимостиПо радикальному признаку Коши:

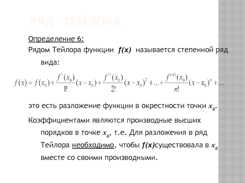
Слайд 24Ряд Тейлора
Определение 6:
Рядом Тейлора функции f(x) называется степенной ряд вида:


это

есть разложение функции в окрестности точки x0.
Коэффициентами являются производные высших

порядков в точке x0, т.е. Для разложения в ряд Тейлора необходимо, чтобы f(x)существовала в x0 вместе со своими производными.











Ряд ТейлораОпределение 6:Рядом Тейлора функции f(x) называется степенной ряд вида:это есть разложение функции в окрестности точки x0.Коэффициентами

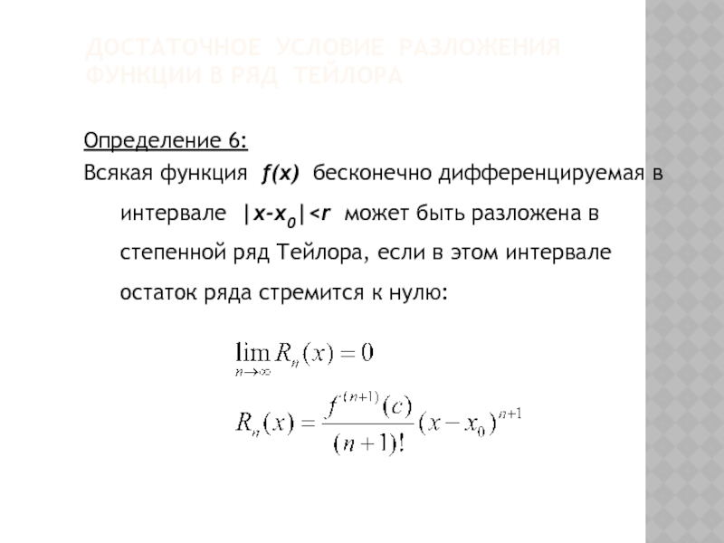
Слайд 25Достаточное условие разложения функции в ряд Тейлора
Определение 6:
Всякая функция f(x)

бесконечно дифференцируемая в интервале |x-x0|

ряд Тейлора, если в этом интервале остаток ряда стремится к нулю:











Достаточное условие разложения функции в ряд ТейлораОпределение 6:Всякая функция f(x) бесконечно дифференцируемая в интервале |x-x0|

Слайд 26Ряд Маклорена
Определение 7:
Рядом Маклорена функции f(x) называется степенной ряд вида:


это

есть разложение функции в окрестности точки x=0.
Коэффициентами являются производные высших

порядков в точке x=0, т.е. Для разложения в ряд Маклорена необходимо, чтобы f(x)существовала в x=0 вместе со своими производными.











Ряд МаклоренаОпределение 7:Рядом Маклорена функции f(x) называется степенной ряд вида:это есть разложение функции в окрестности точки x=0.Коэффициентами

Слайд 27Степенные ряды
Определение. Ряд


называется степенным по

степеням х . Ряд

является степенным по степеням

.
Степенные ряды  Определение. Ряд   называется степенным по степеням х . Ряд  является степенным

Слайд 28Интервал сходимости степенного ряда
Для любого степенного ряда существует

конечное неотрицательное число R - радиус сходимости - такое,

что если , то при
ряд сходится, а при расходится.
Интервал называется интервалом сходимости степенного ряда. Если , то интервал сходимости представляет собой всю числовую прямую. Если же , то степенной ряд сходится лишь в точке х=0.
Интервал сходимости степенного ряда  Для любого степенного ряда существует конечное неотрицательное число R - радиус

Слайд 29Нахождение интервала сходимости по признаку Даламбера
Составим ряд из

абсолютных величин членов степенного ряда и найдем интервал, в котором

он будет сходиться, Тогда в этом интервале данный степенной ряд будет сходиться абсолютно. Согласно признаку Даламбера , если

,то степенной ряд абсолютно сходится для всех х, удовлетворяющих этому условию.
Нахождение интервала сходимости по признаку Даламбера  Составим ряд из абсолютных величин членов степенного ряда и найдем

Слайд 30Продолжение
В этом случае ряд будет сходиться внутри интервала

(-R,R),где R-это радиус сходимости ряда:

.
За пределами этого интервала ряд будет расходиться, а на концах интервала, где

, требуется

дополнительное исследование.

Продолжение  В этом случае ряд будет сходиться внутри интервала (-R,R),где R-это радиус сходимости ряда:

Слайд 31Примеры
Найти интервал сходимости ряда


.


Следовательно, ряд сходится абсолютно в интервале (-1,1).
Примеры  Найти интервал сходимости ряда

Слайд 32Примеры
Положим . Тогда получим

числовой ряд

. Этот ряд расходится

(сравните его с гармоническим рядом).
Полагая x = -1, имеем знакочередующийся ряд ,
который сходится условно в силу теоремы Лейбница.
Итак, степенной ряд сходится в промежутке [-1,1).
Примеры  Положим     . Тогда получим числовой   ряд

Слайд 33Примеры
Найти интервал сходимости степенного

ряда

. Здесь

,

= .Тогда

= =

=

Примеры  Найти интервал сходимости степенного  ряда       . Здесь

Слайд 34Продолжение

=

.
Но 0<1 всегда, т.е. независимо от x. Это означает, что степенной ряд сходится независимо от x, т.е. на всей числовой прямой.
Итак, интервал сходимости ряда - это промежуток .
Продолжение  =

Слайд 35Пример
Найти интервал сходимости ряда

.

= =

= = .

Этот предел может быть меньше единицы, если только x=0 (иначе он будет равен бесконечности). Это означает, что степенной ряд сходится лишь в точке x=0.
Пример  Найти интервал сходимости ряда     .

Слайд 36Свойства степенных рядов. Непрерывность суммы ряда
1. Сумма степенного

ряда

является непрерывной

функцией в каждой точке интервала сходимости этого ряда.
Например,

непрерывна , если .
Свойства степенных рядов. Непрерывность суммы ряда  1. Сумма степенного ряда

Слайд 37Почленное дифференцирование
2. Ряд, полученный почленным дифференцированием степенного

ряда, является степенным рядом с тем же интервалом сходимости, что

и данный ряд, причем :если
, то
Почленное дифференцирование   2. Ряд, полученный почленным дифференцированием степенного ряда, является степенным рядом с тем же

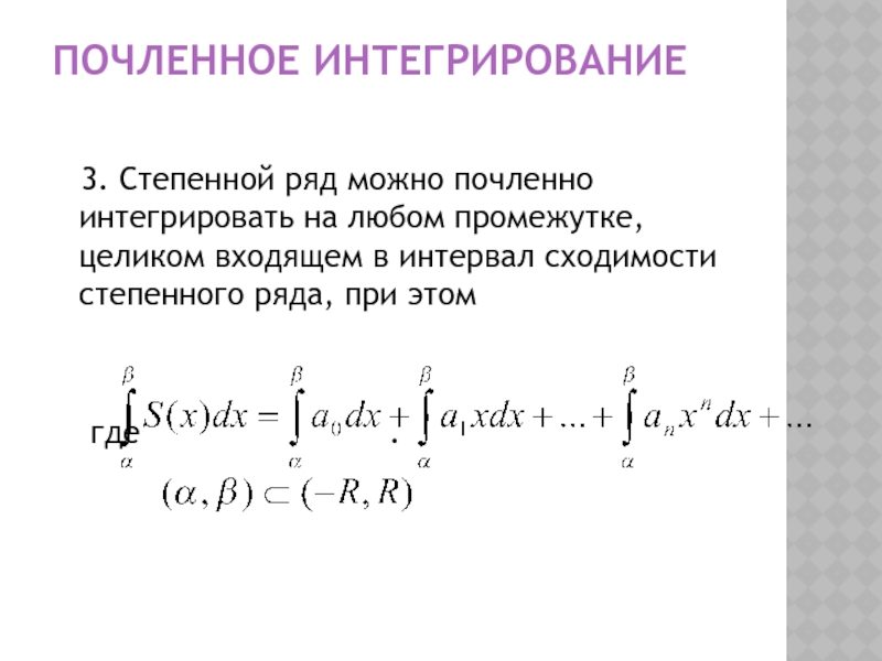
Слайд 38Почленное интегрирование
3. Степенной ряд можно почленно интегрировать на

любом промежутке, целиком входящем в интервал сходимости степенного ряда, при

этом


где .
Почленное интегрирование  3. Степенной ряд можно почленно интегрировать на любом промежутке, целиком входящем в интервал сходимости

Слайд 39Определения
Определение. Если бесконечно дифференцируемая функция является суммой степенного

ряда, то говорят, что она разлагается в степенной ряд .

Опр. Рядом Тейлора функции f(x) называется ряд, коэффициенты которого определяются

по формулам , т.е. ряд
или .

Разложение функций в степенные ряды

Определения  Определение. Если бесконечно дифференцируемая функция является суммой степенного ряда, то говорят, что она разлагается в

Слайд 40Степенной ряд как ряд Тейлора
Теорема. Если в некоторой

окрестности точки


,
то ряд справа есть ее ряд Тейлора.
Короче: если функция представлена в виде степенного ряда, то этот ряд является ее рядом Тейлора.
Представление функции ее рядом Тейлора единственно.
Степенной ряд как ряд Тейлора  Теорема. Если в некоторой окрестности точки

Слайд 41Формула Тейлора
Рассмотрим n-ю частичную сумму ряда Тейлора:

Этот многочлен называется многочленом Тейлора функции

.
Разность называется остаточным членом ряда Тейлора.
Формула Тейлора  Рассмотрим n-ю частичную сумму ряда Тейлора:  Этот многочлен называется многочленом Тейлора функции

Слайд 42Формула Тейлора с остаточным членом в форме Лагранжа
Остаточный

член в форме Лагранжа имеет вид:


Тогда

называется

формулой Тейлора с остаточным членом в форме Лагранжа.



Формула Тейлора с остаточным членом в форме Лагранжа  Остаточный член в форме Лагранжа имеет вид:

Слайд 43Условия сходимости ряда Тейлора к функции у=f(x)
Для того

чтобы функцию можно было разложить в ряд Тейлора на интервале(-R,R),необходимо

и достаточно, чтобы функция на этом интервале имела производные всех порядков и чтобы остаточный член формулы Тейлора стремился к нулю при всех
Условия сходимости ряда Тейлора к функции у=f(x)  Для того чтобы функцию можно было разложить в ряд

Слайд 44Достаточные условия разложимости функции в ряд Тейлора
Если функция

f(x) на интервале (-R,R) бесконечно дифференцируема и ее производные равномерно

ограничены в совокупности, т. е. существует такая константа М, что для всех
выполняется условие
при п=0,1,2,…, то функцию можно разложить в ряд Тейлора на этом интервале.
Достаточные условия разложимости функции в ряд Тейлора  Если функция f(x) на интервале (-R,R) бесконечно дифференцируема и

Слайд 45Разложение
Все производные этой функции совпадают с самой функцией,

а в точке х=0 они равны 1. Составим для функции

формально ряд Маклорена:

Этот ряд, очевидно, сходится на всей числовой оси. Но все производные функции равномерно ограничены, т. к. , где R-любое число из интервала сходимости. Поэтому этот ряд сходится именно к функции




Разложение  Все производные этой функции совпадают с самой функцией, а в точке х=0 они равны 1.

Слайд 46Разложение в ряд синуса.
Вычислим производные синуса:

Разложение в ряд синуса.  Вычислим производные синуса:

Слайд 47Продолжение
Ясно, что все производные синуса не превосходят по

модулю единицу. Так что запишем ряд, который будет разложением синуса:


при этом видно, что этот ряд сходится на всей числовой оси.


Продолжение  Ясно, что все производные синуса не превосходят по модулю единицу. Так что запишем ряд, который

Слайд 48Приближенное вычисление интегралов
Разложения 1–7 позволяют, используя соответствующее разложение,

вычислять приближенно значения функций, интегралы, приближенно интегрировать дифференциальные уравнения.

Пример . С помощью степенного ряда вычислить с точностью до 0,0001

Применение степенных рядов

Приближенное вычисление интегралов  Разложения 1–7 позволяют, используя соответствующее разложение, вычислять приближенно значения функций, интегралы, приближенно интегрировать

Слайд 49Решение
Разложим подынтегральную функцию в степенной ряд:

Решение  Разложим подынтегральную функцию в степенной ряд:

Слайд 50Продолжение






Так как получившийся ряд является знакочередующимся, то

сумма знакочередующегося ряда не превосходит первого члена такого ряда. Ясно,

что часть ряда, которую в задаче следует отбросить, также является знакочередующимся рядом и его сумма не превзойдет модуля первого отброшенного члена ряда.
Таким образом, первый отброшенный член ряда должен быть меньше заданной погрешности, т.е. 0,0001.


Продолжение   Так как получившийся ряд является знакочередующимся, то сумма знакочередующегося ряда не превосходит первого члена

Слайд 51Продолжение
Вычислив еще несколько членов ряда




видим, что

Отбросив этот и следующие за ним члены ряда, получим:
Продолжение   Вычислив еще несколько членов ряда

Слайд 52Приближенное вычисление значений функций
Вычислить

с точностью до 0,001.Преобразуем


Воспользуемся биномиальным рядом при

х=0,25 и

Получим

Приближенное вычисление значений функций  Вычислить     с точностью до 0,001.Преобразуем  Воспользуемся биномиальным

Обратная связь

Если не удалось найти и скачать доклад-презентацию, Вы можете заказать его на нашем сайте. Мы постараемся найти нужный Вам материал и отправим по электронной почте. Не стесняйтесь обращаться к нам, если у вас возникли вопросы или пожелания:

Email: Нажмите что бы посмотреть 

Что такое TheSlide.ru?

Это сайт презентации, докладов, проектов в PowerPoint. Здесь удобно  хранить и делиться своими презентациями с другими пользователями.


Для правообладателей

Яндекс.Метрика