Разделы презентаций


Тема 4 ЭЛЕМЕНТЫ ТЕОРИИ ВЕРОЯТНОСТИ И МАТЕМАТИЧЕСКОЙ СТАТИСТИКИ

Содержание

СОБЫТИЯ И ИСПЫТАНИЯПредметом исследования в теории вероятностей являются события, появляющиеся при определенных условиях, которые можно воспроизводить неограниченное количество раз. Каждое осуществление этих условий называют испытанием

Слайды и текст этой презентации

Слайд 1 Тема 4 ЭЛЕМЕНТЫ ТЕОРИИ ВЕРОЯТНОСТИ И МАТЕМАТИЧЕСКОЙ СТАТИСТИКИ

Тема 4 ЭЛЕМЕНТЫ ТЕОРИИ ВЕРОЯТНОСТИ И МАТЕМАТИЧЕСКОЙ СТАТИСТИКИ

Слайд 2СОБЫТИЯ И ИСПЫТАНИЯ
Предметом исследования в теории вероятностей являются события, появляющиеся

при определенных условиях, которые можно воспроизводить неограниченное количество раз.
Каждое

осуществление этих условий называют испытанием

СОБЫТИЯ И ИСПЫТАНИЯПредметом исследования в теории вероятностей являются события, появляющиеся при определенных условиях, которые можно воспроизводить неограниченное

Слайд 3Примеры испытаний и событий
Испытание – бросание игральной кости
Событие – выпадение

шестерки или выпадение четного числа очков
Испытание – измерение температуры тела

Событие

– ошибка измерения не превзойдет заранее заданного числа

Примеры испытаний и событийИспытание – бросание игральной костиСобытие – выпадение шестерки или выпадение четного числа очковИспытание –

Слайд 4Случайные события
Событие называется случайным, если при одних и

тех же условиях оно может как произойти, так и не

произойти.


Случайные события  Событие называется случайным, если при одних и тех же условиях оно может как произойти,

Слайд 5Примеры случайных событий
Испытание – бросание игральной кости
Событие – выпадение четного

числа очков
Испытание – бросание монеты
Событие – выпадение «орла»

Примеры случайных событийИспытание – бросание игральной костиСобытие – выпадение четного числа очковИспытание – бросание монетыСобытие – выпадение

Слайд 6Вероятность случайного события
Степень объективной возможности случайного события можно измерять числом.
Это

число называется
вероятностью случайного события.
Около этого числа группируются относительные

частоты данного случайного события
Вероятность случайного события	Степень объективной возможности случайного события можно измерять числом.	Это число называется вероятностью случайного события. 	Около этого

Слайд 7Абсолютная и относительная частота

Абсолютная и относительная частота

Слайд 8Статистическое определение вероятности
Вероятностью события А в данном испытании называют число

P(A), около которого группируются значения относительной частоты при большом числе

испытаний n.
Статистическое определение вероятностиВероятностью события А в данном испытании называют число P(A), около которого группируются значения относительной частоты

Слайд 9Совместимые и несовместимые события
События A и B называются совместимыми,

если появление одного из них не исключает появления другого.

События A и B называются несовместимыми, если появление одного из них исключает появление другого (не могут наступить одновременно).

Совместимые и несовместимые события События A и B называются совместимыми, если появление одного из них не исключает

Слайд 10Примеры совместимых и несовместимых событий
Испытание – бросание двух игральных кубиков
События:

А - выпадение четной суммы очков и
В - выпадение

равных чисел на обоих кубиках;

Испытание – однократно бросание монеты

События –
А - выпадение «орла»
и В - выпадение «решки»

совместимые

несовместимые

Примеры совместимых и несовместимых событийИспытание – бросание двух игральных кубиковСобытия: А - выпадение четной суммы очков и

Слайд 11Противоположные события
С каждым событием A связано противоположное событие

В, состоящее в том, что событие A не осуществляется.
Противоположные

события, очевидно, несовместимы.
Сумма вероятностей противоположных событий равна 1




Противоположные события  		С каждым событием A связано противоположное событие В, состоящее в том, что событие A

Слайд 12Примеры противоположных событий
На кубике выпадет четное число и на кубике

выпадет нечетное число;
Монета упала орлом вверх и монета упала вверх

решкой;
Лампа горит и лампа не горит.
Примеры противоположных событийНа кубике выпадет четное число и на кубике выпадет нечетное число;Монета упала орлом вверх и

Слайд 13Полной группой событий называется множество всех событий для данного испытания,

если его результатом становится выполнение хотя бы одного из них

.

Полной группой событий называется множество всех событий для данного испытания, если его результатом становится выполнение хотя бы

Слайд 14Примеры полных групп событий
Испытание – бросание игральной кости
Полная группа событий

– выпадение 1,2,3,4,5,6 очков.
Испытание – бросание монеты
Полная группа событий– выпадение

«орла», выпадение «решки»
Примеры полных групп событийИспытание – бросание игральной костиПолная группа событий – выпадение 1,2,3,4,5,6 очков.Испытание – бросание монетыПолная

Слайд 17Классическое определение вероятности

Классическое определение вероятности

Слайд 18Достоверные события
Событие называется достоверным, если оно наступает всегда, при

любом испытании.
Вероятность достоверного события всегда равна 1.



Достоверные события	Событие называется  достоверным, если оно наступает всегда, при любом испытании.  Вероятность достоверного события всегда

Слайд 19Примеры достоверных событий
Испытание – однократное бросание игральной кости
Событие – выпадение

менее 7 очков
Испытание – извлечение шара из урны, в которой

только белые шары

Событие – вынут белый шар

Примеры достоверных событийИспытание – однократное бросание игральной костиСобытие – выпадение менее 7 очковИспытание – извлечение шара из

Слайд 20Невозможные события
Событие называют невозможным, если оно не наступает

никогда, то есть благоприятных исходов для него 0.
Вероятность

невозможного события равна 0 .

Невозможные события  Событие называют невозможным, если оно не наступает никогда, то есть благоприятных исходов для него

Слайд 21Примеры невозможных событий
Испытание – бросание игральной кости
Событие – выпадение семи

очков
Испытание – извлечение шара из урны, в которой только белые

шары

Событие – вынут черный шар

Примеры невозможных событийИспытание – бросание игральной костиСобытие – выпадение семи очковИспытание – извлечение шара из урны, в

Слайд 22Независимые события
Несколько событий А1, А2,…Аk называются независимыми в совокупности, если

вероятность появления любого из них не зависит от того, произошли

какие-либо другие рассматриваемые события или нет.
В противном случае события называют зависимыми.
Независимые событияНесколько событий А1, А2,…Аk называются независимыми в совокупности, если вероятность появления любого из них не зависит

Слайд 23Примеры независимых событий
На обоих кубиках выпадет шестерка;
При подбрасывании двух монет

выпадут два орла;
При вытаскивании двух шаров из урны оба шара

будут красными.


Примеры независимых событийНа обоих кубиках выпадет шестерка;При подбрасывании двух монет выпадут два орла;При вытаскивании двух шаров из

Слайд 24Сумма событий
Суммой событий А и В называют событие С=А+В, состоящее

в наступлении хотя бы одного из событий А или В

Сумма событийСуммой событий А и В называют событие С=А+В, состоящее в наступлении хотя бы одного из событий

Слайд 25Пример суммы событий
Испытание – стрельба двух стрелков (каждый делает по

одному выстрелу)
А – попадание в мишень 1 стрелка;
В – попадание

в мишень 2 стрелка;
С=А+В – попадание в мишень хотя бы одним стрелком.
Пример суммы событийИспытание – стрельба двух стрелков (каждый делает по одному выстрелу)А – попадание в мишень 1

Слайд 26Произведение событий
Произведением событий А и В называют событие С=АВ, состоящее

в том, что в результате испытания произошло и событие А

и событие В.


Произведение событийПроизведением событий А и В называют событие С=АВ, состоящее в том, что в результате испытания произошло

Слайд 27Пример произведения событий
Испытание – стрельба двух стрелков (каждый делает по

одному выстрелу)
А – попадание в мишень 1 стрелка;
В – попадание

в мишень 2 стрелка;
С=АВ – оба стрелка попали в мишень.
Пример произведения событийИспытание – стрельба двух стрелков (каждый делает по одному выстрелу)А – попадание в мишень 1

Слайд 28Теорема сложения вероятностей несовместимых событий
Вероятность суммы двух несовместимых событий равна

сумме вероятностей этих событий:

Р(А+В)=Р(А)+Р(В)

Теорема сложения вероятностей несовместимых событийВероятность суммы двух несовместимых событий равна сумме вероятностей этих событий: Р(А+В)=Р(А)+Р(В)

Слайд 29Теорема сложения вероятностей совместимых событий
Вероятность суммы двух совместимых событий А

и В равна сумме вероятностей этих событий минус вероятность их

произведения:
Р(А+В)=Р(А)+Р(В)-Р(АВ)

Теорема сложения вероятностей совместимых событийВероятность суммы двух совместимых событий А и В равна сумме вероятностей этих событий

Слайд 30Теорема умножения вероятностей независимых событий
Вероятность произведения двух независимых событий равна

произведению вероятностей этих событий
Р(АВ)=Р(А)Р(В)

Теорема умножения вероятностей независимых событийВероятность произведения двух независимых событий равна произведению вероятностей этих событийР(АВ)=Р(А)Р(В)

Слайд 31Условная вероятность
Пусть события А и В – зависимые. Условной вероятностью

события
Р(А /В) называется вероятность события А при условии, что

событие В уже наступило.
Условной вероятностью события
Р(В /А) называется вероятность события В при условии, что событие А уже наступило.

Условная вероятностьПусть события А и В – зависимые. Условной вероятностью события Р(А /В) называется вероятность события А

Слайд 32Теорема умножения вероятностей
Вероятность произведения двух событий А и В равна

произведению вероятности одного из них на условную вероятность другого, вычисленную

в предположении, что первое событие наступило
Р(АВ)=Р(А)Р(В/А)
Р(АВ)= Р(В)Р(А/В)


Теорема умножения вероятностейВероятность произведения двух событий А и В равна произведению вероятности одного из них на условную

Слайд 33В случайном эксперименте бросают три игральные кости. Найдите вероятность того,

что в сумме выпадет 7 очков. Результат округлите до сотых.
Опыт:

бросают три игральные кости.

Благоприятное событие А: в сумме выпало 7 очков.

К-во благоприятных
событий m=?

331
313
133

223
232
322

511
151
115

412
421
124

142
214
241

К-во всех событий группы n=?

1-я кость - 6 вариантов
2-я кость - 6 вариантов
3-я кость - 6 вариантов

В случайном эксперименте бросают три игральные кости. Найдите вероятность того, что в сумме выпадет 7 очков. Результат

Слайд 34 В случайном эксперименте симметричную монету бросают четырежды. Найдите вероятность того,

что орел не выпадет ни разу.
Условие можно трактовать так: какова

вероятность того,
что все четыре раза выпадет решка?

К-во благоприятных
событий m=?

К-во всех событий группы n=?

m=1

Четыре раза выпала
решка.

1-й раз - 2 варианта
2-й раз - 2 варианта
3-й раз - 2 варианта
4-й раз - 2 варианта

В случайном эксперименте симметричную монету бросают четырежды. Найдите вероятность того, что орел не выпадет ни разу.Условие

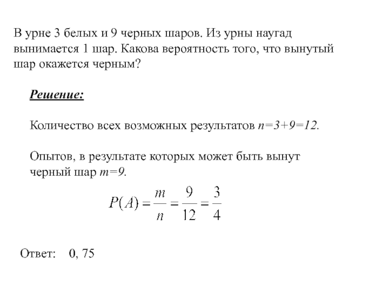
Слайд 35В урне 3 белых и 9 черных шаров. Из урны

наугад вынимается 1 шар. Какова вероятность того, что вынутый шар

окажется черным?

Решение:

Количество всех возможных результатов n=3+9=12.

Опытов, в результате которых может быть вынут черный шар m=9.


Ответ: 0, 75

В урне 3 белых и 9 черных шаров. Из урны наугад вынимается 1 шар. Какова вероятность того,

Слайд 36Случайной величиной называется переменная величина, которая в результате испытания может

принять одно значение из множества возможных.
Если значения величины можно

записать в виде конечной или бесконечной последовательности, то такая величина называется дискретной.
Случайной величиной называется переменная величина, которая в результате испытания может принять одно значение из множества возможных. Если

Слайд 37Пример 1. В студенческой группе 25 человек. Пусть величина Х

– число студентов, находящихся в аудитории перед началом занятий. Ее

возможными значениями будут числа 0, 1, 2,…,25.      При каждом испытании (начало занятий) величина Х обязательно примет одно из своих возможных значений, т.е. наступит одно из событий Х = 0, Х = 1, …, Х = 25.

Пример 1. В студенческой группе 25 человек. Пусть величина Х – число студентов, находящихся в аудитории перед

Слайд 38Закон распределения случайной величины
Соответствие между всеми возможными значениями дискретной случайной

величины и их вероятностями называется законом распределения данной случайной величины.



Закон распределения случайной величиныСоответствие между всеми возможными значениями дискретной случайной величины и их вероятностями называется законом распределения

Слайд 39 Простейшая формой задания закона распределения дискретной случайной величины является таблица,

в которой перечислены возможные значения случайной величины (обычно в порядке

возрастания) и соответствующие им вероятности. Такая таблица называется рядом распределения.

.

Простейшая формой задания закона распределения дискретной случайной величины является таблица, в которой перечислены возможные значения случайной величины

Слайд 40Допустим, что число возможных значений случайной величины конечно: х1, х2,

…, хn.
При одном испытании случайная величина принимает одно и

только одно постоянное значение. Поэтому события Х = хi (i = 1, 2, … , n) образуют полную группу попарно независимых событий.
Следовательно сумма вероятностей всех событий,
р1  + р2 + …  + рn  = 1.

Допустим, что число возможных значений случайной величины конечно: х1, х2, …, хn. При одном испытании случайная величина

Слайд 41Математическое ожидание
случайной величины Х указывает некоторое среднее значение, около которого

группируются все возможные значения Х.

Математическое ожиданиеслучайной величины Х указывает некоторое среднее значение, около которого группируются все возможные значения Х.

Слайд 42Математическое ожидание дискретной случайной величины

Математическое ожидание дискретной случайной величины

Слайд 44Отклонение случайной величины

Отклонение случайной величины

Слайд 45Дисперсия случайной величины

Дисперсия случайной величины

Слайд 46Среднее квадратичное отклонение

Среднее квадратичное отклонение

Слайд 47Элементы математической статистики

Элементы математической статистики

Слайд 48Генеральная совокупность и выборка
Пусть требуется изучить множество однородных объектов. Назовем

это множество статистической совокупностью.
Статистическая совокупность, из которой отбирается часть

объектов называется генеральной совокупностью.
Множество объектов, случайным образом отобранных из генеральной совокупности называют выборкой.
Генеральная совокупность и выборкаПусть требуется изучить множество однородных объектов. Назовем это множество статистической совокупностью. Статистическая совокупность, из

Слайд 49Объем генеральной совокупности и выборки
Это соответственно число элементов генеральной совокупности

и выборки.
Если элементы в выборке не повторяются, то выборка называется

бесповторной, иначе – выборкой с повторениями
Объем генеральной совокупности и выборкиЭто соответственно число элементов генеральной совокупности и выборки.Если элементы в выборке не повторяются,

Слайд 50Репрезентативная выборка
Свойства объектов выборки должны правильно отражать свойства объектов генеральной

совокупности, тогда выборка считается репрезентативной.
Считается, что выборка репрезентативна, если все

объекты генеральной совокупности имеют одинаковую вероятность попасть в выборку.

Репрезентативная выборкаСвойства объектов выборки должны правильно отражать свойства объектов генеральной совокупности, тогда выборка считается репрезентативной.Считается, что выборка

Слайд 51Варианты. Вариационный ряд

Варианты. Вариационный ряд

Слайд 52Частоты

Частоты

Слайд 53Статистическим распределением выборки
называется перечень вариант и соответствующих им частот (или

относительных частот).
Для графического изображения статистического распределения используются
полигоны и гистограммы.

Статистическим распределением выборкиназывается перечень вариант и соответствующих им частот (или относительных частот). Для графического изображения статистического распределения

Слайд 54 Полигоны 
Для построения полигона на горизонтальной оси   откладывают значения вариант, по

вертикальной – относительные или абсолютные частоты.

Полигоны Для построения полигона на горизонтальной оси   откладывают значения вариант, по вертикальной – относительные или абсолютные частоты.

Слайд 55 Гистограммы
В случае большого числа вариант и в случае непрерывного распределения

признака, строят гистограммы, разбивая вариационный ряд на интервалы.

 Гистограммы В случае большого числа вариант и в случае непрерывного распределения признака, строят гистограммы, разбивая вариационный ряд

Слайд 56Построение гистограмм
Сначала вариационный ряд разбивается на несколько интервалов (чаще одинаковых).


Интервалы откладываются на горизонтальной оси
Затем над каждым из рисуется прямоугольник.

Если все интервалы были одинаковыми, то высота каждого прямоугольника пропорциональна числу элементов выборки, попадающих в соответствующий интервал. Если интервалы разные, то высота прямоугольника выбирается таким образом, чтобы его площадь была пропорциональна числу элементов выборки, которые попали в этот интервал.
Построение гистограммСначала вариационный ряд разбивается на несколько интервалов (чаще одинаковых). Интервалы откладываются на горизонтальной осиЗатем над каждым

Слайд 57Гистограмма

Гистограмма

Слайд 58Генеральная и выборочная средняя
.

Генеральная и выборочная средняя.

Слайд 59Генеральная и выборочная дисперсия

Генеральная и выборочная дисперсия

Слайд 60Мода и медиана
Модой выборки называется вариант, которому соответствует наибольшая частота.
Медианой

выборки называется значение признака, приходящееся на середину ранжированного ряда наблюдений.




Мода и медианаМодой выборки называется вариант, которому соответствует наибольшая частота.Медианой выборки называется значение признака, приходящееся на середину

Слайд 61Для определения медианы в дискретном ряду при наличии частот: 1) сначала вычисляют

полусумму частот n/2, то есть находят номер серединного элемента вариационного

ряда.
2) затем определяют, какое значение варианта приходится на этот элемент ряда.

Для определения медианы в дискретном ряду при наличии частот: 1) сначала вычисляют полусумму частот n/2, то есть находят номер

Слайд 62Например, если всего в выборке было n=60 элементов, то медианой

будет то значение признака, которое приходится на n/2=30, то есть

на 30-й элемент ряда.
Например, если всего в выборке было n=60 элементов, то медианой будет то значение признака, которое приходится на

Слайд 63 Функцией распределения случайной величины Х
называют функцию F(x), определяющую для каждого значения х, вероятность

того, что случайная величина Х примет значение меньше х, т.е.
     F(x) = p (X 

 Функцией распределения случайной величины Хназывают функцию F(x), определяющую для каждого значения х, вероятность того, что случайная величина Х примет значение меньше х, т.е.

Слайд 64Функция распределения дискретной случайной величины

Функция распределения дискретной случайной величины

Слайд 65График функции распределения дискретной случайной величины

График функции распределения дискретной случайной величины

Слайд 67Несмещённая оценка
в математической статистике — это точечная оценка, математическое ожидание которой равно оцениваемому параметру.
Выборочная средняя

является несмещенной оценкой математического ожидания.

Несмещённая оценкав математической статистике — это точечная оценка, математическое ожидание которой равно оцениваемому параметру.Выборочная средняя является несмещенной оценкой математического ожидания.

Слайд 68Несмещенной оценкой дисперсии

Несмещенной оценкой дисперсии

Обратная связь

Если не удалось найти и скачать доклад-презентацию, Вы можете заказать его на нашем сайте. Мы постараемся найти нужный Вам материал и отправим по электронной почте. Не стесняйтесь обращаться к нам, если у вас возникли вопросы или пожелания:

Email: Нажмите что бы посмотреть 

Что такое TheSlide.ru?

Это сайт презентации, докладов, проектов в PowerPoint. Здесь удобно  хранить и делиться своими презентациями с другими пользователями.


Для правообладателей

Яндекс.Метрика