Разделы презентаций


Тема 9 РАЗРАБОТКА И ВЫБОР УПРАВЛЕНЧЕСКИХ РЕШЕНИЙ В УСЛОВИЯХ НЕОПРЕДЕЛЕННОСТИ И

Содержание

Основные понятия теории игр игра — упрощенная формализованная модель реальной конфликтной ситуации. игрок — одна из сторон в игровой ситуации; стратегия игрока — правила действия игрока в каждой из возможных ситуаций

Слайды и текст этой презентации

Слайд 1Тема 9 РАЗРАБОТКА И ВЫБОР УПРАВЛЕНЧЕСКИХ РЕШЕНИЙ В УСЛОВИЯХ НЕОПРЕДЕЛЕННОСТИ И

РИСКА
1. Основы теории игр
2. Критерии оценки управленческих решений
3. Приемы разработки

и выбора управленческих решений в условиях полной неопределенности
4. Приемы разработки и выбора управленческих решений в условиях риска
5. Теория полезности и ее использование для поиска решений в условиях неопределенности и риска
6. Применение механизма интуиции для разработки решений
7. Управление конфликтами при принятии управленческих решений
Тема 9 РАЗРАБОТКА И ВЫБОР УПРАВЛЕНЧЕСКИХ РЕШЕНИЙ В УСЛОВИЯХ НЕОПРЕДЕЛЕННОСТИ И РИСКА1. Основы теории игр2. Критерии оценки

Слайд 2Основные понятия теории игр
игра — упрощенная формализованная модель реальной

конфликтной ситуации.
игрок — одна из сторон в игровой ситуации;


стратегия игрока — правила действия игрока в каждой из возможных ситуаций игры.
платежная матрица — матрица эффективности, матрица игры. Она включает все значения выигрышей (в конечной игре).

Основные понятия теории игр игра — упрощенная формализованная модель реальной конфликтной ситуации. игрок — одна из сторон

Слайд 3Платежная матрица игры т х n

Платежная матрица игры т х n

Слайд 4Классификация игр
По количеству игроков —

игра двух лиц, игра n игроков.
По количеству

стратегий игры —
конечные, бесконечные.
По взаимоотношению сторон —
бескоалиционные, коалиционные, кооперативные.
По характеру выигрышей —
игры с нулевой суммой, игры с ненулевой суммой.
По виду функции выигрышей —
матричные, биматричные, непрерывные,
выпуклые, сепарабельные.
По количеству ходов —
одношаговые, многошаговые.
По информированности сторон —
игры с полной информацией, игры с неполной информацией.
По степени неполноты информации —
статистические, стратегические.

Классификация игр По количеству игроков —        игра двух лиц, игра

Слайд 5Критерии оценки управленческих решений
Критерий математического ожидания.
Критерий Лапласа — «ориентируйся

на среднее».
Критерий Вальда (наибольшая осторожность или крайний пессимизм) — «рассчитывай

на худшее».
Критерий Сэвиджа (минимизация большого риска) — «рассчитывай на лучшее».
Критерий крайнего оптимизма — «верь в удачу» (максимакс).
Критерий Гурвица — «компромисс, или критерий пессимизма-оптимизма».
Критерии оценки управленческих решений Критерий математического ожидания.Критерий Лапласа — «ориентируйся на среднее».Критерий Вальда (наибольшая осторожность или крайний

Слайд 6Критерий математического ожидания

Критерий математического ожидания

Слайд 7Критерий Лапласа

Критерий Лапласа

Слайд 8Критерий максимина (Вальда)

Критерий максимина  (Вальда)

Слайд 9Критерий минимакса (Сэвиджа)

Критерий минимакса  (Сэвиджа)

Слайд 10Критерий максимакса

(крайнего оптимизма)

Критерий максимакса             (крайнего оптимизма)

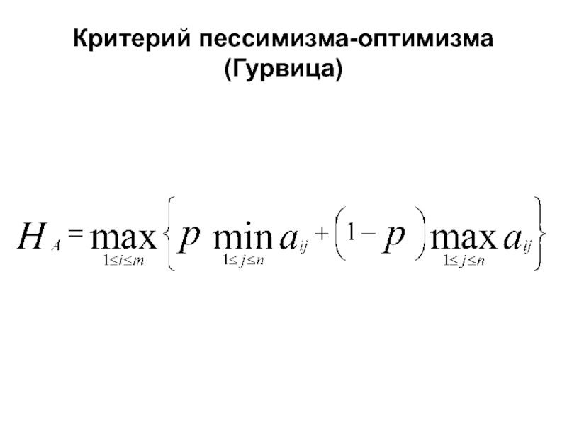
Слайд 11Критерий пессимизма-оптимизма (Гурвица)

Критерий пессимизма-оптимизма (Гурвица)

Слайд 12Пусть игрок 1 имеет m возможных стратегий: А1 A2 ...,

Ат, а у природы имеется n возможных состояний (стратегий): П1,

П2, ..., Пn, тогда условия игры с природой задаются матрицей A выигрышей игрока 1
Пусть игрок 1 имеет m возможных стратегий: А1 A2 ..., Ат, а у природы имеется n возможных

Слайд 13Матрица выигрышей

Матрица выигрышей

Слайд 14Матрица рисков

Матрица рисков

Слайд 15Критерий максимума ожидаемого среднего выигрыша

Критерий максимума ожидаемого среднего выигрыша

Слайд 16Критерий минимума ожидаемого среднего риска

Критерий минимума ожидаемого среднего риска

Слайд 17Позиционные игры
Процесс принятия решений с помощью «дерева» решений:
1) Формулирование задачи


2) Построение дерева решений
3) Оценка вероятностей состояний среды
4)

Установление выигрышей
5) Решение задачи
Позиционные игрыПроцесс принятия решений с помощью «дерева» решений:1) Формулирование задачи 2) Построение дерева решений 3) Оценка вероятностей

Слайд 18Таблица выигрышей / потерь

Таблица выигрышей / потерь

Слайд 19Дерево решений

Дерево решений

Слайд 20Процедура принятия решения заключается в вычислении для каждой вершины дерева

(при движении справа налево) ожидаемых денежных оценок (ОДО), отбрасывании неперспективных

ветвей и выборе ветвей, которым соответствует максимальное значение ОДО. Вероятность благоприятного и неблагоприятного состояний экономической среды равна 0,5.
Ожидаемая денежная оценка:
для вершины 1 ОДО1 = 0,5 х 200 000 + 0,5(-180 000) = 10 000 у.е.
для вершины 2 ОДО2 = 0,5 х 100 000 + 0,5(-20 000) = 40 000 у.е.
для вершины 3 ОДО3 = 10 000 у.е.
Процедура принятия решения заключается в вычислении для каждой вершины дерева (при движении справа налево) ожидаемых денежных оценок

Слайд 21Выбор альтернативного решения в условиях неопределенности осуществляется с помощью:
количественных

методов:
1) «теория полезности»,
2) приведение ситуации неопределенности к ситуациям

риска и применения адекватных способов принятия решения.
качественных методов - «байесовский подход», основанный на опыте, знаниях, интуиции руководителя.
Выбор альтернативного решения в условиях неопределенности осуществляется с помощью: количественных методов: 1) «теория полезности», 2) приведение ситуации

Слайд 22Основополагающим в теории полезности является линия поведения руководителя, его субъективная

оценка вероятности наступления события и его полезности.
Полезность в данной теории

используется для замены количественного выражения ожидаемого результата той или иной стратегии, поскольку его нельзя предугадать.
Термин полезность воспринимается как важность конечного варианта решений, которую можно оценить формально, например, как оценку приоритетов альтернатив решений.
Потери или выигрыш могут оцениваться:
количественно (например, через затраты разного вида ресурсов),
качественно (утрата авторитета, престижа, имиджа фирмы, потери времени, ухудшение социально-психологического климата в коллективе и др.).
Основополагающим в теории полезности является линия поведения руководителя, его субъективная оценка вероятности наступления события и его полезности.Полезность

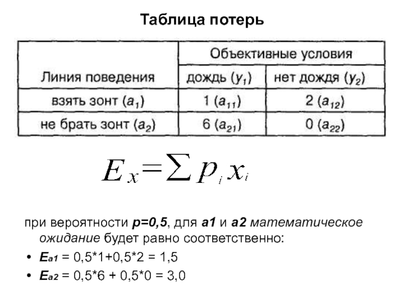
Слайд 23Таблица потерь

Таблица потерь

Слайд 24Таблица потерь
при вероятности р=0,5, для а1 и а2 математическое ожидание

будет равно соответственно:
Еа1 = 0,5*1+0,5*2 = 1,5
Еа2 = 0,5*6 +

0,5*0 = 3,0
Таблица потерьпри вероятности р=0,5, для а1 и а2 математическое ожидание будет равно соответственно:Еа1 = 0,5*1+0,5*2 = 1,5Еа2

Слайд 25Специалистами предлагается при выборе решений исходить из максимума ожидаемой полезности,

используя для расчета формулу:
где П - ожидаемая полезность
Ву - вероятность

успеха
Оу - оценка удачи
Вн - вероятность неудачи
Пн - потери от неудачи.
Специалистами предлагается при выборе решений исходить из максимума ожидаемой полезности, используя для расчета формулу:где П - ожидаемая

Слайд 26Интуиция (в менеджменте) - способ выбора решения без аргументированного доказательства

на основе предшествующего опыта и «внутреннего голоса». Структура сознания человека

(Н.Энкельман)
Интуиция (в менеджменте) - способ выбора решения без аргументированного доказательства на основе предшествующего опыта и «внутреннего голоса».

Слайд 27Физическое состояние человека

Физическое состояние человека

Слайд 28Система управления сознанием «тайм-менеджер» (К.Мюллер)
По методике К. Мюллера следует:
Найти

возможность уединиться на 30-45 минут, чтобы ваши рассуждения не прервали

(стуком, телефонным звонком и т.д.), иначе команда не проникнет в подсознание, заблокируется. Это может быть прогулка, отдельная комната и др.
Полностью сосредоточиться на проблеме, не отвлекаясь на посторонние предметы. Если вы в комнате, разложите необходимые бумаги, можете что-то чертить, изображать, писать, относящееся к проблеме.
Если нашли решение - хорошо, нет - переключайтесь на другие дела. Подсознательный мозг получил условия задачи и начал работать.
Ожидайте результат: если задача решаемая, он обязательно будет. Причем результат надо записать сразу, как только мозг его выдаст, независимо от того, где вы в это время находитесь: в магазине, театре, на работе, в противном случае ответ будет утрачен навсегда.
Система управления сознанием  «тайм-менеджер» (К.Мюллер) По методике К. Мюллера следует:Найти возможность уединиться на 30-45 минут, чтобы

Слайд 29Конфликт — это отсутствие согласия между двумя и более сторонами,

которыми могут быть конкретные лица или группы.

Конфликт — это отсутствие согласия между двумя и более сторонами, которыми могут быть конкретные лица или группы.

Слайд 30Типы конфликтов: конфликт целей; конфликт во взглядах, идеях; эмоциональный конфликт.
Причины конфликтов:
ограниченность ресурсов, подлежащих

распределению;
различие в целях, ценностях, методах поведения, уровнях квалификации, образования;
взаимосвязь заданий,

неправильное распределение ответственности;
плохие коммуникации;
слабая мотивация;
несоблюдение интересов участников принятого решения.

Уровни конфликтов в организации:
внутриличностный конфликт;
межличностный конфликт;
внутригрупповой конфликт;
внутриорганизационный конфликт: вертикальный; горизонтальный; линейно-функциональный; ролевой.

Типы конфликтов: конфликт целей; конфликт во взглядах, идеях; эмоциональный конфликт.Причины конфликтов:ограниченность ресурсов, подлежащих распределению;различие в целях, ценностях,

Слайд 31Основные способы

управления конфликтной ситуацией
Основные способы

Слайд 32Матрица способов разрешения конфликтов

Матрица способов разрешения конфликтов

Обратная связь

Если не удалось найти и скачать доклад-презентацию, Вы можете заказать его на нашем сайте. Мы постараемся найти нужный Вам материал и отправим по электронной почте. Не стесняйтесь обращаться к нам, если у вас возникли вопросы или пожелания:

Email: Нажмите что бы посмотреть 

Что такое TheSlide.ru?

Это сайт презентации, докладов, проектов в PowerPoint. Здесь удобно  хранить и делиться своими презентациями с другими пользователями.


Для правообладателей

Яндекс.Метрика