Разделы презентаций


Тема: Введение. Основные характеристики сигналов

Содержание

Учебные вопросы:1. Предмет, цель и задачи курса.2. Краткий обзор курса, связь с другими дисциплинами.3. Краткая история развития дисциплины.4. Общая методика работы над курсом, виды занятий,формы отчетности, учебная литература.5. Энергетические характеристики сигнала.6.

Слайды и текст этой презентации

Слайд 1Тема: Введение. Основные характеристики сигналов.
Радиотехнические цепи и сигналы. Лекция 1.
Кафедра

Электроники и ИБ.

 

Тема: Введение. Основные характеристики сигналов.Радиотехнические цепи и сигналы. Лекция 1.Кафедра Электроники и ИБ. 

Слайд 2Учебные вопросы:
1. Предмет, цель и задачи курса.
2. Краткий обзор курса,

связь с другими дисциплинами.
3. Краткая история развития дисциплины.
4. Общая методика

работы над курсом, виды занятий,
формы отчетности, учебная литература.
5. Энергетические характеристики сигнала.
6. Корреляционные характеристики детерминированных сигналов.
7. Геометрические методы в теории сигналов.
8. Теория ортогональных сигналов. Обобщенный ряд Фурье.

Радиотехнические цепи и сигналы. Лекция 1.

Учебные вопросы:1. Предмет, цель и задачи курса.2. Краткий обзор курса, связь с другими дисциплинами.3. Краткая история развития

Слайд 31.Предмет, цель и задачи курса.
Предметом изучения дисциплины являются электромагнитные процессы

в линейных и нелинейных радиотехнических цепях, методы расчета цепей в

установившемся и переходном режимах, непрерывные и дискретные сигналы и их характеристики.
В результате изучения дисциплины каждый студент должен
ИМЕТЬ ПРЕДСТАВЛЕНИЕ:
- о современных алгоритмах оптимальной обработки сигналов;
- о тенденциях развития теории радиотехнических цепей и сигналов,
ЗНАТЬ:
- классификацию радиотехнических сигналов;
- временные и спектральные характеристики детерминированных сигналов;
- случайные сигналы, их характеристики, корреляционный и спектральный анализ случайных сигналов;
- дискретные сигналы и их характеристики;
- алгоритмы цифровой обработки сигналов.


Радиотехнические цепи и сигналы. Лекция 1.

1.Предмет, цель и задачи курса.Предметом изучения дисциплины являются электромагнитные процессы в линейных и нелинейных радиотехнических цепях, методы

Слайд 4УМЕТЬ ИСПОЛЬЗОВАТЬ:
- методы аналитического и численного решения задач прохождения сигналов

через линейные и нелинейные цепи;
- методы спектрального и корреляционного анализа

детерминированных и случайных сигналов,
ВЛАДЕТЬ:
- приемами измерения основных параметров и характеристик радиотехнических цепей и сигналов;
- приемами анализа прохождения сигналов через цепи,
ИМЕТЬ ОПЫТ:
- исследования прохождения детерминированных сигналов через линейные стационарные цепи, нелинейные и параметрические цепи;
- расчета простейших радиотехнических цепей.
Эксплуатационная направленность подготовки по дисциплине обеспечивается проведением лабораторного практикума, в ходе которого каждому студенту прививаются практические навыки:
- работы с электро- и радиоизмерительными приборами;
- проведения экспресс-анализа нештатных ситуаций в работе фрагментов радиотехнических цепей по результатам измерений.

Радиотехнические цепи и сигналы. Лекция 1.

УМЕТЬ ИСПОЛЬЗОВАТЬ:- методы аналитического и численного решения задач прохождения сигналов через линейные и нелинейные цепи;- методы спектрального

Слайд 52. Краткий обзор курса, связь с другими дисциплинами.
Преподавание

дисциплины направлено:
- на глубокое изучение студентами основных законов, принципов и

методов анализа электрических цепей, физической сущности электромагнитных процессов в устройствах радиоэлектроники;
на привитие твердых навыков по анализу установившихся и переходных процессов в цепях, а также по проведению экспериментов с целью определения характеристик и параметров электрических цепей.

Дисциплина состоит из 5 разделов:
1. Сигналы.
2. Прохождение сигналов через линейные цепи.
3. Нелинейные и параметрические цепи.
4. Цепи с обратными связями и автоколебательные цепи.
5. Принципы цифровой фильтрации сигналов.

Радиотехнические цепи и сигналы. Лекция 1.

2. Краткий обзор курса, связь с другими дисциплинами.  Преподавание дисциплины направлено:- на глубокое изучение студентами основных

Слайд 63. Краткая история развития дисциплины.
Бурное развитие

учения об электромагнитных явлениях произошло в XIX веке, вызванное интенсивным

развитием машинного производства. В это время человечество изобретает ТЕЛЕГРАФ, ТЕЛЕФОН, ЭЛЕКТРИЧЕСКОЕ ОСВЕЩЕНИЕ, СВАРКУ МЕТАЛЛОВ, ЭЛЕКТРОМАШИННЫЕ ГЕНЕ­РАТОРЫ и ЭЛЕКТРОДВИГАТЕЛИ.
В 1785 году французский физик Кулон Шарль Ответ (1736 - 1806) установил закон механического взаимодействия электрических зарядов (закон Кулона).
В 1820 году французский физик Ампер Андре Мари (1775 - 1836) установил количественную меру (силу), действующую со стороны магнитного поля на участок проводника (закон Ампера).

3. Краткая история развития дисциплины.    Бурное развитие учения об электромагнитных явлениях произошло в XIX

Слайд 7 В 1827 году немецкий физик Ом

Георг Симон (1787 - 1854) получил экспериментально связь между тоном

и напряжением для участка металлического проводника (закон Ома).
В 1831 году английский физик Фарадей Майкл (1791 - 1867) установил закон электромагнитной индукции, а в 1832 году русский физик Ленц Эмилий Христианович (1804 - 1865) сформулировал принцип общности и обратимости электрических и магнитных явлений.
В 1888 году немецкий физик Герц Генрих Рудольф (1857 - 1894) экспериментально доказал существование излучения электромагнитных волн.
Практическое использование радиоволн впервые осуществил русский ученый Александр Степанович Попов (1859 - 1905), который 7 мая 1895 года продемонстрировал на заседании Русского физико - химического общества передатчик (искровой прибор) и приемник электромагнитных волн (грозоотметчик) .



В 1827 году немецкий физик Ом Георг Симон (1787 - 1854) получил экспериментально

Слайд 84. Общая методика работы над курсом, виды занятий, формы отчетности, учебная

литература.
Радиотехнические цепи и сигналы. Лекция 1.
ОСНОВНАЯ УЧЕБНАЯ ЛИТЕРАТУРА:
1. БАСКАКОВ С.И.

Радиотехнические цепи и сигналы. 3-е издание. М.: Высшая школа, 2000 .
ДОПОЛНИТЕЛЬНАЯ ЛИТЕРАТУРА
2. БАСКАКОВ С.И. Радиотехнические цепи и сигналы. Руководство к решению задач: Учеб. пособие для радиотехн. спец. вузов. - 2-е издание. М.: Высшая школа, 2002.
3. ПОПОВ В.П. Основы теории цепей. Учеб. для вузов.-3-е изд. М.: Высшая школа, 2000 .
4. Общая методика работы над курсом, виды занятий, формы отчетности, учебная литература.Радиотехнические цепи и сигналы. Лекция 1.ОСНОВНАЯ

Слайд 95. Энергетические характеристики сигнала.
Радиотехнические цепи и сигналы. Лекция 1.
Основными энергетическими

характеристиками вещественного сигнала
являются:
1) мгновенная мощность

, определяемая как квадрат мгнове-
нного значения сигнала.

Если S(T)— напряжение или ток, то p(t) — мгновенная мощность, выделяемая на сопротивлении и 1 Ом.

Мгновенная мощность не аддитивна, т. е. мгновенная мощность суммы сигналов не равна сумме их мгновенных мощностей:

2) энергия W на интервале времени (ta ,tb) выражается как интеграл от мгновенной мощности

5. Энергетические характеристики сигнала.Радиотехнические цепи и сигналы. Лекция 1.Основными энергетическими характеристиками вещественного сигнала являются:1) мгновенная мощность

Слайд 10Радиотехнические цепи и сигналы. Лекция 1.
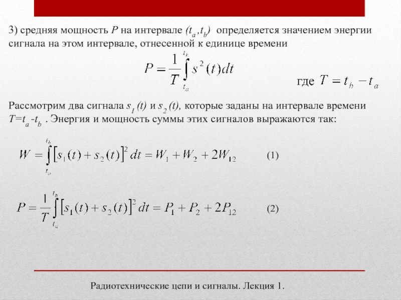
3) средняя мощность P на

интервале (ta ,tb) определяется значением энергии сигнала на этом интервале,

отнесенной к единице времени

где

.

Рассмотрим два сигнала s1 (t) и s2 (t), которые заданы на интервале времени T=ta -tb . Энергия и мощность суммы этих сигналов выражаются так:

(1)

(2)

Радиотехнические цепи и сигналы. Лекция 1.3) средняя мощность P на интервале (ta ,tb) определяется значением энергии сигнала

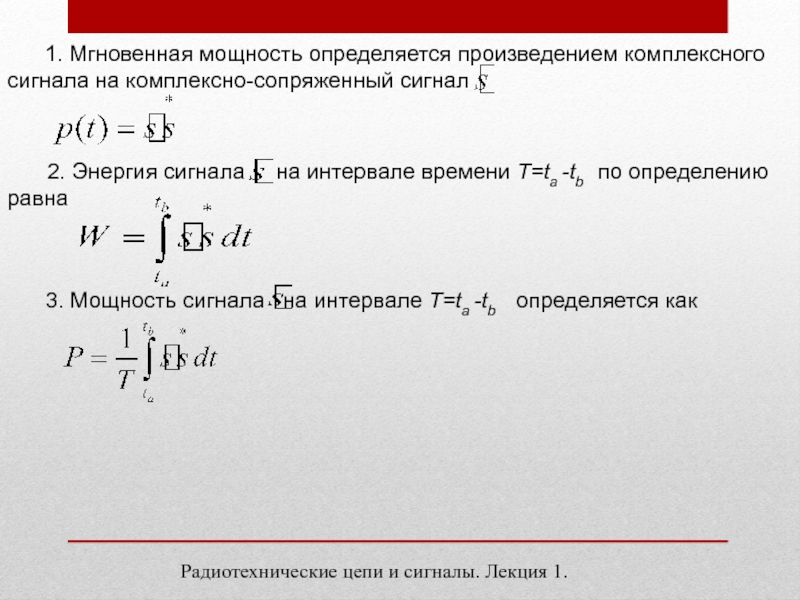
Слайд 11 1. Мгновенная мощность определяется произведением комплексного сигнала

на комплексно-сопряженный сигнал

2. Энергия сигнала на

интервале времени T=ta -tb по определению равна


3. Мощность сигнала на интервале T=ta -tb определяется как

Радиотехнические цепи и сигналы. Лекция 1.

1. Мгновенная мощность определяется произведением комплексного сигнала на комплексно-сопряженный сигнал 2. Энергия сигнала

Слайд 126. Корреляционные характеристики детерминированных сигналов.
Для вещественного сигнала s(t), заданного на

интервале времени и ограниченного по энергии, корреляционная функция

определяется следующим выражением:


(3)

Где - величина временного сдвига сигнала.

Из (3) следует, что АКФ является четной функцией временного сдвига . Действительно, заменяя в (3) переменную на получим:

Радиотехнические цепи и сигналы. Лекция 1.

6. Корреляционные характеристики детерминированных сигналов.Для вещественного сигнала s(t), заданного на интервале времени и ограниченного по энергии, корреляционная

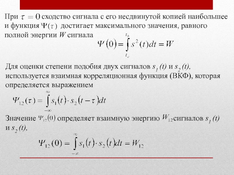
Слайд 13При сходство сигнала с его

несдвинутой копией наибольшее и функция

достигает максимального значения, равного полной энергии W сигнала

Для оценки степени подобия двух сигналов s1 (t) и s2 (t), используется взаимная корреляционная функция (ВКФ), которая определяется выражением

Значение определяет взаимную энергию сигналов s1 (t)
и s2 (t),

При      сходство сигнала с его несдвинутой копией наибольшее и функция

Слайд 147. Геометрические методы в теории сигналов.
Множество сигналов М образует вещественное

линейное пространство, если справедливы следующие аксиомы:
1. Любой сигнал

при любых t принимает лишь вещественные значения.
2. Для любых и существует их сумма w=u+v, причем w также содержится в M. Операция суммирования коммутативна: u+v=v+u и ассоциативна:u+(v+x)=(u+v)+x.


3. Для любого сигнала и любого вещественного числа a определен сигнал=

.

4. Множество М содержит особый нулевой элемент , такой, что u+=u для всех

.

Радиотехнические цепи и сигналы. Лекция 1.

7. Геометрические методы в теории сигналов.Множество сигналов М образует вещественное линейное пространство, если справедливы следующие аксиомы:1. Любой

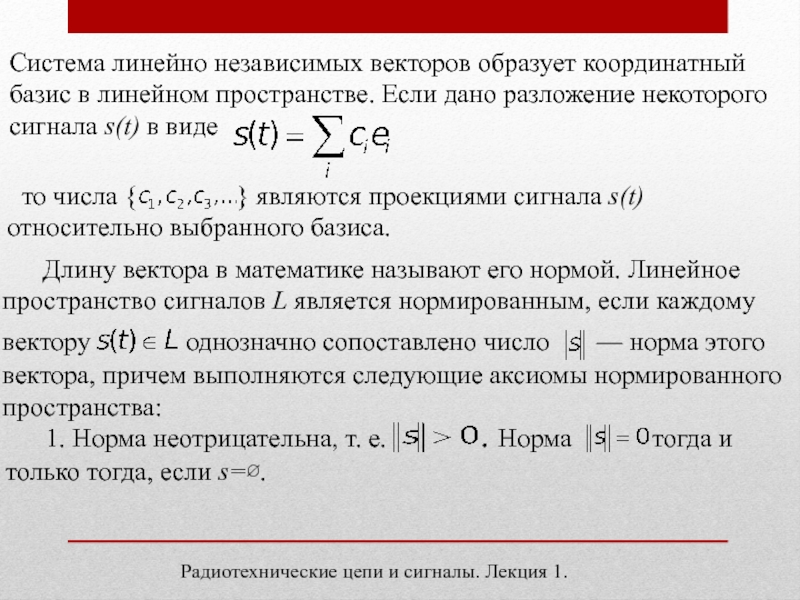
Слайд 15Система линейно независимых векторов образует координатный базис в линейном пространстве.

Если дано разложение некоторого сигнала s(t) в виде
то числа {

} являются проекциями сигнала s(t) относительно выбранного базиса.

Длину вектора в математике называют его нормой. Линейное пространство сигналов L является нормированным, если каждому вектору однозначно сопоставлено число — норма этого вектора, причем выполняются следующие аксиомы нормированного пространства:


1. Норма неотрицательна, т. е. . Норма тогда и только тогда, если s=.

Радиотехнические цепи и сигналы. Лекция 1.

Система линейно независимых векторов образует координатный базис в линейном пространстве. Если дано разложение некоторого сигнала s(t) в

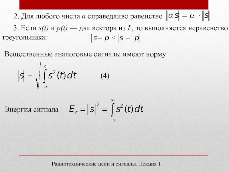
Слайд 162. Для любого числа a справедливо равенство
3. Если s(t)

и p(t) — два вектора из L, то выполняется неравенство

треугольника:

.

Вещественные аналоговые сигналы имеют норму

(4)

Энергия сигнала

Радиотехнические цепи и сигналы. Лекция 1.

2. Для любого числа a справедливо равенство 3. Если s(t) и p(t) — два вектора из L,

Слайд 178. Теория ортогональных сигналов. Обобщенный ряд Фурье.
Энергия суммы двух сигналов

u и v:
(5)
Энергия суммарного сигнала содержит в себе так называемую

взаимную энергию

(6)

Два сигнала u и v называются ортогональными, если их скалярное произведение, а значит, и взаимная энергия равны нулю:

Радиотехнические цепи и сигналы. Лекция 1.

8. Теория ортогональных сигналов. Обобщенный ряд Фурье.Энергия суммы двух сигналов u и v:(5)Энергия суммарного сигнала содержит в

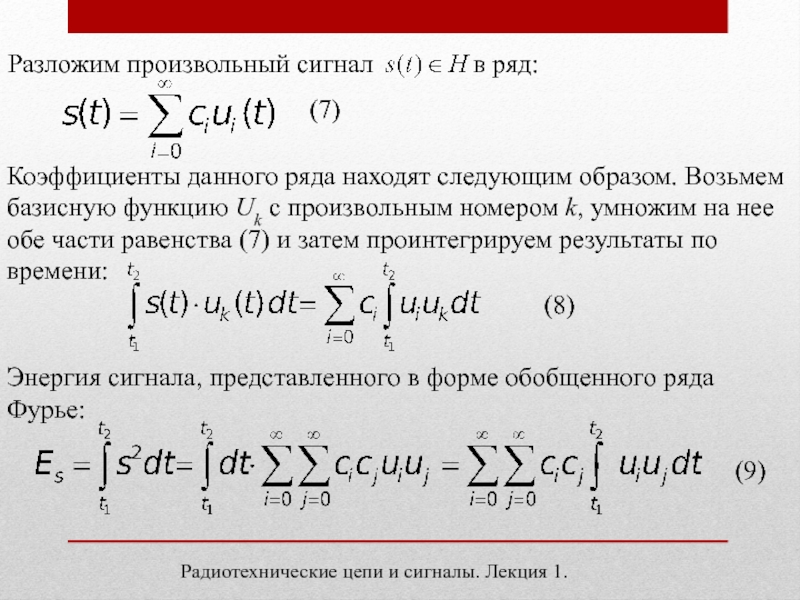
Слайд 18Разложим произвольный сигнал

в ряд:

(7)
Коэффициенты данного ряда находят следующим образом. Возьмем

базисную функцию Uk с произвольным номером k, умножим на нее обе части равенства (7) и затем проинтегрируем результаты по времени:

(8)

Энергия сигнала, представленного в форме обобщенного ряда Фурье:

(9)

Радиотехнические цепи и сигналы. Лекция 1.

Разложим произвольный сигнал        в ряд:  (7)Коэффициенты данного ряда находят

Слайд 19Поскольку базисная система функций ортонормирована, в сумме (9) отличными от

нуля окажутся только члены с номерами i=j. Отсюда получается замечательный

результат:

Смысл этой формулы таков: энергия сигнала есть сумма энергий всех компонент, из которых складывается обобщенный ряд Фурье.
 

Радиотехнические цепи и сигналы. Лекция 1.

Поскольку базисная система функций ортонормирована, в сумме (9) отличными от нуля окажутся только члены с номерами i=j.

Обратная связь

Если не удалось найти и скачать доклад-презентацию, Вы можете заказать его на нашем сайте. Мы постараемся найти нужный Вам материал и отправим по электронной почте. Не стесняйтесь обращаться к нам, если у вас возникли вопросы или пожелания:

Email: Нажмите что бы посмотреть 

Что такое TheSlide.ru?

Это сайт презентации, докладов, проектов в PowerPoint. Здесь удобно  хранить и делиться своими презентациями с другими пользователями.


Для правообладателей

Яндекс.Метрика