Разделы презентаций


УДОСКОНАЛЕННЯ ПЕРЕВЕЗЕНЬ МІЖНАРОДНИХ ВАГОНОПОТОКІВ ПРИ ПІДВИЩЕННІ ТРАНЗИТНОСТІ

Содержание

Мета та задачі дослідження. Метою дослідження є скорочення витрат на обслуговування транзитного вагонопотоку. Поставлена мета визначила наступні задачі дослідження:визначення наявного потенціалу транзитності вагонопотоку, що переробляється на станції, та якою мірою його

Слайды и текст этой презентации

Слайд 1УДОСКОНАЛЕННЯ ПЕРЕВЕЗЕНЬ МІЖНАРОДНИХ ВАГОНОПОТОКІВ ПРИ ПІДВИЩЕННІ ТРАНЗИТНОСТІ
Актуальність теми. В умовах

реформування економіки України, інтенсивний пошук ефективних технологій процесу перевезення та

методів їх реалізації, спрямованих як на поліпшення економічних показників, так і підвищення якості перевезень, привабливості, престижності та конкурентоспроможності, на сьогодні є пріоритетними задачами залізничного транспорту. З позиції ресурсозбереження постає питання щодо зменшення простоїв одиниць рухомого складу при збереженні та зростанні обсягів роботи. Це може бути досягнуте за рахунок формування пріоритетного вагонопотоку.
Предмет дослідження. Технологія формування транзитного вагонопотоку.
Об’єкт дослідження. План формування поїздів в частині організації транзитного вагонопотоку.

УДОСКОНАЛЕННЯ ПЕРЕВЕЗЕНЬ МІЖНАРОДНИХ ВАГОНОПОТОКІВ ПРИ ПІДВИЩЕННІ ТРАНЗИТНОСТІАктуальність теми. В умовах реформування економіки України, інтенсивний пошук ефективних технологій

Слайд 2Мета та задачі дослідження. Метою дослідження є скорочення витрат на

обслуговування транзитного вагонопотоку. Поставлена мета визначила наступні задачі дослідження:
визначення наявного

потенціалу транзитності вагонопотоку, що переробляється на станції, та якою мірою його можна використовувати;
визначити перелік керуючих рішень, які дозволять відповідно до розрахованого потенціалу сформувати транзитні призначення;
проведення економіного обгрунтування отриманих результатів;
перевірка вимог охорони праці.
Методи дослідження. Достовірність отриманих результатів і висновків забезпечена обраними методами дослідження. В роботі використано емпіричні та теоретичні методи. До емпіричних віднесено: порівняння, заміри, опис, а також методи обробки даних (кількісного та якісного аналізу), а до теоретичних: аналіз; синтез; системний підхід; аналогія; формалізація та моделювання.

Мета та задачі дослідження. Метою дослідження є скорочення витрат на обслуговування транзитного вагонопотоку. Поставлена мета визначила наступні

Слайд 3СХЕМА ПІВДЕННОЇ ЗАЛІЗНИЦІ

СХЕМА ПІВДЕННОЇ ЗАЛІЗНИЦІ

Слайд 4ДИНАМІКА ТРАНЗИТНИХ ПЕРЕВЕЗЕНЬ ВАНТАЖІВ

ДИНАМІКА ТРАНЗИТНИХ ПЕРЕВЕЗЕНЬ ВАНТАЖІВ

Слайд 5ПОТЕНЦІАЛ ТРАНЗИТНОСТІ
Оптимізація системи поїздоутворення можлива у двох основних напрямках:
1.

Оптимізація маси Q і довжини m, поїздів з урахуванням витрат

на їх накопичення, формування, просування і переробку на технічних станціях полігону:
 

 2. Оптимізація кількості та дальності формованих наскрізних призначень для різних параметрів навантаження на транспортну систему:
 


ПОТЕНЦІАЛ ТРАНЗИТНОСТІОптимізація системи поїздоутворення можлива у двох основних напрямках: 1. Оптимізація маси Q і довжини m, поїздів

Слайд 6Граф варіантів формування поїздів підвищеної транзитності

Граф варіантів формування поїздів підвищеної транзитності

Слайд 7Графік залежності ціни за використання інновагонів в залежності від часу

знаходження на коліях Укрзалізниці
ЗМІНА ТАРИФНОЇ СТАВКИ ЗА ВИКОРИСТАННЯ ВАГОНІВ ВЛАСНОСТІ

ІНШИХ ДЕРЖАВ
Графік залежності ціни за використання інновагонів в залежності від часу знаходження на коліях УкрзалізниціЗМІНА ТАРИФНОЇ СТАВКИ ЗА

Слайд 8Абсолютна умова

Достатня умова

Необхідна умова
Умови для виділення струменю вагонопотоків в самостійне

призначення з урахуванням пріоритетності

Абсолютна умоваДостатня умоваНеобхідна умоваУмови для виділення струменю вагонопотоків в самостійне призначення з урахуванням пріоритетності

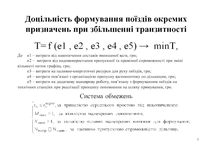
Слайд 9Доцільність формування поїздів окремих призначень при збільшенні транзитності
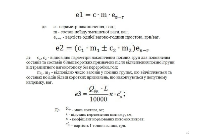
Де е1 – витрати

від накопичення составів зменшеної ваги, грн;
е2 – витрати від недовикористання

пропускної та провізної спроможності при зміні кількості ниток графіка, грн;
е3 – витрати на паливно-енергетичні ресурси для руху поїздів, грн;
е4 – витрати пов’язані з організацією пропуску вагонопотоку по дільницям, грн;
е5 – витрати на додаткову маневрову роботу, пов’язану з формуванням поїздів на технічних станціях при реалізації принципу поповнення на шляху прямування, грн.

Система обмежень

Доцільність формування поїздів окремих призначень при збільшенні транзитностіДе	е1 – витрати від накопичення составів зменшеної ваги, грн;	е2 –

Слайд 12ЕФЕКТИВНІСТЬ ТРАНЗИТНИХ ПЕРЕВЕЗЕНЬ ПО УКРЗАЛІЗНИЦІ

ЕФЕКТИВНІСТЬ ТРАНЗИТНИХ ПЕРЕВЕЗЕНЬ ПО УКРЗАЛІЗНИЦІ

Слайд 13ЕКОНОМІЧНИЙ ЕФЕКТ ВІД ПІДВИЩЕННЯ ТРАНЗИТНОСТІ МІЖНАРОДНИХ ВАГОНОПОТОКІВ

ЕКОНОМІЧНИЙ ЕФЕКТ ВІД ПІДВИЩЕННЯ ТРАНЗИТНОСТІ МІЖНАРОДНИХ ВАГОНОПОТОКІВ

Слайд 14РОЗРАХУНОК ОСВІТЛЕНОСТІ РОБОЧОГО МІСЦЯ ДНЦ
Фактичне значення коефіцієнта природного освітлення для

приміщення
Де So – площа

усіх вікон в приміщенні;
Sn – площа підлоги у приміщенні;
to – загальний коефіцієнт світлопропускання віконного прорізу;
r1 – коефіцієнт, що враховує відбивання світла від внутрішніх поверхонь приміщення;
ηo – світлова характеристика вікна;
Кзд – коефіцієнт, що враховує затемнення вікон будинками, що розташовані навпроти, при їх відсутності;
Кз – коефіцієнт запасу береться в межах.

Порівнюючи нормативне значення КПО з фактичним можна зробити висновок про ефективність природного освітлення у відділі. Природне освітлення є достатньо ефективним. Тому не потребує вживання додаткових заходів.

РОЗРАХУНОК ОСВІТЛЕНОСТІ РОБОЧОГО МІСЦЯ ДНЦ Фактичне значення коефіцієнта природного освітлення для приміщення

Слайд 15ВИСНОВКИ
В магістерській кваліфікаційній роботі був визначений наявний потенціал транзитності вагонопотоку

на станції. Запропоновано способи реалізації цього потенціалу для підвищення транзитності

вагонопотоку, з урахування переробної спроможності станції;
Удосконалено методику виділення струменю пріоритетного вагонопотоку в самостійне призначення;
Розраховано сумарний економічний ефект від зменшення простоїв поїздів з урахуванням приведення фінансових потоків до останнього року розрахункового періоду. На період до 2019 року при підвищенні транзитності перевезень економічний ефект складе 36 млн. грн. це свідчить про те, що проект має дохідний характер і є рентабельним.
Проведено аналіз умов охорони праці поїзного диспетчера. Виявлено всі небезпечні та шкідливі виробничі фактори що можуть призвести до професійних захворювань, помилок у роботі, зниженню продуктивності праці, неякісного виконання професійних обов’язків. Проведено розрахунок природного освітлення робочого місця поїзного диспетчера. Результати розрахунків показали що природне освітлення є достатньо ефективним і не треба вживати додаткових заходів
ВИСНОВКИВ магістерській кваліфікаційній роботі був визначений наявний потенціал транзитності вагонопотоку на станції. Запропоновано способи реалізації цього потенціалу

Слайд 16ДЯКУЮ ЗА УВАГУ!

ДЯКУЮ ЗА УВАГУ!

Обратная связь

Если не удалось найти и скачать доклад-презентацию, Вы можете заказать его на нашем сайте. Мы постараемся найти нужный Вам материал и отправим по электронной почте. Не стесняйтесь обращаться к нам, если у вас возникли вопросы или пожелания:

Email: Нажмите что бы посмотреть 

Что такое TheSlide.ru?

Это сайт презентации, докладов, проектов в PowerPoint. Здесь удобно  хранить и делиться своими презентациями с другими пользователями.


Для правообладателей

Яндекс.Метрика