Разделы презентаций


Упрощение логических схем

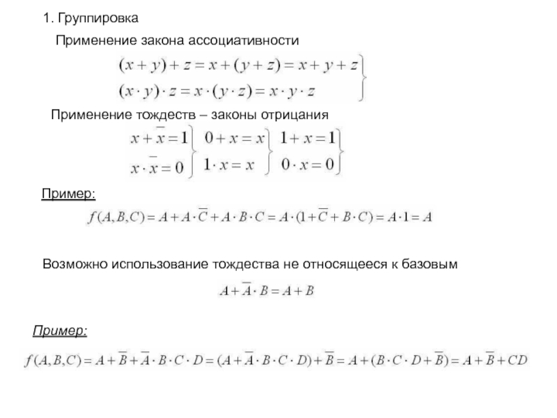
1. ГруппировкаПрименение закона ассоциативностиПрименение тождеств – законы отрицанияПример:Возможно использование тождества не относящееся к базовым Пример:

Слайды и текст этой презентации

Слайд 1Упрощение логических схем

Упрощение логических схем

Слайд 21. Группировка
Применение закона ассоциативности
Применение тождеств – законы отрицания
Пример:
Возможно использование тождества

не относящееся к базовым
Пример:

1. ГруппировкаПрименение закона ассоциативностиПрименение тождеств – законы отрицанияПример:Возможно использование тождества не относящееся к базовым Пример:

Слайд 3Теорема о непротиворечивости
Пример:
Пусть В·С = Х, а D·E = Y,

тогда
Применяя теорему непротиворечивости получаем:

Теорема о непротиворечивостиПример:Пусть В·С = Х, а D·E = Y, тогдаПрименяя теорему непротиворечивости получаем:

Слайд 4Приведение выражения к каноническому виду с последующем упрощением
1. Выражение записанное

в дизъюнктивной форме можно привести к СДНФ путём умножения импликат

на множитель типа

2.После раскрытия скобок, члены выражения могут быть так перегруппированы, что в результате получится упрощенное выражение.

Порядок выполнения операций: сначала выполняются операции конъюнкций, а затем дизъюнкций. В сложных логических выражениях для задания порядка выполнения используют скобки.

При необходимости для формирования групп можно ввести повторяющиеся члены.

Пример:

Приведение выражения к каноническому виду с последующем упрощением1. Выражение записанное в дизъюнктивной форме можно привести к СДНФ

Слайд 5Использование теоремы де Моргана
После инвертирования правых частей
Пример:
Перемножая члены записанные в

скобках, с учётом, что

Использование теоремы де МорганаПосле инвертирования правых частейПример:Перемножая члены записанные в скобках, с учётом, что

Слайд 6Минимизация с помощью карт Карно
Правила разметки:
Вертикальная ось размечается независимо от

горизонтальной.
Начинать разметку можно с любого сочетания переменных.
Все сочетания переменных должны

быть перечислены.
Для соседних клеток сочетания переменных должны отличаться не более чем одним знаком.
Соседними являются крайние клетки строки или столбца.
Минимизация с помощью карт КарноПравила разметки:Вертикальная ось размечается независимо от горизонтальной.Начинать разметку можно с любого сочетания переменных.Все

Слайд 7Диаграмма Вейча

Диаграмма Вейча

Слайд 8Правила составления контуров
Контуры должны быть прямоугольными и содержать количество единиц,

равное 2n, где n – целое число, т.е. в контуре

может быть 1, 2, 4, 8. и т. д. единиц.
Количество единиц в контуре должно быть максимальным, при этом контуры могут пересекаться между собой.
Количество контуров должно быть минимальным, но все единицы должны быть охвачены контурами.
Правила составления контуровКонтуры должны быть прямоугольными и содержать количество единиц, равное 2n, где n – целое число,

Слайд 9Пример 1:
СДНФ → ДНФ

Пример 1:СДНФ → ДНФ

Слайд 10СДНФ → ДНФ
Пример 2:

СДНФ → ДНФПример 2:

Слайд 11СДНФ → ДНФ
Пример 3:

СДНФ → ДНФПример 3:

Слайд 12СКНФ → КНФ
Пример 4:

СКНФ → КНФПример 4:

Обратная связь

Если не удалось найти и скачать доклад-презентацию, Вы можете заказать его на нашем сайте. Мы постараемся найти нужный Вам материал и отправим по электронной почте. Не стесняйтесь обращаться к нам, если у вас возникли вопросы или пожелания:

Email: Нажмите что бы посмотреть 

Что такое TheSlide.ru?

Это сайт презентации, докладов, проектов в PowerPoint. Здесь удобно  хранить и делиться своими презентациями с другими пользователями.


Для правообладателей

Яндекс.Метрика