Разделы презентаций


Вычисление интегралов Интеграл

Содержание

1.Сегодня на урокеВспомним формулу Ньютона – Лейбница.2.Будем вычислять интегралы по формуле Ньютона – Лейбница.3.

Слайды и текст этой презентации

Слайд 1Вычисление интегралов
Интеграл

Вычисление интеграловИнтеграл

Слайд 21.
Сегодня на уроке
Вспомним формулу Ньютона – Лейбница.
2.
Будем вычислять интегралы по

формуле Ньютона – Лейбница.
3.

1.Сегодня на урокеВспомним формулу Ньютона – Лейбница.2.Будем вычислять интегралы по формуле Ньютона – Лейбница.3.

Слайд 3А
Б
В
Г

АБВГ

Слайд 4А
Б
В
Г

АБВГ

Слайд 5А
Б
В
Г

АБВГ

Слайд 6А
Б
В
Г

АБВГ

Слайд 7А
Б
В
Г

АБВГ

Слайд 8А
Б
В
Г

АБВГ

Слайд 9Вспомним

Вспомним

Слайд 10Вспомним
Площадь криволинейной трапеции можно
вычислить по формуле

ВспомнимПлощадь криволинейной трапеции можновычислить по формуле

Слайд 11Вспомним
, т. е.
.
Формула
Ньютона – Лейбница

Вспомним, т. е. . ФормулаНьютона – Лейбница

Слайд 13Вычислите интегралы:
Задание № 1
Решение:
а)
б)
в)
г)
а)

Вычислите интегралы:Задание № 1Решение:а) б) в) г) а)

Слайд 14Вычислите интегралы:
Задание № 1
Решение:
а)
б)
в)
г)
б)

Вычислите интегралы:Задание № 1Решение:а) б) в) г) б)

Слайд 15Вычислите интегралы:
Задание № 1
Решение:
а)
б)
в)
г)
в)

Вычислите интегралы:Задание № 1Решение:а) б) в) г) в)

Слайд 16Вычислите интегралы:
Задание № 1
Решение:
а)
б)
в)
г)
г)

Вычислите интегралы:Задание № 1Решение:а) б) в) г) г)

Слайд 17Вычислите интегралы:
Задание № 2
Решение:
а)
б)
в)
г)
а)

Вычислите интегралы:Задание № 2Решение:а) б) в) г) а)

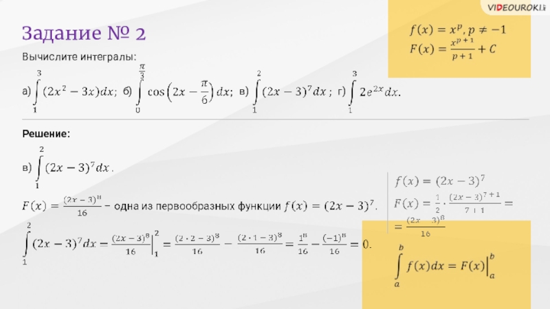
Слайд 18Вычислите интегралы:
Задание № 2
Решение:
а)
б)
б)
в)
г)

Вычислите интегралы:Задание № 2Решение:а) б) б) в) г)

Слайд 19Вычислите интегралы:
Задание № 2
Решение:
а)
б)
в)
в)
г)

Вычислите интегралы:Задание № 2Решение:а) б) в) в) г)

Слайд 20Вычислите интегралы:
Задание № 2
Решение:
а)
б)
г)
в)
г)

Вычислите интегралы:Задание № 2Решение:а) б) г) в) г)

Слайд 21Докажите равенства:
Задание № 3
Решение:
а)
б)
а)

Докажите равенства:Задание № 3Решение:а) б) а)

Слайд 22Докажите равенства:
Задание № 3
Решение:
а)
б)
а)

Докажите равенства:Задание № 3Решение:а) б) а)

Слайд 23Докажите равенства:
Задание № 3
Решение:
а)
б)
а)
Следовательно,

Докажите равенства:Задание № 3Решение:а) б) а) Следовательно,

Слайд 24Докажите равенства:
Задание № 3
Решение:
а)
б)
б)

Докажите равенства:Задание № 3Решение:а) б) б)

Слайд 25Докажите равенства:
Задание № 3
Решение:
а)
б)
б)

Докажите равенства:Задание № 3Решение:а) б) б)

Слайд 26Докажите равенства:
Задание № 3
Решение:
а)
б)
б)
Следовательно,

Докажите равенства:Задание № 3Решение:а) б) б) Следовательно,

Слайд 27Вычислите интегралы:
Задание № 4
Решение:
а)
б)
а)

Вычислите интегралы:Задание № 4Решение:а) б) а)

Слайд 28Вычислите интегралы:
Задание № 4
Решение:
а)
б)
б)

Вычислите интегралы:Задание № 4Решение:а) б) б)

Слайд 29Итоги урока

Итоги урока

Обратная связь

Если не удалось найти и скачать доклад-презентацию, Вы можете заказать его на нашем сайте. Мы постараемся найти нужный Вам материал и отправим по электронной почте. Не стесняйтесь обращаться к нам, если у вас возникли вопросы или пожелания:

Email: Нажмите что бы посмотреть 

Что такое TheSlide.ru?

Это сайт презентации, докладов, проектов в PowerPoint. Здесь удобно  хранить и делиться своими презентациями с другими пользователями.


Для правообладателей

Яндекс.Метрика