Разделы презентаций


Явления в сверхпроводящем кольце

Содержание

Вводные замечанияСверхпроводящее кольцо, в котором одна слабая связь.Обозначение: 2. Это главный элемент одноконтактного (или ВЧ) СКВИДа. 3. На таком кольце не возникает постоянного напряжения V, т.к. слабая связь всегда закорочена кольцом. 4. Но такое

Слайды и текст этой презентации

Слайд 1Лекции 13,14
Явления в сверхпроводящем кольце, содержащем один Джозефсоновский переход.
ВЧ-СКВИД

Лекции 13,14Явления в сверхпроводящем кольце, содержащем один Джозефсоновский переход. ВЧ-СКВИД

Слайд 2Вводные замечания


Сверхпроводящее кольцо, в котором одна слабая связь.
Обозначение:
 






2. Это главный

элемент одноконтактного (или ВЧ) СКВИДа.
 
3. На таком кольце не возникает

постоянного напряжения V, т.к. слабая связь всегда закорочена кольцом.
 
4. Но такое кольцо реагирует на переменный внешний сигнал
Вводные замечанияСверхпроводящее кольцо, в котором одна слабая связь.Обозначение: 2. Это главный элемент одноконтактного (или ВЧ) СКВИДа. 3. На таком

Слайд 3Напряжение на слабой связи


Напряжение (естественно, переменное) на слабой связи может

появиться лишь при изменении магнитного потока через кольцо:
Но если на

слабой связи есть напряжение, значит через нее течет ток. И выполнено Джозефсоновское соотношение
Напряжение на слабой связиНапряжение (естественно, переменное) на слабой связи может появиться лишь при изменении магнитного потока через

Слайд 4Напряжение на слабой связи


Приравнивая (12.1) и (12.3) и интегрируя по

времени, получим
Еще раз напомню, что здесь Ф – полный поток

через кольцо.
Из (12.4) видно, что, например, при Ф=Ф0/4 величина ϕ=π/2 и ток через переход
j=jcsinϕ=jc
Напряжение на слабой связиПриравнивая (12.1) и (12.3) и интегрируя по времени, получимЕще раз напомню, что здесь Ф

Слайд 5Полный поток, охваченный кольцом одноконтактного интерферометра


При изменении внешнего потока Фе

возникает экранирующий ток в кольце Iэ. Поэтому при L≠0 имеется

поток LIэ (с=1), возникающий из-за индуктивности кольца.
Ф=Фе - LIэ (12.5)
Фе=ВS, B-индукция (внешняя) поля, S-площадь кольца.
Например, Ф=0 может быть при Фе≠0 (эффект Мейснера-Оксенфельда)

Но этот ток Iэ проходит и через слабую связь. А мы знаем, что тогда он состоит из следующих компонент:
Iэ = Icsinϕ + V/R + CdV/dt + If (12.6)
Полный поток, охваченный кольцом одноконтактного интерферометраПри изменении внешнего потока Фе возникает экранирующий ток в кольце Iэ. Поэтому

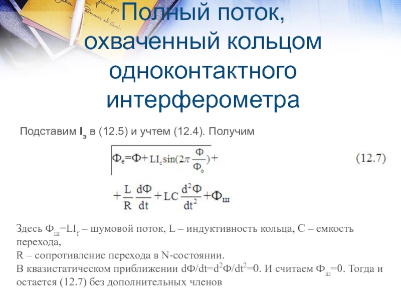
Слайд 6Полный поток, охваченный кольцом одноконтактного интерферометра


Подставим Iэ в (12.5) и

учтем (12.4). Получим
Здесь Фш=LIf – шумовой поток, L – индуктивность

кольца, C – емкость перехода,
R – сопротивление перехода в N-состоянии.
В квазистатическом приближении dФ/dt=d2Ф/dt2=0. И считаем Фш=0. Тогда и остается (12.7) без дополнительных членов
Полный поток, охваченный кольцом одноконтактного интерферометраПодставим Iэ в (12.5) и учтем (12.4). ПолучимЗдесь Фш=LIf – шумовой поток,

Слайд 7Полный поток, охваченный кольцом одноконтактного интерферометра


При малых L⋅Ic (

Ф(Фе) будет иметь вид

Полный поток, охваченный кольцом одноконтактного интерферометраПри малых L⋅Ic (

Слайд 8Принцип работы ВЧ-СКВИДа


Схема

Принцип работы ВЧ-СКВИДаСхема

Слайд 9Принцип работы ВЧ-СКВИДа


Основной принцип работы ВЧ-СКВИДа (на примере гистерезисного)
Пусть ток

входной катушки равен нулю, т.е. ФТ=0

Принцип работы ВЧ-СКВИДаОсновной принцип работы ВЧ-СКВИДа (на примере гистерезисного)Пусть ток входной катушки равен нулю, т.е. ФТ=0

Слайд 10Принцип работы ВЧ-СКВИДа


Увеличим ток I контура К, пропорционально увеличится и

амплитуда Фе и соответственно Ф и Vo. Т.е. мы имеем

примерно линейную зависимость сигнала Vo от I.
Но так будет только до тех пор, пока увеличение тока I не приведет тому, что поток Фе достигнет критической величины потока Фес. При этом:
IL=Фес/М, I=Фес/МQ
, где М-коэффициент взаимоиндукции, Q-добротность контура. В этот момент произойдет скачок полного потока. На графике Ф(Фе) изображающая точка опишет петлю гистерезиса, выделится тепло, пропорциональное площади петли
Принцип работы ВЧ-СКВИДаУвеличим ток I контура К, пропорционально увеличится и амплитуда Фе и соответственно Ф и Vo.

Слайд 11Принцип работы ВЧ-СКВИДа


Принцип работы ВЧ-СКВИДа

Слайд 12Принцип работы ВЧ-СКВИДа


Для этого процесса потребуется энергия. Она будет забрана

из контура К. Это эквивалентно внесению в контур К доп.

сопротивления (потерь). Контур выходит из резонанса, ток IL в нем резко уменьшается (и Фе уже не достигает Фес). И снова копится энергия. Ток достигает нужного значения, опять Фе=Фес, опять удар и т.д
Принцип работы ВЧ-СКВИДаДля этого процесса потребуется энергия. Она будет забрана из контура К. Это эквивалентно внесению в

Слайд 13Принцип работы ВЧ-СКВИДа


Если мы будем увеличивать ток от ВЧ-генератора, эти

скачки будут только чаще (быстрее будет копиться энергия), но Vo=Vo1=Const

с ростом тока I. До каких пор? Пока энергия не будет успевать накапливаться за один период. После этого начнется дальнейший рост Vo от I
Принцип работы ВЧ-СКВИДаЕсли мы будем увеличивать ток от ВЧ-генератора, эти скачки будут только чаще (быстрее будет копиться

Слайд 14Принцип работы ВЧ-СКВИДа


Принцип работы ВЧ-СКВИДа

Слайд 15Принцип работы ВЧ-СКВИДа


Опять остановка в росте Vo и т.д. Т.е.

вид ВАХ (ВАХ СКВИДа и есть эта зависимость Vo от

тока генератора I):
Принцип работы ВЧ-СКВИДаОпять остановка в росте Vo и т.д. Т.е. вид ВАХ (ВАХ СКВИДа и есть эта

Слайд 16Принцип работы ВЧ-СКВИДа


Дадим теперь ток через входную катушку СКВИДа. Т.е.

ФТ≠0. Сделаем ФТ=Фо/2. Ясно, что теперь Фес будет достигнуто раньше,

при IL=(Фес-Фо/2)/М, т.е. плато начнется при Vo=Vo2
Принцип работы ВЧ-СКВИДаДадим теперь ток через входную катушку СКВИДа. Т.е. ФТ≠0. Сделаем ФТ=Фо/2. Ясно, что теперь Фес

Слайд 17Принцип работы ВЧ-СКВИДа


Вид ВАХ

Принцип работы ВЧ-СКВИДаВид ВАХ

Слайд 18Принцип работы ВЧ-СКВИДа


Дадим некоторый рабочий ВЧ ток накачки Iраб

Принцип работы ВЧ-СКВИДаДадим некоторый рабочий ВЧ ток накачки Iраб

Слайд 19Принцип работы ВЧ-СКВИДа


«Треугольная» зависимость выходного напряжения Vo колебательного контура от

входного потока ФТ СКВИДа

Принцип работы ВЧ-СКВИДа«Треугольная» зависимость выходного напряжения Vo колебательного контура от входного потока ФТ СКВИДа

Слайд 20ВЧ-СКВИД в безгистерезисном режиме


Идея: вид Vo(I) отличается от рассмотренного для

гистерезисного СКВИДа. Показано, что:

ВЧ-СКВИД в безгистерезисном режимеИдея: вид Vo(I) отличается от рассмотренного для гистерезисного СКВИДа. Показано, что:

Слайд 21ВЧ-СКВИД в безгистерезисном режиме


Если Ф меняется от 0 до Фо/2,

то V меняется от V1 до V2. Т.е. сигнальная характеристика

будет:
ВЧ-СКВИД в безгистерезисном режимеЕсли Ф меняется от 0 до Фо/2, то V меняется от V1 до V2.

Обратная связь

Если не удалось найти и скачать доклад-презентацию, Вы можете заказать его на нашем сайте. Мы постараемся найти нужный Вам материал и отправим по электронной почте. Не стесняйтесь обращаться к нам, если у вас возникли вопросы или пожелания:

Email: Нажмите что бы посмотреть 

Что такое TheSlide.ru?

Это сайт презентации, докладов, проектов в PowerPoint. Здесь удобно  хранить и делиться своими презентациями с другими пользователями.


Для правообладателей

Яндекс.Метрика