Разделы презентаций


Лекция 12 АВекторы.pptx

Вектор. Определение. Равенство AB

Слайды и текст этой презентации

Слайд 1Векторы. Линейные операции. Базис.
Лекция 12

Векторы. Линейные операции. Базис.Лекция 12

Слайд 2Вектор. Определение. Равенство
 
A
B

Вектор. Определение. Равенство AB

Слайд 3Линейные операции. Умножение на число
 
 
 

Линейные операции. Умножение на число   

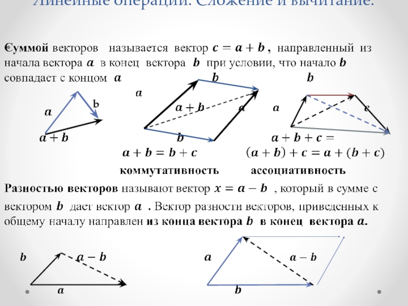
Слайд 4Линейные операции. Сложение и вычитание.
 
 
b

Линейные операции. Сложение и вычитание.  b

Слайд 5Линейные операции. Пример: деление отрезка в заданном отношении
 
O
 

Линейные операции. Пример: деление отрезка в заданном отношении O 

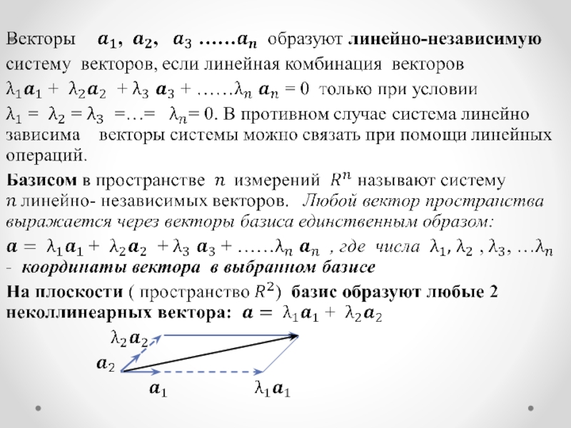
Слайд 6Базис
 

Базис  

Слайд 7Базис. Координаты вектора
 



Базис. Координаты вектора 

Слайд 8Координаты вектора в прямоугольной системе совпадают с его проекциями на координатные

оси
 





Координаты вектора в прямоугольной системе совпадают с его проекциями на координатные оси 

Слайд 9Действия над векторами в координатной форме
 


Действия над векторами в координатной форме 

Обратная связь

Если не удалось найти и скачать доклад-презентацию, Вы можете заказать его на нашем сайте. Мы постараемся найти нужный Вам материал и отправим по электронной почте. Не стесняйтесь обращаться к нам, если у вас возникли вопросы или пожелания:

Email: Нажмите что бы посмотреть 

Что такое TheSlide.ru?

Это сайт презентации, докладов, проектов в PowerPoint. Здесь удобно  хранить и делиться своими презентациями с другими пользователями.


Для правообладателей

Яндекс.Метрика