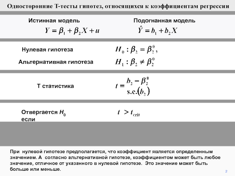
нет информации об альтернативной гипотезе.
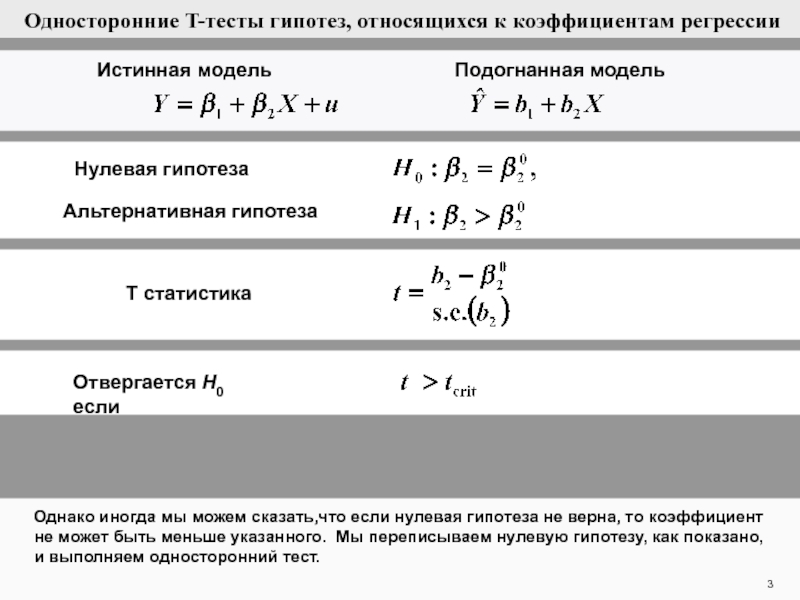
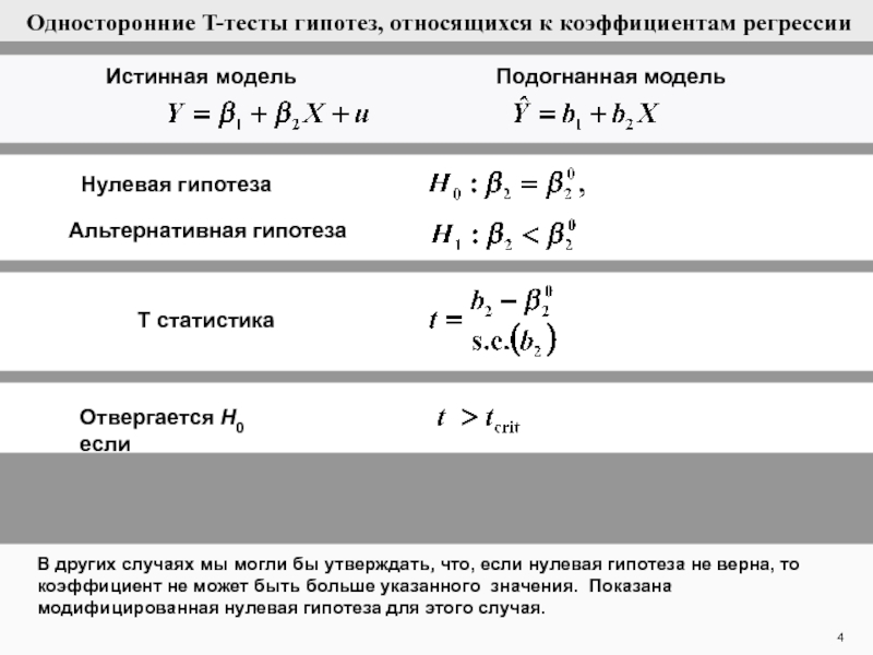
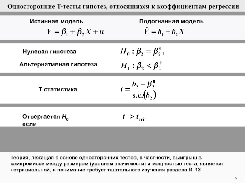
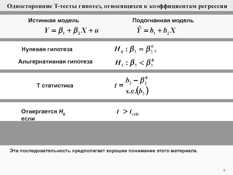
Односторонние T-тесты гипотез, относящихся
к коэффициентам регрессииИстинная модель Подогнанная модель
Нулевая гипотеза
Альтернативная гипотеза
t статистика
Отвергается H0 если





