Разделы презентаций


2. Динамика 2.1. Инерциальные системы отсчета. I закон Ньютона – существуют

Содержание

Инерциальные системы отсчета Сколько инерциальных систем отсчета существует?Стандартный ответ – существует бесконечно много ИСО! Все системы отсчета, которые движутся относительно инерциальной с постоянной скоростью (то есть равномерно и прямолинейно), будут инерциальными.

Слайды и текст этой презентации

Слайд 12. Динамика

2.1. Инерциальные системы отсчета.

I закон Ньютона – существуют инерциальные

системы отсчета!!!

Инерциальная система отсчета (ИСО) – система отсчета, в которой

свободное (можно пренебречь внешним воздействием) тело движется равномерно и прямолинейно.
2. Динамика2.1. Инерциальные системы отсчета.I закон Ньютона – существуют инерциальные системы отсчета!!!Инерциальная система отсчета (ИСО) – система

Слайд 2Инерциальные системы отсчета
Сколько инерциальных систем отсчета существует?

Стандартный ответ –

существует бесконечно много ИСО!
Все системы отсчета, которые движутся относительно

инерциальной с постоянной скоростью (то есть равномерно и прямолинейно), будут инерциальными.

Инерциальные системы отсчета Сколько инерциальных систем отсчета существует?Стандартный ответ – существует бесконечно много ИСО! Все системы отсчета,

Слайд 32.2. II закон Ньютона

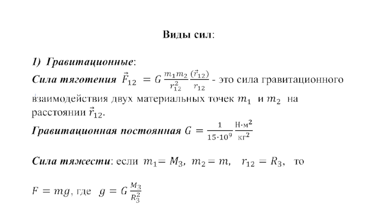
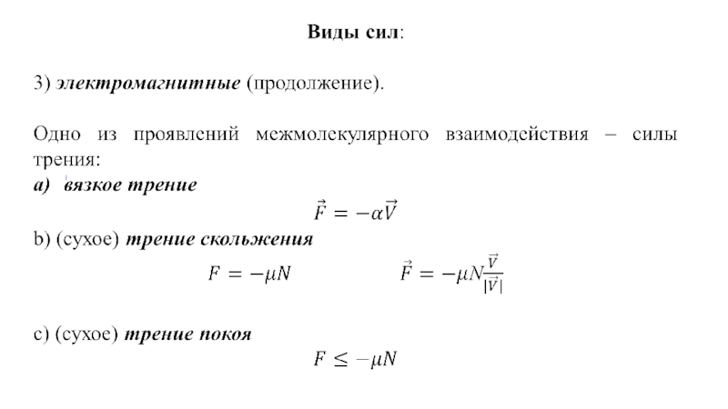
Физическая величина сила.
Сила – это мера воздействия

внешних физических тел или физических полей на данное тело.
Параметры силы:

1) модуль, 2) направление, 3) точка приложения (для геометрических тел).
Результаты действия силы:
1) ускорение (изменение скорости),
2) деформация (изменение формы),
3) ускорение и деформация вместе.

2.2. II закон НьютонаФизическая величина сила.Сила – это мера воздействия внешних физических тел или физических полей на

Слайд 10III закон Ньютона:

Если второй закон Ньютона описывает некоторое внешнее

воздействие на данное тело, то третий закон – это утверждение

о том, что любое воздействие – это результат взаимодействия.
Всякому воздействию найдется равное и противоположено направленное противодействие.
III закон Ньютона: Если второй закон Ньютона описывает некоторое внешнее воздействие на данное тело, то третий закон

Слайд 11III закон Ньютона:

Если второй закон Ньютона описывает некоторое внешнее

воздействие на данное тело, то третий закон – это утверждение

о том, что любое воздействие – это результат взаимодействия.
Всякому воздействию найдется равное и противоположено направленное противодействие.
III закон Ньютона: Если второй закон Ньютона описывает некоторое внешнее воздействие на данное тело, то третий закон

Слайд 12III закон Ньютона:

Если второй закон Ньютона описывает некоторое внешнее

воздействие на данное тело, то третий закон – это утверждение

о том, что любое воздействие – это результат взаимодействия.
Всякому воздействию найдется равное и противоположено направленное противодействие.

Центральные силы - отталкивание

Центральные силы - притяжение

III закон Ньютона: Если второй закон Ньютона описывает некоторое внешнее воздействие на данное тело, то третий закон

Слайд 13III закон Ньютона:

Если второй закон Ньютона описывает некоторое внешнее

воздействие на данное тело, то третий закон – это утверждение

о том, что любое воздействие – это результат взаимодействия.
Всякому воздействию найдется равное и противоположено направленное противодействие.

Нецентральные силы

III закон Ньютона: Если второй закон Ньютона описывает некоторое внешнее воздействие на данное тело, то третий закон

Слайд 14Пример нецентральных сил

Пример нецентральных сил

Слайд 15Вес тела
Если тело в поле тяжести Земли покоится или движется

равномерно и прямолинейно, то это означает, что сила тяжести компенсирована

некоторой силой P, действующей со стороны опоры или подвеса.
Вес телаЕсли тело в поле тяжести Земли покоится или движется равномерно и прямолинейно, то это означает, что

Слайд 16Сила - вектор. Силы, действующие на материальную точку складываются как

векторы.
Сумма сил называется равнодействующей силой.
Сложение сил
Силы, действующие на твердое тело,

могут быть приложены к различным точкам. Силы можно переносить вдоль направления их действия.
Сила - вектор. Силы, действующие на материальную точку складываются как векторы.Сумма сил называется равнодействующей силой.Сложение силСилы, действующие

Слайд 17Правило рычага (рычаг - lever)

Правило рычага (рычаг - lever)

Слайд 18Центр тяжести = центр масс
Точка, к которой приложена сила P,

называется центр масс или центр тяжести.
Равнодействующая сил тяжести приложена

в центре масс.
Центр тяжести = центр массТочка, к которой приложена сила P, называется центр масс или центр тяжести. Равнодействующая

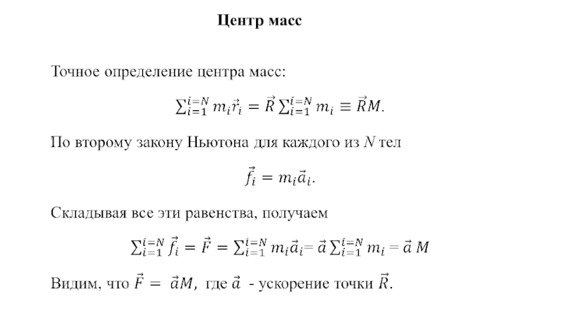
Слайд 19Центр масс

Центр масс

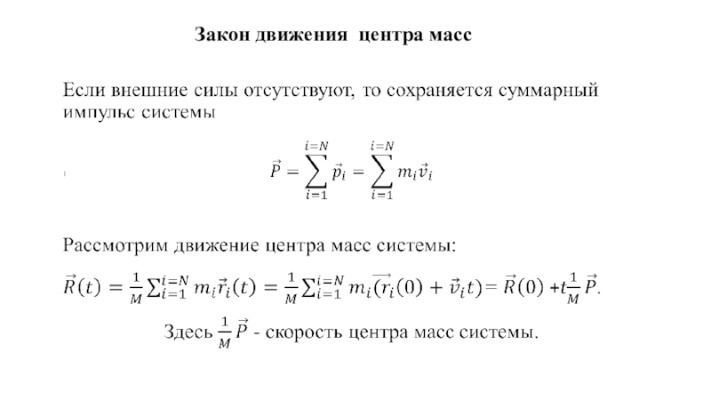
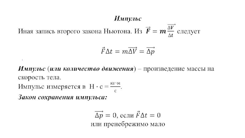
Слайд 20Импульс центра масс

Импульс центра масс

Слайд 21Закон движения центра масс

Закон движения центра масс

Слайд 22ЗАДАЧИ

3. Брусок массы M лежит на гладкой горизонтальной поверхности. На

нем расположен брусок массой m. На верхний брусок действует постоянная

горизонтальная сила f. При этом скорость бруска постоянна и равна V. Как будет двигаться нижний брусок?
ЗАДАЧИ3. Брусок массы M лежит на гладкой горизонтальной поверхности. На нем расположен брусок массой m. На верхний

Слайд 23ЗАДАЧИ

4. В системе из предыдущей задачи на верхний брусок действует

постоянная горизонтальная сила f. Коэффициент трения между поверхностями брусков равен

m. Найти силу трения между поверхностями брусков.
ЗАДАЧИ4. В системе из предыдущей задачи на верхний брусок действует постоянная горизонтальная сила f. Коэффициент трения между

Слайд 24ЗАДАЧИ

5. На наклонной плоскости с углом в основании a стоит

тело массой m. Коэффициент трения между поверхностями тела и наклонной

плоскости равен m. Найти ускорение тела.



ЗАДАЧИ5. На наклонной плоскости с углом в основании a стоит тело массой m. Коэффициент трения между поверхностями

Слайд 25ЗАДАЧИ

6. На наклонной плоскости с углом в основании a находится

тело массой m. Коэффициент трения между поверхностями тела и наклонной

плоскости равен m. Найти ускорение тела, если его скорость в начальный момент равна V0 и направлена вверх по наклонной плоскости



ЗАДАЧИ6. На наклонной плоскости с углом в основании a находится тело массой m. Коэффициент трения между поверхностями

Слайд 26ЗАДАЧИ

7. Вверх по наклонной плоскости с углом в основании a

едет машина. Коэффициент трения между колесами и наклонной плоскости равен

m. Найти максимально возможное ускорение машины.
ЗАДАЧИ7. Вверх по наклонной плоскости с углом в основании a едет машина. Коэффициент трения между колесами и

Слайд 27ЗАДАЧИ

8. На горизонтальной плоскости расположены два тела с массами m1

и m2. Тела связаны невесомой нерастяжимой нитью. К одному из

тел приложили горизонтальную силу F. Найти силу натяжения нити. Трение отсутствует.
ЗАДАЧИ8. На горизонтальной плоскости расположены два тела с массами m1 и m2. Тела связаны невесомой нерастяжимой нитью.

Слайд 28ЗАДАЧИ

9. На горизонтальной плоскости расположены два тела с массами m1

и m2. Тела связаны невесомой нерастяжимой нитью. К одному из

тел приложили горизонтальную силу F. Найти силу натяжения нити. Коэффициент трения между поверхностями тел и плоскостью равен m.
ЗАДАЧИ9. На горизонтальной плоскости расположены два тела с массами m1 и m2. Тела связаны невесомой нерастяжимой нитью.

Слайд 29ЗАДАЧИ

10. На горизонтальной плоскости расположены два тела с массами m1

и m2. Тела связаны невесомой нерастяжимой нитью. К этим телам

приложили горизонтально силы F и 2F как показано на рисунке. Найти силу натяжения нити. Трение отсутствует.
ЗАДАЧИ10. На горизонтальной плоскости расположены два тела с массами m1 и m2. Тела связаны невесомой нерастяжимой нитью.

Слайд 30ЗАДАЧИ

11. На горизонтальной плоскости расположены два тела с массами m1

и m2. Тела связаны невесомой нерастяжимой нитью. К этим телам

приложили горизонтально силы F и 2F как показано на рисунке. Найти силу натяжения нити. Коэффициент трения между поверхностями тел и плоскостью равен m.
ЗАДАЧИ11. На горизонтальной плоскости расположены два тела с массами m1 и m2. Тела связаны невесомой нерастяжимой нитью.

Обратная связь

Если не удалось найти и скачать доклад-презентацию, Вы можете заказать его на нашем сайте. Мы постараемся найти нужный Вам материал и отправим по электронной почте. Не стесняйтесь обращаться к нам, если у вас возникли вопросы или пожелания:

Email: Нажмите что бы посмотреть 

Что такое TheSlide.ru?

Это сайт презентации, докладов, проектов в PowerPoint. Здесь удобно  хранить и делиться своими презентациями с другими пользователями.


Для правообладателей

Яндекс.Метрика