Разделы презентаций


Электромагнитные поля и волны

Содержание

Электромагнитные поля и волны.ЛитератураБоков Л.А., Замотринский В.А., Мандель А.Е. Электродинамика и распространение радиоволн. Учебное пособие - Томск: Томский государственный университет систем управления и радиоэлектроники, 2013. - 410с. Никольский В.В., Никольская Т.И.

Слайды и текст этой презентации

Слайд 1Электромагнитные поля и волны
Страхов О.А.
к.т.н., член-корреспондент МАН ИПТ,
заведующий кафедрой Телекоммуникаций
Занятие

1. Основы электродинамики

Электромагнитные поля и волныСтрахов О.А.к.т.н., член-корреспондент МАН ИПТ,заведующий кафедрой ТелекоммуникацийЗанятие 1. Основы электродинамики

Слайд 2Электромагнитные поля и волны.
Литература
Боков Л.А., Замотринский В.А., Мандель А.Е. Электродинамика

и распространение радиоволн. Учебное пособие - Томск: Томский государственный университет

систем управления и радиоэлектроники, 2013. - 410с.
Никольский В.В., Никольская Т.И. Электродинамика и распространение радиоволн. - М.: Наука, 1989. - 544с.
Баскаков С.И. Электродинамика и распространение радиоволн. - М.: Высшая школа, 1992. - 416с.
Электромагнитные поля и волны.ЛитератураБоков Л.А., Замотринский В.А., Мандель А.Е. Электродинамика и распространение радиоволн. Учебное пособие - Томск:

Слайд 3Электромагнитные поля и волны.
О чём это?
Поле:
Участок земли для возделывания сельхозкультур
Невещественная

форма существования материи
Алгебраическая структура с двумя операциями

Волна:
Изменение физической величины, перемещающееся

в пространстве, либо создающее колебания в заданном объёме
Электромагнитные поля и волны.О чём это?Поле:Участок земли для возделывания сельхозкультурНевещественная форма существования материиАлгебраическая структура с двумя операциямиВолна:Изменение

Слайд 4Электромагнитные поля и волны.
Виды волн (по фронту)
Плоская



Сферическая

Электромагнитные поля и волны.Виды волн (по фронту)ПлоскаяСферическая

Слайд 5Электромагнитные поля и волны.
Основы описания электромагнитных явлений
4 вектора:
E (В/м) –

напряжённость электрического поля
H (А/м) – напряжённость магнитного поля
D (Кл/м2) –

электрическая индукция
B (Вб/м2) – магнитная индукция
Электромагнитные поля и волны.Основы описания электромагнитных явлений4 вектора:E (В/м) – напряжённость электрического поляH (А/м) – напряжённость магнитного

Слайд 6Электромагнитные поля и волны.
Закон Ампера
Для магнитного поля с напряжённостью H

в любой точке, выделим произвольный контур l
Тогда циркуляция H по

его периметру всегда равна сумме токов, проходящих через произвольную незамкнутую поверхность, опирающуюся на l.
Электромагнитные поля и волны.Закон АмпераДля магнитного поля с напряжённостью H в любой точке, выделим произвольный контур lТогда

Слайд 7Электромагнитные поля и волны.
Закон Фарадея
При разрыве контура возникает ЭДС, равная

скорости изменения магнитного потока со знаком «минус»

Электромагнитные поля и волны.Закон ФарадеяПри разрыве контура возникает ЭДС, равная скорости изменения магнитного потока со знаком «минус»

Слайд 8Электромагнитные поля и волны.
Законы Гаусса
Поток D через замкнутую S равен

сумме всех зарядов, заключённых внутри S
1. Для электрического поля
2. Для

магнитного поля
Поток B через замкнутую S равен нулю
Электромагнитные поля и волны.Законы ГауссаПоток D через замкнутую S равен сумме всех зарядов, заключённых внутри S1. Для

Слайд 9Электромагнитные поля и волны.
Дифференциальные уравнения Максвелла
Источниками вихревых магнитных полей являются

токи проводимости и токи смещения.

Электромагнитные поля и волны.Дифференциальные уравнения МаксвеллаИсточниками вихревых магнитных полей являются токи проводимости и токи смещения.

Слайд 10Электромагнитные поля и волны.
Интегральные уравнения Максвелла

Электромагнитные поля и волны.Интегральные уравнения Максвелла

Слайд 11Электромагнитные поля и волны.
Сила Лоренца
Сила, действующая на заряд q, движущийся

со скоростью v в пространстве
F = qE + q[vB]

Полезные константы:
c

– скорость света, 299792456 м/с
0 – магнитная постоянная, 4·10-7Гн/м
0 – электрическая постоянная, 8,854 ·10-12Ф/м
Электромагнитные поля и волны.Сила ЛоренцаСила, действующая на заряд q, движущийся со скоростью v в пространствеF = qE

Слайд 12Электромагнитные поля и волны.
Электрический диполь

Электромагнитные поля и волны.Электрический диполь

Слайд 13Электромагнитные поля и волны.
Представление диполя и вихревого тока в виде

совокупности элементарных составляющих

Электромагнитные поля и волны.Представление диполя и вихревого тока в виде совокупности элементарных составляющих

Слайд 14Электромагнитные поля и волны.
Отрыв линий поля

Электромагнитные поля и волны.Отрыв линий поля

Слайд 15Электромагнитные поля и волны.
Условие эффективного излучения
tзамT/2;
tзам =2l/v0;
T/2=1/(2f)=/(2v0);

2l  /2

Электромагнитные поля и волны.Условие эффективного излученияtзамT/2; tзам =2l/v0;T/2=1/(2f)=/(2v0);2l  /2

Слайд 16Электромагнитные поля и волны.
Принцип работы дипольных антенн

Электромагнитные поля и волны.Принцип работы дипольных антенн

Слайд 17Электромагнитные поля и волны.
Цепное распространение э/м поля

Электромагнитные поля и волны.Цепное распространение э/м поля

Слайд 18Электромагнитные поля и волны.
Материальные уравнения Максвелла
устанавливают связь между D, H

и E, B, при этом учитываются индивидуальные свойства среды:





, где

e – диэлектрическая восприимчивость,
m – магнитная восприимчивость,
 – отн.магнитная проницаемость,
 – отн.диэлектрическая проницаемость
Электромагнитные поля и волны.Материальные уравнения Максвеллаустанавливают связь между D, H и E, B, при этом учитываются индивидуальные

Слайд 19Электромагнитные поля и волны.
Классификация сред
Линейные (,  и  не

зависят от E и H, иначе нелинейные)
Однородные (,  и

 не зависят от координат, иначе неоднородные)
Изотропные (,  и  - скалярные значения, иначе среда анизотропна)
Стационарные (,  и  не зависят от времени, иначи нестационарная среда)
Электромагнитные поля и волны.Классификация средЛинейные (,  и  не зависят от E и H, иначе нелинейные)Однородные

Слайд 20Электромагнитные поля и волны.
Плоская расходящаяся волна

Электромагнитные поля и волны.Плоская расходящаяся волна

Слайд 21Электромагнитные поля и волны.
Сферическая волна

Электромагнитные поля и волны.Сферическая волна

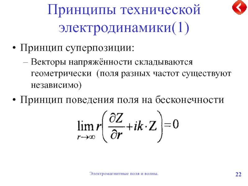
Слайд 22Электромагнитные поля и волны.
Принципы технической электродинамики(1)
Принцип суперпозиции:
Векторы напряжённости складываются геометрически

(поля разных частот существуют независимо)
Принцип поведения поля на бесконечности



Электромагнитные поля и волны.Принципы технической электродинамики(1)Принцип суперпозиции:Векторы напряжённости складываются геометрически (поля разных частот существуют независимо)Принцип поведения поля

Слайд 23Электромагнитные поля и волны.
Принципы технической электродинамики(2)
Принцип перестановочной двойственности:


Электромагнитные поля и волны.Принципы технической электродинамики(2)Принцип перестановочной двойственности:

Слайд 24Электромагнитные поля и волны.
Принципы технической электродинамики(3)
Принцип взаимно дополнительных экранов:


Электромагнитные поля и волны.Принципы технической электродинамики(3)Принцип взаимно дополнительных экранов:

Слайд 25Электромагнитные поля и волны.
Принципы технической электродинамики(4)
Единственность решения внутренней задачи электродинамики:
Внутренняя

задача – определение поля в замкнутом объёме, содержащем один или

несколько источников э/м излучения


Электромагнитные поля и волны.Принципы технической электродинамики(4)Единственность решения внутренней задачи электродинамики:Внутренняя задача – определение поля в замкнутом объёме,

Слайд 26Электромагнитные поля и волны.
Принципы технической электродинамики(5)
Принцип единственности решения внешней задачи

электродинамики (источник вне объёма):
Не выполняется при резонансе и при отсутствии

потерь!


Электромагнитные поля и волны.Принципы технической электродинамики(5)Принцип единственности решения внешней задачи электродинамики (источник вне объёма):Не выполняется при резонансе

Слайд 27Электромагнитные поля и волны.
Принципы технической электродинамики(6)
Принцип взаимности:


Электромагнитные поля и волны.Принципы технической электродинамики(6)Принцип взаимности:

Слайд 28Электромагнитные поля и волны.
Принципы технической электродинамики(7)
Принцип Гюйгенса-Кирхгофа:
В точке M внутри

объёма S можно вычислить любую скалярную компоненту векторов напряжённости. Если

на поверхности S известны как сами скалярные компоненты, так и их нормальные (нормаль к стенке) производные.


G – функция Грина

Электромагнитные поля и волны.Принципы технической электродинамики(7)Принцип Гюйгенса-Кирхгофа:В точке M внутри объёма S можно вычислить любую скалярную компоненту

Слайд 29Электромагнитные поля и волны.
Принципы технической электродинамики(8)
Принцип электродинамического подобия:
Если все размеры

антенны и длину волны изменить (уменьшить) в несколько раз, все

параметры антенны (вых.сопротивления, ДН, Ку и т.д.) сохранятся.

Электромагнитные поля и волны.Принципы технической электродинамики(8)Принцип электродинамического подобия:Если все размеры антенны и длину волны изменить (уменьшить) в

Слайд 30Электромагнитные поля и волны.
Принципы технической электродинамики(9)
Пограничные соотношения:
(с этого начнём на

следующей лекции!)

Электромагнитные поля и волны.Принципы технической электродинамики(9)Пограничные соотношения:	(с этого начнём на следующей лекции!)

Слайд 31Ваши вопросы?

Ваши вопросы?

Обратная связь

Если не удалось найти и скачать доклад-презентацию, Вы можете заказать его на нашем сайте. Мы постараемся найти нужный Вам материал и отправим по электронной почте. Не стесняйтесь обращаться к нам, если у вас возникли вопросы или пожелания:

Email: Нажмите что бы посмотреть 

Что такое TheSlide.ru?

Это сайт презентации, докладов, проектов в PowerPoint. Здесь удобно  хранить и делиться своими презентациями с другими пользователями.


Для правообладателей

Яндекс.Метрика