Разделы презентаций


Элементы активной зоны ядерного реактора и реакторные испытания.

Эксплуатационные параметры АЭС в значительной степени определяются работоспособностью тепловыделяющих элементов (твэлов), характеристики которых зависят от свойств оболочки и ядерного топлива, конструкции твэла и технологии его изготовления.Созданию нового реактора предшествует значительная экспериментальная

Слайды и текст этой презентации

Слайд 1 Лекция 2. Цель. Познакомить слушателей с областью технических приложений и

разделами курса, требованиями при проверке знаний. Рассмотреть вопросы организации работ

по стандартизации реакторных испытаний в отрасли, принятые и стандартизованные термины и определения.

План.

1.Элементы активной зоны ядерного реактора и реакторные испытания.
2.Разделы курса и требования при проверке знаний.
3.Принципы организации работ по стандартизации реакторных испытаний в отрасли.
4.Термины и определения. Словарь терминов и определений.

 

Лекция 2.   Цель.   Познакомить

Слайд 3Эксплуатационные параметры АЭС в значительной степени определяются работоспособностью тепловыделяющих элементов

(твэлов), характеристики которых зависят от свойств оболочки и ядерного топлива,

конструкции твэла и технологии его изготовления.

Созданию нового реактора предшествует значительная экспериментальная и расчётная работа:
-физические расчёты активной зоны.
-определение общей компоновки активной зоны и реактора в целом.
-расчёт и экспериментальная проверка условий теплообмена.
-расчёт и экспериментальная проверка элементов конструкции.
В последний пункт входит решение, пожалуй, наиболее сложной и ответственной технической задачи: разработка основного элемента конструкции реактора, его тепловыделяющего элемента (твэла).
При разработке твэла необходимо:
- провести значительные технологические проработки как отдельных элементов его конструкции (оболочка, сердечник, компенсаторы объема, элементы стыковки), так и твэла в целом.
- испытать надежность и жизнеспособность конструкции твэла, так как это фактически определяет работу всего реактора.
- учитывать в процессе проектирования и разработки изменения свойств материалов в реальных условиях работы.

Эксплуатационные параметры АЭС в значительной степени определяются работоспособностью тепловыделяющих элементов (твэлов), характеристики которых зависят от свойств оболочки

Слайд 4 Снижение затрат в процессе разработки твэлов удается достигнуть

при использовании расчетных программ определения их работоспособности.

Использование в программах расчета феноменологических характеристик материалов требует экспериментального исследования последних в режимах, близких к режимам эксплуатации материалов в твэлах.

В таблице представлены некоторые характеристики твэлов РБН(Реактор на быстрых нейтронах): проектируемого БРЕСТ – 1200 (Быстрый Реактор ЕСТественной безопасности 1200 МВт электрической мощности.) и действующего БН-600 (реактор на Быстрых Нейтронах 600 МВт электрической мощности).
В этих реакторах используется твэл цилиндрической формы. Только на первый взгляд конструкция твэла кажется достаточно простой. Действительно, конструкцию представляют всего два основных элемента: топливный сердечник и цилиндрическая оболочка, однако, реальная работа твэла определяется весьма сложными явлениями массообмена, высокими уровнями температур, их градиентами, а также механическими напряжениями и реологическими свойствами топлива и оболочки.
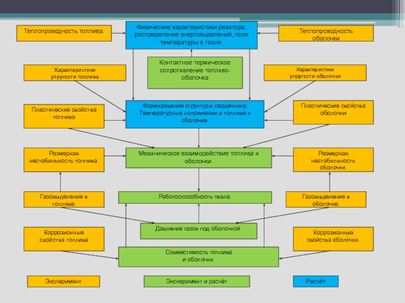
Значительная часть ответов, которые необходимы разработчику твэлов, может быть найдена только в результате постановки реакторного эксперимента, так как на большинство физических процессов, протекающих в твэле, существенно влияет излучение. Схематическое, весьма не полное, представление о связях физико-механических свойств топлива и оболочки с процессами в твэле представлено на следующем слайде .

Снижение затрат в процессе разработки твэлов удается достигнуть при использовании расчетных программ определения их работоспособности.

Слайд 6Учебный курс « Экспериментальная реакторная физика» знакомит с основными принципами

разработки, расчета и эксплуатации экспери­ментальных устройств для исследований свойств мате­риалов

и изделий ядерной техники при воздействии реакторного излучения.

В программу курса включены следующие разделы:
1. Стандартизация в реакторном эксперименте. Термины и определения. Классификация реакторных испытаний.
2. Исследовательский ядерный реактор как источник излучения для реакторных испытаний.
3. Конструирование и расчет экспериментальных устройств.
4. Конструкционные материалы для облучательных устройств.
Доступность электронных версий учебного курса «Экспериментальная реакторная физика» и учебного пособия « Техника реакторного эксперимента» дает возможность часть важных разделов курса проработать слушателями самостоятельно, что высвобождает время лекционных и возможных практических занятий:
- для обсуждения конкретных приложений курса в решении задач радиационной физики твердого тела, радиационном материаловедении и разработке практических вопросов создания элементов и конструкций ЯЭУ;
- для рассмотрения современных и проблемных задач в постановке реакторных испытаний;
- для развития у слушателей дискуссионных навыков;
- для фронтального опроса по самостоятельно изученному материалу;

Учебный курс « Экспериментальная реакторная физика» знакомит с основными принципами разработки, расчета и эксплуатации экспери­ментальных устройств для

Слайд 7"Реакторные и стендовые испытания" - это установленное ОСТ95842-80 определение:
радиационные

и другие испытания в ядерном реакторе.
В отличие от радиационных испытаний

(испытания, при которых основным видом воздействия на объект испытаний является ионизирующее излучение - ГОСТ 16504-74) реакторные определяют местоположение проводимых испытаний, но одновременно включают в себя испытания в реакторе, но при отсутствии нейтронного излучения.
Этим подчеркивается важность для реакторных испытаний проведения сравнительного анализа результатов в идентичных условиях, т.е. вне и в поле нейтронного излучения.
История вопроса. Реакторные испытания как исследовательское направление сложились в результате интенсивного развития реакторостроения для целей энергетики и получения и применения изотопов.
1-этап. Появление первых реакторов в 50-х годах поставило задачи создания новых поколений реакторов и соответственно проблему испытания их элементов в условиях, приближенных к рабочим. Так появились реакторные испытания тепловыделяющих сборок (ТВС) и твэлов (тепловыделяющих элементов) в их составе.
Этот первый период в большей степени характеризуется именно экспериментальным определением "времени жизни" элемента конструкции ядерного реактора.
2-этап ставит задачи исследования свойств материалов, составляющих элементы ядерного реактора. Основная задача этого периода развития реакторных испытаний - оценить итог (результат) изменения того или иного свойства и на основании этого сделать выводы о возможном поведении разрабатываемой конструкции в рабочих условиях.
3-этап используется комплексный подход к проблеме долговечности реакторных элементов. Он сложился на базе широкого развития ЭВМ и численных методов решения задач прочности. Для этого этапа характерно создание математических моделей надежности работы элементов, оценки значимости для модели того или иного свойства материала и соответственно постановки задач реакторных испытаний в соответствии с указанными требованиями.
4-этапа характеризуется наиболее глубокой проработкой требований к реакторным испытаниям, в частности, проведение измерений в процессе облучения, т.е. необходимость определения того, как меняются характеристики материала при наличии или отсутствии потока излучения и его интенсивность.

Слайд 8В каждом новом научном направлении имеется период многообразия методов исследования.

Такой период характерен и для развития реакторных испытаний в нашей

стране. Позднее этот период сменяется появлением типичных, наиболее совершенных методик и необходимостью разработки стандартов.

В 1980 году было принято решение о проведении государственной и отраслевой стандартизации методик и экспериментальных средств реакторных испытаний.
Появление такого решения стало насущным из-за промышленного, массового применения в народном хозяйстве ядерных реакторов в области энергетики, необходимости их совершенствования и обеспечение программ их расчета достоверной, единообразной информацией о свойствах материалов в реальных режимах работы.
Головной организацией по комплексной стандартизации методов, облучательных устройств и технических требований к реакторным и стендовым испытаниям назначен Научно-исследовательский институт атомных реакторов (НИИАР) в городе Димитровграде .

В каждом новом научном направлении имеется период многообразия методов исследования.  Такой период характерен и для развития

Слайд 9 Разработана и выполняется программа комплексной стандартизации методов, облучательных

устройств и технических требований к реакторным и стендовым испытаниям.

Созданы рабочие группы по разбору и рекомендации для утверждения на Координационном научно-техническом совете (КНТС) ГОСТов, ОСТов, "Руководящих указаний", "Технических условий" - и другой нормативной документации.
Рабочие группы делятся на временные, создаваемые для решения какого-то одного важного общего методического вопроса реакторных испытаний и постояннодействующие, которые рассматривают и рекомендуют материалы для утверждения на КНТС.
Например:
к временнодействующим относятся группы:
- по измерению флюенса;
- по измерению температуры;
- по разработке и уточнению рубрикатора методик.
к постояннодействуючщим относятся группы:
-методик исследования физических и механических свойств ядерного топлива;
-методик физико-механических испытаний конструкционных материалов;
- по неразрушающему контролю твэлов и ТВС.

Разработана и выполняется программа комплексной стандартизации методов, облучательных устройств и технических требований к реакторным и

Слайд 10Термины и определения (ГОСТ).
Ядерный реактор- устройство, предназначенное для организации и

поддержания управляемой цепной реакции деления ядер. ГОСТ-23082-78.
Радиационные испытания- испытания, при

которых основным видом воздействия на объект испытаний является ионизирующее излучение. ГОСТ-16504-74.
Метрологическое обеспечение- установление и применение научных и организационных основ, технических средств, правил и норм, необходимых для достижения единства и требуемой точности измерений. ГОСТ-125-76.
Метод испытаний, контроля- совокупность правил применения определенных принципов для осуществления испытаний, контроля. ГОСТ- 16504-74.
Метод измерений- совокупность приемов использования принципов и средств измерений.
ГОСТ -16263-70.
Единство измерений- состояние измерений, при которых их результаты выражены в узаконенных единицах и погрешности измерений известны с заданной вероятностью. ГОСТ -16263-70.
Методика выполнения измерений (МВИ)- совокупность метода, средств, процедуры и условий подготовки и проведения измерений, а также правил обработки результатов наблюдений, необходимых для выполнения данного измерения. Измерительная техника. N10. 1972г. стр. 70.
Стандартизация и аттестация методик выполнения измерений- регламентирование требований к методам, средствам и алгоритмам выполнения измерений, применение которых в определенных (нормативных) условиях обеспечит заданные значения показателей точности этих измерений.
ГОСТ-8010-72.
Метрологическая аттестация МВИ - исследования, направленные на определение значений показателей точности измерений, выполняемых в соответствии с данной методикой. ГОСТ-8010-72.

Термины и определения (ГОСТ).Ядерный реактор- устройство, предназначенное для организации и поддержания управляемой цепной реакции деления ядер. ГОСТ-23082-78.Радиационные

Слайд 11Термины и определения (ОСТ).
Реакторные испытания- радиационные и другие испытания в

ядерном реакторе.
ОСТ- 95842-80.
Облучательное устройство ядерного реактора- устройство, устанавливаемое в

канал или активную зону ядерного реактора, предназначенное для облучения объекта испытаний. ОСТ-95842-80.
Испытательный стенд- совокупность устройств или установок, предназначенная для изучения работоспособности отдельных компонентов ядерных энергетических установок и(или) вспомогательного оборудования в условиях, максимально приближенных к условиям их работы в составе разработанных ядерных энергетических установок.
ОСТ-9542-80.
Реакторный стенд- испытательный стенд установок ядерной энерготехники, включающий в себя экспериментальный реактор. ОСТ-9542-80.
Пассивный метод реакторных испытаний (Пассивные испытания)- реакторные испытания без измерения свойств объекта испытаний под облучением. ОСТ-9542-80.
Активный метод реакторных испытаний (Активные испытания)- реакторные испытания с измерением свойств объекта под облучением с воздействием или без воздействия на эти свойства. ОСТ-9542-80 .
Термины и определения (ОСТ).Реакторные испытания- радиационные и другие испытания в ядерном реакторе. ОСТ- 95842-80.Облучательное устройство ядерного реактора-

Обратная связь

Если не удалось найти и скачать доклад-презентацию, Вы можете заказать его на нашем сайте. Мы постараемся найти нужный Вам материал и отправим по электронной почте. Не стесняйтесь обращаться к нам, если у вас возникли вопросы или пожелания:

Email: Нажмите что бы посмотреть 

Что такое TheSlide.ru?

Это сайт презентации, докладов, проектов в PowerPoint. Здесь удобно  хранить и делиться своими презентациями с другими пользователями.


Для правообладателей

Яндекс.Метрика