Разделы презентаций


ФИЗИКА

Содержание

Молекулярно-кинетическая теорияизучает процессы в макроскопических системах, состоящих из огромного числа частиц.

Слайды и текст этой презентации

Слайд 1ФИЗИКА

ФИЗИКА

Слайд 2Молекулярно-кинетическая теория
изучает процессы в макроскопических системах, состоящих из огромного числа

частиц.

Молекулярно-кинетическая теорияизучает процессы в макроскопических системах, состоящих из огромного числа частиц.

Слайд 3 Для исследования процессов в макросистемах применяются статистический и термодинамический методы.



Статистический метод основан на том, что свойства частиц характеризуются усредненными

значениями их динамических характеристик (скорости, энергии ...), а свойства всей макросистемы – как результат усредненного действия отдельных частиц системы (например, давление).

Термодинамический метод изучает макросистемы, не вдаваясь в ее микроскопическое строение. Состояние системы определяется значениями параметров состояния (давление, объем, температура), которые характеризуют свойство системы как целого.
Для исследования процессов в макросистемах применяются статистический и термодинамический методы. Статистический метод основан на том, что свойства

Слайд 4Основой молекулярно-кинетической теории являются три положения.

1. Все тела состоят из

атомов, молекул или ионов.

В твердых телах и жидкостях

частицы располагаются почти вплотную друг к другу. В газах при обычных условиях среднее расстояние между молекулами приблизительно в 103 раз больше их диаметра.

Дискретность строения вещества надежно доказана различными физическими и химическими экспериментами.
Основой молекулярно-кинетической теории являются три положения.1. Все тела состоят из атомов, молекул или ионов. 	В твердых телах

Слайд 52. Частицы вещества находятся в непрерывном хаотичном движении, интенсивность которого

пропорциональна температуре вещества.
Экспериментальным доказательством этого положения являются: броуновское движение, диффузия,

теплопроводность, давление газов на стенки сосуда, способность газов занимать весь объем, в котором они находятся, и другие явления.

Для характеристики интенсивности хаотического движения молекул используют среднюю кинетическую энергию молекул   к  или усредненную скорость хаотического движения молекул  v .
2. Частицы вещества находятся в непрерывном хаотичном движении, интенсивность которого пропорциональна температуре вещества.	Экспериментальным доказательством этого положения являются:

Слайд 63. Частицы вещества взаимодействуют друг с другом.
При этом действуют одновременно

как силы притяжения, так и силы отталкивания:
Механическая энергия частицы

вещества равна сумме кинетической энергии  к ее хаотичного движения и потенциальной энергии  р взаимодействия с другими частицами.

В жидкостях и твердых телах  к   р.
В газах  к   р.
3. Частицы вещества взаимодействуют друг с другом.При этом действуют одновременно как силы притяжения, так и силы отталкивания:

Слайд 7Потенциальная энергия взаимодействия частиц
Силы взаимодействия частиц вещества являются консервативными. Поэтому
При

r = s сила взаимодействия частиц F = 0, т.е.

значение потенциальной энергии имеет экстремум -e.
Потенциальная энергия взаимодействия частицСилы взаимодействия частиц вещества являются консервативными. ПоэтомуПри r = s сила взаимодействия частиц F

Слайд 8 В твердом теле частицы совершают малые хаотические колебания около положения

равновесия s.

В жидкостях частицы совершают колебания со значительной амплитудой, благодаря

чему появляется возможность иногда изменять своё окружение. Объём тела не изменяется, но форма может изменяться.

В газах благодаря достаточно большой кинетической энергии частицы покидают пределы потенциальной ямы и разлетаются по всему предоставленному им объёму.
В твердом теле частицы совершают малые хаотические колебания около положения равновесия s.	В жидкостях частицы совершают колебания со

Слайд 9Идеальный газ удовлетворяет условиям:

Между частицами отсутствуют силы взаимодействия.

Суммарный объём

всех частиц газа пренебрежимо мал по сравнению с объёмом газа

.

Взаимодействия частиц между собой и со стенками сосуда, в котором находится газ, абсолютно упругое.
Идеальный газ удовлетворяет условиям:	Между частицами отсутствуют силы взаимодействия. Суммарный объём всех частиц газа пренебрежимо мал по сравнению

Слайд 10Основное уравнение МКТ
(уравнение Клаузиуса)
Давление – это макроскопическое проявление хаотичного теплового

движения частиц газа.
Давление – это результат совокупного действия молекул

газа на стенки сосуда.

1857

где р – давление газа;
n – концентрация частиц (число частиц в 1 м3);
mo – масса одной частицы газа;
– среднеквадратичная скорость частиц газа;
– средняя кинетическая энергия поступательного движения
частиц газа.

Основное уравнение МКТ(уравнение Клаузиуса)	Давление – это макроскопическое проявление хаотичного теплового движения частиц газа. 	Давление – это результат

Слайд 11Уравнение состояния идеального газа
(уравнение Менделеева-Клапейрона)
1834, 1874
где p – давление;


V – объём;
m – масса газа;
T – термодинамическая температура;


M – молярная масса газа;
R = 8,31 Дж/мольК – универсальная газовая постоянная;

– количество вещества.
Уравнение состояния идеального газа(уравнение Менделеева-Клапейрона) 1834, 1874где p – давление; V – объём;m – масса газа; T

Слайд 12Средняя кинетическая энергия
поступательного движения частиц газа
Среднеквадратичная скорость теплового движения

частиц газа

Средняя кинетическая энергия поступательного движения частиц газаСреднеквадратичная скорость теплового движения частиц газа

Слайд 13. Закон Максвелла – распределение молекул идеального газа
по скоростям

и энергиям теплового движения
Частицы газа движутся хаотично. Поэтому все направления

вектора скорости частиц равновероятны, а величина скорости принимает различные значения.

Однако, как бы ни изменялись скорости молекул при столкновениях, средняя квадратичная скорость частиц газа остается постоянной, а ее величина определяется только температурой газа и массой частицы:
. Закон Максвелла – распределение молекул идеального газа по скоростям и энергиям теплового движения	Частицы газа движутся хаотично.

Слайд 14 Это объясняется тем, что в газе при термодинамическом равновесии устанавливается

некоторое стационарное распределение частиц газа по скоростям.
Это распределение подчиняется

статическому закону – некоторую скорость, в среднем, имеет определенное число молекул.

Если разбить весь диапазон возможных скоростей молекул (0 < v < ) на бесконечно малые интервалы dv, то на каждый интервал скорости будет приходиться некоторое число молекул dN(v), разное для каждого значения скорости v.
Относительное число молекул, скорости которых лежат в интервале от v до (v + dv)


f(v) – функция распределения, которая равна доле молекул, скорости которых лежат в интервале от v до (v + 1).

Это объясняется тем, что в газе при термодинамическом равновесии устанавливается некоторое стационарное распределение частиц газа по скоростям.

Слайд 15 При выводе функции распределения f(v) Максвелл использовал МКТ, теорию вероятностей

и следующие предположения:

Газ идеальный и на его молекулы

силовые поля не действуют.

Все направления движения и все значения скорости равновероятны.

Газ находится в состоянии термодинамического равновесия.

1860 г.

где mo - масса молекулы.

При выводе функции распределения f(v) Максвелл использовал МКТ, теорию вероятностей и следующие предположения:  Газ идеальный и

Слайд 16 Во всем интервале скоростей 0  v 

 ,
то есть площадь под кривой f(v) равна

единице при любой температуре.

С повышением температуры максимум зависимости f(v) смещается вправо.

Функция распределения f(v) справедлива не только для молекул газа, но и для молекул жидкости и твердого тела.
Во всем интервале скоростей 0  v  			,   то есть площадь под

Слайд 17Из распределения Максвелла можно получить выражения для наиболее вероятной, средней

и среднеквадратичной скоростей:

Из распределения Максвелла можно получить выражения для наиболее вероятной, средней и среднеквадратичной скоростей:

Слайд 18От распределения по скоростям можно перейти к распределению частиц по

энергиям теплового движения:
Многочисленные эксперименты с молекулярными, ионными и электронными пучками

подтвердили справедливость полученных распределений.
От распределения по скоростям можно перейти к распределению частиц по энергиям теплового движения:Многочисленные эксперименты с молекулярными, ионными

Слайд 19Распределение Больцмана
Любой газ находится в потенциальном поле тяготения Земли.

Если бы не было тяготения, то молекулы атмосферного воздуха рассеялись

бы по всей Вселенной, а если бы не было теплового движения, то все молекулы воздуха упали бы на поверхность Земли.

Совместное действие силы тяготения и теплового движения приводят к некоторому распределению молекул воздуха, при котором концентрация и давление газа уменьшаются с увеличением высоты над поверхностью Земли.
Распределение Больцмана Любой газ находится в потенциальном поле тяготения Земли. Если бы не было тяготения, то молекулы

Слайд 20В предположении, что потенциальное поле однородно, масса
всех молекул одинакова

и температура газа на любой высоте постоянна, Больцман получил формулу
распределения

частиц в потенциальном поле:

где n – концентрация частиц в поле с потенциальной энергией Wp;
no – концентрация частиц там, где потенциальная энергия равна нулю.

Из этого выражения следует, что:
При постоянной температуре плотность газа там больше, где меньше потенциальная энергия его молекул.
При Т  0 концентрация частиц n  0 кроме уровня с нулевой потенциальной энергией.
При Т   концентрация частиц всюду одинаковая, т.е. концентрация частиц выравнивается по всему объему.

В предположении, что потенциальное поле однородно, масса всех молекул одинакова и температура газа на любой высоте постоянна,

Слайд 21Используя уравнение p = nkT, можно получить выражение для давления

атмосферы на любой высоте h над поверхностью Земли, которое называется


барометрической формулой:

где ро – давление атмосферы на высоте h = 0;
m0 – масса одной молекулы.

Эта формула используется в приборах для определения высоты по измерению давления (альтиметры).

Используя уравнение p = nkT, можно получить выражение для давления атмосферы на любой высоте h над поверхностью

Слайд 22ТЕРМОДИНАМИКА

ТЕРМОДИНАМИКА

Слайд 23Число степеней свободы
– это наименьшее число координат, полностью определяющих

положение молекулы в пространстве.

Число степеней свободы – это наименьшее число координат, полностью определяющих положение молекулы в пространстве.

Слайд 24Закон равномерного распределения энергии
по степеням свободы:

на каждую степень свободы

приходится в среднем энергия, равная kT/2.

Средняя энергия одной молекулы
Колебательные

степени свободы проявляются только при высоких температурах.
Закон равномерного распределения энергии по степеням свободы:на каждую степень свободы приходится в среднем энергия, равная kT/2.Средняя энергия

Слайд 25Внутренняя энергия –
это суммарная кинетическая энергия теплового движения всех

частиц системы и потенциальная энергия их взаимодействия.

Потенциальная энергия взаимодействия

молекул идеального газа равна нулю, поэтому внутренняя энергия идеального газа равна сумме только кинетических энергий его частиц:

где N – число частиц; R = NAk - универсальная газовая постоянная.

При постоянной массе газа и неизменном его составе (i, m, M = const) изменение внутренней энергии

Внутренняя энергия – это суммарная кинетическая энергия теплового движения всех частиц системы и потенциальная энергия их взаимодействия.

Слайд 26 Количество теплоты Q –
это энергия переданная одним телом другому

при теплообмене без совершения работы:
Существует два способа изменения внутренней энергии

системы: теплообмен и совершение работы.

Удельная теплоемкость Молярная теплоемкость

Способы теплообмена:
теплопроводность, конвекция, излучение.

Количество теплоты Q – это энергия переданная одним телом другому при теплообмене без совершения работы:Существует два способа

Слайд 27 Работа и теплота не являются функцией состояния, поэтому малое количество

работы и теплоты обозначаются
A и Q, а не dA

и dQ.

Работа в термодинамике
при бесконечно малом изменении объема:

Работа газа при конечном изменении объема от V1 до V2

Работа и теплота не являются функцией состояния, поэтому малое количество работы и теплоты обозначаются A и Q,

Слайд 28 Нулевой закон термодинамики:
не зависимо от начального состояния системы в

ней при фиксированных внешних условиях установится термодинамическое равновесие, при котором

температура всех частей системы станет одинаковой.
Нулевой закон термодинамики: не зависимо от начального состояния системы в ней при фиксированных внешних условиях установится термодинамическое

Слайд 29 Первый закон термодинамики:
теплота, сообщаемая системе, расходуется на изменение ее внутренней

энергии и на совершение системой работы против внешних сил:
Опыт

с огнивом

Изохорный процесс (V = const):

Изобарный процесс (р = const)

Изотермический процесс (T = const)

Адиабатический процесс (процесс без теплообмена системы с окружающей средой):

Первый закон термодинамики:теплота, сообщаемая системе, расходуется на изменение ее внутренней энергии и на совершение системой работы против

Слайд 30Теплоёмкость. Реальные газы.

Теплоёмкость. Реальные газы.

Слайд 31Работа газа при конечном изменении объема от V1 до V2
Работа

в термодинамике
при бесконечно малом изменении объема:
Для вычисления работы надо

знать явный вид функции p(V).
Работа газа при конечном изменении объема от V1 до V2Работа в термодинамикепри бесконечно малом изменении объема: Для

Слайд 32Изохорический процесс
V = const


Подведенная к системе теплота

идет только на изменение внутренней энергии системы.

Работа не совершается.
Изохорический процессV = const             Подведенная

Слайд 33Изобарический процесс
р = const

Изобарический процесс р = const

Слайд 34
Изотермический процесс
T = const
Чтобы температура газа

не изменялась, надо к газу подводить теплоту в количестве, эквивалентном

совершаемой газом работы.

Подведенная к газу теплота полностью расходуется на совершение газом работы.
Изотермический процесс T = const  Чтобы температура газа не изменялась, надо к газу подводить теплоту

Слайд 35Адиабатический процесс –
процесс без теплообмена системы с окружающей средой
Работа совершается

за счет уменьшения внутренней энергии системы.
Уравнение Пуассона

Адиабатический процесс –процесс без теплообмена системы с окружающей средойРабота совершается за счет уменьшения внутренней энергии системы.Уравнение Пуассона

Слайд 36Теплоёмкостью называется количество теплоты, необходимое для повышения температуры системы на

1 К:
Величина Q зависит от вида процесса.
Молярные теплоемкости при

постоянном объеме и при постоянном давлении:

.

Отношение теплоёмкостей называется постоянной адиабаты:

Удельная и молярная теплоёмкости

Теплоёмкость идеального газа

Уравнения Майера

Теплоёмкостью называется количество теплоты, необходимое для повышения температуры системы на 1 К:Величина Q зависит от вида процесса.

Слайд 37 Согласно квантовой теории энергия молекулы может принимать не любые значения,

а лишь определенный ряд дискретных значений.
Каждое из этих значений

энергии возможно, если энергии теплового движения достаточно для возбуждения определенного вида механического движения молекулы.

Из приведенных уравнений видно, что молярные теплоемкости определяются лишь числом степеней свободы и не зависят от температуры. Это утверждение экспериментально подтверждается лишь для одноатомных газов.

Н

2

Согласно квантовой теории энергия молекулы может принимать не любые значения, а лишь определенный ряд дискретных значений. 	Каждое

Слайд 38Реальные газы
Модель идеального газа позволяет описать поведение разреженных газов при

достаточно высоких температурах.

При повышенных давлениях необходимо учитывать и объем

самих молекул, и взаимодействие между молекулами.

Ван-дер-Ваальс предложил для описания реальных газов в уравнение Менделеева-Клапейрона ввести две поправки, которые учитывают объем молекул и их взаимодействие.

1873 г.

Реальные газы	Модель идеального газа позволяет описать поведение разреженных газов при достаточно высоких температурах. 	При повышенных давлениях необходимо

Слайд 39 Действие сил притяжения между молекулами реального газа приводит к появлению

дополнительного давления, которое учитывается поправкой a:
Объем молекул учитывается поправкой b,

которая равна учетверенному объему самих молекул b = 4NAV1, где V1 – объем одной молекулы.

Фактический свободный объем, в котором могут двигаться молекулы реального газа, равен


где VM - молярный объём газа.
Действие сил притяжения между молекулами реального газа приводит к появлению дополнительного давления, которое учитывается поправкой a:	Объем молекул

Слайд 40С учетом этих поправок уравнение состояния реального газа, принимает вид:
Поправки

a и b являются постоянными для каждого газа и определяются

опытным путем.

Это уравнение Ван-дер-Ваальса.

Изотермы Ван-дер-Ваальса

При малых давлениях и больших температурах уравнение Ван-дер-Ваальса переходит в уравнение Менделеева-Клапейрона.

С учетом этих поправок уравнение состояния реального газа, принимает вид:Поправки a и b являются постоянными для каждого

Слайд 41Тепловые двигатели

Тепловые двигатели

Слайд 42Тепловой двигатель состоит из:
внешнего источника тепловой энергии (нагревателя),
рабочего

тела, которое совершает работу и
внешнего приемника тепловой энергии (холодильника),

в который можно отводить энергию рабочего тела.

Тепловые двигатели – это устройства, превращающие теплоту в механическую работу.

Работа за цикл

Тепловой двигатель состоит из: внешнего источника тепловой энергии (нагревателя), рабочего тела, которое совершает работу и внешнего приемника

Слайд 43


Для длительной работы теплового двигателя необходима цикличность работы:

после расширения рабочего тела должно следовать его сжатие.
Так как рабочее тело, совершив цикл, возвращается в исходное состояние, то изменение его внутренней энергии за цикл U = 0 и тогда по первому закону термодинамики Q = A’ ,
где Q - теплота, полученная рабочим телом за цикл.
Работа за цикл A’ = Q1 – |Q2|. То есть полезная работа всегда меньше энергии, полученной рабочим телом от нагревателя, на теплоту, отданную рабочим телом холодильнику.

Коэффициент полезного действия:





Так как, Q2  0, то  < 1.

(КПД паровых двигателей 12-15%, ДВС 30-40%, газовых турбин ~50%.)
Для длительной работы теплового двигателя

Слайд 44 Поскольку ни количество теплоты, ни совершенная системой работа не являются

функциями состояния, величина КПД зависит от вида конкретного цикла, по

которому работает тепловой двигатель.

Карно установил, что при фиксированных температурах нагревателя и холодильника наибольший КПД имеют тепловые двигатели, работающие по обратимому циклу. При этом КПД такого двигателя определяется только температурами нагревателя Т1 и холодильника Т2 и не зависит от природы рабочего тела:

Процесс называется обратимым, если после его завершения система возвращается в исходное состояние,
а в окружающей ее среде не остается никаких изменений.

Поскольку ни количество теплоты, ни совершенная системой работа не являются функциями состояния, величина КПД зависит от вида

Слайд 45Цикл Карно
Изотерма 1-2. Рабочее тело совершает работу за

счет полученной от нагревателя теплоты Q1.
Адиабата 2-3. Рабочее

тело совершает работу за счет уменьшения своей внутренней энергии.
Изотерма 3-4. Сжатие газа за счет передачи холодильнику теплоты Q2.
Адиабата 4-1. Сжатие газа за счет работы внешних сил, что приводит к увеличению его внутренней энергии.
Рабочее тело возвращается в исходное состояние.

Повышение КПД возможно только при повышении температуры нагревателя Т1.
Однако повышение Т1 ограничено возможностями конструкционных материалов, из которых изготовляются цилиндры, поршни и т.д.

Цикл Карно  Изотерма 1-2. Рабочее тело совершает работу за счет полученной от нагревателя теплоты Q1.

Слайд 46 Задачей техники является создание циклов, близких по своим характеристикам к

идеальным. Так как изотермический процесс – процесс медленный, то все

реальные машины работают по циклам, где нет изотермических участков.

Цикл Отто
близок к циклу в двигателе внутреннего сгорания.

Изобара А-1. Первый такт цикла. При движении поршня в цилиндр всасывается горючая смесь. Приближенно можно считать, что это происходит при атмосферном давлении.

Адиабата 1-2. Второй такт цикла. Теплообмена со средой нет. Поршень движется в обратном направлении, адиабатно сжимая смесь от объема V1 до V2.
Давление повышается и температура растет от Т1 до Т2.

Задачей техники является создание циклов, близких по своим характеристикам к идеальным. Так как изотермический процесс – процесс

Слайд 47,
.
Изохора 2-3. Начало третьего такта. В свече зажигания

проскакивает искра, и горючая смесь взрывается: давление почти мгновенно возрастает

до р3, а объем еще не успевает измениться. Температура возрастает от Т2 до Т3 за счет тепла Q1 от сгорания горючей смеси. Работа не производится .

Адиабата 3-4. Продолжение третьего такта. Теплообмена со средой нет.
Газ адиабатно расширяется до максимального объема V1, температура и давление падают.

Изохора 4-1. Конец третьего такта. Открывается выпускной клапан, давление падает до атмосферного при постоянном объеме. Температура также уменьшается до Т1.

Изобара 1-А. Четвертый такт. Поршень выталкивает из цилиндра отработанные газы, система возвращается в начальное состояние. Так как участок А-1 проходится дважды в разных направлениях, соответствующие вклады в работу и теплоту сокращаются.

КПД цикла Отто меньше КПД цикла Карно:

, 	. Изохора 2-3. Начало третьего такта. В свече зажигания проскакивает искра, и горючая смесь взрывается: давление

Слайд 48Цикл Дизеля
Изобара А-1. При ходе поршня в цилиндр засасывается воздух

при атмосферном давлении р1, объем увеличивается от V1 до V2.
Адиабата

1-2. Воздух сжимается до давления р2, температура газа увеличивается от Т1 до Т2.
Изобара 2-3. В конце такта сжатия в цилиндр впрыскивается топливо, которое воспламеняется в горячем воздухе и сгорает, выделяется теплота Q1. При этом объем газа возрастает V2 до V3.
Адиабата 3-4. Объем газа увеличивается от V3 до V1.
Изохора 4-1. В конце адиабатического расширения открывается выпускной клапан, давление падает до р1, а теплота Q2 отдается окружающей среде.
Изобара 1-А. Отработанный газ вытесняется из цилиндра.
Цикл ДизеляИзобара А-1. При ходе поршня в цилиндр засасывается воздух при атмосферном давлении р1, объем увеличивается от

Слайд 49Второй закон термодинамики

Второй закон термодинамики

Слайд 50Второй закон термодинамики
Основоположником второго закона термодинамики считается Сади Карно. В

этом же направлении работали Клаузиус и Томсон (лорд Кельвин).
Они

по сути отвечали на вопрос, нельзя ли построить периодически действующую тепловую машину без холодильника, так чтобы всю теплоту от нагревателя превращать в работу? (Такую машину называют Perpetuum Mobile второго рода.)

1796 - 1832

Второй закон термодинамики	Основоположником второго закона термодинамики считается Сади Карно. В этом же направлении работали Клаузиус и Томсон

Слайд 51Формулировки второго закона термодинамики


Постулат: «Вечный двигатель второго рода

невозможен».

Формулировка Карно: «Коэффициент полезного действия идеальной тепловой машины

определяется только температурой нагревателя и холодильника».

Формулировка Томсона: «Невозможен циклический процесс, единственным результатом которого было бы производство работы за счет охлаждения нагревателя».

Формулировка Клаузиуса: «Теплота не может самопроизвольно переходить от менее нагретого тела к более нагретому телу».

Более строгая формулировка второго закона термодинамики содержит понятие энтропии (введенное Клаузиусом).
Формулировки второго закона термодинамики  Постулат: «Вечный двигатель второго рода невозможен».  Формулировка Карно: «Коэффициент полезного действия

Слайд 52 До сих пор для характеристики состояния термодинамической системы мы использовали

внутреннюю энергию U. С ее помощью можно количественно определить изменение

состояние системы за счет взаимодействия с окружающей средой.
Но если система изолирована, то ее полная энергия остается постоянной, хотя внутри это системы могут происходить разные процессы (переносы вещества и энергии, совершение работы и т.д.). Т.е. при неизменной величине энергии системы сама система может переходить из одного состояния в другое. Возникает необходимость в какой-то дополнительной физической величине, которая позволяла бы количественно различать разные состояния системы при одинаковой ее энергии.
Такую физическую величину ввел Р. Клаузиус и назвал ее энтропия.

1865 г.

Энтропия

До сих пор для характеристики состояния термодинамической системы мы использовали внутреннюю энергию U. С ее помощью можно

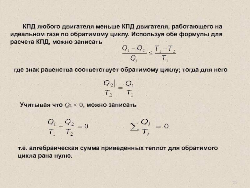
Слайд 53 КПД любого двигателя меньше КПД двигателя, работающего на идеальном газе

по обратимому циклу. Используя обе формулы для расчета КПД, можно

записать

где знак равенства соответствует обратимому циклу; тогда для него

Учитывая что Q2 < 0, можно записать

т.е. алгебраическая сумма приведенных теплот для обратимого цикла рана нулю.

КПД любого двигателя меньше КПД двигателя, работающего на идеальном газе по обратимому циклу. Используя обе формулы для

Слайд 54 В общем случае любое изменение состояния системы можно представить как

результат бесконечно большого числа бесконечно малых изменений. Тогда последнее выражение

можно записать более строго в виде интеграла по всему замкнутому циклу

Но равенство нулю такого интеграла означает, что подынтегральное выражение является полным дифференциалом некоторой функции, которая является функцией состояния и эту функцию назвали энтропией:

[S] = Дж/К

Энтропия характеризует направление протекания самопроизвольных процессов в замкнутой термодинамической системе.

В общем случае любое изменение состояния системы можно представить как результат бесконечно большого числа бесконечно малых изменений.

Слайд 55Энтропия обладает следующими свойствами.

Энтропия однозначна, т.е. любому состоянию

системы присуще единственное значение энтропии.

Энтропия аддитивна, т.е. энтропия

системы равна сумме энтропии ее частей.

При бесконечно малом изменении состояния системы

где Q - теплота, полученная системой при температуре T.
Равенство соответствует обратимому, а неравенство – необратимому процессу.

Значение энтропии можно определить только с точностью до некоторой постоянной So.

Энтропия обладает следующими свойствами.  Энтропия однозначна, т.е. любому состоянию системы присуще единственное значение энтропии.  Энтропия

Слайд 56 Так как реальные процессы необратимы, то можно утверждать, что все

процессы в замкнутой системе ведут к увеличению ее энтропии. В

состоянии термодинамического равновесия энтропия системы максимальна.

Поскольку энтропия неизменна в обратимых процессах и возрастает в необратимых процессах, энтропию можно рассматривать как меру необратимости термодинамических процессов.

Если система незамкнута, то изменение энтропии может быть любым.

Для обратимого процесса в замкнутой системе dS = 0, т.е. S = const. Для необратимого процесса в замкнутой системе dS > 0, т.е. энтропия увеличивается. Таким образом, для замкнутой системы

Так как реальные процессы необратимы, то можно утверждать, что все процессы в замкнутой системе ведут к увеличению

Слайд 57 Макросостояние термодинамической системы определяется значениями параметров p, V, T.

Число

способов, т.е. число микросостояний, которыми реализуется данное макросостояние системы, называется

термодинамической вероятностью W.
Макросостояние термодинамической системы определяется значениями параметров p, V, T. 	Число способов, т.е. число микросостояний, которыми реализуется данное

Слайд 58 Например, пусть в сосуде имеется N = 10 частиц. Число

способов, которыми можно осуществить макросостояние «В левой половине сосуда находится

i частиц», можно рассчитать по формуле

Если рассчитать Wi для разных значений i, то можно получить следующее распределение, показанное на модели.

Существенно, что наиболее вероятным является равномерное распределение частиц в обеих половинках сосуда: по 5.
Можно увеличить число частиц до 100. Изменится острота распределения, но снова равномерное распределение наиболее вероятно.

Например, пусть в сосуде имеется N = 10 частиц. Число способов, которыми можно осуществить макросостояние «В левой

Слайд 59Больцман связал величину энтропии с термодинамической вероятностью
Это уравнение выражает статистическое

толкование энтропии: увеличение энтропии изолированной системы связано с переходом этой

системы из менее вероятного состояния в более вероятное.

Формулировка Больцмана второго закона термодинамики:
«В термодинамически изолированной системе наиболее вероятны процессы, сопровождающиеся возрастанием энтропии».

В изолированной системе энтропия не может уменьшаться. В частности, при переходе системы из неравновесного состояния в равновесное энтропия возрастает и в равновесном состоянии она достигает максимального значения.
Равновесное состояние – наиболее вероятно.
Больцман связал величину энтропии с термодинамической вероятностью	Это уравнение выражает статистическое толкование энтропии: увеличение энтропии изолированной системы связано

Слайд 60 При абсолютном нуле температуры всякое тепловое движение прекращается, и все

молекулы находятся в состоянии с наинизшей энергией. Поэтому есть только

один способ реализовать такое состояние, т.е. W = 1, и тогда из уравнения
S = k lnW следует, что в этом состоянии S = 0.

Третий закон термодинамики:
«При стремлении температуры к абсолютному нулю энтропия системы также стремится к нулю».
При абсолютном нуле температуры всякое тепловое движение прекращается, и все молекулы находятся в состоянии с наинизшей энергией.

Слайд 61Явления переноса

Явления переноса

Слайд 62 Равновесное состояние в молекулярно-кинетической теории рассматривается как состояние

полной хаотичности движения молекул.

Любое неравновесное состояние всегда связано

с нарушением полной хаотичности движения и с нарушением максвелловского распределения молекул по скоростям.

Основной особенностью неравновесных состояний является стремление системы самопроизвольно переходить к равновесному состоянию.

Переход системы в равновесное состояние всегда связан с направленным переносом массы, импульса и энергии.

Равновесное состояние в молекулярно-кинетической теории рассматривается как состояние полной хаотичности движения молекул.  Любое неравновесное

Слайд 63 Явления переноса:

диффузия – перенос массы;
внутреннее трение (вязкость)

– перенос импульса;
теплопроводность – перенос энергии.

Явления переноса: диффузия – перенос массы;внутреннее трение (вязкость) – перенос импульса;теплопроводность – перенос энергии.

Слайд 64Эффективный диаметр  молекулы – это расстояние, на которое сближаются

центры молекул при столкновении



Среднее число столкновений z молекулы –

число столкновений молекулы за единицу времени при движении в однородном газе




Средняя длина свободного пробега l молекулы – расстояние, которое проходит молекула газа между двумя последовательными столкновениями
Эффективный диаметр  молекулы – это расстояние, на которое сближаются центры молекул при столкновении Среднее число столкновений

Слайд 65v - средняя относительная скорость движения молекул;
n – концентрация молекул

газа;
р – давление газа;
Т –температура газа.

v - средняя относительная скорость движения молекул;n – концентрация молекул газа;р – давление газа; Т –температура газа.

Слайд 66Диффузия –
это обусловленное тепловым движением выравнивание концентраций в смеси

нескольких веществ.

Этот процесс наблюдается в газообразных, жидких и твердых средах.
При

неоднородности концентрации n = n(х).
Величина dn/dx называется градиентом концентрации, который характеризует быстроту изменения концентрации с расстоянием х.
Благодаря тепловому движению возникает поток молекул этой компоненты в направлении убывания концентрации:

где jN – плотность потока частиц, т.е. число частиц, проходящих через 1м2 за 1 с; D – коэффициент диффузии.

Диффузия – это обусловленное тепловым движением выравнивание концентраций в смеси нескольких веществ.	Этот процесс наблюдается в газообразных, жидких

Слайд 67Умножив обе части уравнения на массу одной молекулы, получим закон

Фика




где  - плотность газа.

Масса газа, перенесенного через поверхность площадью

S за время t

Согласно кинетической теории газов

Умножив обе части уравнения на массу одной молекулы, получим закон Фикагде  - плотность газа.Масса газа, перенесенного

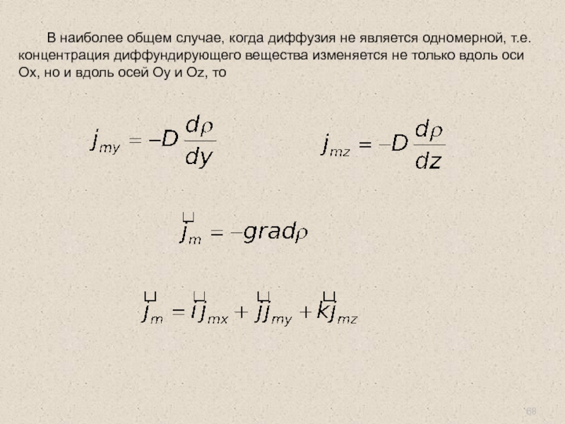
Слайд 68 В наиболее общем случае, когда диффузия не является одномерной, т.е.

концентрация диффундирующего вещества изменяется не только вдоль оси Ох, но

и вдоль осей Оy и Oz, то
В наиболее общем случае, когда диффузия не является одномерной, т.е. концентрация диффундирующего вещества изменяется не только вдоль

Слайд 69Внутреннее трения (вязкость)
Внешнее трение возникает при относительном смещении двух твердых

тел, находящихся в контакте.
Внутреннее трение возникает внутри газа (или

жидкости), если слои газа движутся ламинарно с различными скоростями.

В потоке газа молекулы участвуют одновременно в двух движениях:
хаотичном тепловом, средняя скорость которого v, и упорядоченном движении со скоростью потока u. Причем u << v.

Внутреннее трение – это свойство жидкостей и газов оказывать сопротивление перемещению одной их части относительно другой.

Природа внутреннего трения в жидкостях и газах различна.
В газах вязкость возникает в результате непрерывного обмена молекулами между слоями вследствие хаотического теплового движения молекул.
В жидкостях вязкость обусловлена межмолекулярным взаимодействием, что препятствует смещению одного слоя жидкости относительно другого.

Внутреннее трения (вязкость)	Внешнее трение возникает при относительном смещении двух твердых тел, находящихся в контакте. 	Внутреннее трение возникает

Слайд 70 Пусть два слоя газа 1 и 2 движутся параллельно друг

другу со скоростями u1 и u2. Благодяря тепловому движению молекулы

газа из слоя с большей скоростью u2 могут переходить в более медленный слой. При этом они переносят в этот слой импульс mou2 своего упорядоченного движения. Сталкиваясь с молекулами слоя 1, эти молекулы увеличивают скорость упорядоченного движения частиц слоя 1. Происходит и противоположные переходы, которые приведут к замедлению частиц слоя с большей скоростью. В результате возникает сила трения, направленная по касательной к поверхности соприкосновения слоев.

Здесь справедлив закон Ньютона:

 – динамическая вязкость;
du/dz – градиент скорости.

Пусть два слоя газа 1 и 2 движутся параллельно друг другу со скоростями u1 и u2. Благодяря

Слайд 71Сила трения, действующая на площадь S
при ламинарном течении
Можно показать,

что
С повышением температуры вязкость жидкости уменьшается.

Сила трения, действующая на площадь S при ламинарном теченииМожно показать, чтоС повышением температуры вязкость жидкости уменьшается.

Слайд 72Теплопроводность –
это перенос тепла между телами или в пределах одного

тела при наличии градиента температуры, вызванного какими-либо внешними условиями.

Молекулы в

разных частях тела имеют разные средние значения кинетической энергии. Хаотическое тепловое движение молекул и их взаимодействие приводит к направленному переносу внутренней энергии, что способствует самопроизвольному выравниванию температуры по всему объему тела.

Теплопроводность – это один их трех методов передачи тепла. Два других – это конвекция и излучение.

Теплопроводность –это перенос тепла между телами или в пределах одного тела при наличии градиента температуры, вызванного какими-либо

Слайд 73Закон теплопроводности Фурье:
плотность теплового потока прямо пропорциональна градиенту температуры

– коэффициент теплопроводности;
dT/dx – градиент температуры вдоль оси х.



Теплота переносится в сторону уменьшения температуры.

Можно показать, что
Закон теплопроводности Фурье: плотность теплового потока прямо пропорциональна градиенту температуры – коэффициент теплопроводности; dT/dx – градиент температуры

Слайд 74 Сходство математических выражений для явлений переноса обусловлено общностью молекулярных механизмов,

лежащих в основе явлений диффузии, внутреннего трения и теплопроводности.
Протекание этих

процессов приближает систему к состоянию термодинамического равновесия.
Сходство математических выражений для явлений переноса обусловлено общностью молекулярных механизмов, лежащих в основе явлений диффузии, внутреннего трения

Слайд 75Спасибо за внимание!

Спасибо за внимание!

Обратная связь

Если не удалось найти и скачать доклад-презентацию, Вы можете заказать его на нашем сайте. Мы постараемся найти нужный Вам материал и отправим по электронной почте. Не стесняйтесь обращаться к нам, если у вас возникли вопросы или пожелания:

Email: Нажмите что бы посмотреть 

Что такое TheSlide.ru?

Это сайт презентации, докладов, проектов в PowerPoint. Здесь удобно  хранить и делиться своими презентациями с другими пользователями.


Для правообладателей

Яндекс.Метрика