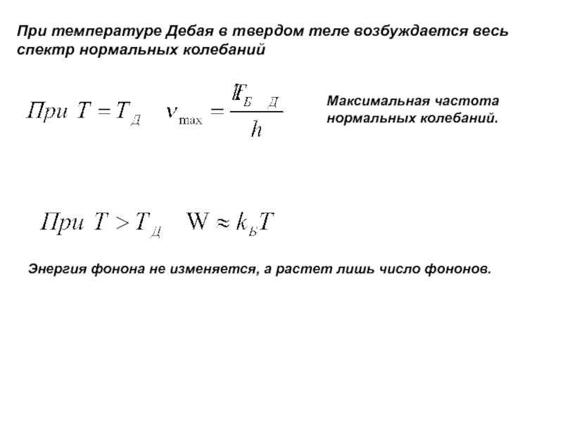
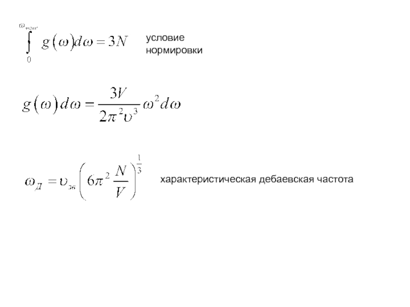
звуковой энергии.
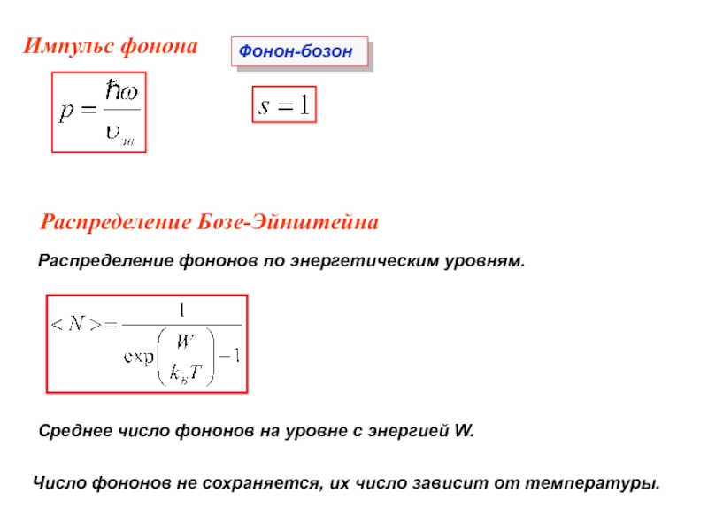
Фонон-квазичастица
Не существует в вакууме, не существует вне кристалла.
Энергия фонона
- скорость звука в кристалле
Масса покоя равна нулю.




