Разделы презентаций


Лекция 7 Решение обратной задачи гравиразведки для тел простой формы

Содержание

Шар глубина залегания центра

Слайды и текст этой презентации

Слайд 1Лекция 7 Решение обратной задачи гравиразведки для тел простой формы
Лекция

1. Форма и размеры Земли. Нормальное значение силы тяжести
Лекция

2-3
Способы измерения поля силы тяжести
Лекция 4 Потенциал силы тяжести. Притяжение тел простой геометрической формы
Лекция 5 Поправки к измеренным значениям тяжести. Лекция 6 Определение плотности пород по гравиметрическим данным. Притяжение тел простой геометрической формы
Лекция 7 Решение обратной задачи гравиразведки для тел простой формыЛекция 1.  Форма и размеры Земли.

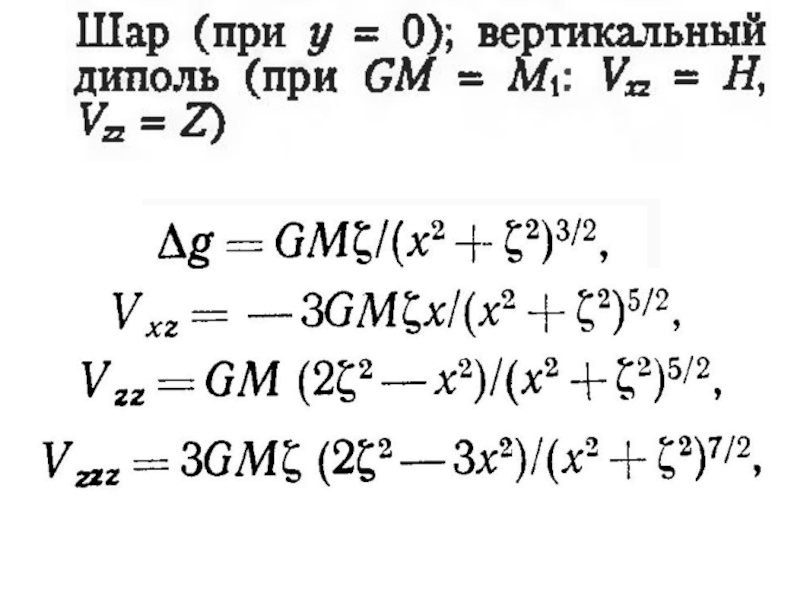
Слайд 4Шар глубина залегания центра

Шар глубина залегания центра

Слайд 5Определение М – эффективной массы шара
Зная плотность можно определить радиус

шара

Определение М – эффективной массы шараЗная плотность можно определить радиус шара

Слайд 6Горизонтальный круговой цилиндр

Горизонтальный круговой цилиндр

Слайд 8Глубина залегания оси цилиндра

Глубина залегания оси цилиндра

Слайд 9Линейная плотность

Линейная плотность

Слайд 10Горизонтальная
полоса

Горизонтальная полоса

Слайд 11Ширина l

Ширина l

Слайд 12Горизонтальная полоса
Совместным решением двух уравнений определяют

Горизонтальная полосаСовместным решением двух уравнений определяют

Слайд 14Горизонтальная полуплоскость

Горизонтальная полуплоскость

Слайд 16Вертикальная полуплоскость

Вертикальная полуплоскость

Слайд 17Глубина расположения верхнего края

Глубина расположения верхнего края

Слайд 18Вертикальный пласт

Вертикальный пласт

Слайд 19Вертикальный пласт

Вертикальный пласт

Слайд 20Мощность пласта и глубину залегания кровли
можно получить, если известна σ

Мощность пласта и глубину залегания кровлиможно получить, если известна σ

Слайд 21Вертикальная ступень

Вертикальная ступень

Слайд 22Вертикальная ступень

Вертикальная ступень

Слайд 23Поле вертикальной и наклонной ступени преобразуют в поле пласта малой

мощности дифференцированием криых по Х

Поле вертикальной и наклонной ступени преобразуют в поле пласта малой мощности дифференцированием криых по Х

Слайд 24Наклонная ступень

Наклонная ступень

Слайд 25Основные принципы
интерпретации
гравимагнитных данных
Интерпретация аномалий подразделяется
на качественную и количественную

Основные принципы интерпретациигравимагнитных данныхИнтерпретация аномалий подразделяетсяна качественную и количественную

Слайд 26Геофизической интерпретацией полей называется процесс выявления источников этих полей, т.е.

нахождения распределения объектов, определяющих данное поле. Геологическая интерпретация заключается в

объяснении найденного распределения масс с точки зрения особенностей геологического строения изучаемого участка
Геофизической интерпретацией полей называется процесс выявления источников этих полей, т.е. нахождения распределения объектов, определяющих данное поле. Геологическая

Слайд 27Качественнпя интерпретация - получение сведений об источниках аномального поля на

основании визуального рассмотрения морфологии этого поля исходя из общих положений

теории потенциала и на основе накопленного опыта. При качественном анализе карт геопотенциальных полей определяют: 1) наличие региональных составляющих полей; 2) наличие локальных аномалий; 3) наличие участков с примерно одинаковым характером строения локальных аномалий; 4) степень сложности локального поля на каждом участке.
Качественнпя интерпретация - получение сведений об источниках аномального поля на основании визуального рассмотрения морфологии этого поля исходя

Слайд 28региональные аномалии проявляется в тенденции изолиний поля к ориентировке (вытягиванию)

в определенном направлении.
Локальные аномалии проявляются на картах в трех формах:

1) наличием систем замкнутых изолиний с одним или несколькими относительными максимумами или минимумами; 2) наличием локальных вариаций (изгибов) в ходе изолиний; 3) наличием сгущений изолиний (зон резко повышенного градиента поля).
региональные аномалии проявляется в тенденции изолиний поля к ориентировке (вытягиванию) в определенном направлении.Локальные аномалии проявляются на картах

Слайд 29Региональлные и локальные аномалии

Региональлные и локальные аномалии

Слайд 30Способы выделения региональной составляющей
Пересчет поля в верхнее полупространство
Осреднение по профилю

или площади (способ Тихонова Буланже)

Способы выделения региональной составляющейПересчет поля в верхнее полупространствоОсреднение по профилю или площади (способ Тихонова Буланже)

Слайд 31Способы выделения региональной составляющей
3. Способ Гриффина.. Осреднение по кругу.
4. Способ

Саксова Нигарда.

Способы выделения региональной составляющей3. Способ Гриффина.. Осреднение по кругу.4. Способ Саксова Нигарда.

Слайд 32Для качественной интерпретации необходимо иметь:
1. Карты изолиний или карты графиков.
2.

Геологическую карту участка и опорные геологические разрезы.
3. Сведения о

магнитных и плотностных свойствах горных пород участка
Проводится анализ аномалий с целью их описания и районирования, определения геологической природы аномалеобразующих объектов, выбора и подготовки аномалий для количественной интерпретации.
Для качественной интерпретации необходимо иметь:1. Карты изолиний или карты графиков.2. Геологическую карту участка и опорные геологические разрезы.3.

Слайд 33Этапы качественной интерпретации
1. Описание и районирование поля
Создание представления об основных

особенностях поля, которые связаны с геологическим строением участка работ. сначала

выделяют наиболее крупные по площади неоднородности поля (аномальные области), которые различают между собой по интенсивности и знаку поля, по его изрезанности и контрастности, по градиенту, по преобладающему направлению аномалий и их форме.
Этапы качественной интерпретации1. Описание и районирование поляСоздание представления об основных особенностях поля, которые связаны с геологическим строением

Слайд 34При описании аномалий указывается:
1. Занимаемую ими площадь.
2. Форма, простирание, длина

и ширина.
3. Преобладающий знак поля.
4. Экстремальные и средние значения поля.
5.

Буквенная или цифровая индексация.
При описании аномалий указывается:1. Занимаемую ими площадь.2. Форма, простирание, длина и ширина.3. Преобладающий знак поля.4. Экстремальные и

Слайд 35Разрывные нарушения выделяются по резкому изменению среднего уровня поля, по

нарушению корреляции аномальных осей, по участкам «пережимов» аномальных зон, по

наличию линейных аномальных зон положительного или отрицательного знака. В результате анализа схема районирования приобретает геологический смысл и на основе ее составляется схема интерпретации, на которой показывается вся геологическая информация, полученная по результатам съемки.
Разрывные нарушения выделяются по резкому изменению среднего уровня поля, по нарушению корреляции аномальных осей, по участкам «пережимов»

Слайд 36Этап 2. Геологическое истолкование аномалий
Карта поля сопоставляется с геологической картой.Устанавливаются

формальные связи между элементами поля и геологическими объектами. Ппоскольку поле

обусловливается и глубинными объектами, не выходящими на поверхность, то сопоставление карт дополняется сопоставлением графиков с геологическими разрезами по совпадающим направлениям. Геологический разрез сопровождается данными о петрофизических свойствах пород.
Этап 2. Геологическое истолкование аномалийКарта поля сопоставляется с геологической картой.Устанавливаются формальные связи между элементами поля и геологическими

Слайд 37Принципы сопоставлении геологических данных и геопотенциальных полей :
1) корреляции,


2) возможности ложной корреляции,
3) суперпозиции,
4) обнаружения,
5) максимального

соответствия.
Принципы сопоставлении геологических данных и геопотенциальных полей : 1) корреляции, 2) возможности ложной корреляции, 3) суперпозиции, 4)

Слайд 381. Наличие аномалий с относительным максимумом свидетельствует о наличии

избытка масс - присутствии возмущающего тела с положительной эффективной плотностью

(интенсивностью намагничения) и, наоборот, наличие аномалий с относительным минимумом свидетельствует о наличии дефекта масс.
2. Наибольшие по абсолютной величине значения аномалий наблюдаются вблизи проекций центров тел на дневную поверхность. Исключением являются магнитные аномалии, обусловленные объектами с наклонным намагничением и вертикально намагниченными горизонтальными пластами малой вертикальной мощности.
1. Наличие  аномалий с относительным максимумом свидетельствует о наличии избытка масс - присутствии возмущающего тела с

Слайд 393. Линии наиболее быстрого изменения поля) приближенно соответствуют боковым границам

возмущающих тел.
4. Простирание аномалий соответствует простиранию возмущающих тел;


5. Наличие симметрии на графиках поля вдоль направлений перпендикулярных простираниям изолиний свидетельствует о симметричном расположении плотностных и магнитных (при вертикальном намагничении) масс относительно вертикальной плоскости. Асимметрия графиков свидетельствует об асимметрии в распределении масс.
6. Сложная конфигурация изолиний в плане, особенно наличие нескольких экстремумов, свидетельствует о присутствии нескольких, достаточно близко расположенных возмущающих тел.
3. Линии наиболее быстрого изменения поля) приближенно соответствуют боковым границам возмущающих тел.4.   Простирание аномалий соответствует

Слайд 40 количественная интерпретация - нахождение по аномальному полю параметров распределения

элементов залегания возмущающих тел на основе аналитических или графических соотношений.

Количественная интерпретация может включать в себя определение только некоторых параметров возмущающих тел.
количественная интерпретация - нахождение по аномальному полю параметров распределения элементов залегания возмущающих тел на основе аналитических

Слайд 41геологическое осмысливание полученных результатов (геологическую интерпретацию) совмещают с процессом интерпретации,

что позволяет надежнее выбирать форму источников, их размеры, пространственное положение

и отбраковывать варианты распределения объектов возмущения полей, исходя из геологических соображений.
геологическое осмысливание полученных результатов (геологическую интерпретацию) совмещают с процессом интерпретации, что позволяет надежнее выбирать форму источников, их

Слайд 42Условности и допущения, принимаемые при количественной интерпретации аномалий
1. однородность плотности

или намагничения возмущающих тел.
2. сплошность и монолитность тел, т.е. они

считаются сплошными, без пустот и разрывов.
3. по форме аномалии условно задается наиболее подходящая форма возмущающего тела.
4. для расчетов принимаются ориентировочные значения плотности и интенсивности намагничения тел и задаются направлениея намагниченности.
Условности и допущения, принимаемые при количественной интерпретации аномалий1. однородность плотности или намагничения возмущающих тел.2. сплошность и монолитность

Обратная связь

Если не удалось найти и скачать доклад-презентацию, Вы можете заказать его на нашем сайте. Мы постараемся найти нужный Вам материал и отправим по электронной почте. Не стесняйтесь обращаться к нам, если у вас возникли вопросы или пожелания:

Email: Нажмите что бы посмотреть 

Что такое TheSlide.ru?

Это сайт презентации, докладов, проектов в PowerPoint. Здесь удобно  хранить и делиться своими презентациями с другими пользователями.


Для правообладателей

Яндекс.Метрика