Разделы презентаций


Лекция № 14 Тема 3.1. Автономные приборы измерения высотно-скоростных

Содержание

9. Виды скоростей полета Для пилотирования ЛА и решения навигационных задач необходима информация о скоростях его движения - истинной V, путевой Vп , приборной Vпр (индикаторной Vи ), вертикальной Vу ; а

Слайды и текст этой презентации

Слайд 1

Лекция № 14 Тема 3.1. Автономные приборы измерения

высотно-скоростных параметров 9. Виды скоростей полета 10. Навигационный треугольник скоростей 11. Расчетные формулы для индикаторной скорости, истинной воздушной скорости и числа М 12. Указатели индикаторной скорости 13. Комбинированные указатели скорости 14. Указатель числа М 15. Вариометры
Лекция № 14

Слайд 29. Виды скоростей полета
Для пилотирования ЛА и решения навигационных задач

необходима информация о скоростях его движения - истинной V, путевой

Vп , приборной Vпр (индикаторной Vи ), вертикальной Vу ; а также о величине числа M полета.

Под истинной скоростью V понимают скорость движения ЛА (его центра масс) относительно воздушной среды, не возмущенной самим ЛА.

Путевая скорость Vп - это горизонтальная составляющая скорости движения ЛА относительно Земли.

Индикаторная скорость Vи является величиной, характеризующей скоростной напор q = 0,5 V2 и имеющей размерность скорости. Индикаторная скорость необходима для пилотирования ЛА. Она определяет значение скоростного напора, от которого зависят аэродинамические силы, действующие на ЛА, характеристики устойчивости и управляемости.

31

9. Виды скоростей полета	Для пилотирования ЛА и решения навигационных задач необходима информация о скоростях его движения -

Слайд 39. Виды скоростей полета
Приборная скорость Vпр является величиной, характеризующей динамическое

давление Pд и имеющей размерность скорости. Если не учитывать сжимаемость

воздуха, то различия между приборной и индикаторной скоростями не будет, что справедливо только на малых скоростях (V < 200 км/ч).

В общем случае динамическое давление из-за сжимаемости воздуха превышает скоростной напор. Связь между Pд и q может быть оценена по зависимости
Pд = k (M)q,
k(M) - коэффициент, изменяющийся в функции числа M от 1 до1,84 при изменении числа M от 0 до

Измеритель приборной скорости технически реализовать проще, чем прибор, определяющий точное значение скоростного напора.

30

9. Виды скоростей полета	Приборная скорость Vпр является величиной, характеризующей динамическое давление Pд и имеющей размерность скорости. Если

Слайд 49. Виды скоростей полета
Вертикальная скорость Vу - это вертикальная составляющая

скорости движения ЛА относительно Земли. Ее величина используется для сохранения

безопасного режима набора высоты или снижения ЛА, для выдерживания постоянной высоты полета на заданном эшелоне.

Под числом M (числом Маха) понимают отношение истинной скорости к скорости звука a:

Информация о числе M используется для предотвращения выхода ЛА или его двигателя на критические по управляемости режимы.
При полете на M > Mкр из-за образования местных скоростей звука на крыле у самолета может наблюдаться потеря скорости и высоты, сваливание на крыло, переход на кабрирование или пикирование.

29

9. Виды скоростей полета	Вертикальная скорость Vу - это вертикальная составляющая скорости движения ЛА относительно Земли. Ее величина

Слайд 510. Навигационный треугольник скоростей
Самолет относительно воздушной массы перемещается с истинной

скоростью в направлении своей продольной оси. Одновременно под действием ветра

он перемещается вместе с воздушной массой в направлении и со скоростью ее движения. В результате движение самолета относительно земной поверхности будет происходить по равнодействующей, построенной на слагаемых скоростях самолета и ветра. Таким образом, при полете с боковым ветром векторы истинной скорости, путевой скорости и скорости ветра образуют треугольник , который называется навигационным треугольником скоростей. Каждый вектор характеризуется направлением и величиной.

28

10. Навигационный треугольник скоростей	Самолет относительно воздушной массы перемещается с истинной скоростью в направлении своей продольной оси. Одновременно

Слайд 6Навигационный треугольник скоростей
Навигационный треугольник скоростей имеет следующие элементы: МК —

магнитный курс самолета; V — истинная скорость; МПУ— магнитный путевой угол

(может быть заданным —ЗМПУ и фактическим — ФМПУ); W — путевая скорость; НВ — навигационное направление ветра; U — скорость ветра; УС — угол сноса; УВ — угол ветра.

27

Навигационный треугольник скоростей	 Навигационный треугольник скоростей имеет следующие элементы: МК — магнитный курс самолета; V — истинная

Слайд 711. Расчетные формулы для индикаторной, истинной воздушной скорости и числа

M
Расчетные формулы для аэрометрических измерителей скорости и числа M получают

из уравнения Бернулли применительно к приемнику воздушного давления

26

Сечение 1-1 соответствует невозмущенной ВС (ПВД) атмосфере, сечение 2-2 – входному отверстию камеры полного давления

V2 = V – скорость невозмущенного набегающего потока;
2 – плотность невозмущенного потока (2 = );
P2 = Pст – статическое давление невозмущенного потока;
V1, P1, 1 – параметры воздушной среды на входе приемника полного давления.

11. Расчетные формулы для индикаторной, истинной воздушной скорости и числа MРасчетные формулы для аэрометрических измерителей скорости и

Слайд 811. Расчетные формулы для индикаторной, истинной воздушной скорости и числа

M
Если не учитывать сжимаемость воздуха, то можно принять

2 =  1 = , что будет справедливо только для малых скоростей полета (V < 200 км/ч). При полном торможении воздушного потока (V1 = 0; P1 = PП) уравнение Бернулли принимает вид:

Градуировочная формула измерителя истинной скорости:

25

На малых скоростях полета динамическое давление Pд = Pп – Pст равно скоростному напору q:

(1)

(2)

11. Расчетные формулы для индикаторной, истинной воздушной скорости и числа MЕсли не учитывать сжимаемость воздуха, то можно

Слайд 911. Расчетные формулы для индикаторной, истинной воздушной скорости и числа

M
Градуировочная формула измерителя приборной скорости:
24
Выражение для индикаторной скорости Vи

в соответствии с ее определением может быть получено из условия:

Приборная скорость является функцией только динамического давления и для определения Vпр достаточно иметь один ЧЭ, измеряющий величину Pд.

11. Расчетные формулы для индикаторной, истинной воздушной скорости и числа MГрадуировочная формула измерителя приборной скорости: 24Выражение для

Слайд 1011. Расчетные формулы для индикаторной, истинной воздушной скорости и числа

M
23
Градуировочная формула измерителя истинной скорости:
Для исключения из выражения плотности

полагаем воздух идеальным газом. При этом выражение (5.3) с учетом
примет следующий вид:

(3)

T – температура атмосферного воздуха на высоте полета;
Rуд – удельная газовая постоянная

Таким образом, для измерения скорости V в общем случае нужно иметь три ЧЭ, измеряющих значения Pд, Pст и T.

11. Расчетные формулы для индикаторной, истинной воздушной скорости и числа M23Градуировочная формула измерителя истинной скорости: Для исключения

Слайд 1111. Расчетные формулы для индикаторной, истинной воздушной скорости и числа

M
22
(4)
Для измерения динамического Pд и статического Pст давлений на

борту ЛА используются соответственно манометрические и анероидные ЧЭ, а для измерения температуры T – термометры сопротивления.
С целью упрощения конструкции механических указателей скорости в них используют только два ЧЭ: манометрическую и анероидную коробки. Это можно сделать, если считать, что температура воздуха T изменяется по высоте в соответствии со стандартной атмосферой. Для исключения из (5.6) величины T воспользуемся формулой , справедливой для высот до 11 км, преобразовав ее к следующему виду:
11. Расчетные формулы для индикаторной, истинной воздушной скорости и числа M22(4) 	Для измерения динамического Pд и статического

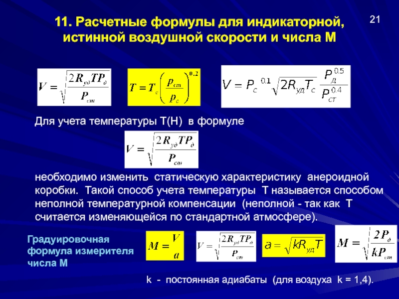
Слайд 1211. Расчетные формулы для индикаторной, истинной воздушной скорости и числа

M
Для учета температуры T(H) в формуле


необходимо изменить статическую характеристику

анероидной коробки. Такой способ учета температуры T называется способом неполной температурной компенсации (неполной - так как T считается изменяющейся по стандартной атмосфере).

Градуировочная формула измерителя числа М

k - постоянная адиабаты (для воздуха k = 1,4).

21

11. Расчетные формулы для индикаторной, истинной воздушной скорости и числа MДля учета температуры T(H) в формуле необходимо

Слайд 1311. Расчетные формулы для индикаторной, истинной воздушной скорости и числа

M
Можно условно представить градуировочные формулы измерителей приборной V и истинной

V скоростей, а также числа M полета в следующем виде:
 
V = f1(Pд, Pст, Tса),
Vпр = f2 (Pд),
M = f3 (Pд, Pст).

Правые части выражений имеют различный вид на дозвуковых (M < 1) и сверхзвуковых (M > 1) скоростях полета.

20

11. Расчетные формулы для индикаторной, истинной воздушной скорости и числа MМожно условно представить градуировочные формулы измерителей приборной

Слайд 1412. Указатели индикаторной скорости (УС, УСИ)
Измеритель приборной скорости должен иметь

ЧЭ, измеряющий динамическое давление Pд.
1 – ПВД (Рп); 2

– ПВД (Рст) ; 5 - корпус; 6 –манометрическая коробка; 7- подвижный центр; 8,9 - передаточный механизм ; 10 - стрелка

19

Таким образом, указатель Vпр представляет собой манометр, измеряющий Pд, но тарированный в единицах скорости.
Благодаря тому, что показания указателя приборной скорости связаны со скоростным напором, при полете с минимально допустимой скоростью на любой высоте будет иметь место одно и то же значение динамического давления, поэтому летчику достаточно запомнить всего одно значение минимально допустимой скорости, справедливой при полете на любой высоте.

12. Указатели индикаторной скорости (УС, УСИ)Измеритель приборной скорости должен иметь ЧЭ, измеряющий динамическое давление Pд. 1 –

Слайд 1512. Указатели индикаторной скорости (УС, УСИ)
Указатель УСИ с индексом задаваемых

значений
18

12. Указатели индикаторной скорости (УС, УСИ)Указатель УСИ с индексом задаваемых значений18

Слайд 1612. Указатели индикаторной скорости (УС, УСИ)
Методические погрешности измерителей Vи возникают

из-за неполного учета характеристик сжимаемости воздуха, отклонения параметров атмосферы от

стандартных, из-за влияния аэродинамики самолета.
Иногда с помощью измерителей индикаторной (приборной) скорости определяют истинную скорость. При этом могут возникнуть методические ошибки. Чтобы получить истинную скорость V, необходимо в показания указателя индикаторной скорости внести поправку на изменение плотности и сжимаемость воздушной среды.

17

12. Указатели индикаторной скорости (УС, УСИ)	Методические погрешности измерителей Vи возникают из-за неполного учета характеристик сжимаемости воздуха, отклонения

Слайд 1712. Указатели индикаторной скорости (УС, УСИ)

Инструментальные погрешности измерителей Vи аналогичны

инструментальным погрешностям высотомеров. Наибольшее влияние из этих погрешностей имеют погрешности,

вызываемые трением и влиянием температуры.

Для уменьшения погрешности от трения применяют УЧЭ с профилем гофра, при котором прогиб его жесткого центра меняется линейно с изменением скорости Vи. Передаточное отношение ПММ при этом постоянно, а уравнение шкалы  = f(Vn) будет линейным ( — угол поворота стрелки).
Температурная инструментальная погрешность ∆рдинt объясняется изменением модуля упругости мембранного чувствительного элемента от температуры.
Снижение этой погрешности обеспечивается биметаллической компенсацией.

16

12. Указатели индикаторной скорости (УС, УСИ)	Инструментальные погрешности измерителей Vи аналогичны инструментальным погрешностям высотомеров. Наибольшее влияние из этих

Слайд 1813. Комбинированные указатели скорости (КУС), указатель числа М (МС)
1 -

корпус; 2,5 - ЧЭ; 3,4 - стрелки приборной и истинной

скоростей

Перемещение центров анероидной и манометрической коробок передается на узкую стрелку 4 истинной скорости. Для определения истиной скорости используется метод неполной температурной компенсации.

Перемещение центра манометрической коробки 2 через передаточно-множительный механизм передается на широкую стрелку 3 приборной скорости

15

13. Комбинированные указатели скорости (КУС), указатель числа М (МС)1 - корпус; 2,5 - ЧЭ; 3,4 - стрелки

Слайд 19Кинематическая схема КУС2500
14
1 - стрелка указателя приборной скорости;
2 -

стрелка указателя истинной скорости;
3 - шкала; 4, 13 - трибки;


5, 10 - кривошипы;
6 - тяга;
7, 16 - оси;
8 - манометрическая коробка;
11, 19 - зубчатые секторы; 12, 18 - пружины;
14 - серьга; 15 - изогнутый кривошип; 17 - блок анероидных коробок.
Кинематическая схема КУС2500141 - стрелка указателя приборной скорости; 2 - стрелка указателя истинной скорости; 3 - шкала;

Слайд 20Кинематическая схема КУС2500
Получение приборной скорости. При подаче полного давления в

манометрический блок 8 он деформируется под действием динамического давления. Деформация

блока по средством жесткого центра 9, тяги 10 поворачивает ось 7. Далее движение передается через сектор 11 и трибку 13 на стрелку 1 приборной скорости.

13

Кинематическая схема КУС2500Получение приборной скорости. При подаче полного давления в манометрический блок 8 он деформируется под действием

Слайд 21Кинематическая схема КУС2500
12
Получение истинной скорости. При деформации анероидного блока 17

движение передается через жесткий центр 16, сектор 19 и трибку

4 на стрелку 2.
Необходимый для получения истинной скорости сигнал динамического давления передается с оси 7 через поводки 6 и 15.
Кинематическая схема КУС250012Получение истинной скорости. При деформации анероидного блока 17 движение передается через жесткий центр 16, сектор

Слайд 22Указатель числа М
Механические измерители числа M применяются как самостоятельные

приборы, либо входят в состав комбинированных указателей истинной скорости и

числа M типа УИСМ. Иногда объединяют в одном корпусе указатель приборной скорости и числа M (прибор УСМ2).

Кинематика измерителей V и M не имеет заметного различия (естественно, при использовании для определения V метода не полной температурной компенсации). Регулировка их механизмов, однако, различается. Поэтому в приборе УИСМ устанавливают три ЧЭ: одну манометрическую коробку общую для узлов числа M и V, и две анероидных коробки раздельно для каждого из узлов.

11

Указатель числа М 	Механические измерители числа M применяются как самостоятельные приборы, либо входят в состав комбинированных указателей

Слайд 23Указатель числа М

Указатель числа М

Слайд 24Указатели КУС и числа М
В настоящее время на ЛА

устанавливаются следующие типы комбинированных указателей скорости: КУС-1200 (цифры показывают диапазон

измерения истинной скорости). Совместно с ними на борту ЛА используются указатели числа M типа МС-1,5; МС -1, которые имеют контактное сигнальное устройство для сигнализации о достижении самолетом скорости, соответствующей критическому значению числа M.
При установке на борту ЛА измерителей приборной скорости типа УС- (УС35, УС450, УС1600) совместно с ними используются комбинированные измерители истинной скорости и числа M (УИСМ, УИСМИ).
При необходимости получения электрических сигналов, пропорциональных аэрометрическим параметрам, используются следующие электромеханические датчики: истинной скорости типа ДВС , скоростного напора типа ДСН, приборной скорости типа ДПСМ

9

Указатели КУС и числа М 	В настоящее время на ЛА устанавливаются следующие типы комбинированных указателей скорости: КУС-1200

Слайд 25 Погрешности измерителей скорости и числа Маха
Измерители приборной скорости и числа

M методических погрешностей не имеют



так как градировочные формулы реализуются без

упрощающих предположений.

Для измерителей истинной скорости при их градуировке в соответствии с


изменение температуры воздуха по высоте учитывается косвенно в характеристике анероидной коробки. Поэтому при отклонении
T = T –TСА температуры T от ее значения по СА-81 (TСА) прибор будет иметь методическую погрешность VТ

Таким образом, при значениях T=40...500 относительная методическая погрешность измерителя истинной скорости достигает 8-10%. Ее можно учесть, если имеется измеритель температуры наружного воздуха T.

8

Погрешности измерителей скорости и числа Маха Измерители приборной скорости и числа M методических погрешностей не имеюттак

Слайд 26 Погрешности измерителей скорости и числа Маха
Инструментальные погрешности измерителей скорости и

числа M обусловлены теми же причинами, что и для барометрического

высотомера. В целом эти погрешности невелики (1..3%). Температурные погрешности анероидных ЧЭ в значительной степени компенсируются с помощью компенсаторов второго рода. Кроме того, осуществляется взаимная компенсация температурных погрешностей за счет встречных прогибов анероидных и манометрических ЧЭ (в измерителях числа M и в измерителях скорости V).

Собственные динамические погрешности механических измерителей не существенны. Дополнительные динамические погрешности обусловлены инерционностью магистралей полного и статического давлений.
Наиболее существенными среди инструментальных могут быть погрешности измерителей скорости и числа M, обусловленные погрешностями Pаэр бортового ПВД. Приведенные относительные погрешности могут достигать нескольких процентов. Для приемника типа ПВД-18 они существенны только в около звуковом диапазоне скоростей.

7

Погрешности измерителей скорости и числа Маха 	Инструментальные погрешности измерителей скорости и числа M обусловлены теми же

Слайд 2714. Вариометр
Вариометр предназначен для измерения вертикальной скорости аэрометрическим способом. Фактически

он измеряет не геометрическую вертикальную скорость, а производную по времени

от барометрической высоты, так как сигнал его ЧЭ определяется производной от барометрического давления

Принцип действия вариометра основан на измерении разности
P = Pст - Pк статического (атмосферного) давления Pст и давления Pк в герметическом корпусе прибора, соединенном с бортовой статической системой гидравлическим сопротивлением - капиллярами.

Эта разность, возникающая при изменении во времени атмосферного давления, обеспечивает перетекание воздуха через капилляры, причем с уменьшением Pст воздух вытекает через капилляры из корпуса прибора, а с увеличением - поступает через них в корпус.

6

14. Вариометр	Вариометр предназначен для измерения вертикальной скорости аэрометрическим способом. Фактически он измеряет не геометрическую вертикальную скорость, а

Слайд 2814. Вариометр
Величина возникающего перепада пропорциональна скорости изменения статического давления во

времени и тем самым вертикальной скорости. Перепад измеряется

с помощью манометрической коробки и через передаточный механизм передается на стрелку. Шкала прибора имеет градуировку с нулем посередине, так как вертикальная скорость может менять знак.

ΔP = - k Vу

μ - динамическая вязкость воздуха; l - длина капилляра; - объем воздуха в корпусе; d - диаметр капилляра; n - число капилляров; ρкап - плотность воздуха, протекающего через капилляр; ак- скорость звука в корпусе.

На современных ВС применяются вариометры ВАР-10М, ВАР-30М, ВАР-75М, ВАР-75М, ВАР-150, ВАР-300 и вариометры, входящие в состав комбинированных приборов ДА-30 и ДА-200 (цифры обозначают предельное значение измеряемой вертикальной скорости).

5

14. Вариометр	Величина возникающего перепада пропорциональна скорости изменения статического давления во времени и тем  самым  вертикальной

Слайд 29 Особенности конструкции вариометра
Кинематическая схема вариометра:
штуцер; 2 капилляр; 3 ЧЭ;

4 корпус; 5 подвижный центр; 6 кремальера; 7 стрелка;

8 шкала; 9 вал; 10 пружина

4

Особенности конструкции вариометра Кинематическая схема вариометра:штуцер; 2 капилляр; 3 ЧЭ; 4 корпус; 5 подвижный центр;

Слайд 30 Погрешности вариометра
К основным методическим погрешностям вариометров относятся запаздывание показаний

прибора и температурная погрешность.

Динамическая погрешность свойственна вариометру по самому принципу

его действия. При этом возможности уменьшения его постоянной времени  конструктивным путем ограничены по причине необходимости соответственного уменьшения коэффициента усиления k . У Земли  имеет порядок 0,51 с. С ростом высоты полета она возрастает из-за уменьшения плотности кап воздуха в капилляре. Дополнительное запаздывание показаний вариометра обусловлено инерционностью магистрали статического давления.

3

Погрешности вариометра 	 К основным методическим погрешностям вариометров относятся запаздывание показаний прибора и температурная погрешность.		Динамическая погрешность

Слайд 31 Погрешности вариометра
Температурная методическая погрешность возникает из-за того, что в реальных

условиях процесс вытекания воздуха через капилляр не изотермичен в отличие

от условий, при которых градуировался прибор (градуировочная формула вариометра была получена из условия равенства температур Tкап, Tк и T).
Различие между температурами воздуха внутри корпуса прибора и наружным воздухом приводит к возникновению методической температурной погрешности, которая может достигать 30% установившегося значения скорости Vу. Эта погрешность убывает по абсолютной величине по мере уменьшения вертикальной скорости, а при горизонтальном полете становится равной нулю. Поэтому одна из основных задач вариометра контроль за выдерживанием горизонтального полета не зависит от этой погрешности.

2

Погрешности вариометра 	Температурная методическая погрешность возникает из-за того, что в реальных условиях процесс вытекания воздуха через

Слайд 32 Погрешности вариометра
Методическая температурная погрешность возникает у вариометра также в случае

непостоянства температуры Tк внутри корпуса прибора. При этом из-за создающейся

разности температур даже в горизонтальном полете воздух будет перетекать через капилляр и прибор покажет некоторую скорость. Для уменьшения этой погрешности корпус вариометра изготовляется из материала с хорошими теплоизоляционными свойствами, например из бакелита.
Инструментальные погрешности вариометров аналогичны инструментальным погрешностям высотомеров.

1

Погрешности вариометра 	Методическая температурная погрешность возникает у вариометра также в случае непостоянства температуры Tк внутри корпуса

Обратная связь

Если не удалось найти и скачать доклад-презентацию, Вы можете заказать его на нашем сайте. Мы постараемся найти нужный Вам материал и отправим по электронной почте. Не стесняйтесь обращаться к нам, если у вас возникли вопросы или пожелания:

Email: Нажмите что бы посмотреть 

Что такое TheSlide.ru?

Это сайт презентации, докладов, проектов в PowerPoint. Здесь удобно  хранить и делиться своими презентациями с другими пользователями.


Для правообладателей

Яндекс.Метрика