Разделы презентаций


Магнитное поле

Содержание

Магнитные явления были известны еще в древнем мире. Компас был изобретен более 4500 лет тому назад. Он появился в Европе приблизительно в XII веке новой эры. Однако только в XIX веке была обнаружена связь

Слайды и текст этой презентации

Слайд 1Магнитное поле.

Магнитное поле.

Слайд 2Магнитные явления были известны еще в древнем мире. Компас был

изобретен более 4500 лет тому назад.
Он появился в Европе приблизительно

в XII веке новой эры. Однако только в XIX веке была обнаружена связь между электричеством и магнетизмом и возникло представление о магнитном поле

.

Магнитные явления были известны еще в древнем мире. Компас был изобретен более 4500 лет тому назад. Он появился

Слайд 3Первыми экспериментами, показавшими, что между электрическими и магнитными явлениями имеется

глубокая связь, были опыты датского физика Х. Эрстеда (1820 г.). Эти

опыты показали, что на магнитную стрелку, расположенную вблизи проводника с током, действуют силы, которые стремятся повернуть стрелку
Первыми экспериментами, показавшими, что между электрическими и магнитными явлениями имеется глубокая связь, были опыты датского физика Х.

Слайд 4В 1820 году французский физик А. Ампер установил закон взаимодействия

токов.
Проводники с током оказывают силовое действие друг на друга

не непосредственно, а через окружающие их магнитные поля.
Все свойства магнитной силы можно описать, если ввести понятие магнитного поля.
Это поле характеризуется магнитной индукцией В.
В 1820 году французский физик А. Ампер установил закон взаимодействия токов. Проводники с током оказывают силовое действие

Слайд 5Тогда полная электромагнитная сила, действующая на заряд q:
Эту силу называют

силой Лоренца. Она состоит из электрической и магнитной составляющих.
Магнитное

поле действует на движущейся электрический заряд с силой
Тогда полная электромагнитная сила, действующая на заряд q:Эту силу называют силой Лоренца. Она состоит из электрической и

Слайд 6Если заряженная частица движется в однородном магнитном поле под действием

силы Лоренца, а ее скорость v лежит в плоскости, перпендикулярной

вектору B то частица будет двигаться по окружности радиуса

Сила Лоренца в этом случае играет роль центростремительной силы.

Если заряженная частица движется в однородном магнитном поле под действием силы Лоренца, а ее скорость v лежит

Слайд 7Период обращения частицы в однородном магнитном поле равен
Это выражение

показывает, что для заряженных частиц заданной массы m период обращения

не зависит от скорости v и радиуса траектории R. Угловая скорость движения заряженной частицы по круговой траектории:

Называется циклотронной частотой.

Период обращения частицы в однородном магнитном поле равен Это выражение показывает, что для заряженных частиц заданной массы

Слайд 8Циклотронная частота не зависит от скорости частицы. Это обстоятельство используется

в циклотронах – ускорителях тяжелых частиц.
.

Циклотронная частота не зависит от скорости частицы. Это обстоятельство используется в циклотронах – ускорителях тяжелых частиц..

Слайд 9Если частица влетает в магнитное поле не под прямым углом,

то траектория движения будет представлять собой винтовую линию

Если частица влетает в магнитное поле не под прямым углом, то траектория движения будет представлять собой винтовую

Слайд 10 Источниками магнитного поля являются движущиеся электрические заряды (токи). Магнитное

поле возникает в пространстве, окружающем проводники с током, подобно тому,

как в пространстве, окружающем неподвижные электрические заряды, возникает электрическое поле. Магнитное поле постоянных магнитов также создается электрическими микротоками, циркулирующими внутри молекул вещества (гипотеза Ампера).

.

Источниками магнитного поля являются движущиеся электрические заряды (токи). Магнитное поле возникает в пространстве, окружающем проводники с

Слайд 11В результате обобщения экспериментальных данных был получен элементарный закон, определяющий

поле В точечного заряда q, движущегося с постоянной нерелятивистской скоростью

v. Этот закон записывается в виде:

μ0 – магнитная постоянная

В результате обобщения экспериментальных данных был получен элементарный закон, определяющий поле В точечного заряда q, движущегося с

Слайд 12 Магнитное поле постоянных токов различной конфигурации изучалось

экспериментально французскими учеными Ж. Био и Ф. Саваром (1820 г.). Они

пришли к выводу, что индукция магнитного поля токов, текущих по проводнику, определяется совместным действием всех отдельных участков проводника. Магнитное поле подчиняется принципу суперпозиции: магнитное поле, создаваемое несколькими движущимися зарядами или токами, равно векторной сумме магнитных полей, создаваемых каждым зарядом или током в отдельности.
Магнитное поле постоянных токов различной конфигурации изучалось экспериментально французскими учеными Ж. Био и Ф.

Слайд 13Закон Био-Савара-Лапласа
Элементарный заряд q равен ρdV, где dV

– элементарный объем, ρ – объемная плотность заряда, являющегося носителем

тока, учтем также, что ρv=j плотность тока. Тогда магнитное поле, создаваемое таким зарядом равно:
Закон Био-Савара-Лапласа  Элементарный заряд q равен ρdV, где dV – элементарный объем, ρ – объемная плотность

Слайд 14Магнитное поле создаваемое линейным элементом тока выглядит следующим образом:
Полное

поле В в соответствии с принципом суперпозиции находим интегрированием этих

выражений по всем элементам тока
Магнитное поле создаваемое линейным элементом тока выглядит следующим образом: Полное поле В в соответствии с принципом суперпозиции

Слайд 16 Как и любое другое векторное поле, поле В

может быть представлено наглядно с помощью силовых линий вектора В.

Их проводят так, чтобы касательная к этим линиям в каждой точке совпадала с направлением вектора В, а густота линий была бы пропорциональна модулю вектора В в данном месте.
Как и любое другое векторное поле, поле В может быть представлено наглядно с помощью силовых

Слайд 17Магнитное поле обладает, как и электрическое поле, двумя важнейшими свойствами

– поток и циркуляция вектора В. Поток вектора В сквозь

любую замкнутую поверхность равен нулю:

Равенство потока вектора В нулю также является следствием того, что в природе не существует магнитных зарядов на которых начинались бы или заканчивались линии магнитной индукции В.

Магнитное поле обладает, как и электрическое поле, двумя важнейшими свойствами – поток и циркуляция вектора В. Поток

Слайд 18 Расчеты магнитного поля токов можно выполнять с

помощью теоремы о циркуляции вектора магнитной индукции.
Выберем некоторый условный замкнутый

контур (не обязательно плоский) и укажем положительное направление обхода контура.
Расчеты магнитного поля токов можно выполнять с помощью теоремы о циркуляции вектора магнитной индукции.Выберем

Слайд 19 Теорема о циркуляция вектора В: циркуляция вектора

В по произвольному контуру равна произведению μ0 на алгебраическую сумму

токов, охватываемых контуром:
Теорема о циркуляция вектора В: циркуляция вектора В по произвольному контуру равна произведению μ0

Слайд 20Причем Ik – величины алгебраические. Ток считается положительным, если его

направление связано с направлением обхода по контуру правилом правого винта.

Ток противоположного направления считается отрицательным.
Причем Ik – величины алгебраические. Ток считается положительным, если его направление связано с направлением обхода по контуру

Слайд 21 Каждый носитель тока испытывает действие магнитной силы.

Действие этой силы передается проводнику, по которому движутся заряды. В

результате магнитное поле действует с определенной силой на сам проводник с током.
Каждый носитель тока испытывает действие магнитной силы. Действие этой силы передается проводнику, по которому

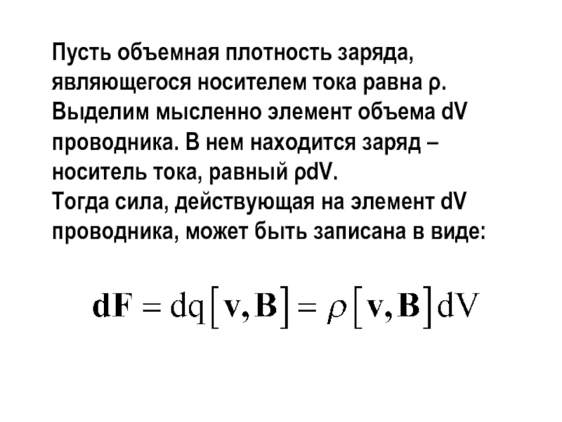
Слайд 22Пусть объемная плотность заряда, являющегося носителем тока равна ρ. Выделим

мысленно элемент объема dV проводника. В нем находится заряд –

носитель тока, равный ρdV.
Тогда сила, действующая на элемент dV проводника, может быть записана в виде:
Пусть объемная плотность заряда, являющегося носителем тока равна ρ. Выделим мысленно элемент объема dV проводника. В нем

Слайд 23Закон Ампера
Если ток течет по тонкому проводнику, то так как


получим

Закон АмпераЕсли ток течет по тонкому проводнику, то так как получим

Слайд 25Между проводниками возникают силы притяжения или отталкивания, обусловленные магнитным взаимодействием

токов.
Токи, одинаково направленные, притягиваются, а противоположно направленные – отталкиваются.

Между проводниками возникают силы притяжения или отталкивания, обусловленные магнитным взаимодействием токов. Токи, одинаково направленные, притягиваются, а противоположно

Слайд 26Результирующая сила Ампера, которая действует на контур с током в

магнитном поле, определяется интегрированием по данному контуру с током:
В однородном

магнитном поле результирующая сила Ампера равна нулю.
Результирующая сила Ампера, которая действует на контур с током в магнитном поле, определяется интегрированием по данному контуру

Слайд 27 Поведение элементарного контура с током удобно описывать с

помощью магнитного момента pm. По определению
Сила, действующая на элементарный

контур с током в неоднородном магнитном поле
Поведение элементарного контура с током удобно описывать с помощью магнитного момента pm. По определению Сила,

Слайд 28 – производная вектора В по направлению нормали n или

по направлению вектора pm.
В однородном магнитном поле F=0, так

как
– производная вектора В по направлению нормали n или по направлению вектора pm. В однородном магнитном

Слайд 29
Направление

вектора F не совпадает с вектором pm;

вектор F совпадает с направлением элементарного приращения вектора B, взятого в направлении вектора pm в месте расположения контура
Направление вектора F не совпадает с вектором pm;

Слайд 30 Найдем момент сил (вращательный момент), действующий на

контур с током в однородном магнитном поле.

Учтем, что если результирующая сил равна нулю, то момент сил не зависит от выбора точки, относительно которой он вычисляется.
Найдем момент сил (вращательный момент), действующий на контур с током в однородном магнитном поле.

Слайд 31Рассмотрим прямоугольный контур со сторонами a b, расположенный в однородном

магнитном поле так, что вектор нормали n образует с вектором

В угол  , и стороны контура перпендикулярны вектору В.
Рассмотрим прямоугольный контур со сторонами a b, расположенный в однородном магнитном поле так, что вектор нормали n

Слайд 32Обозначим силы Ампера, действующие на стороны контура F1, F2, F3,

F4 . Найдем суммарный момент этих сил относительно центра контура.


Обозначим силы Ампера, действующие на стороны контура F1, F2, F3, F4 . Найдем суммарный момент этих сил

Слайд 33Линии действия сил F2,F4 проходят через точку О, следовательно, моменты

этих сил равны нулю.
Две другие силы: F1 и F3

и радиус-векторы точек их приложения r1 и r3 лежат в плоскости, образованной векторами B и n . Каждая из сил F1, F3 перпендикулярна вектору В, а радиус-векторы r1, r3 перпендикулярны вектору n. Поэтому силы F1, F3 образуют с радиус-векторами r1, r3 тот же угол , что и вектор B с нормалью n. Момент этих сил M равен

M=[r1,F1]+[r2,F2]

Линии действия сил F2,F4 проходят через точку О, следовательно, моменты этих сил равны нулю. Две другие силы:

Слайд 34Слагаемые в этой сумме направлены в одну сторону. По формуле

(для силы Ампера) обе силы равны F1=F2=IaB, кроме того, r1=r2=a/2.

Поэтому слагаемые одинаковы по величине и равны

M=IBabsinα=IBSsinα

Слагаемые в этой сумме направлены в одну сторону. По формуле (для силы Ампера) обе силы равны F1=F2=IaB,

Слайд 35Можно записать величину момента сил Ампера, действующих на этот контур
Векторы

pm, B, M составляют правую тройку векторов, поэтому в общем

виде получаем:
Можно записать величину момента сил Ампера, действующих на этот контурВекторы pm, B, M составляют правую тройку векторов,

Слайд 36Момент сил Ампера обращается в нуль при  = 0

и  = .
В остальных случаях вращающий момент, действующий

на контур с током, стремится развернуть контур так, чтобы направление магнитного момента контура совпало с направлением магнитной индукции внешнего поля, т.е. к состоянию  = 0.
Поэтому при  = 0 контур оказывается в устойчивом равновесии, а при  =  – в неустойчивом.
Момент сил Ампера обращается в нуль при  = 0 и  = . В остальных случаях

Слайд 37Контрольные вопросы
Закон Био-Савара-Лапласа
Поток вектора магнитной индукции. Следствие из определения потока.
Теорема

о циркуляции вектора магнитной индукции
Сила Ампера
Магнитный момент. Момент силы Ампера.

Контрольные вопросыЗакон Био-Савара-ЛапласаПоток вектора магнитной индукции. Следствие из определения потока.Теорема о циркуляции вектора магнитной индукцииСила АмпераМагнитный момент.

Обратная связь

Если не удалось найти и скачать доклад-презентацию, Вы можете заказать его на нашем сайте. Мы постараемся найти нужный Вам материал и отправим по электронной почте. Не стесняйтесь обращаться к нам, если у вас возникли вопросы или пожелания:

Email: Нажмите что бы посмотреть 

Что такое TheSlide.ru?

Это сайт презентации, докладов, проектов в PowerPoint. Здесь удобно  хранить и делиться своими презентациями с другими пользователями.


Для правообладателей

Яндекс.Метрика