Разделы презентаций


МАТЕМАТИЧЕСКАЯ СТАТИСТИКА

Содержание

МАТЕМАТИЧЕСКАЯ СТАТИСТИКА – раздел математики, посвященный методам сбора, анализа и обработки результатов наблюдений для научных и практических целей. ЗАДАЧИ МАТЕМАТИЧЕСКОЙ СТАТИСТИКИ:анализ статистических данных;определение вида распределения, которому соответствуют опытные

Слайды и текст этой презентации

Слайд 1МАТЕМАТИЧЕСКАЯ СТАТИСТИКА
Основные понятия математической статистики.
Описательная статистика.

2. Оценка

параметров генеральной совокупности
по ее выборке

3. Достоверность различий

выборок. Понятие
о статистических гипотезах


МАТЕМАТИЧЕСКАЯ СТАТИСТИКАОсновные понятия математической статистики.   Описательная статистика.2. Оценка параметров генеральной совокупности  по ее выборке3.

Слайд 2МАТЕМАТИЧЕСКАЯ СТАТИСТИКА – раздел математики, посвященный методам сбора, анализа и

обработки результатов наблюдений для научных и практических целей.
ЗАДАЧИ МАТЕМАТИЧЕСКОЙ

СТАТИСТИКИ:

анализ статистических данных;

определение вида распределения, которому
соответствуют опытные данные;

составление прогнозов и проверка гипотез.

МАТЕМАТИЧЕСКАЯ СТАТИСТИКА – раздел математики, посвященный методам сбора, анализа и обработки результатов наблюдений для научных и практических

Слайд 3 В классической физике результат

измерения какого-либо параметра дает точный однозначный результат, если выбран правильно

метод измерения этого параметра.

Однако: В биологии и медицине сильно выражена изменчивость различных показателей. Поэтому идея описания популяции средними показателями очень популярна. Для выработки средних стандартов проводят исследования очень большого количества опытных данных, используя методы математической статистики.

Э. Резерфорд: «Если для вашего эксперимента нужна статистика, вам следовало бы провести его получше»

В классической физике результат измерения какого-либо параметра дает точный однозначный результат,

Слайд 41. ОСНОВНЫЕ ПОНЯТИЯ МАТЕМАТИЧЕСКОЙ СТАТИСТИКИ
ГЕНЕРАЛЬНАЯ СОВОКУПНОСТЬ – большая статистическая совокупность

однородных элементов (объектов), обладающих общими признаками.
ВЫБОРОЧНАЯ СОВОКУПНОСТЬ (ВЫБОРКА) – это

ограниченная по численности группа объектов, специально отбираемая из генеральной совокупности для изучения ее свойств. Каждый член выборки (варианта) обладает анализируемым признаком.
Конечной целью изучения выборочной совокупности всегда является получение информации о генеральной совокупности. Для этого выборочня совокупность должна удовлетворять определенным условиям.

не всегда доступны для исследования все объекты;

подвижные совокупности;

возможно потребуется уничтожение всех объектов при исследовании;

большие временные и материальные затраты.

1. ОСНОВНЫЕ ПОНЯТИЯ МАТЕМАТИЧЕСКОЙ СТАТИСТИКИГЕНЕРАЛЬНАЯ СОВОКУПНОСТЬ – большая статистическая совокупность однородных элементов (объектов), обладающих общими признаками.ВЫБОРОЧНАЯ СОВОКУПНОСТЬ

Слайд 5Требования к выборке:
случайность.
достаточный объем (n - число вариант

в выборке);
представительность (репрезентативность);
малая,
большая,
n ≤ 30
n > 30
Репрезентативность
Репрезентативная выборка —

это такая выборка, в которой все основ­ные признаки генеральной совокупности представлены прибли­зительно в той же пропорции и с той же частотой, с которой данный признак выступает в данной генеральной совокупности.

Случайность

Случайная выборка – каждый член генеральной совокупности имеет одинаковую вероятность попадания в выборку, которую можно рассчитать как отношение размера выборки к размеру генеральной совокупности.

Требования к выборке: случайность. достаточный объем (n - число вариант в выборке); представительность (репрезентативность);малая,большая,n ≤ 30n >

Слайд 6x1, x2, … и xk – ВАРИАНТЫ;
Сумма всех частот

равна объему выборки:
ОТНОСИТЕЛЬНАЯ ЧАСТОТА – отношение частоты к объему выборки:
m1,

m2, … и mk – ЧАСТОТЫ.
x1, x2, … и xk – ВАРИАНТЫ; Сумма всех частот равна объему выборки:ОТНОСИТЕЛЬНАЯ ЧАСТОТА – отношение частоты

Слайд 7ВИДЫ СТАТИСТИЧЕСКИХ РАСПРЕДЕЛЕНИЙ (СТАТИСТИЧЕСКИЕ РЯДЫ)
I. РАНЖИРОВАННЫЙ СТАТИСТИЧЕСКИЙ РЯД – совокупность

всех значений в выборке, расположенных в определенном порядке (возрастания или

убывания).

II. ДИСКРЕТНОЕ СТАТИСТИЧЕСКОЕ РАСПРЕДЕЛЕНИЕ или ВАРИАЦИОННЫЙ РЯД – совокупность всех вариант и соответствующих им частот или относительных частот.

p*

ПОЛИГОН ЧАСТОТ

ВИДЫ СТАТИСТИЧЕСКИХ РАСПРЕДЕЛЕНИЙ (СТАТИСТИЧЕСКИЕ РЯДЫ)I. РАНЖИРОВАННЫЙ СТАТИСТИЧЕСКИЙ РЯД – совокупность всех значений в выборке, расположенных в определенном

Слайд 8ХАРАКТЕРИСТИКИ ДИСКРЕТНОГО СТАТИСТИЧЕСКОГО РАСПРЕДЕЛЕНИЯ
1. МОДА (Мо)
2. МЕДИАНА - (Ме)
– варианта,

которой соответствует набольшая частота.
– варианта, которая расположена в середине статистического

распределения (справа и слева от нее располагается одинаковое
количество вариант).

, если n – нечетное число;

, если n – четное число.

– среднее арифметическое значение вариант
статистического распределения.

ХАРАКТЕРИСТИКИ ДИСКРЕТНОГО СТАТИСТИЧЕСКОГО РАСПРЕДЕЛЕНИЯ1. МОДА (Мо)2. МЕДИАНА - (Ме)– варианта, которой соответствует набольшая частота.– варианта, которая расположена

Слайд 9ХАРАКТЕРИСТИКИ дискретного СТАТИСТИЧЕСКОГО РАСПРЕДЕЛЕНИЯ
4. ВЫБОРОЧНАЯ (приведенная)
ДИСПЕРСИЯ (s2)

характеризует квадраты отклонения вариант от их среднего значения и определяется

по формуле:

5. ВЫБОРОЧНОЕ СРЕДНЕЕ КВАДРАТИЧЕСКОЕ ОТКЛОНЕНИЕ (стандартное отклонение)
равно квадратному корню из приведенной дисперсии:

ХАРАКТЕРИСТИКИ дискретного СТАТИСТИЧЕСКОГО РАСПРЕДЕЛЕНИЯ4. ВЫБОРОЧНАЯ (приведенная)  ДИСПЕРСИЯ (s2) – характеризует квадраты отклонения вариант от их среднего

Слайд 10III. НЕПРЕРЫВНОЕ СТАТИСТИЧЕСКОЕ РАСПРЕДЕЛЕНИЕ (ИНТЕРВАЛЬНЫЙ РЯД) –совокупность интервалов, в которых

заключены варианты, и соответствующих им частот или относительных частот.
Размах

ряда – разность между наибольшим значением и наименьшим значением:

Число интервалов можно рассчитать по формуле Старджеса:

Ширина интервала:

III. НЕПРЕРЫВНОЕ СТАТИСТИЧЕСКОЕ РАСПРЕДЕЛЕНИЕ (ИНТЕРВАЛЬНЫЙ РЯД) –совокупность интервалов, в которых заключены варианты, и соответствующих им частот или

Слайд 11ГИСТОГРАММА
– совокупность смежных прямоугольников, построенных на одной прямой, основания которых

одинаковы и равны ширине интервала, а высоты равны отношению частоты

(или относительной частоты) к ширине интервала.

Графическим изображением вариационного ряда является гистограмма.

ГИСТОГРАММА– совокупность смежных прямоугольников, построенных на одной прямой, основания которых одинаковы и равны ширине интервала, а высоты

Слайд 12Некоторые специальные задачи математической статистики
1. ОЦЕНКА ПАРАМЕТРОВ ГЕНЕРАЛЬНОЙ СОВОКУПНОСТИ ПО

ЕЕ ВЫБОРКЕ
Предлагаемый способ оценки корректно использовать только в случае, когда

статистическое распределение соответствует нормальному закону распределения.

При этом справедливо правило трех сигм.

Некоторые специальные задачи математической статистики1. ОЦЕНКА ПАРАМЕТРОВ ГЕНЕРАЛЬНОЙ СОВОКУПНОСТИ ПО ЕЕ ВЫБОРКЕПредлагаемый способ оценки корректно использовать только

Слайд 13если случайная величина распределена нормально, то абсолютная величина ее отклонения

от математического ожидания не превосходит утроенного среднего квадратического отклонения (3

s)

вероятность попадания случайной величины в интервал от –s до +s составляет 0,683

вероятность попадания случайной величины в интервал от –2s до +2s составляет 0,954

вероятность попадания случайной величины в интервал от –3s до +3s составляет 0,997

если случайная величина распределена нормально, то абсолютная величина ее отклонения от математического ожидания не превосходит утроенного среднего

Слайд 14Точечная оценка – используется для приблизительной оценки параметров генеральной совокупности,

используя большую выборку:
Генеральная совокупность
Выборки равного объема
Генеральная средняя
Генеральная дисперсия
Генеральное среднее квадратическое

отклонение

При достаточно большой выборке:

Здесь n – число выборок

Точечная оценка – используется для приблизительной оценки параметров генеральной совокупности, используя большую выборку:Генеральная совокупностьВыборки равного объемаГенеральная средняяГенеральная

Слайд 15Интервальная оценка
При этом находят интервал, в котором с заданной вероятностью

находится истинное значение оцениваемого параметра (генеральной средней). Соответствующий интервал называют

доверительным, а вероятность нахождения генеральной средней внутри этого интервала – доверительной вероятностью Р:

Наряду с доверительной вероятностью используют связанную с ней величину β=1–Р, которая называется уровнем значимости. Уровень значимости – это вероятность того, что генеральная средняя находится за пределами доверительного интервала (вероятность противоположного события).

Число ε, характеризующее точность оценки доверительного интервала с заданной доверительной вероятностью, рассчитывают по следующей формуле:

tст – коэффициент Стьюдента определяют по таблице, задавая доверительную вероятность

Интервальная оценкаПри этом находят интервал, в котором с заданной вероятностью находится истинное значение оцениваемого параметра (генеральной средней).

Слайд 16ЗНАЧЕНИЯ КОЭФФИЦИЕНТА СТЬЮДЕНТА
В таблице для нахождения коэффициента Стьюдента входными параметрами

являются объем выборки (n) и доверительная вероятность (Р).

ЗНАЧЕНИЯ КОЭФФИЦИЕНТА СТЬЮДЕНТАВ таблице для нахождения коэффициента Стьюдента входными параметрами являются объем выборки (n) и доверительная вероятность

Слайд 17Доверительную вероятность Р (уровень значимости b) исследователь задает на основании

правила трех сигм.

Для того, чтобы учесть по- возможности большее количество данных, берут Р=0,99 (что соответствует 3s в нормальном распределении). Однако это может «обесценить» конечный результат оценки, когда ширина доверительного интервала оказывается больше выборочной средней.
Если доверительная вероятность выбирается равной Р=0,6 – 0,7 (в нормальном распределении 1s), выпускается из рассмотрения довольно большое количество данных.
Поэтому в реальных условиях (если не оговорены дополнительные требования) доверительную вероятность выбирают равной Р=0,95 (2 s). В этом случае, согласно «правилу трех сигм» при нормальном распределении 95% случайных величин оказывается в интервале .

Выбор доверительной вероятности

Доверительную вероятность Р (уровень значимости b) исследователь задает на основании правила трех сигм.

Слайд 182. Достоверность различий выборок. Понятие о статистических гипотезах.

В медико-клинических исследованиях часто приходится сравнивать

определенные характеристики, используя, по меньшей мере две выборки (контрольную и опытную):
результат воздействия некоторого препарата на тот или иной медицинский показатель;
результат использования определенной методики лечения и пр.

Сравнивая математические характеристики выделенных параметров обоих выборок, делают вывод о достоверности различий этих характеристик с определенной вероятностью. Фактически, констатируют, что данные выборки принадлежат разным генеральным совокупностям.
2. Достоверность различий выборок.  Понятие о статистических гипотезах.        В

Слайд 19
Сравниваемые выборки могут быть зависимыми и независимыми.

Независимые выборки: есть контрольная

группа, получающая плацебо вместо реально действующего препарата, и группа пациентов,

которым дается реально данный препарат. При этом количество пациентов в двух группах может быть разным ( ).

Зависимые выборки: данной группе пациентов дается некоторый препарат в течение определенного времени. Затем регистрируется данный медицинский параметр по истечении срока лечения, а результат сравнивается с исходным, до начала приема препарата ( ).
Сравниваемые выборки могут быть зависимыми и независимыми.Независимые выборки: есть контрольная группа, получающая плацебо вместо реально действующего препарата,

Слайд 20Исследуемый параметр
Если

рассчитанные области изменения исследуемого параметра в двух изучаемых выборках не

пересекаются, можно утверждать, что выборки принадлежат разным генеральным совокупностям, т.е. исследуемый параметр достоверно отличается при воздействии, например, какого-либо лекарственного препарата или при использовании определенной схемы лечения.

Если же имеются пересечения областей изменения параметра для двух выборок, необходимы дополнительные специальные расчеты.

Исследуемый параметр        Если рассчитанные области изменения исследуемого параметра в двух

Слайд 21Достоверность различий выборок оценивается с помощью статистических гипотез.
Статистическая гипотеза –

это предположение относительно свойств генеральной совокупности
Рассматриваются гипотезы о равенстве или

различии характеристик двух генеральных совокупностей. Фактически оценивают, принадлежат ли рассматриваемые выборки одной или разным генеральным совокупностям.

Нулевая гипотеза (Н0) – гипотеза скептика: гипотеза об отсутствии различий между исследуемыми характеристиками. Скептик считает, что выборки принадлежат одной генеральной совокупности, а различия между выборочными оценками случайны.

Альтернативная гипотеза (Н1) – гипотеза оптимиста: наблюдаемые различия между исследуемыми характеристиками закономерны и вызваны объективными причинами. Следовательно, выборки принадлежат разным генеральным совокупностям.

Достоверность различий выборок оценивается с помощью статистических гипотез.Статистическая гипотеза – это предположение относительно свойств генеральной совокупностиРассматриваются гипотезы

Слайд 22Понятие о критической области. Уровень значимости

Для проверки статистических гипотез о достоверности различий сравниваемых выборок вычисляют

по определенному правилу некоторую величину (критерий). При этом закон распределения самого критерия считается известным.
Тогда для критерия можно указать теоретически некий интервал (критическую область), в который с заданной доверительной вероятностью Р попадает значение критерия.

Шкала изменения критерия

критическая область с вероятностью 0,95

критическая область с вероятностью 0,99

Понятие о критической области. Уровень значимости     Для проверки статистических гипотез о достоверности различий

Слайд 23 В медицинских исследованиях используют доверительную вероятность Р=0,95 или Р=0,99.

Этим значениям соответствуют уровни значимости b=0,05 или 0,01.


Р+b = 1
Доверительная вероятность – вероятность того, что нулевая гипотеза будет принята.
Уровень значимости – вероятность того, что нулевая гипотеза будет отклонена.

Если вычисленное экспериментально значение критерия попадает в критическую область, то принимается гипотеза Нo (отсутствие различий). В противном случае принимается гипотеза оптимиста.

В медицинских исследованиях используют доверительную вероятность Р=0,95 или Р=0,99. Этим значениям соответствуют уровни значимости b=0,05 или

Слайд 24Различают параметрические и непараметрические гипотезы
Если

закон распределения измеряемой случайной величины в обеих генеральных совокупностях является

нормальным, а предположения о достоверности различий касаются величин параметров этого распределения (выборочных средних, дисперсий), то гипотезы называются параметрическими.

Если о законах распределения измеряемой величины в генеральных совокупностях ничего не известно, то гипотезы об их характеристиках называются непараметрическими

Различают параметрические и непараметрические гипотезы     Если закон распределения измеряемой случайной величины в обеих

Слайд 25Проверка параметрических гипотез
1. Проверка гипотезы относительно равенства средних значений,
t-

критерий Стьюдента.
Такая задача возникает, когда имеет значение

именно величина исследуемого признака, например, эффективность действия лекарственного средства. При этом есть контрольная группа, в которой пациентам давали плацебо («обманку»), и опытная группа пациентов, принимающих данный препарат. Для оценки эффективности используют какой-либо медицинский параметр, например, артериальное давление.

Пусть объем выборок nx и ny
Выборочные средние равны и

Выборочные дисперсии равны и

Критерий Стьюдента корректно применим только к двум выборкам из нормально распределенных генеральных совокупностей с одинаковыми генеральными дисперсиями.

Проверка параметрических гипотез1. Проверка гипотезы относительно равенства средних значений, t- критерий Стьюдента.   Такая задача возникает,

Слайд 26Эмпирическое (опытное) значение коэффициента Стьюдента считают по формуле:

Теоретический критерий (tкр) находят по таблице для заданной

доверительной вероятности Р ( уровня значимости b ) и числа степеней свободы (f). Число степеней свободы f определяют следующим образом:

f = nх + nу – 2

Проверяемые гипотезы: - генеральные средние одинаковы (Но –эффект
лекарственного препарата отсутствует);
- генеральные средние различны (Н1 – эффект есть)

Эмпирическое (опытное) значение коэффициента Стьюдента считают по формуле:     Теоретический критерий (tкр) находят по

Слайд 27Критические значения t- критерия Стьюдента
Поскольку распределение Стьюдента симметрично относительно нуля,

границы критической области одинаковы по модулю и противоположны по знаку.

В указанном примере: -2,447 и +2,447.
Критические значения t- критерия СтьюдентаПоскольку распределение Стьюдента симметрично относительно нуля, границы критической области одинаковы по модулю и

Слайд 28Решение о достоверности различий между выборочными средними, принимают на основании

сравнения эмпирического значения (рассчитанного из опыта) t -критерия Стьюдента и

tкр, найденного из таблицы при заданном значении доверительной вероятности.

-2,447

+2,447

критическая область

Решение о достоверности различий между выборочными средними, принимают на основании сравнения эмпирического значения (рассчитанного из опыта) t

Слайд 292. Проверка гипотезы относительно равенства дисперсий,
F- критерий Фишера.

В медицинских исследованиях часто о положительном эффекте

применения препарата свидетельствует не столько величина изучаемого параметра, сколько его стабильность – уменьшение его разброса. В этом случае по результатам выборочного исследования сравнивают генеральные дисперсии и используют для проверки гипотез критерий Фишера.

Проверяемые гипотезы: - генеральные дисперсии одинаковы (Н0);
- генеральные дисперсии различны (Н1)

При этом сравниваемые выборки должны быть независимыми с нормальным распределением данных.

2. Проверка гипотезы относительно равенства дисперсий, F- критерий Фишера.     В медицинских исследованиях часто

Слайд 30Эмпирическое значение критерия Фишера определяется по формуле
По специальной таблице

определяют критическое значение критерия Фишера (Fкр) для выбранной доверительной вероятности

Р (или уровня значимости b ) и числа степеней свободы (fx и fy): fx = (nx – 1) и fy = (ny – 1).

Значения критерия Фишера F для уровня значимости b =0,05

f1 – число степеней свободы большей дисперсии, f2 – число степеней свободы меньшей дисперсии

Эмпирическое значение критерия Фишера определяется по формуле По специальной таблице определяют критическое значение критерия Фишера (Fкр) для

Слайд 32Проверка непараметрических статистических гипотез
Ранговый критерий Манна-Уитни.

Непараметрические критерии предназначены для обнаружения различий в законах распределения двух

генеральных совокупностей с неизвестными законами распределения. Выборки из генеральных совокупностей должны быть представлены в ранговой шкале.

U-критерий Манна-Уитни – непараметрический статистический критерий, используется для оценки различий между средними значениями двух генеральных дисперсий с неизвестным законом распределения. U-критерий Манна-Уитни- наиболее мощная (чувствительная) непараметрическая альтернатива t - критерия для незавиcимых выборок.

В ранговой шкале измеренные признаки располагаются в порядке возрастания, а затем нумеруются целыми числами 1, 2, ... Эти числа и называются рангами. Значение имеет не сама величина признака, а лишь порядковое место, который она занимает среди других величин. Равным величинам присваивают одинаковые ранги, равные среднеарифметическим значениям. Мерой отличия является число Т – большая сумма рангов в одной из исследуемых групп.

Проверка непараметрических статистических гипотезРанговый критерий Манна-Уитни.     Непараметрические критерии предназначены для обнаружения различий в

Слайд 33Пусть есть две независимые выборки со следующими вариантами:
X: 8,

8, 10, 7, 9, 11, 6
Y: 8, 9,

9, 11, 12, 13, 12
1. Надо построить общий ранжированный ряд значений:

2. Все варианты нумеруются в порядке очередности (присваиваем ранг вариантам)

3. Учитываем одинаковые варианты, присваивая им ранг, являющийся среднеарифметическим для них

4. Считаем отдельно сумму рангов для выборок о определяем наибольшую из двух ранговых сумм Т : Т1=37,5; Т2=66,5

Пусть есть две независимые выборки со следующими вариантами:X:  8, 8, 10, 7, 9, 11, 6Y:

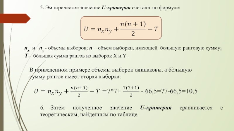
Слайд 345. Эмпирическое значение U-критерия считают по формуле:
nx и

ny - объемы выборок; n – объем выборки, имеющей

большую ранговую сумму;
T– бòльшая сумма рангов из выборок X и Y. 

В приведенном примере объемы выборок одинаковы, а бòльшую сумму рангов имеет вторая выборка:

6. Затем полученное значение U-критерия сравнивается с теоретическим, найденным по таблице.

5. Эмпирическое значение U-критерия считают по формуле: nx  и  ny - объемы выборок; n –

Слайд 35Таблица критерия Манна-Уитни для двух уровней значимости

Таблица критерия Манна-Уитни для двух уровней значимости

Слайд 36 Решение о достоверности различий, наблюдаемых

между изучаемыми признаками в рассматриваемых выборках, принимают на основании сравнения

полученного эмпирического значения (U) с критическим значением (Uкр), определяемой из таблицы при заданной численности групп (nx и ny) для избранной доверительной вероятности ( уровня статистической значимости).
Решение о достоверности различий, наблюдаемых между изучаемыми признаками в рассматриваемых выборках, принимают

Обратная связь

Если не удалось найти и скачать доклад-презентацию, Вы можете заказать его на нашем сайте. Мы постараемся найти нужный Вам материал и отправим по электронной почте. Не стесняйтесь обращаться к нам, если у вас возникли вопросы или пожелания:

Email: Нажмите что бы посмотреть 

Что такое TheSlide.ru?

Это сайт презентации, докладов, проектов в PowerPoint. Здесь удобно  хранить и делиться своими презентациями с другими пользователями.


Для правообладателей

Яндекс.Метрика